XB-ART-47796
PLoS One
2013 Jan 01;812:e82629. doi: 10.1371/journal.pone.0082629.
Show Gene links
Show Anatomy links
An inducible expression system to measure rhodopsin transport in transgenic Xenopus rod outer segments.
Zhuo X, Haeri M, Solessio E, Knox BE.
???displayArticle.abstract???
We developed an inducible transgene expression system in Xenopus rod photoreceptors. Using a transgene containing mCherry fused to the carboxyl terminus of rhodopsin (Rho-mCherry), we characterized the displacement of rhodopsin (Rho) from the base to the tip of rod outer segment (OS) membranes. Quantitative confocal imaging of live rods showed very tight regulation of Rho-mCherry expression, with undetectable expression in the absence of dexamethasone (Dex) and an average of 16.5 µM of Rho-mCherry peak concentration after induction for several days (equivalent to >150-fold increase). Using repetitive inductions, we found the axial rate of disk displacement to be 1.0 µm/day for tadpoles at 20 °C in a 12 h dark /12 h light lighting cycle. The average distance to peak following Dex addition was 3.2 µm, which is equivalent to ~3 days. Rods treated for longer times showed more variable expression patterns, with most showing a reduction in Rho-mCherry concentration after 3 days. Using a simple model, we find that stochastic variation in transgene expression can account for the shape of the induction response.
???displayArticle.pubmedLink??? 24349323
???displayArticle.pmcLink??? PMC3857830
???displayArticle.link??? PLoS One
???displayArticle.grants??? [+]
Species referenced: Xenopus
Genes referenced: dnai1 hsp70 lgals4.2 rho rho.2
???attribute.lit??? ???displayArticles.show???
|
|
Figure 2. An inducible expression system for Xenopus rods.(A) Schematic diagram of a Xenopus rod. In Xenopus, there is a daily synthesis of approximately 80 discs, and the previous disks are displaced apically. Thus, the distance of disks from the base of the OS is linearly related to the time after induction. (B) Schematic diagram of a XOP:G3U-Rho-mCherry system (left) and a XOP:Rho-mCherry constitutive expression system (right). Rod-specific expression is accomplished using the Xenopus rhodopsin promoter (XOP) driving transcription of G3. Dex treatment of animals transgenic for both XOP:G3 and pUAS:Rho-mCherry induces synthesis of Rho-mCherry that is transported and integrated into the rod outer segment (OS) disk membranes. Rods with XOP:Rho-mCherry express the Rho-mCherry constitutively. (C) Constitutive expression of XOP:Rho-mCherry transgene (top). There are two kinds axial variation of Rho-mCherrry expression in the OS: diurnal variation (middle) and long-term variation (lower). (D) Dex induction treatment paradigm 1. Tadpoles (St. 54) were treated with 10 µM Dex for 7 days and then sacrificed immediately before imaging. (E) Dex induction treatment paradigm II. Tadpoles (St. 54) received repetitive 3-day 10 µM Dex inductions (black boxes), each followed by a 5 day interval without Dex. Seven days after the last induction, retinas were explanted immediately before imaging. |
|
|
Figure 3. Induction responses of G3U system in Xenopus rods.(A) Micrographs of retinas from iXRC1 tadpoles transgenic for both XOP:G3 and pUAS:Rho-mCherry (G3U+). Tadpoles (St. 52-56) were treated (right) or untreated (left) with Dex for three days. Three days later, retinas were fixed and processed for fluorescence (top) or DIC (bottom) microscopy. Fluorescence was merged with DIC for reference. Retinal layers are indicated as follow: OS, rod outer segment; ONL, outer nuclear layer; INL, inner nuclear layer; GCL, ganglion cell layer. Scale bar is 50 μm. (B-G) Live rod imaging. Tadpoles (St. 52-56) were treated with 10 μM Dex for seven days, dissected under dim red light and imaged using confocal microscopy (left) and merged with DIC for reference (right). (B), (C) Rods in a retinal chip and single rod from tadpoles constitutively expressing Rho-mCherry. (D), (E) Rods of retinal chip and single rod from tadpoles transgenic for XOP:G3 and pUAS:Rho-mCherry treated with Dex for 7 days prior to imaging. (F), (G) Rods of retinas chip and single rod from wild type tadpoles. Scale bar represents 5 μm. (H) Diurnal banding in rods treated with Dex for seven days. Fluorescent micrograph of the rod (left) with the cell body outlined, with enlarged image of the IS/OS junction (middle) and relative fluorescence intensity along the axis (right). (I) Peak concentration of induction response varies with length of induction in rods (2-day, 3-day and 7-day induction). (J) Frequency histogram of peak Rho-mCherry concentration in live G3U+ rods that received Dex treatment for seven days. |
|
|
Figure 4. Repetitive induction responses in individual rods.(A) Schematic diagram of the Dex treatment paradigm. (B) Fluorescence (top) and merged with DIC (bottom) images of a live rod that received three Dex treatments. Labels I, II and III indicate fluorescence responses corresponding to the different inductions. Scale bar is 5 μm. (C) Relative fluorescence intensity profile of the rod in (B). For reference, the position of IS/OS junction was set as 0 μm. The maximum intensity (Peak) and minimum intensity (trough) between two induction responses are indicated. F0 indicates the pre-induction background expression level. (D) Average normalized fluorescence intensity distribution of rods that received repetitive induction. Data were pooled from 112 inductions of 44 rods whose profiles were extracted from confocal images of 4 tadpoles ranging from St. 52-56. The fluorescence distribution for each rod was aligned at the position where fluorescence in the rising phase is 50% of maximum (designated as 0 μm, dotted line). The average relative fluorescence intensity for all responses is plotted (black line). The average lines of for induction I (red), II (green) and III (blue) are shown. Error bars represent 95% confidence. (E) Average peak and trough Rho-mCherry concentrations derived from the fluorescence intensity for the three different inductions are shown. The 'Ave' is the average concentration of all inductions. The 'Max' is the maximum response in each rod. Error bars represent standard deviation (n = 61, 66, 45, 172, 68 respectively). |
|
|
Figure 5. Distribution of Rho-mCherry in live rods after repetitive 3-day induction.(A) Live rods with one to three responses in a retina chip are shown with the fluorescence merge with DIC. Scale bar is 10 μm. (B) Five individual rods with two (2,3) or one (4,5) responses are shown with fluorescence and merged with DIC . Scale bar is 5 μm. (C) Relative mCherry fluorescence intensity profiles of several different live rods, which received same treatment but exhibited different responses. Top scan is from the cell in A with three responses and the others from cells indicated in B. Scale bar on the x-axis represents 10 μm. |
|
|
Figure 6. Disk displacement measured from the spatial distribution of induction response peak.(A) Diagram of the Dex treatment paradigm. (B) Correlation of distance of the peak response to the IS/OS junction and time of Dex treatment (Error bar is standard deviation, dash line is the linear regression line. (C) Histogram of peak-to-peak distances in following repetitive inductions with the eight day paradigm. The distance distribution was fit to a Gaussian curve with an R2 = 0.96. The mean of peak-peak distance was 8.0 μm (SD = 2.4, n = 72). |
|
|
Figure 7. Comparison of activation and inactivation phase of inductions.(A-B) Tadpoles (St. 54) were treated with 10 µM Dex for seven days and then sacrificed immediately before imaging. Individual rods were classified into two groups based upon the shape of the Rho-mCherry fluorescence intensity distributions (see text for details): early terminated responses (Group I, A) and prolonged responses (Group II, B). Heat-maps (top) show the fluorescence intensity distribution of two transgenic rods from each group. The relative fluorescence intensity (F/Fmax) of these two rods is profiled (bottom) from the central z-section along the main axis of their OS (dashed line). (C) Average fluorescence distributions of all (black), Group I (red) and Group II (Blue) rods treated for seven days with Dex. Error bars indicate the 95% confidence level. Dash line indicates expected induction start position; solid line indicates the position where the fluorescence is two standard deviations above pre-induction levels. (D-E) Comparison of average responses from rods treated for seven (black) and three days (red) with Dex. Error bars are 95 % confidence levels. (F). Frequency histogram of the distance from response initiation position to outer segment base. An average of 6.5 μm distance was observed (SEM=0.23, n=28) and fit to a Gaussian curve (R2 = 0.97). (G) Decay rate of the induction responses from rods that received various lengths of Dex treatment was estimated by fitting to an exponential. Error bar represents standard error from exponential fit. (H) The time for the induction response to drop to 50% of the peak response (Half-decay) as a function of the length of induction is shown. |
|
|
Figure 8. Model to simulate induction response.(A) Schematic of the G3 inducible system. This model includes transcription, translation and transport of Rho-mCherry reporter with both nuclear and cytoplasmic mRNA and protein degradation. (B) Simplified model of inducible system. Transcription and translation steps were combined to yield a model with five parameters: variable sinusoidal synthesis of G3, Dex, kact, γcyto and γnuc for degradation (See Appendix S1 for details). (C) Simulation of induction responses to seven Dex treatments. Upper panel shows constant G3 expression and lower panel shows variable G3 expression with 10-day period. Color arrows in left-most panel indicate induction at different phases of a 10-day period. The corresponding average induction responses (Rho expression) are plotted in the corresponding color. These responses were obtained by averaging hundreds of simulations responses with randomized phases. The rightmost plots show how the phase of G3 expression changes the characteristic positions in induction response: rising midpoint (red), peak (purple) and falling midpoint (green). |
|
|
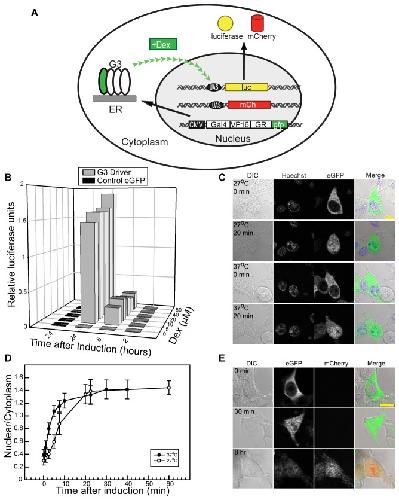
Figure 1. G3U inducible system in mammalian cell culture.(A) Diagram of G3U system using luciferase (pCMV:G3 and pUAS:Luciferase) or mCherry reporters (top, pCMV:G3 and pUAS:mCherry). A CMV promoter drives transcription of a chimeric transcription factor, G3, which encodes contains a GAL4 DNA binding domain, the VP16 transcription activation domain, a rat glucocorticoid receptor binding domain (GR) and eGFP. Synthesized G3 protein localizes to the cytosol. Dex treatment triggers the dimerization of G3, which translocates into the nucleus. Nuclear G3 activates a second construct containing five tandem repeats of the UAS sequence upstream of the hsp70 minimal promoter. The reporter gene (luciferase or mCherry) is under the control of this system. (B) Luciferase assay of G3U inducible system in cell culture. HEK293T cells transfected with pCMV:G3 and pUAS:Luciferase were lysed and luciferase activity measured at different concentrations (0-80 µM) and treatment durations (2-24 hr) of Dex. Relative luciferase activity is plotted as a function of duration and Dex concentration. (C) Live cell imaging of G3 translocation after induction. HEK293 cells were transfected with pCMV:G3 and pUAS:mCherry and induced with 10 μM Dex at 27°C and 37°C. Confocal images were taken before and 20 min after induction; G3 (eGFP), nucleus (Hoechst). Scale bar is 10 μm. (D) Nuclear translocation rate of G3 in HEK293T cells at different temperatures. Fluorescence intensity was measure in nuclear and cytoplasm of live 293T cells at 27°C and 37 °C. Dex (10 μM) was added and mixed into medium. Error bars represent standard deviation (n = 17 at 37 °C and n = 15 at 27 °C). (E) mCherry reporter expression after induction. HEK293T cells transfected with pCMV:G3-GFP and pUAS:mCherry were induced with 10 μM Dex and fixed at different times after induction. G3 (eGFP) and mCherry images show the movement of G3 and expression of mCherry. Scale bar is 10 μm. |
References [+] :
Amaya, A method for generating transgenic frog embryos. 1999, Pubmed , Xenbase
Andrews, Birefringent periodicities in amphibian rod outer segments. 1984, Pubmed , Xenbase
Baker, The outer segment serves as a default destination for the trafficking of membrane proteins in photoreceptors. 2008, Pubmed , Xenbase
Batni, Characterization of the Xenopus rhodopsin gene. 1996, Pubmed , Xenbase
Besharse, Turnover of rod photoreceptor outer segments. II. Membrane addition and loss in relationship to light. 1977, Pubmed , Xenbase
Besharse, Photoreceptor intersegmental transport and retinal degeneration: a conserved pathway common to motile and sensory cilia. 2003, Pubmed
Besharse, Membrane assembly in retinal photoreceptors I. Freeze-fracture analysis of cytoplasmic vesicles in relationship to disc assembly. 1980, Pubmed , Xenbase
Besharse, Membrane assembly in retinal photoreceptors. III. Distinct membrane domains of the connecting cilium of developing rods. 1985, Pubmed
Chae, Inducible control of tissue-specific transgene expression in Xenopus tropicalis transgenic lines. 2002, Pubmed , Xenbase
Defoe, Membrane assembly in retinal photoreceptors. II. Immunocytochemical analysis of freeze-fractured rod photoreceptor membranes using anti-opsin antibodies. 1985, Pubmed , Xenbase
Denayer, In vivo tracing of canonical Wnt signaling in Xenopus tadpoles by means of an inducible transgenic reporter tool. 2006, Pubmed , Xenbase
Deretic, Rhodopsin C terminus, the site of mutations causing retinal disease, regulates trafficking by binding to ADP-ribosylation factor 4 (ARF4). 2005, Pubmed
Echeverría, Nuclear import of the glucocorticoid receptor-hsp90 complex through the nuclear pore complex is mediated by its interaction with Nup62 and importin beta. 2009, Pubmed
Haeri, Generation of transgenic Xenopus using restriction enzyme-mediated integration. 2012, Pubmed , Xenbase
Haeri, Rhodopsin mutant P23H destabilizes rod photoreceptor disk membranes. 2012, Pubmed , Xenbase
Haeri, Modeling the flexural rigidity of rod photoreceptors. 2013, Pubmed , Xenbase
Hárosi, Absorption spectra and linear dichroism of some amphibian photoreceptors. 1975, Pubmed
Hartley, Targeted gene expression in transgenic Xenopus using the binary Gal4-UAS system. 2002, Pubmed , Xenbase
Hollyfield, Membrane addition to rod photoreceptor outer segments: light stimulates membrane assembly in the absence of increased membrane biosynthesis. 1982, Pubmed , Xenbase
Hollyfield, Membrane assembly in photoreceptor outer segments: progressive increase in 'open' basal discs with increased temperature. 1982, Pubmed , Xenbase
Hollyfield, Turnover of rod photoreceptor outer segments. I. Membrane addition and loss in relationship to temperature. 1977, Pubmed
Holsboer, Shortened dexamethasone half-life in depressed dexamethasone nonsuppressors. 1986, Pubmed
Hsu, Structural and functional properties of rhodopsin from rod outer segment disk and plasma membrane. 1993, Pubmed
Imhof, A regulatory network for the efficient control of transgene expression. 2000, Pubmed
Kaplan, Temperature-dependent birefringence patterns in Xenopus rod outer segments. 1989, Pubmed , Xenbase
Keyvani, Tetracycline-controlled expression but not toxicity of an attenuated diphtheria toxin mutant. 1999, Pubmed
Kinney, The photoreceptors and pigment epithelium of the larval Xenopus retina: morphogenesis and outer segment renewal. 1978, Pubmed , Xenbase
Kinney, Changes in length and disk shedding rate of Xenopus rod outer segments associated with metamorphosis. 1978, Pubmed , Xenbase
Knox, Transgene expression in Xenopus rods. 1998, Pubmed , Xenbase
Kroll, Transgenic Xenopus embryos from sperm nuclear transplantations reveal FGF signaling requirements during gastrulation. 1996, Pubmed , Xenbase
Matsumoto, Light and temperature modulated staining of the rod outer segment distal tips with Lucifer yellow. 1985, Pubmed , Xenbase
McGhee, Pharmacokinetics of ophthalmic corticosteroids. 1992, Pubmed
Molinari, Proteasome-mediated degradation of transcriptional activators correlates with activation domain potency in vivo. 1999, Pubmed
Moritz, Fluorescent photoreceptors of transgenic Xenopus laevis imaged in vivo by two microscopy techniques. 1999, Pubmed , Xenbase
Najafi, Steric volume exclusion sets soluble protein concentrations in photoreceptor sensory cilia. 2012, Pubmed , Xenbase
Najafi, Impact of signaling microcompartment geometry on GPCR dynamics in live retinal photoreceptors. 2012, Pubmed , Xenbase
Papermaster, Biosynthesis and vectorial transport of opsin on vesicles in retinal rod photoreceptors. 1986, Pubmed , Xenbase
Papermaster, Vesicular transport of newly synthesized opsin from the Golgi apparatus toward the rod outer segment. Ultrastructural immunocytochemical and autoradiographic evidence in Xenopus retinas. 1985, Pubmed , Xenbase
Peet, Quantification of the cytoplasmic spaces of living cells with EGFP reveals arrestin-EGFP to be in disequilibrium in dark adapted rod photoreceptors. 2004, Pubmed , Xenbase
Picard, Two signals mediate hormone-dependent nuclear localization of the glucocorticoid receptor. 1987, Pubmed
Rankin, New doxycycline-inducible transgenic lines in Xenopus. 2011, Pubmed , Xenbase
Rodriguez de Turco, Post-Golgi vesicles cotransport docosahexaenoyl-phospholipids and rhodopsin during frog photoreceptor membrane biogenesis. 1997, Pubmed
Roose, Heat-shock inducible Cre strains to study organogenesis in transgenic Xenopus laevis. 2009, Pubmed , Xenbase
Shaner, Improved monomeric red, orange and yellow fluorescent proteins derived from Discosoma sp. red fluorescent protein. 2004, Pubmed
Tam, Dark rearing rescues P23H rhodopsin-induced retinal degeneration in a transgenic Xenopus laevis model of retinitis pigmentosa: a chromophore-dependent mechanism characterized by production of N-terminally truncated mutant rhodopsin. 2007, Pubmed , Xenbase
Tam, Identification of an outer segment targeting signal in the COOH terminus of rhodopsin using transgenic Xenopus laevis. 2000, Pubmed , Xenbase
Wang, Polymerase II promoter activation: closed complex formation and ATP-driven start site opening. 1992, Pubmed
Wheeler, Inducible gene expression in transgenic Xenopus embryos. 2000, Pubmed , Xenbase
Wheeler, Inducible gene expression in transient transgenic Xenopus embryos. 2008, Pubmed , Xenbase
Witkovsky, Photoreceptor thresholds and visual pigment levels in normal and vitamin A-deprived Xenopus tadpoles. 1976, Pubmed , Xenbase
Yotov, The alpha chain of the nascent polypeptide-associated complex functions as a transcriptional coactivator. 1998, Pubmed
Young, The renewal of rod and cone outer segments in the rhesus monkey. 1971, Pubmed
Young, The renewal of protein in retinal rods and cones. 1968, Pubmed
