XB-ART-47788
Curr Biol
2013 Nov 18;2322:2233-2244. doi: 10.1016/j.cub.2013.09.048.
Show Gene links
Show Anatomy links
A conserved Oct4/POUV-dependent network links adhesion and migration to progenitor maintenance.
Livigni A, Peradziryi H, Sharov AA, Chia G, Hammachi F, Migueles RP, Sukparangsi W, Pernagallo S, Bradley M, Nichols J, Ko MSH, Brickman JM.
???displayArticle.abstract???
BACKGROUND: The class V POU domain transcription factor Oct4 (Pou5f1) is a pivotal regulator of embryonic stem cell (ESC) self-renewal and reprogramming of somatic cells to induced pluripotent stem (iPS) cells. Oct4 is also an important evolutionarily conserved regulator of progenitor cell differentiation during embryonic development. RESULTS: Here we examine the function of Oct4 homologs in Xenopus embryos and compare this to the role of Oct4 in maintaining mammalian embryo-derived stem cells. Based on a combination of expression profiling of Oct4/POUV-depleted Xenopus embryos and in silico analysis of existing mammalian Oct4 target data sets, we defined a set of evolutionary-conserved Oct4/POUV targets. Most of these targets were regulators of cell adhesion. This is consistent with Oct4/POUV phenotypes observed in the adherens junctions in Xenopus ectoderm, mouse embryonic, and epiblast stem cells. A number of these targets could rescue both Oct4/POUV phenotypes in cellular adhesion and multipotent progenitor cell maintenance, whereas expression of cadherins on their own could only transiently support adhesion and block differentiation in both ESC and Xenopus embryos. CONCLUSIONS: Currently, the list of Oct4 transcriptional targets contains thousands of genes. Using evolutionary conservation, we identified a core set of functionally relevant factors that linked the maintenance of adhesion to Oct4/POUV. We found that the regulation of adhesion by the Oct4/POUV network occurred at both transcriptional and posttranslational levels and was required for pluripotency.
???displayArticle.pubmedLink??? 24210613
???displayArticle.pmcLink??? PMC4228055
???displayArticle.link??? Curr Biol
???displayArticle.grants??? [+]
079249 Wellcome Trust , G0701428 Medical Research Council , G0701429 Medical Research Council , Z01AG000656 NIA NIH HHS , Z01AG000662 NIA NIH HHS , G0700711B Medical Research Council , Intramural NIH HHS, Z01 AG000662 NIA NIH HHS , Z01 AG000656 NIA NIH HHS , MRC_G0701429 Medical Research Council , WT079249 Wellcome Trust , Z01 AG000662 Intramural NIH HHS, Z01 AG000656 Intramural NIH HHS
Species referenced: Xenopus laevis
Genes referenced: actl6a bmp4 cdh1 cdx2 cripto cripto.2 ctnnd1 fn1 itk lhx1 lhx5 not odc1 pou5f3 pou5f3.2 pou5f3.3 sall1 tbp tbxt tdgf1.3
???displayArticle.antibodies??? Cdh1 Ab1 Cdh1 Ab7 Cdh3 Ab1 Ctnnb1 Ab7 Ctnnb1 Ab8 Ctnnd1 Ab1 FLAG Ab1 HA Ab5 Pou5f3.1 Ab1 Tubb3 Ab1
???displayArticle.morpholinos??? pou5f3.1 MO2 pou5f3.2 MO1 pou5f3.2 MO3 pou5f3.3 MO2 pou5f3.3 MO3
???displayArticle.gses??? GSE47578: NCBI
???attribute.lit??? ???displayArticles.show???
|
|
Figure 1. Identification of Conserved POUV Targets (A) Graphical representation of Oct4/POUV expression patterns in M. musculus and X. laevis. (B) POUV morphant phenotypes. Two-cell-stage embryos were injected with 120 ng of Control-MO or morpholino combinations; POUV-depleted (PVD), a mixture of Xlpou25, Xlpou60, and Xlpou91 MOs; and POUV-depleted-2 (PVD2), the same mixture but with a new Xlpou25 MO targeting both pseudoalleles of Xlpou25. Tadpoles were photographed at stage 41. The scale bar represents 0.5 mm. (C) qRT-PCR analysis of stage 10 embryos. Expression levels were normalized to Odc (ornithine decarboxylase) and are relative to the Control-MO. Data are shown as mean ± SD. (D) ZHBTc4 mESCs expressing Oct4 as a tetracycline (Tet)-suppressible transgene were differentiated to mesendoderm. Tet was added as indicated and qRT-PCR performed to monitor gene expression in differentiation. Expression is normalized to TBP and relative to ESCs. Data are shown as mean ± SD. p values were calculated by ANOVA test of minimum of four independent experiments. (E) POUV-dependent gene expression. Ectoderm (animal caps) from Control-MO and PVD2 embryos was dissected at early blastula stage (stage 8) and cultured until intact sibling embryos reached late blastulae (stage 9) and early gastrulae (stage 10) stages, as depicted. RNA from these explants was applied to Agilent 44K microarrays. POUV-regulated genes (N = 307) were identified by ANOVA analysis. Mammalian homologs (N = 201) of the POUV targets were identified by PSI-BLAST with minimum 60% identity. The Venn diagram shows the overlap of the genes regulated by POUV in Xenopus (N = 201) with global ChIP assays in murine and human ESCs. (F) Enriched Gene Ontologies of the targets conserved in mouse and human (N = 57) show the number of genes included in each GO term. White values on the bars show the percentage of genes included in the conserved targets list (N = 57). See also Figure S1 and Tables S1 and S2. |
|
|
Figure 2. POUV Depletion Phenotypes in Xenopus Ectoderm and EpiSCs (A) POUV morphant ectodermal explants exhibit adhesion defects. Animal caps were excised from stage 8 blastulae injected with Control-MO or PVD2 and cultured until either late gastrula or neurula stage (stage 14). PVD2 morphant explants were slow to round up and never properly healed; by the completion of neurulation, PVD2 explants completely disaggregated. (B) Diagram of the Oct4LoxP/LoxP-EpiSC lines. These cells possess two conditional Pou5f1 alleles and express an inducible Cre recombinase. Addition of tamoxifen induces Cre-mediated Oct4 deletion. (C) Immunoblot of samples from Oct4LoxP/LoxP and Oct4(â/â)-EpiSC 12 and 24 hr after tamoxifen treatment (0.1 μM). The bottom panel shows quantified chemiluminescent signals normalized to tubulin and relative to untreated EpiSCs. Pr-Ecad is the precursor of E-cadherin, indicated by the starred arrow. (D) qRT-PCR of Oct4LoxP/LoxP-EpiSCs 12 and 24 hr after tamoxifen addition. Expression was normalized to TBP, relative to untreated EpiSCs. Bars show mean ± SD. (E) Immunofluorescence of Cre-negative (Cre-ve) and Cre-positive (Cre+ve) Oct4LoxP/LoxP-EpiSCs 48 hr after tamoxifen treatment. The scale bar represents 50 μm. See also Figure S2. |
|
|
Figure 3. Rescue of Adhesion Phenotypes by POUV Targets (A) Rescue of ectoderm adhesion. Embryos were injected with 120 ng of Control-MO or PVD2 and 500 pg of mRNA encoding the indicated targets (1 ng for mOct4). Animal caps were cultured to neurula stage (stage 14). PVD2 animal caps displayed a dramatic loss of cell adhesion, which was rescued by murine Oct4 and by some of the conserved targets. Rescue index is reported as percentage of intact animal caps, and further details are summarized in Table S3. (B) Rescue of adhesion phenotypes before neurulation. Animal cap adhesion assay is as described in (A) and photographed at late gastrula (stage 13) and neurula (stage 18) stages. (C) Rescue of adherens junctions. Whole-mount immunofluorescence of embryos injected is as described in (A). Maximum intensity projections of confocal z stacks are shown. See also Figure S3 and Table S3. |
|
|
Figure 4. POUV Targets Rescue PVD2 Embryonic Phenotypes (A) Rescue of blastopore closure. Photographs are of whole embryos at stage 12, injected as previously described. (B) Quantification of blastopore rescue. Blastopore closure was estimated at stage 12 using the ratio of blastopore diameter to embryo diameter. The Xlim1 value was arbitrarily set to 1. Box plot shows maximum and minimum values, and the line represents the mean. p values were calculated by nonparametric ANOVA test with multiple comparison corrections (âp < 0.05, ââp < 0.001). (C) Rescue of convergent extension defect in PVD2 morphants. In situ hybridization for the dorsal midline marker Xnot at stage 12 was used to evaluate convergent extension in PVD2 morphants and rescued embryos [ 40]. (D) Quantification of convergent extension based on the length/width ratio of Xnot (as shown by double arrows on Control-MO). Bars show mean ± SD. p values were calculated as described in (B). ââp < 0.001; âââp < 0.0001. (E) Progenitor state gene expression was rescued by POUV targets. In situ hybridization for Xbra, vegetal view, and Bmp4, animal view, in PVD2 morphants is shown. See also Figure S4. |
|
|
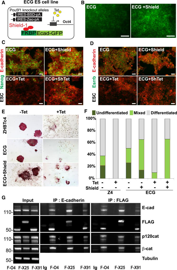
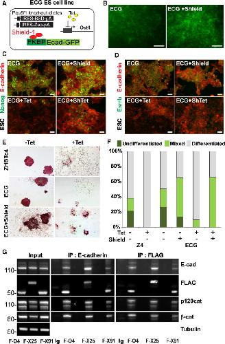
Figure 5. E-Cadherin Expression Partially Blocks ESC Differentiation (A) Schematic of ZHBTc4-derived inducible E-cadherin-GFP (ECG) rescue ESC line. Randomly integrated FKBP-E-cadherin-GFP was constitutively expressed from the CAG promoter. (B) Induction of E-cadherin-GFP with Shield-1. ECG ESCs were cultured under self-renewing conditions with or without Shield and imaged for GFP expression. The scale bar represents 50 μm. (CâD) Induction of E-cadherin in ECG cells supports low-level expression of Nanog (C), but not Essrb (D). Cells were cultured in the presence/absence of Shield and/or tetracycline and then fixed for immunofluorescence. The scale bar represents 50 μm. (E) E-cadherin supported limited AP-positive clonal growth of ESCs in the absence of Oct4. ECG ESCs were plated at clonal density in the presence/absence of Shield and/or tetracycline and colonies stained for tissue-nonspecific alkaline phosphatase (AP; red) after 7 days of growth. (F) Quantitation of clonal growth in ESCs supported by E-cadherin in place of Oct4. Colonies were scored as undifferentiated (dark green), mixed (light green), and differentiated (gray). (G) E-cadherin and POUV proteins interact. Postnuclear membrane fractions were purified from FLAG-tagged POUV-protein-rescued cell lines (see Figure 6) grown in self-renewing conditions. The figure shows immunoblot of coimmunoprecipitations, precipitating with either E-cadherin or the FLAG tag antibody. F-O4, FLAG-Oct4; F-X25, FLAG-Xlpou25; F-X91, FLAG-Xlpou91; Ig, IgG control. See also Figure S5. |
|
|
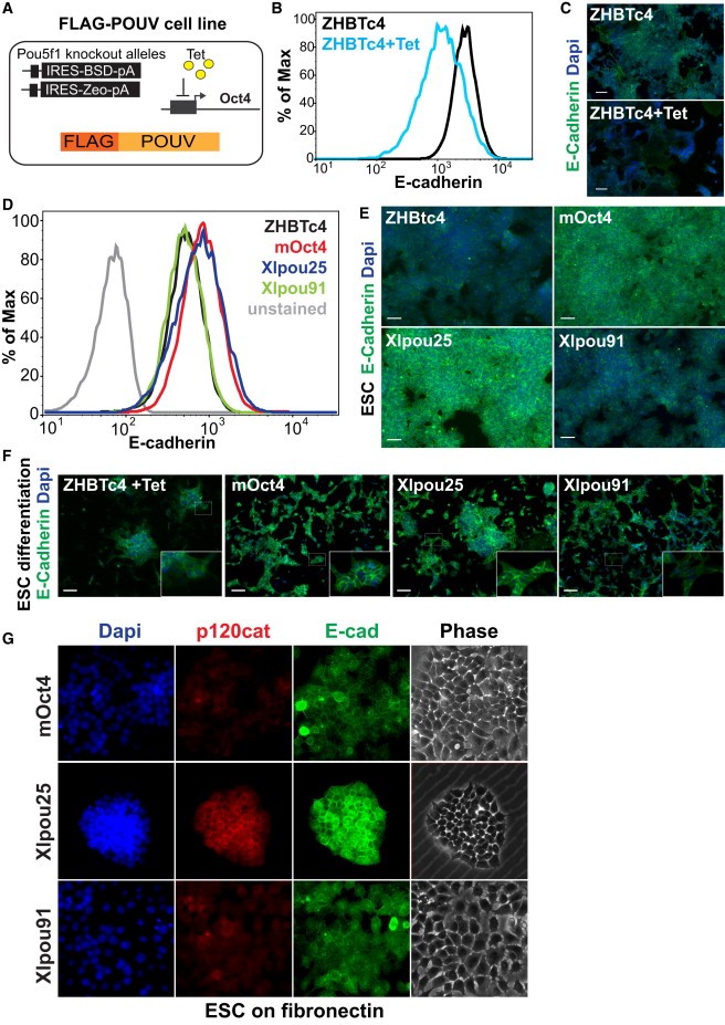
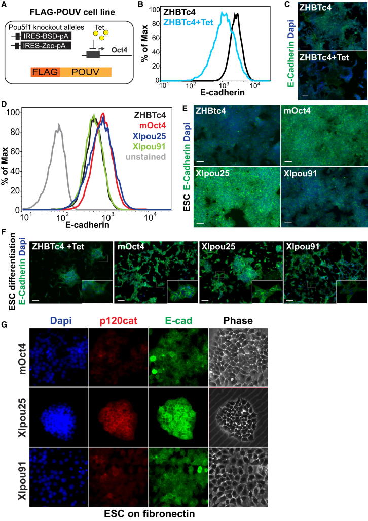
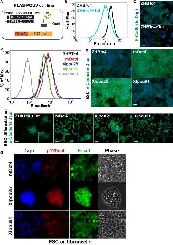
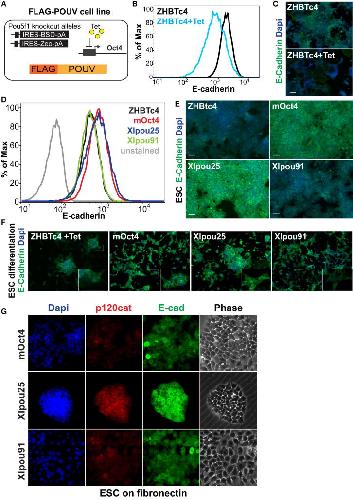
Figure 6. POUV Proteins Support Epithelialization and Antagonize EMT (A) The diagram shows rescue of ZHBTc4 ESCs with different FLAG-tagged POUV proteins. POUV proteins were introduced into these cells in the presence of tetracycline (Tet), and cell lines expressing similar and Oct4-like levels of POUV proteins were selected for further analysis. See also Figure S5A. (BâC) Downregulation of E-cadherin in response to Oct4 depletion in ZHBTc4 ESCs. ZHBTc4 ESCs were plated in self-renewing conditions in either the presence or absence of Tet and assessed by flow cytometry (B) or immunofluorescence (C). The scale bar represents 50 μm. (DâE) POUV- and, particularly, Xlpou25-rescued cell lines express localized E-cadherin. FLAG-POUV cell lines were cultured under self-renewing conditions and assessed by flow cytometry (D) or immunofluorescence (E). The scale bar represents 50 μm. (F) POUV- and, particularly, Xlpou25-rescued cell lines maintain normal epithelial morphology during mesoderm and endoderm differentiation. Immunofluorescence on cultures differentiated for 4 days. The scale bar represents 50 μm. (G) Xlpou25-supported ESCs are particularly resistant to the induction of EMT. ESC lines rescued by the indicated POUV protein were plated on fibronectin to stimulate EMT. Morphology and expression of E-cadherin and p120-catenin were assessed by immunofluorescence microscopy. See also Figure S5. |
|
|
Figure S1 (Refers to Figure 1). POUV Morpholino Phenotypes (A) PVD2 effectively knocks down POUV activity in vivo. Two-cell stage embryos were injected with Control-MO, PVD1, PVD2 and 50pg of an octamer binding motif luciferase reporter. Whole-embryos were assayed for luciferase activity at stage 10.5. (B) Xlpou25MO blocks in vitro translation of its target mRNA. Capped mRNA (1 μg) was used for translation in presence of 1 μM MO. The new Xlpou25MO was able to specifically prevent translation of wild-type Xlpou25 mRNA but could not inhibit translation of Xlpou25 mismatched mRNA. (C) POUV knockdown phenotypes were rescued by mOct4 expression. Graphical representation of axial defects in POUV morphants. In normal embryo both neural ectoderm (blue bar) and axial mesoderm (red bar) undergo convergent extension resulting in a straight and elongated axis. Xlpou25 morphants were dorsally kinked suggesting a strong defect in neural convergent extension; they also displayed frequent spina bifida and cyclopia. Xlpou91 depleted embryos displayed a shortened but straight axis indicating a defect in mesodermal extension in conjunction with frequent acephalia. Embryos injected with 40ng of MO and 1ng of mOct4 mRNA. Photographs at stage 35, scale bar 1mm. (D) qRT-PCR analysis of stage 9 and 10 embryos injected with MO combinations. Expression levels normalized to Odc (ornithine decarboxylase) and relative to the Control-MO. Data are shown as mean +/- SD. (E) POUV proteins regulate each other�s transcription. POUV transcription in response to single MO (40ng) was analysed by qRT-PCR between blastula and neurula stage (from stage 9 to stage 18). Xlpou60 was up-regulated early in response to Xlpou25 knockdown and later during gastrulation in response to Xlpou91 depletion, however only low levels of expression were observed after gastrulation. Conversely, Xlpou25 and Xlpou91 were both up-regulated following Xlpou60 knockdown. Expression normalised to Odc and relative to Control-MO embryos of the same stage. Data are shown as mean +/- SD. (F) The expression of POUV targets overlapping with the murine and human ChIP datasets was analysed in Xenopus. Bar graphs show qRT-PCR of Control-MO and PVD2 morphant whole embryos and animal caps at stage 9 and 10. Expression levels are normalized to Odc (ornithine decarboxylase) and shown as mean +/- SD. Line graphs show the Log-intensity from the microarray samples for comparison. See also Figure 1. |
|
|
Figure S2 (Refers to Figure 2). Adhesion Phenotypes in POUV depleted embryos. (A) The three Xenopus PouV proteins have distinct cell adhesion phenotypes. Animal caps from embryos injected with single MO were dissected at stage 8 and cultured until stage 14 (neurula). Xlpou25 explants exhibited a partial loss of adhesion but PVD2 displayed the most severe adhesion phenotype. (B) Adhesion phenotypes are dependent on the superficial layer of the ectoderm. Animal caps superficial (outer) and inner layer were separated in Calcium-Magnesium free medium (CMFM). Individual layers from control and PVD2 morphant explants were then recombined. PVD2 outer layers were unable to surround the control inner layer cells and completely lost adhesion by neurula stage. However, wild-type outer layers could rescue disaggregation of morphant inner layers (C) POUV depleted embryos displayed defective animal cap epiboly. Ectoderm in PVD2 embryos did not become thinner as in controls (red mark), but appeared as a thick multilayer of densely packed cells. Blastocoel cavity also collapsed in PVD2 embryos (black dotted outline). Photograph showing sagittal section of mid-gastrula embryos, dorsal blastopore lip on the right (white arrow). (D-E) POUV depletion does not increase cell death in animal cap explants or whole-embryos during gastrulation. (D) Animal caps were stained with Sytox-green to identify dead cells and photographed at stage 12.5. TexasRed fluorescent dextran was used as a marker for injection. PVD2 morphants showed the same number of dead cells (green) as the Control-MO. (E) Whole-mount TUNEL staining on stage 10.5 embryos revealed similar extent of cell death between Control-MO and PVD2, photographs showing animal view (ectoderm). Boxed inserts are shown at higher magnification. |
|
|
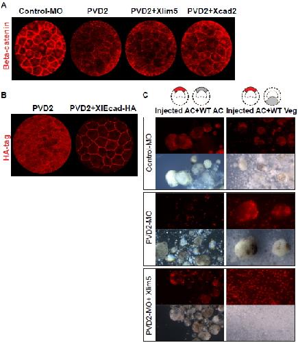
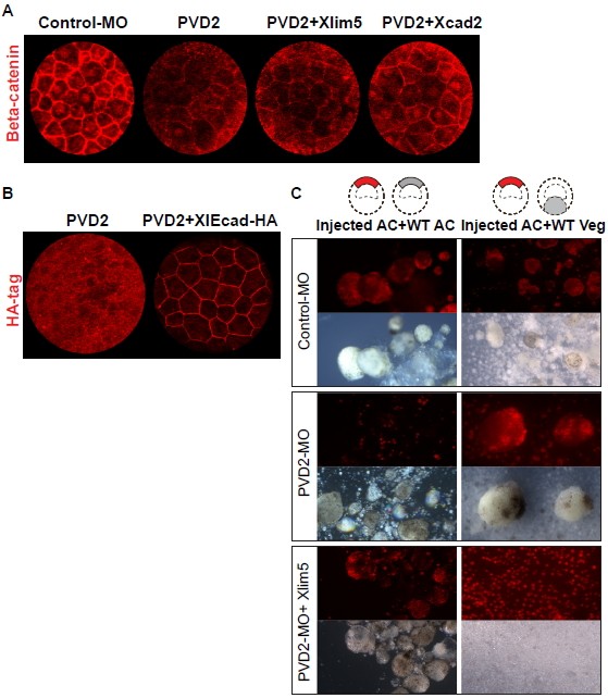
Figure S3 (Refers to Figure 3). Rescue of Adherens Junctions and Regulation of Differential Adhesion by POUV targets. (A) POUV targets rescue ï¢-catenin localization in late gastrulae ectoderm. Wholemount fluorescence of embryos injected with MO and 500pg mRNA of specific POUV targets where indicated. Xcad2 and Xlim5 supported localization of beta-catenin at cell-cell junctions in late gastrulae (stage 12). Image shows Maximum Intensity Projections (MP) of confocal Z-stacks from stage 12 ectoderm. See also Figure 3. (B) Overexpression of E-cadherin in PVD2 morphants. Whole-mount fluorescence of PVD2 embryos injected with 500pg of mRNA for HA tagged Xenopus E-cadherin. Overexpressed E-cadherin localized at the adherens junctions as seen by HA staining. Image shows MP of Z-stacks from stage 12 ectoderm. (C) Xlim5 regulates differential adhesion in PVD2 morphants. Ectoderm and Vegetal explants were excised at early blastula stage from Control-MO and PVD2 embryos injected with TexasRed dextran, and with or without 500pg of Xlim5 mRNA. Explants were dissociated in CMFM and recombined. POUV depleted animal explants aggregated poorly with control ectoderm (PVD2 Left panel) and displayed higher affinity for vegetal cells (PVD2 Right panel). Xlim5 restored the ability of morphant ectoderm cells to aggregate with control ectoderm. |
|
|
Figure S4 (Refers to Figure 4). Rescue of Convergent Extension Defect in PVD2 Embryos. Embryos were injected with Control-MO or PVD2 (120ng) and 500pg mRNA of the indicated POUV protein or POUV target. Figure shows whole-mount in situ hybridisation for the notochord marker Xnot, dorsal view. See also Figure 4 for a close up of these embryos. |
|
|
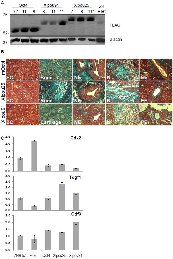
Figure S5 (Refers to Figure 5 and 6). POUV Rescued Mouse ESC Lines. (A) Clonal cell lines in which Oct4 was replaced by different FLAG tagged POUV proteins were generated from ZHBTc4 ES cells with FLAG--mOct4, -Xlpou25 and - Xlpou91. All tagged POUV proteins supported ESC self-renewal as previously described. Protein levels are shown by immunoblot. Equal amounts of total protein were loaded based on normalization to ï¢-actin. Three clonal cell lines for each POUV protein are shown in the figure. The experiments in Figure 5, 6 were done with clone 6 (Oct4) clone 11 (Xlpou25) and clone 4 (Xlpou91). These three lines were selected based on their expression of similar levels of the different POUV proteins. (B) ESCs supported by FLAG-POUV are pluripotent. Cells were transferred under the kidney capsule of adult 129/Ola mice. Mice were fed Tetracycline to ensure repression of the Tet-responsive Oct4 transgene contained in the ZHBTc4 parental line. After 4-5 weeks, tumors were sectioned and subjected to Masson�s trichrome staining. Tumors displayed examples of primitive tissues from all three embryonic germ layers. They contained embryonal carcinoma (EC) cells, neuroepithelium (NE), mature neural tissue (N), cartilage, bone, endodermal epithelium (EE), and pulmonary epithelium (PE). (C) FLAG-POUV supported ESCs express epiblast markers during ESC differentiation. Gene expression analysis by qRT-PCR of FLAG-POUV ESC cells following 4 days of differentiation towards mesoderm and endoderm. All three POUV proteins supported the expression of epiblast markers (Tdgf1, Gdf3) and antagonized Cdx2 induction in response to Tetracycline. Expression levels are normalized to TBP and shown as mean +/- SD. |
|
|
Graphical Abstract |
|
|
Figure 1. Identification of Conserved POUV Targets(A) Graphical representation of Oct4/POUV expression patterns in M. musculus and X. laevis.(B) POUV morphant phenotypes. Two-cell-stage embryos were injected with 120 ng of Control-MO or morpholino combinations; POUV-depleted (PVD), a mixture of Xlpou25, Xlpou60, and Xlpou91 MOs; and POUV-depleted-2 (PVD2), the same mixture but with a new Xlpou25 MO targeting both pseudoalleles of Xlpou25. Tadpoles were photographed at stage 41. The scale bar represents 0.5 mm.(C) qRT-PCR analysis of stage 10 embryos. Expression levels were normalized to Odc (ornithine decarboxylase) and are relative to the Control-MO. Data are shown as mean ± SD.(D) ZHBTc4 mESCs expressing Oct4 as a tetracycline (Tet)-suppressible transgene were differentiated to mesendoderm. Tet was added as indicated and qRT-PCR performed to monitor gene expression in differentiation. Expression is normalized to TBP and relative to ESCs. Data are shown as mean ± SD. p values were calculated by ANOVA test of minimum of four independent experiments.(E) POUV-dependent gene expression. Ectoderm (animal caps) from Control-MO and PVD2 embryos was dissected at early blastula stage (stage 8) and cultured until intact sibling embryos reached late blastulae (stage 9) and early gastrulae (stage 10) stages, as depicted. RNA from these explants was applied to Agilent 44K microarrays. POUV-regulated genes (N = 307) were identified by ANOVA analysis. Mammalian homologs (N = 201) of the POUV targets were identified by PSI-BLAST with minimum 60% identity. The Venn diagram shows the overlap of the genes regulated by POUV in Xenopus (N = 201) with global ChIP assays in murine and human ESCs.(F) Enriched Gene Ontologies of the targets conserved in mouse and human (N = 57) show the number of genes included in each GO term. White values on the bars show the percentage of genes included in the conserved targets list (N = 57).See also Figure S1 and Tables S1 and S2. |
|
|
Figure 2. POUV Depletion Phenotypes in Xenopus Ectoderm and EpiSCs(A) POUV morphant ectodermal explants exhibit adhesion defects. Animal caps were excised from stage 8 blastulae injected with Control-MO or PVD2 and cultured until either late gastrula or neurula stage (stage 14). PVD2 morphant explants were slow to round up and never properly healed; by the completion of neurulation, PVD2 explants completely disaggregated.(B) Diagram of the Oct4LoxP/LoxP-EpiSC lines. These cells possess two conditional Pou5f1 alleles and express an inducible Cre recombinase. Addition of tamoxifen induces Cre-mediated Oct4 deletion.(C) Immunoblot of samples from Oct4LoxP/LoxP and Oct4(−/−)-EpiSC 12 and 24 hr after tamoxifen treatment (0.1 μM). The bottom panel shows quantified chemiluminescent signals normalized to tubulin and relative to untreated EpiSCs. Pr-Ecad is the precursor of E-cadherin, indicated by the starred arrow.(D) qRT-PCR of Oct4LoxP/LoxP-EpiSCs 12 and 24 hr after tamoxifen addition. Expression was normalized to TBP, relative to untreated EpiSCs. Bars show mean ± SD.(E) Immunofluorescence of Cre-negative (Cre-ve) and Cre-positive (Cre+ve) Oct4LoxP/LoxP-EpiSCs 48 hr after tamoxifen treatment. The scale bar represents 50 μm.See also Figure S2. |
|
|
Figure 3. Rescue of Adhesion Phenotypes by POUV Targets(A) Rescue of ectoderm adhesion. Embryos were injected with 120 ng of Control-MO or PVD2 and 500 pg of mRNA encoding the indicated targets (1 ng for mOct4). Animal caps were cultured to neurula stage (stage 14). PVD2 animal caps displayed a dramatic loss of cell adhesion, which was rescued by murine Oct4 and by some of the conserved targets. Rescue index is reported as percentage of intact animal caps, and further details are summarized in Table S3.(B) Rescue of adhesion phenotypes before neurulation. Animal cap adhesion assay is as described in (A) and photographed at late gastrula (stage 13) and neurula (stage 18) stages.(C) Rescue of adherens junctions. Whole-mount immunofluorescence of embryos injected is as described in (A). Maximum intensity projections of confocal z stacks are shown.See also Figure S3 and Table S3. |
|
|
Figure 4. POUV Targets Rescue PVD2 Embryonic Phenotypes(A) Rescue of blastopore closure. Photographs are of whole embryos at stage 12, injected as previously described.(B) Quantification of blastopore rescue. Blastopore closure was estimated at stage 12 using the ratio of blastopore diameter to embryo diameter. The Xlim1 value was arbitrarily set to 1. Box plot shows maximum and minimum values, and the line represents the mean. p values were calculated by nonparametric ANOVA test with multiple comparison corrections (∗p < 0.05, ∗∗p < 0.001).(C) Rescue of convergent extension defect in PVD2 morphants. In situ hybridization for the dorsal midline marker Xnot at stage 12 was used to evaluate convergent extension in PVD2 morphants and rescued embryos [40].(D) Quantification of convergent extension based on the length/width ratio of Xnot (as shown by double arrows on Control-MO). Bars show mean ± SD. p values were calculated as described in (B). ∗∗p < 0.001; ∗∗∗p < 0.0001.(E) Progenitor state gene expression was rescued by POUV targets. In situ hybridization for Xbra, vegetal view, and Bmp4, animal view, in PVD2 morphants is shown.See also Figure S4. |
|
|
Figure 5. E-Cadherin Expression Partially Blocks ESC Differentiation(A) Schematic of ZHBTc4-derived inducible E-cadherin-GFP (ECG) rescue ESC line. Randomly integrated FKBP-E-cadherin-GFP was constitutively expressed from the CAG promoter.(B) Induction of E-cadherin-GFP with Shield-1. ECG ESCs were cultured under self-renewing conditions with or without Shield and imaged for GFP expression. The scale bar represents 50 μm.(C–D) Induction of E-cadherin in ECG cells supports low-level expression of Nanog (C), but not Essrb (D). Cells were cultured in the presence/absence of Shield and/or tetracycline and then fixed for immunofluorescence. The scale bar represents 50 μm.(E) E-cadherin supported limited AP-positive clonal growth of ESCs in the absence of Oct4. ECG ESCs were plated at clonal density in the presence/absence of Shield and/or tetracycline and colonies stained for tissue-nonspecific alkaline phosphatase (AP; red) after 7 days of growth.(F) Quantitation of clonal growth in ESCs supported by E-cadherin in place of Oct4. Colonies were scored as undifferentiated (dark green), mixed (light green), and differentiated (gray).(G) E-cadherin and POUV proteins interact. Postnuclear membrane fractions were purified from FLAG-tagged POUV-protein-rescued cell lines (see Figure 6) grown in self-renewing conditions. The figure shows immunoblot of coimmunoprecipitations, precipitating with either E-cadherin or the FLAG tag antibody. F-O4, FLAG-Oct4; F-X25, FLAG-Xlpou25; F-X91, FLAG-Xlpou91; Ig, IgG control.See also Figure S5. |
|
|
Figure 6. POUV Proteins Support Epithelialization and Antagonize EMT(A) The diagram shows rescue of ZHBTc4 ESCs with different FLAG-tagged POUV proteins. POUV proteins were introduced into these cells in the presence of tetracycline (Tet), and cell lines expressing similar and Oct4-like levels of POUV proteins were selected for further analysis. See also Figure S5A.(B–C) Downregulation of E-cadherin in response to Oct4 depletion in ZHBTc4 ESCs. ZHBTc4 ESCs were plated in self-renewing conditions in either the presence or absence of Tet and assessed by flow cytometry (B) or immunofluorescence (C). The scale bar represents 50 μm.(D–E) POUV- and, particularly, Xlpou25-rescued cell lines express localized E-cadherin. FLAG-POUV cell lines were cultured under self-renewing conditions and assessed by flow cytometry (D) or immunofluorescence (E). The scale bar represents 50 μm.(F) POUV- and, particularly, Xlpou25-rescued cell lines maintain normal epithelial morphology during mesoderm and endoderm differentiation. Immunofluorescence on cultures differentiated for 4 days. The scale bar represents 50 μm.(G) Xlpou25-supported ESCs are particularly resistant to the induction of EMT. ESC lines rescued by the indicated POUV protein were plated on fibronectin to stimulate EMT. Morphology and expression of E-cadherin and p120-catenin were assessed by immunofluorescence microscopy.See also Figure S5. |
|
|
References [+] :
Banaszynski,
A rapid, reversible, and tunable method to regulate protein function in living cells using synthetic small molecules.
2006, Pubmed
Banaszynski, A rapid, reversible, and tunable method to regulate protein function in living cells using synthetic small molecules. 2006, Pubmed
Bisson, EphA4 signaling regulates blastomere adhesion in the Xenopus embryo by recruiting Pak1 to suppress Cdc42 function. 2007, Pubmed , Xenbase
Boyer, Core transcriptional regulatory circuitry in human embryonic stem cells. 2005, Pubmed
Bradley, NF-protocadherin, a novel member of the cadherin superfamily, is required for Xenopus ectodermal differentiation. 1998, Pubmed , Xenbase
Burgess, The zebrafish spiel-ohne-grenzen (spg) gene encodes the POU domain protein Pou2 related to mammalian Oct4 and is essential for formation of the midbrain and hindbrain, and for pre-gastrula morphogenesis. 2002, Pubmed
Cantera, Mutations in spalt cause a severe but reversible neurodegenerative phenotype in the embryonic central nervous system of Drosophila melanogaster. 2002, Pubmed
Cao, Xenopus POU factors of subclass V inhibit activin/nodal signaling during gastrulation. 2006, Pubmed , Xenbase
Chen, Integration of external signaling pathways with the core transcriptional network in embryonic stem cells. 2008, Pubmed
Choi, Expression of cell adhesion molecule E-cadherin in Xenopus embryos begins at gastrulation and predominates in the ectoderm. 1989, Pubmed , Xenbase
Epstein, Patterning of the embryo along the anterior-posterior axis: the role of the caudal genes. 1997, Pubmed , Xenbase
Ewald, Regional requirements for Dishevelled signaling during Xenopus gastrulation: separable effects on blastopore closure, mesendoderm internalization and archenteron formation. 2004, Pubmed , Xenbase
Ezaki, The homeodomain transcription factors Cdx1 and Cdx2 induce E-cadherin adhesion activity by reducing beta- and p120-catenin tyrosine phosphorylation. 2007, Pubmed
Fagotto, Beta-catenin localization during Xenopus embryogenesis: accumulation at tissue and somite boundaries. 1994, Pubmed , Xenbase
Faunes, A membrane-associated β-catenin/Oct4 complex correlates with ground-state pluripotency in mouse embryonic stem cells. 2013, Pubmed
Frank, Localized expression of a Xenopus POU gene depends on cell-autonomous transcriptional activation and induction-dependent inactivation. 1992, Pubmed , Xenbase
Gu, Xenopus delta-catenin is essential in early embryogenesis and is functionally linked to cadherins and small GTPases. 2009, Pubmed , Xenbase
Hammachi, Transcriptional activation by Oct4 is sufficient for the maintenance and induction of pluripotency. 2012, Pubmed , Xenbase
Heasman, A functional test for maternally inherited cadherin in Xenopus shows its importance in cell adhesion at the blastula stage. 1994, Pubmed , Xenbase
Hinkley, Sequential expression of multiple POU proteins during amphibian early development. 1992, Pubmed , Xenbase
Houston, The Xenopus LIM-homeodomain protein Xlim5 regulates the differential adhesion properties of early ectoderm cells. 2003, Pubmed , Xenbase
Ito, Xenopus Suppressor of Hairless 2 is involved in the cell fate decision during gastrulation through the transcriptional regulation of Xoct25/91. 2007, Pubmed , Xenbase
Jones, Loss of cell adhesion in Xenopus laevis embryos mediated by the cytoplasmic domain of XLerk, an erythropoietin-producing hepatocellular ligand. 1998, Pubmed , Xenbase
Karantzali, Sall1 regulates embryonic stem cell differentiation in association with nanog. 2011, Pubmed
Kim, An extended transcriptional network for pluripotency of embryonic stem cells. 2008, Pubmed
Kim, Direct reprogramming of human neural stem cells by OCT4. 2009, Pubmed
Kunarso, Transposable elements have rewired the core regulatory network of human embryonic stem cells. 2010, Pubmed
Kuo, Opl: a zinc finger protein that regulates neural determination and patterning in Xenopus. 1998, Pubmed , Xenbase
Lavial, The Oct4 homologue PouV and Nanog regulate pluripotency in chicken embryonic stem cells. 2007, Pubmed , Xenbase
Lee, Whole-mount fluorescence immunocytochemistry on Xenopus embryos. 2008, Pubmed , Xenbase
Levine, Selective disruption of E-cadherin function in early Xenopus embryos by a dominant negative mutant. 1994, Pubmed , Xenbase
Lister, Human DNA methylomes at base resolution show widespread epigenomic differences. 2009, Pubmed
Liu, Yamanaka factors critically regulate the developmental signaling network in mouse embryonic stem cells. 2008, Pubmed
Livigni, Differentiation of embryonic stem cells into anterior definitive endoderm. 2009, Pubmed
Loh, The Oct4 and Nanog transcription network regulates pluripotency in mouse embryonic stem cells. 2006, Pubmed
Marson, Connecting microRNA genes to the core transcriptional regulatory circuitry of embryonic stem cells. 2008, Pubmed
Merzdorf, Formation of functional tight junctions in Xenopus embryos. 1998, Pubmed , Xenbase
Morrison, Anterior definitive endoderm from ESCs reveals a role for FGF signaling. 2008, Pubmed
Morrison, Conserved roles for Oct4 homologues in maintaining multipotency during early vertebrate development. 2006, Pubmed , Xenbase
Nandadasa, N- and E-cadherins in Xenopus are specifically required in the neural and non-neural ectoderm, respectively, for F-actin assembly and morphogenetic movements. 2009, Pubmed , Xenbase
Nichols, Naive and primed pluripotent states. 2009, Pubmed
Niwa, Quantitative expression of Oct-3/4 defines differentiation, dedifferentiation or self-renewal of ES cells. 2000, Pubmed
Redmer, E-cadherin is crucial for embryonic stem cell pluripotency and can replace OCT4 during somatic cell reprogramming. 2011, Pubmed
Rosner, A POU-domain transcription factor in early stem cells and germ cells of the mammalian embryo. 1990, Pubmed
Schöler, Oct-4: a germline-specific transcription factor mapping to the mouse t-complex. 1990, Pubmed
Sharov, Identification of Pou5f1, Sox2, and Nanog downstream target genes with statistical confidence by applying a novel algorithm to time course microarray and genome-wide chromatin immunoprecipitation data. 2008, Pubmed
Sharov, A web-based tool for principal component and significance analysis of microarray data. 2005, Pubmed
Snir, Xenopus laevis POU91 protein, an Oct3/4 homologue, regulates competence transitions from mesoderm to neural cell fates. 2006, Pubmed , Xenbase
Song, Pou5f1-dependent EGF expression controls E-cadherin endocytosis, cell adhesion, and zebrafish epiboly movements. 2013, Pubmed
Tapia, Reprogramming to pluripotency is an ancient trait of vertebrate Oct4 and Pou2 proteins. 2012, Pubmed
Tesar, New cell lines from mouse epiblast share defining features with human embryonic stem cells. 2007, Pubmed
Toyama, The LIM class homeobox gene lim5: implied role in CNS patterning in Xenopus and zebrafish. 1995, Pubmed , Xenbase
Venkatarama, Repression of zygotic gene expression in the Xenopus germline. 2010, Pubmed , Xenbase
Wagner, Development: sketch for a theory of Oct4. 2013, Pubmed , Xenbase
Zhao, Control of hippocampal morphogenesis and neuronal differentiation by the LIM homeobox gene Lhx5. 1999, Pubmed
Zheng, GOEAST: a web-based software toolkit for Gene Ontology enrichment analysis. 2008, Pubmed
