XB-ART-47766
J Cell Biol
2013 Nov 25;2034:673-89. doi: 10.1083/jcb.201304051.
Show Gene links
Show Anatomy links
Lamellipodin and the Scar/WAVE complex cooperate to promote cell migration in vivo.
Law AL, Vehlow A, Kotini M, Dodgson L, Soong D, Theveneau E, Bodo C, Taylor E, Navarro C, Perera U, Michael M, Dunn GA, Bennett D, Mayor R, Krause M.
???displayArticle.abstract???
Cell migration is essential for development, but its deregulation causes metastasis. The Scar/WAVE complex is absolutely required for lamellipodia and is a key effector in cell migration, but its regulation in vivo is enigmatic. Lamellipodin (Lpd) controls lamellipodium formation through an unknown mechanism. Here, we report that Lpd directly binds active Rac, which regulates a direct interaction between Lpd and the Scar/WAVE complex via Abi. Consequently, Lpd controls lamellipodium size, cell migration speed, and persistence via Scar/WAVE in vitro. Moreover, Lpd knockout mice display defective pigmentation because fewer migrating neural crest-derived melanoblasts reach their target during development. Consistently, Lpd regulates mesenchymal neural crest cell migration cell autonomously in Xenopus laevis via the Scar/WAVE complex. Further, Lpd's Drosophila melanogaster orthologue Pico binds Scar, and both regulate collective epithelial border cell migration. Pico also controls directed cell protrusions of border cell clusters in a Scar-dependent manner. Taken together, Lpd is an essential, evolutionary conserved regulator of the Scar/WAVE complex during cell migration in vivo.
???displayArticle.pubmedLink??? 24247431
???displayArticle.pmcLink??? PMC3840943
???displayArticle.link??? J Cell Biol
???displayArticle.grants??? [+]
077429/Z/05/Z Wellcome Trust , 082907/Z/07/Z Wellcome Trust , 084659/Z/08/Z Wellcome Trust , BB/F011431/1 Biotechnology and Biological Sciences Research Council , BB/G00319X/1 Biotechnology and Biological Sciences Research Council , BB/J000590/1 Biotechnology and Biological Sciences Research Council , C20691/A11834 Cancer Research UK, C20691/A6678 Cancer Research UK, MR/J000655/1 Medical Research Council , RE/08/003 British Heart Foundation , G0401026 Medical Research Council
Species referenced: Xenopus laevis
Genes referenced: abi1 actl6a actr3 akt1 cyfip1 dct fn1 gnl3 hspa8 lgals4.2 mbp myc npat rac1 scaf1 sox9 sra1 tab3 tbx2 twist1 wasf1 wasf2
???attribute.lit??? ???displayArticles.show???
|
|
Figure 1. Lamellipodin interacts with the Scar/WAVE complex. (A and B) Coimmunoprecipitation using Lpd or IgG control antibodies from HEK293 cell lysates expressing GFP-Lpd and the tagged Scar/WAVE complex including FLAG-WAVE1 (A) and Myc-WAVE2 (B). Myc-HSPC300 is not shown. (C) Endogenous Scar/WAVE1 and Lpd coimmunoprecipitate from lysates of primary cortical neurons using Lpd antibodies but not with IgG control. (D) Knockdown of Lpd by siRNA in B16F1 cells does not reduce expression of the Scar/WAVE complex (HSPC300 not shown) or Arp3. Loading control: Tubulin. (E–G) Endogenous Lpd (green) colocalizes with Scar/WAVE1 (E), Abi1 (F), and Sra1 (G; red) at the very edge of lamellipodia in B16F1 mouse melanoma cells. Representative line scan from multiple experimental repeats across the leading edge (location indicated on merged images) shows colocalization of Lpd (green) and Scar/WAVE1 (E), Abi1 (F), and Sra1 (G; red). Bar, 25 µm. See also Fig. S1. |
|
|
Figure 2. Lpd directly interacts with the SH3 domain of Abi. (A) Pull-down of Lpd from NIH/3T3 cell lysate using the GST-Abi-SH3 domain or GST as control. (B–D) Far Western overlay on different GST-Lpd truncation mutants (B) or GST control using purified (C) MBP-Abi1full-length or (D) MBP-Abi1ΔSH3 was detected with anti-MBP antibodies. Three independent experiments were performed. (E) Far-Western overlay with MBP-Abi1full-length on a peptide array covering the C terminus of Lpd with 12-mer peptides overlapping each other by three amino acids was detected with anti-MBP antibodies. (F) Table shows Abi SH3 domain–binding motifs in the Lpd sequence. The two GST-Lpd fragments highlighted in red correspond to the most strongly interacting Lpd fragments in the Far-Western experiment in C. The amino acid residues highlighted in yellow correspond to the core residues required for class II SH3 domain binding. |
|
|
Figure 3. The interaction between Lpd and the Scar/WAVE complex is mediated by the Abi SH3 domain and positively regulated by active Rac. (AâD) The Abi SH3 domain and three Abi binding sites in Lpd mediate the interaction between Lpd and the Scar/WAVE complex. Immunoprecipitation using Lpd antibodies or IgG control from HEK293 cell lysates (A) expressing GFP-Lpd and all Myc-tagged components of the Scar/WAVE complex, including Myc-Abi1full-length (A, left), Myc-Abi1ÎSH3 (A, right), or GFP-Abi and GFP-Lpd (C, left) or GFP-LpdAbiMut (C, right), show coimmunoprecipitation between Lpd and all components of the Scar/WAVE complex only when the Abi SH3 domain is present (A; Myc-HSPC300 is not shown) or between Lpd and GFP-Abi only when the Abi binding sites are present (B). Western blot: anti-GFP. (B and D) Comparison of efficiency of coimmunoprecipitation of Lpd with all components of the Scar/WAVE complex (B) or GFP-Lpd or GFP-LpdAbiMut with Abi (D). Quantification of band intensity of chemiluminescence imaged with a charge-coupled device camera. (B) Coimmunoprecipitation is reduced by >90%. Error bars indicate mean ± SEM, n = 3. One-way analysis of variance (ANOVA) and Tukeyâs test were used; **, P < 0.01. (D) Coimmunoprecipitation is reduced by >94%. Error bars indicate mean ± SEM, n = 3. An unpaired t test was used; ***, P < 0.001. (E and F) Lpd and the RA-PH domains of Lpd are in complex with active Rac. Purified GTPγS- or GDPβS-loaded GST-Rac, or GST only as control, on Sepharose beads were incubated with lysates from HEK cells expressing GFP-Lpd (E) or GFP-Lpd-RAPH (F) and bound with GFP-Lpd or GFP-Lpd-RAPH. Samples were detected in a Western blot against GFP. (G) The RA-PH domains of Lpd directly interact with active Rac. Purified GTPγS- or GDPβS-loaded GST-Rac or GST only as control Sepharose beads were incubated with MBP-Lpd-RAPH or MBP only as control, and direct interaction was detected in a Western blot against MBP. (H and I) The interaction between Lpd and Abi is positively regulated by active Rac. Immunoprecipitation using Lpd-specific antibodies or IgG control from HEK293 cell lysates expressing GFP-Abi, GFP-Lpd, and dominant-active Rac (DA Rac; H, left) or dominant-negative Rac (DN Rac; H, middle), or empty vector control (H, right) show increased coimmunoprecipitation between Lpd and GFP-Abi only when dominant-active Rac is coexpressed. Western blot: anti-GFP. (I) Comparison of efficiency of coimmunoprecipitation of Lpd with GFP-Abi from blots in H. Quantification of band intensity of chemiluminescence imaged with a charge-coupled device camera. Coimmunoprecipitation is increased by >100% compared with empty vector and 150% compared with DN-Rac. Error bars indicate mean ± SEM, n = 3. One-way ANOVA and Tukeyâs test were used. *, P < 0.05; **, P < 0.01. |
|
|
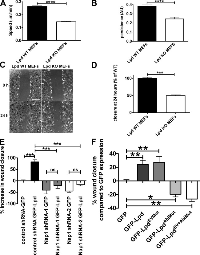
Figure 4. Lpd regulates cell spreading. (A and B) Western blot of cell lysates of Lpd WT and Lpd KO MEFs using anti-Lpd (A) or Scar/WAVE1 (B). Loading control: anti-HSC70. (C and D) F-actin staining (phalloidin) in Lpd WT (C) and Lpd KO MEFs (D). Arrows in C indicate the presence of lamellipodia in Lpd WT MEFs. Arrowheads in D indicate the absence of lamellipodia. (E and F) F-actin staining (phalloidin) determines the area of Lpd WT (E) and Lpd KO MEFs (F) after 60 min of spreading on fibronectin. (G) Quantification of the spreading area of MEFs from E and F. Values are mean ± SEM (error bars) of 131 (KO) or 155 (WT) cells. Unpaired, two-tailed t test: ****, P ≤ 0.0001. Bars, 25 µm. |
|
|
Figure 5. Lpd regulates cell migration via Abi and the Scar/WAVE complex. (A and B) Quantification of velocity (A) and persistence (B) of randomly migrating Lpd WT or KO MEFs. Mean population speed and persistence (dt = 2, TR = 4; see Materials and methods for calculation). Results are mean ± SEM (error bars), with three independent experiments. ****, P ≤ 0.0001, unpaired t test. (C and D) A confluent layer of WT or KO Lpd MEFs was scratched, and the area of the scratch measured at 0 and 24 h. Bar, 500 µm. Area closure is shown as the percentage of WT cells. (D) Results are mean ± SEM, with four independent experiments. ***, P ≤ 0.001, unpaired t test. See also Fig. S3 and Videos 1 and 2. (E and F) Lpd overexpression increases cell migration speed via Abi and Scar/WAVE. MDA-MB231 breast cancer cells, stably expressing Nap1-specific (Nap1 shRNA 1 or 2) or scrambled control shRNA were transiently transfected with GFP-Lpd or GFP as control (E) or GFP-Lpd, GFP-LpdEVMut, GFP-LpdAbiMut, GFP-LpdEV+AbiMut, or GFP as control (F). A confluent cell layer was scratched and the area of the scratch was measured at 0 and 24 h. Area closure is shown as percentage increase over GFP cells. Results are mean ± SEM (error bars), from three independent experiments. *, P ≤ 0.05; **, P ≤ 0.01; ***, P ≤ 0.001; ns, not significant; one-way ANOVA was used. (E) Tukey’s test. (F) Newman-Keuls method. |
|
|
Figure 6. Lpd functions to regulate melanoblast migration. (A) Conditional Lpd KO mice were generated by flanking exon 4 with loxP sites. Cre-mediated recombination of the loxP sites results in the removal of exon 4, creating a frame shift between exon 3 and 5 and premature termination. (B and C) Conditional Lpd KO mice crossed with β-actin-Cre mice on a mixed genetic background produced mice with a reduced body size (−20.6 ± 3.0% SEM; ****, P ≤ 0.0001, unpaired t test), which also display missing pigmentation on the ventral side (D). (E and F) To visualize melanoblasts, DCT-LacZtg/tg;β-actin-Cretg/+;Lpdflox/flox whole-mount embryos at E14.5 were stained for β-galactosidase expression in the melanoblasts. (E) Areas within three 1 mm × 1.5 mm boxes positioned at the middle of the trunk between the fore and hind limbs were quantified in WT and KO animals. Bar, 1.5 mm. (F) Lpd KO mice show a significant reduction in the number of melanoblasts in all three boxes. Bar, 150 µm. Melanoblast numbers were reduced by ∼60%, ∼40%, and ∼30% for boxes 1, 2, and 3, respectively (20 KO or WT embryos from three litters; unpaired t test; *, P < 0.05; error bars indicate SEM). See also Fig. S4. |
|
|
Figure 7. Lpd regulates NC migration via Abi. (A) In situ hybridization for Twist (Hopwood et al., 1989; migratory NC marker) in control embryos or embryos injected with Lpd mRNA, Lpd, or Abi MOs (Lpd MO or Abi MO) or the dominant-negatives Lpd N1, Lpd N6, and Abi1ΔSH3. Black arrowheads, normally migrating NC streams. Red arrowheads, streams with impaired migration. Blue asterisks, the eye. (B) Summary of phenotypes. Lpd overexpression has no effect on overall NC cell migration. Lpd MO, Abi MO, and the dominant-negatives Lpd N1, Lpd N6, and Abi1ΔSH3 all impair NC cell migration. (C) Percentages of embryos with normal migration along the dorso-ventral axis (nctl = 26, nLpdRNA = 41, nLpdMO = 37, nLpdN1 = 26, nLpdN6 = 49, nAbiMO = 16, and nAbi1ΔSH3 = 24). (D) Mean distance of migration along the dorso-ventral axis as a percentage compared with control embryos (nctl = 12, nLpdRNA = 14, nLpdMO = 12, nLpdN1 = 14, nLpdN6 = 14, nAbiMO = 12, nAbi1ΔSH3 = 12). One-way ANOVA and Dunnett’s test were used. ***, P < 0.001. (E) In situ hybridization for Twist in Lpd or Abi (Lpd MO or Abi MO), Lpd mRNA and Lpd MO, or Abi mRNA and Abi MO or control MO injected embryos. (F) Mean distance of migration along the dorso-ventral axis compared with control MO embryos (nctl MO = 13, nLpdMO = 14, nLpdMO = 26, nLpdMO+LpdmRNA = 20, nAbiMO = 19, nAbiMO+AbimRNA = 26). One-way ANOVA and Dunnett’s test were used. **, P < 0.01; ns, nonsignificant. (G–I) Lpd and Abi function cell-autonomously in NC migration. (G) Schematic diagram of graft experiment in H. (H) NC from MO-treated embryos or WT embryos was grafted into WT or MO-treated embryos, and NC migration was analyzed. (I) Quantification of NC migration phenotypes from H. Numbers (embryos with inhibition of NC migration/total): nctl>ctl = 0/4 (0%), nLpdMO>ctl = 4/6 (66%), nctl>LpdMO = ¼ (25%), nAbiMO>ctl = 4/5 (80%), nctl>AbiMO = 0/5 (0%). Bars, 150 µm. |
|
|
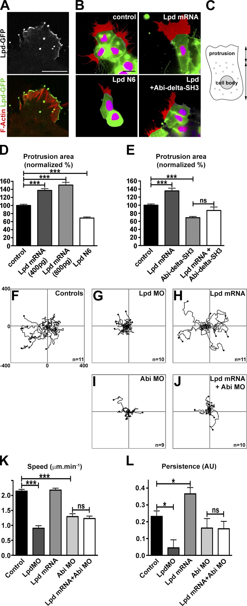
Figure 8. Lpd regulates lamellipodia protrusion and cell migration via Abi in Xenopus NC cells. (A) Localization of Lpd-GFP in Xenopus NC cells cultured on fibronectin. Actin filaments are stained with TRITC-Phalloidin. (B) Cells expressing nuclear mCherry (pseudocolored magenta by thresholding) and membrane GFP (pseudocolored green by thresholding) were used to analyse cell protrusions (pseudocolored red). Cell protrusions were defined as the area of protrusion that extends beyond the cell body. Cell protrusions are shown for control cells and cells injected with Lpd mRNA, Lpd N6 or co-injected with Lpd mRNA and Abi-Δ-SH3. Note that Lpd overexpression leads to enlarged protrusions. This effect is abolished by co-injection with Abi-Δ-SH3.. (C–E) Area of cell protrusions expressed as a proportion of normal protrusions (graph in D: nctl = 58, nLpd800pg = 33, nAbi1ΔSH3 = 24, nLpd+Abi1ΔSH3 = 17 [one-way ANOVA and Dunnett’s test; ***, P < 0.001]; graph in E: nctl = 154, nLpd400pg = 148, nLpd800pg = 157, nLpdN6 = 121 [one-way ANOVA and Tukey’s test; ***, P < 0.001]). (F–J) Tracks of NC cells cultured on fibronectin (a subset of the analyzed tracks are shown). (K and L) Velocity and persistence from tracks performed on all conditions (nctl = 543, nLpdMO = 240, nLpdmRNA = 297, nAbiMO = 180, nLpd+AbiMO = 290). One-way ANOVA and Dunnett’s test were used. *, P < 0.05; ***, P < 0.001. Error bars indicate SEM. See also Fig. S5 and Videos 3–6. |
|
|
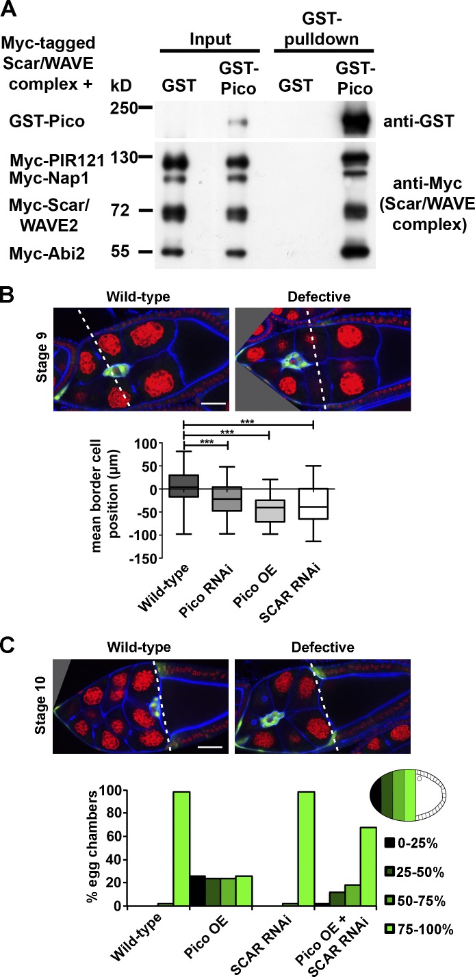
Figure 9. pico regulates Drosophila border cell migration via SCAR. (A) GST-Pico, the fly orthologue of Lpd, pulled down all Myc-tagged components of the Scar/WAVE complex. Myc-HSPC300 is not shown. (B) pico knockdown or overexpression, or SCAR RNAi under the control of slbo-GAL4 abrogate migration at stage 9. (B, top) Representative images of WT and defective egg chambers. Green, GFP-labeled border cells; red, DNA; blue, F-actin. The box and whiskers plot shows mean border cell position: distance of the cluster relative to the most anterior position of the overlying follicle cells (broken lines). Top and bottom box: 75th and 25th quartile; whiskers indicate minimum and maximum. One-way ANOVA and Dunnett’s test were used. ***, P < 0.001; n = 50. (C) pico overexpression abrogates migration at stage 10A, and this is ameliorated by SCAR RNAi. Histogram summarizes migration defects in the indicated genotypes. Migration was calculated as a percentage of the distance traveled to the oocyte/nurse cell boundary (broken lines in top panels). For each genotype, n = 50 egg chambers. |
|
|
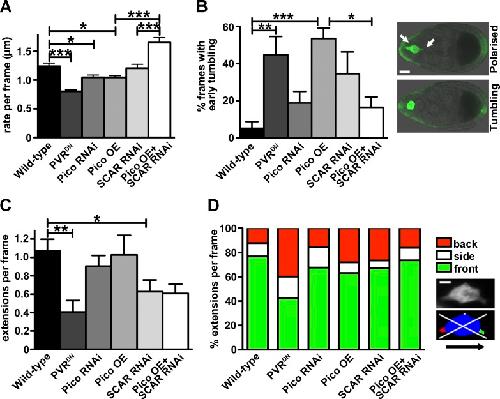
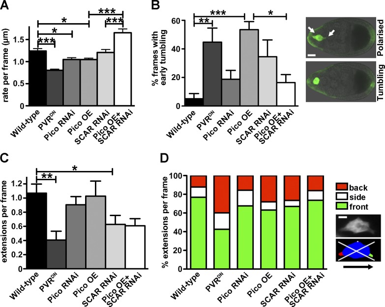
Figure 10. pico regulates Drosophila border cell migration via SCAR. (A–D) Analysis of time-lapse images of LifeAct-GFP–labeled border cells, using c306-GAL4 to drive the indicated genotypes (graphs indicate mean ± SEM; WT, n = 9; PVRDN, n = 9; pico RNAi, n = 12; pico OE, n = 12; SCAR RNAi, n = 8; SCAR RNAi, pico OE, n = 7). (A) Graph summarizing migration rate/frame calculated using a custom macro (Poukkula et al., 2011). (B) Graph showing percentage frames from the first half of migration with tumbling border cell clusters (see Materials and methods). (B, right) GFP-labeled clusters display a polarized or tumbling phenotype. Bar, 15 µm. (A and B) Tests used were one-way ANOVA (P < 0.0001) and Tukey’s test. *, P < 0.05; **, P < 0.01; ***, P < 0.001. (C) Graph showing number of cellular extensions per frame, irrespective of their direction. One-way ANOVA and Dunnett’s test were used. *, P < 0.05; **, P < 0.01. (D) Graph summarizing percentage extensions/frame at front, back, or sides of the cluster. (D, right) Image of a border cell cluster before and after image segmentation. The body of the cluster is shown in blue, cellular extensions at the front in green, the back in red, and the sides in white. White lines indicate quadrants, representing front, back, and sides for quantification. Bar, 5 µm. |
References [+] :
Bear,
Regulating cellular actin assembly.
2001, Pubmed
Bear, Regulating cellular actin assembly. 2001, Pubmed
Bear, Negative regulation of fibroblast motility by Ena/VASP proteins. 2000, Pubmed
Bear, Antagonism between Ena/VASP proteins and actin filament capping regulates fibroblast motility. 2002, Pubmed
Bianco, Two distinct modes of guidance signalling during collective migration of border cells. 2007, Pubmed
Campellone, A nucleator arms race: cellular control of actin assembly. 2010, Pubmed
Carmona-Fontaine, Contact inhibition of locomotion in vivo controls neural crest directional migration. 2008, Pubmed , Xenbase
Friedl, Collective cell migration in morphogenesis, regeneration and cancer. 2009, Pubmed
Friedl, Classifying collective cancer cell invasion. 2012, Pubmed
Goslin, Experimental observations on the development of polarity by hippocampal neurons in culture. 1989, Pubmed
Hahne, Scar/WAVE is localised at the tips of protruding lamellipodia in living cells. 2001, Pubmed
Hanahan, Hallmarks of cancer: the next generation. 2011, Pubmed
Hopwood, A Xenopus mRNA related to Drosophila twist is expressed in response to induction in the mesoderm and the neural crest. 1989, Pubmed , Xenbase
Innocenti, Abi1 is essential for the formation and activation of a WAVE2 signalling complex. 2004, Pubmed
Insall, Actin dynamics at the leading edge: from simple machinery to complex networks. 2009, Pubmed
Jonchere, Validating RNAi phenotypes in Drosophila using a synthetic RNAi-resistant transgene. 2013, Pubmed
Krause, Lamellipodin, an Ena/VASP ligand, is implicated in the regulation of lamellipodial dynamics. 2004, Pubmed
Krause, Ena/VASP proteins: regulators of the actin cytoskeleton and cell migration. 2003, Pubmed
Kunda, Abi, Sra1, and Kette control the stability and localization of SCAR/WAVE to regulate the formation of actin-based protrusions. 2003, Pubmed
Lafuente, RIAM, an Ena/VASP and Profilin ligand, interacts with Rap1-GTP and mediates Rap1-induced adhesion. 2004, Pubmed
Lallemand, Maternally expressed PGK-Cre transgene as a tool for early and uniform activation of the Cre site-specific recombinase. 1998, Pubmed
Lanier, Mena is required for neurulation and commissure formation. 1999, Pubmed
Lebrand, Critical role of Ena/VASP proteins for filopodia formation in neurons and in function downstream of netrin-1. 2004, Pubmed
Lewandoski, Cre-mediated chromosome loss in mice. 1997, Pubmed
Li, Rac1 drives melanoblast organization during mouse development by orchestrating pseudopod- driven motility and cell-cycle progression. 2011, Pubmed
Lin, Melanocyte biology and skin pigmentation. 2007, Pubmed
Lyulcheva, Drosophila pico and its mammalian ortholog lamellipodin activate serum response factor and promote cell proliferation. 2008, Pubmed
Machesky, Scar1 and the related Wiskott-Aldrich syndrome protein, WASP, regulate the actin cytoskeleton through the Arp2/3 complex. , Pubmed
Mackenzie, Activation of the receptor tyrosine kinase Kit is required for the proliferation of melanoblasts in the mouse embryo. 1997, Pubmed
Matthews, Directional migration of neural crest cells in vivo is regulated by Syndecan-4/Rac1 and non-canonical Wnt signaling/RhoA. 2008, Pubmed , Xenbase
Mayor, Induction of the prospective neural crest of Xenopus. 1995, Pubmed , Xenbase
McShea, Abelson interactor-1 (ABI-1) interacts with MRL adaptor protein MIG-10 and is required in guided cell migrations and process outgrowth in C. elegans. 2013, Pubmed
Michael, c-Abl, Lamellipodin, and Ena/VASP proteins cooperate in dorsal ruffling of fibroblasts and axonal morphogenesis. 2010, Pubmed
Miki, WAVE, a novel WASP-family protein involved in actin reorganization induced by Rac. 1998, Pubmed
Niebuhr, A novel proline-rich motif present in ActA of Listeria monocytogenes and cytoskeletal proteins is the ligand for the EVH1 domain, a protein module present in the Ena/VASP family. 1997, Pubmed
Oskarsson, Skin epidermis lacking the c-Myc gene is resistant to Ras-driven tumorigenesis but can reacquire sensitivity upon additional loss of the p21Cip1 gene. 2006, Pubmed
Poukkula, Cell behaviors regulated by guidance cues in collective migration of border cells. 2011, Pubmed
Prasad, Cellular and molecular mechanisms of border cell migration analyzed using time-lapse live-cell imaging. 2007, Pubmed
Prasad, A protocol for culturing Drosophila melanogaster stage 9 egg chambers for live imaging. 2007, Pubmed
Pula, Role of Ena/VASP proteins in homeostasis and disease. 2008, Pubmed
Quinn, CED-10/Rac1 mediates axon guidance by regulating the asymmetric distribution of MIG-10/lamellipodin. 2008, Pubmed
Rørth, Fellow travellers: emergent properties of collective cell migration. 2012, Pubmed
Stavoe, Synaptic vesicle clustering requires a distinct MIG-10/Lamellipodin isoform and ABI-1 downstream from Netrin. 2012, Pubmed
Steffen, Sra-1 and Nap1 link Rac to actin assembly driving lamellipodia formation. 2004, Pubmed
Stradal, The Abl interactor proteins localize to sites of actin polymerization at the tips of lamellipodia and filopodia. 2001, Pubmed
Suetsugu, Differential roles of WAVE1 and WAVE2 in dorsal and peripheral ruffle formation for fibroblast cell migration. 2003, Pubmed
Suraneni, The Arp2/3 complex is required for lamellipodia extension and directional fibroblast cell migration. 2012, Pubmed
Sviderskaya, A cloned, immortal line of murine melanoblasts inducible to differentiate to melanocytes. 1995, Pubmed
Theveneau, Neural crest delamination and migration: from epithelium-to-mesenchyme transition to collective cell migration. 2012, Pubmed , Xenbase
Theveneau, Collective chemotaxis requires contact-dependent cell polarity. 2010, Pubmed , Xenbase
TODARO, Quantitative studies of the growth of mouse embryo cells in culture and their development into established lines. 1963, Pubmed
Wehrle-Haller, Analysis of melanocyte precursors in Nf1 mutants reveals that MGF/KIT signaling promotes directed cell migration independent of its function in cell survival. 2001, Pubmed
Wu, Arp2/3 is critical for lamellipodia and response to extracellular matrix cues but is dispensable for chemotaxis. 2012, Pubmed
Xu, MIG-10 functions with ABI-1 to mediate the UNC-6 and SLT-1 axon guidance signaling pathways. 2012, Pubmed
Yan, WAVE2 deficiency reveals distinct roles in embryogenesis and Rac-mediated actin-based motility. 2003, Pubmed
