XB-ART-47759
PLoS One
2013 Jan 01;811:e80059. doi: 10.1371/journal.pone.0080059.
Show Gene links
Show Anatomy links
Regulation of rhodopsin-eGFP distribution in transgenic xenopus rod outer segments by light.
Haeri M, Calvert PD, Solessio E, Pugh EN, Knox BE.
???displayArticle.abstract???
The rod outer segment (OS), comprised of tightly stacked disk membranes packed with rhodopsin, is in a dynamic equilibrium governed by a diurnal rhythm with newly synthesized membrane inserted at the OS base balancing membrane loss from the distal tip via disk shedding. Using transgenic Xenopus and live cell confocal imaging, we found OS axial variation of fluorescence intensity in cells expressing a fluorescently tagged rhodopsin transgene. There was a light synchronized fluctuation in intensity, with higher intensity in disks formed at night and lower intensity for those formed during the day. This fluctuation was absent in constant light or dark conditions. There was also a slow modulation of the overall expression level that was not synchronized with the lighting cycle or between cells in the same retina. The axial variations of other membrane-associated fluorescent proteins, eGFP-containing two geranylgeranyl acceptor sites and eGFP fused to the transmembrane domain of syntaxin, were greatly reduced or not detectable, respectively. In acutely light-adapted rods, an arrestin-eGFP fusion protein also exhibited axial variation. Both the light-sensitive Rho-eGFP and arrestin-eGFP banding were in phase with the previously characterized birefringence banding (Kaplan, Invest. Ophthalmol. Vis. Sci. 21, 395-402 1981). In contrast, endogenous rhodopsin did not exhibit such axial variation. Thus, there is an axial inhomogeneity in membrane composition or structure, detectable by the rhodopsin transgene density distribution and regulated by the light cycle, implying a light-regulated step for disk assembly in the OS. The impact of these results on the use of chimeric proteins with rhodopsin fused to fluorescent proteins at the carboxyl terminus is discussed.
???displayArticle.pubmedLink??? 24260336
???displayArticle.pmcLink??? PMC3829889
???displayArticle.link??? PLoS One
???displayArticle.grants??? [+]
EY-11256 NEI NIH HHS , EY-12975 NEI NIH HHS , EY018421 NEI NIH HHS , EY02660 NEI NIH HHS , R01 EY018421 NEI NIH HHS , R01 EY002660 NEI NIH HHS , R01 EY011256 NEI NIH HHS , R01 EY012975 NEI NIH HHS
Species referenced: Xenopus
Genes referenced: actl6a arrb2 dnai1 noct rho
???attribute.lit??? ???displayArticles.show???
|
|
Figure 1. Periodic axial variation in fluorescence intensity in OS expressing a Rho-eGFP transgene. (A) The expression profile of OS (OS) demonstrates a varying level of Rho-eGFP in disk membranes along the OS axis in animals housed in a 24 h (12D:12L) cycle. Periodic axial variation is seen as alternating series of bright fluorescent regions (solid arrows) and dim regions (dotted arrows).(B, C) Electron micrographs of a rod photoreceptor, expressing Rho-eGFP, show equal spacing between disk membranes. Panel C is an enlargement of white box in panel B. The dotted white box in panel A illustrates a similar sized area for comparison. White bar is 5 mm and black bar is 200nm. (D, E) A rod expressing Rho-eGFP was analyzed to determine the intensity difference at peaks and troughs. The green trace represents the periodic variation in fluorescence intensity before (black trace) and after (green trace) subtraction of the aperiodic axial variation fit to a sinusoidal function (red trace). The amplitude of the variation between the maximum and minimum for each period was1.360.07 (mean 6 S.D.) calculated from 90 periods taken from10 cells.(F) Fourier transform analysis of the proximal 20 mm of the OS shown in panel (B) demonstrates a peak at 1.5 mm representing the period of axial variation. The Fourier transform spectra are presented in terms of the spatial periods, and not as the more typical frequencies.(G) Fourier transform analysis of the proximal 20 mm of the OS averaged from five different cells also shows a period at 1.5 mm. doi:10.1371/journal.pone.0080059.g001 |
|
|
Figure 2. Fluorescence recovery after photobleaching (FRAP) in a live rod expressing Rho-eGFP. (AâC) Sequential fluorescent images from a cell are shown before (A), immediately after photo- bleaching (B) and 130 s later (C). The target area is highlighted in A with a white box.(D) The fluorescence intensity profile scanned through the photobleached area (red line in panel A) demonstrates the recovery of the banding pattern in register with the non-bleached neighboring area. doi:10.1371/journal.pone.0080059.g002 |
|
|
Figure 3. Comparison of periodic axial transgene fluorescence and refractive index variation measured by interferometry.(AâD) The fluorescent and DIC images of a live retinal chip (white box, enlargement of a region of an OS shown in C, D) expressing Rho-mCherry exhibit similar periodic banding in both preparations. (E, F) The intensity profile (F) of the fluorescent and DIC images for rod shown in E demonstrates a synchronized banding pattern. The animal from which the rod shown in E was taken was moved from a 24 h (12D:12L) cycle into constant light (approximate region is boxed in black) for over a week before sacrifice. White bar is 5 µm. |
|
|
Figure 4. Effect of varying light-dark cycle on periodic axial variation. (A) Transgenic animals expressing Rho-eGFP were housed for 2 weeks in constant darkness, switched to 24 h (12D:12L) for 3 days (LD) and then in constant light for 2 weeks prior to imaging. The intensity profile of the cell is shown below. While axial banding with spatial period 1-1.4 mm are seen in the 24 h light cycle (arrow), little variation with this spatial period was observed in constant dark or light. Note that the rate of membrane addition to the OS is higher in the light than in either cycling or constant dark conditions. (B) Transgenic animals expressing Rho-mCherry were housed in 24 h (12D:12L) light cycle for over 4 weeks (LD) and switched (approximate position indicated by the arrow) to constant darkness for over 2 weeks before imaging. Axial banding with spatial period 1â1.4 mm is seen in the 24 h light cycle (arrow), no variation with this period was observed in constant dark. The intensity profile of the cell is shown below. (C) Transgenic animals expressing Rho-mCherry were housed in 24 h (12D:12L) cycle for over 4 weeks (LD) and switched (approximate position indicated by the arrow) to constant light for over 2 weeks before imaging. Axial banding with spatial period 1â1.4 mm is seen in the 24 h light cycle (LD), no variation with this period was observed in constant dark. The intensity profile of the cell is shown below. (D) Transgenic animals were first housed in a 24 h (12D:12L) cycle for over 4 weeks, switched to constant dark for 7 days and then maintained in a 168 h (84D:84L) cycle until imaging. The animals were sacrificed during the dark period. The approximate regions synthesized in different lighting periods (brighter regions synthesized in the dark) are indicated. A spatial period of 4â6 mm was observed in the extended lighting cycle. The intensity profile of the cell is shown below. (EâG) Transgenic animals expressing Rho-mCherry and Rho-eGFP simultaneously were housed in an asymmetric cycle of 144 h ((24D:24L)4:48L) for 6 weeks. There were two different widths of bands assembled in the light, one with ,2 mm and a wider one (arrows) with ,4 mm. These are associated with the 24 h and 48 h light periods, respectively. (H) Frogs were kept in 24 h (12D:12L) cycle for 4 weeks and then moved to an asymmetric cycle of 96 h (24L:24D:24L:24D:48L). The widths of dark bands (error bars are SD) in cells (N = 3) from these animals were determined. Each light cycle width is statistically different from the others (p,0.5). doi:10.1371/journal.pone.0080059.g004 |
|
|
Figure 5. Periodic axial variation in dim light cycles. (A) Transgenic frogs expressing Rho-eGFP were kept for six weeks in 168 h (120D:48L) cycle. During the dark periods, there was dim light exposure since the incubator was not completely light-sealed. In these dark periods (asterisks), there was an increase in fluorescent intensity and an additional axial variation superimposed, with a spatial period of 4â6 mm. At the arrow, the animals experienced one 24 h (12D:12L) cycle and followed by 4 days light and finally a 3-day dark period. Animals were sacrificed during the dark period. The intensity profile of the cell is shown below. (B) Transgenic frogs expressing Rho-eGFP were kept first in a 24 h (12D:12L) cycle (LD) and then moved to an incubator was not completely light-sealed(Dim) for two weeks and were moved to a totally light-sealed chamber (Dark). Cells (N=23) were imaged and a representative cell is shown. The light-sealed chamber did exhibit periodic axial banding as found in the other two regions. The approximate locations of the transitions in lighting are indicated. The intensity profile of the cell is shown below. doi:10.1371/journal.pone.0080059.g005 |
|
|
Figure 6. Immunostaining of transgenic retina expressing Rho- eGFP distributed in axial bands with anti-rhodopsin antibod- ies. Adult transgenic frogs expressing Rho-eGFP, which has been modified to contain an epitope for the monoclonal antibody 1D4, were kept for 8 weeks in a 168 h (84Lâ84D) light cycle and then eyes were fixed and immunostained with the indicated antibodies. Rho-eGFP signal (green) is the intrinsic from eGFP fluorescence. The antibodies were detected using a secondary antibody labeled with Cy3 (red). Confocal microscope images of individual and merged channels are presented. Examples of corresponding regions with high Rho-eGFP fluorescence are indicated in A and B by asterisks and in C and D by arrows. White bar is 5 mm. doi:10.1371/journal.pone.0080059.g006 |
|
|
Figure 7. Axial rhodopsin absorbance is invariant despite large variation in Rho-EGFP levels. (A) A fluorescence image (top) and birefringence image (middle) of an outer segment of a Rho-EGFPâexpressing rod from an animal housed on an extended 168 h (84D:84L) cycle. The intensity of the fluorescence and birefringence are plotted (bottom). (B) A 520-nm absorbance image (top) and the axial fluorescence profile (bottom). doi:10.1371/journal.pone.0080059.g007 |
|
|
Figure 8. Expression level of rhodopsin transcripts at points in the light cycle. (A) Non-transgenic frogs were kept in 24 h (10D:14L) cycle and sacrificed at 4:00 hr time intervals and RNA extracted from eyes. Real-time PCR was used to quantify transcript levels using (A) PCR crossing point (CP) values. There is a slight increase in the transcript levels of rhodopsin, red cone opsin, and control genes, such as EF1-a and b-actin during the end of dark cycle. Black/white bar shows the dark/light periods (B) CP values normalized to housekeeping genes (see methods for details). The expression levels of rhodopsin and red cone opsin use the left axis scale while nocturnin uses the right Y-axis. The expression levels of rhodopsin, red cone opsin and nocturnin are shown. The expression of red cone opsin increased shortly after light onset, peaked a few hours afterwards and dropped in the dark. The expression of nocturnin increased before dark onset and peaked during the dark period and then returned to baseline. The expression level of rhodopsin, however, did not change significantly. (C, D) The expression levels of rhodopsin transcript and two control genes, EF1-a and b-actin, were determined during both a 24 hr light and 24 h dark cycle. The DCP (C) and fold change (D) in the light (L) and dark (D) values are shown as box plots. There is a higher expression level of all three genes during the dark cycle. The variation of the gene expression is much less during the dark cycle. (E) Expression levels normalized to 18S show ,30% increase in all three genes during the dark cycle. (F) The coefficient of variation in the expression level of genes is shown during the dark or light cycle and combined (All). doi:10.1371/journal.pone.0080059.g008 |
|
|
Figure 9. Axial variation of rhodopsin C-terminal mutants and membrane associated eGFP transgenes. Transgenic animals expressing the indicated transgene were housed in either a 24 h (12D:12L, AâD) or 168 h (84L:84D, IâK) light cycle. Representative cells and intensity profilesfrom animals housed in a 24 h (12D:12L) are shown. (EâH) Power spectra of the axial fluorescence intensity distribution from cells expressing the indicated transgenes. To enable comparisons of the power between different cells, the total OS fluorescence intensity for each cell was set to 1 and then the fluorescence intensity distribution was normalized to that value. Note the scales in E and F are different than G and H. RhoDPalm-eGFP has the palmitoylation sites deleted (C322S and C323T), eGFP-dGyrGy contains two geranylgeranyl acceptor sites and eGFP-Syntaxin(TMD) has eGFP fused with the transmembrane domain from syntaxin. doi:10.1371/journal.pone.0080059.g009 |
|
|
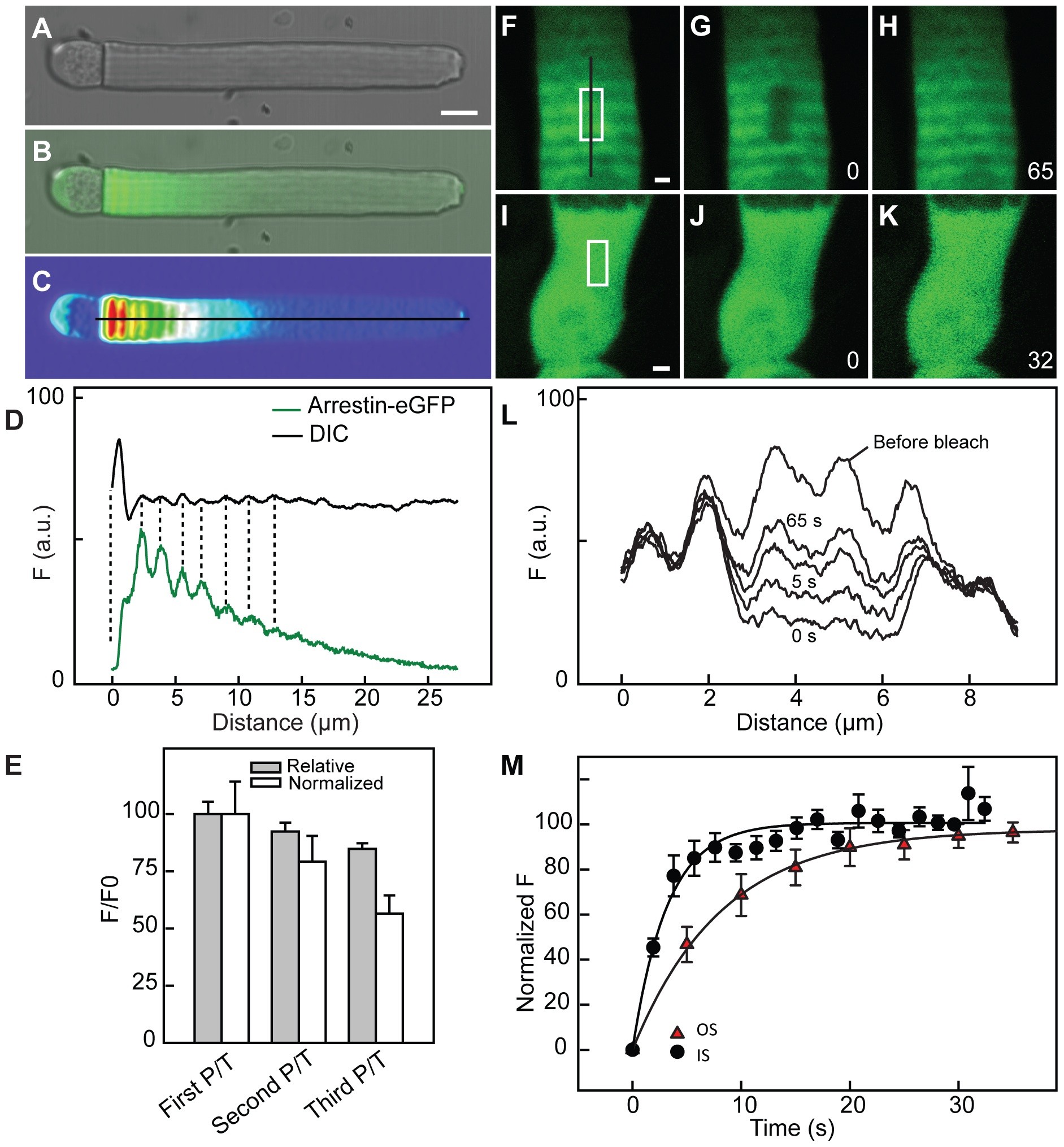
Figure 10. Axial variation of arrestin-eGFP transgenes in the OS. (AâE) A retinal explant from transgenic frogs expressing soluble arrestin- eGFP in rods was dark adapted and then moved to light for an hour before the live imaging. Arrestin-eGFP demonstrated axial variation in fluorescence at the base of the OS with a period of 1â1.4 mm that was synchronized with the DIC variation. The intensity profiles of the cell for both variations are shown (D). The intensity of the fluorescence decreased along the OS and the amplitude of the variation between peak (P) and neighboring trough (T) also decreased. The first peak was ,35% brighter than the next trough (N = 5 cells, p,0.03). Peak/trough ratios (P/T) were calculated for the first three light cycles closest to the base and then normalized to the first peak which was set 100% (Relative) and also after normalization to the mean (Normalized). Error bars represent standard deviation and each of the three bands were statistically different (N = 5 cells, ANOVA p,0.0003). (FâM) Fluorescence recovery after photobleaching. The light adapted rod with arrestin-eGFP in the OS (FâH, L) and IS (IâK) was photobleached within an area near the base of the OS (white box) in panels (F, I) and the fluorescence recovery of the photobleached area was recorded continuously. The intensity profile of this recovery along the black line in panel (F) is shown in panel (L) as a function of time. There is recovery after photobleaching within 65 seconds in the OS, regenerating the axial banding pattern with the same spatial period as neighboring regions. The IS arrestin-eGFP recovered faster that that in the OS. White bars are 1 mm. doi:10.1371/journal.pone.0080059.g010 |
|
|
Figure 11. Schematic diagram of light-regulated disk assembly. A. Rods housed in an alternating light-dark cycle (top panel) will vary the rate of disk assembly and displacement (second panel) in response to the phase of the cycle [6,7]. Since endogenous rhodopsin density in OS membranes is constant, the rate of rhodopsin incorporation (third panel) must change in phase with the lighting cycle and disk assembly. By contrast, Rho-eGFP appears to have a relatively constant rate of incorporation into the OS (bottom panel). This would then lead to a periodic variation in Rho-eGFP content, with higher densities assembled at night. B. Schematic diagram illustrating the density variation of Rho-eGFP (green) throughout a light cycle and the absence of variation in endogenous rhodopsin (red). The length of the lighting cycle and the size of the cell are not to scale. doi:10.1371/journal.pone.0080059.g011 |
References [+] :
Adamus,
Anti-rhodopsin monoclonal antibodies of defined specificity: characterization and application.
1991, Pubmed
Adamus, Anti-rhodopsin monoclonal antibodies of defined specificity: characterization and application. 1991, Pubmed
Andrews, Structural periodicities observed in mammalian rod outer segments with Nomarski optics. 1985, Pubmed
Baker, The outer segment serves as a default destination for the trafficking of membrane proteins in photoreceptors. 2008, Pubmed , Xenbase
Besharse, Turnover of rod photoreceptor outer segments. II. Membrane addition and loss in relationship to light. 1977, Pubmed , Xenbase
Besharse, Photoreceptor outer segments: accelerated membrane renewal in rods after exposure to light. 1977, Pubmed , Xenbase
Boesze-Battaglia, Relationship of cholesterol content to spatial distribution and age of disc membranes in retinal rod outer segments. 1990, Pubmed
Bustin, Absolute quantification of mRNA using real-time reverse transcription polymerase chain reaction assays. 2000, Pubmed
Calvert, Diffusion of a soluble protein, photoactivatable GFP, through a sensory cilium. 2010, Pubmed , Xenbase
Corless, Structural interpretation of the birefringence gradient in retinal rod outer segments. 1979, Pubmed
Green, Use of a high stringency differential display screen for identification of retinal mRNAs that are regulated by a circadian clock. 1996, Pubmed , Xenbase
Gurevich, The functional cycle of visual arrestins in photoreceptor cells. 2011, Pubmed
Haeri, Generation of transgenic Xenopus using restriction enzyme-mediated integration. 2012, Pubmed , Xenbase
Haeri, Modeling the flexural rigidity of rod photoreceptors. 2013, Pubmed , Xenbase
Haeri, Rhodopsin mutant P23H destabilizes rod photoreceptor disk membranes. 2012, Pubmed , Xenbase
Hollemann, The Xenopus homologue of the Drosophila gene tailless has a function in early eye development. 1998, Pubmed , Xenbase
Hollyfield, Membrane addition to rod photoreceptor outer segments: light stimulates membrane assembly in the absence of increased membrane biosynthesis. 1982, Pubmed , Xenbase
Hollyfield, Membrane assembly in photoreceptor outer segments: progressive increase in 'open' basal discs with increased temperature. 1982, Pubmed , Xenbase
Hollyfield, Retinal protein synthesis in relationship to environmental lighting. 1982, Pubmed , Xenbase
Insinna, Intraflagellar transport and the sensory outer segment of vertebrate photoreceptors. 2008, Pubmed
Jin, An improved rhodopsin/EGFP fusion protein for use in the generation of transgenic Xenopus laevis. 2003, Pubmed , Xenbase
Kaplan, Concurrent birefringence and forward light-scattering measurements of flash-bleached rod outer segments. 1981, Pubmed
Kaplan, Birefringence and birefringence gradients in rod outer segments. 1982, Pubmed
Kaplan, Temperature-dependent birefringence patterns in Xenopus rod outer segments. 1989, Pubmed , Xenbase
Kaplan, Rod outer segment birefringence bands record daily disc membrane synthesis. 1982, Pubmed , Xenbase
Kaplan, Birefringence measurements of structural inhomogeneities in Rana pipiens rod outer segments. 1978, Pubmed
Kaplan, Light cycle--dependent axial variations in frog rod outer segment structure. 1981, Pubmed
Knepp, Rhodopsin forms a dimer with cytoplasmic helix 8 contacts in native membranes. 2012, Pubmed
Knox, Transgene expression in Xenopus rods. 1998, Pubmed , Xenbase
Kretzer, Imaging of outer segment periodicities in unstained cryoultramicrotomy sections of the frog retina. 1982, Pubmed
Luo, An outer segment localization signal at the C terminus of the photoreceptor-specific retinol dehydrogenase. 2004, Pubmed , Xenbase
MacKenzie, Localization of binding sites for carboxyl terminal specific anti-rhodopsin monoclonal antibodies using synthetic peptides. 1984, Pubmed
Mani, Immediate upstream sequence of arrestin directs rod-specific expression in Xenopus. 1999, Pubmed , Xenbase
Mehta, Epigenetic regulation of cytomegalovirus major immediate-early promoter activity in transgenic mice. 2009, Pubmed
Moritz, Mutant rab8 Impairs docking and fusion of rhodopsin-bearing post-Golgi membranes and causes cell death of transgenic Xenopus rods. 2001, Pubmed , Xenbase
Moritz, A functional rhodopsin-green fluorescent protein fusion protein localizes correctly in transgenic Xenopus laevis retinal rods and is expressed in a time-dependent pattern. 2001, Pubmed , Xenbase
Najafi, Impact of signaling microcompartment geometry on GPCR dynamics in live retinal photoreceptors. 2012, Pubmed , Xenbase
Palczewski, Crystal structure of rhodopsin: A G protein-coupled receptor. 2000, Pubmed
Papermaster, Rhodopsin content in the outer segment membranes of bovine and frog retinal rods. 1974, Pubmed
Pazour, The intraflagellar transport protein, IFT88, is essential for vertebrate photoreceptor assembly and maintenance. 2002, Pubmed
Pearring, Protein sorting, targeting and trafficking in photoreceptor cells. 2013, Pubmed , Xenbase
Peet, Quantification of the cytoplasmic spaces of living cells with EGFP reveals arrestin-EGFP to be in disequilibrium in dark adapted rod photoreceptors. 2004, Pubmed , Xenbase
Peterson, Arrestin migrates in photoreceptors in response to light: a study of arrestin localization using an arrestin-GFP fusion protein in transgenic frogs. 2003, Pubmed , Xenbase
Pfaffl, A new mathematical model for relative quantification in real-time RT-PCR. 2001, Pubmed
Pierce, Circadian regulation of iodopsin gene expression in embryonic photoreceptors in retinal cell culture. 1993, Pubmed
Roberts, The optics of vertebrate photoreceptors: anisotropy and form birefringence. 2006, Pubmed
Roepman, Protein networks and complexes in photoreceptor cilia. 2007, Pubmed
Schnetkamp, Intracellular Ca2+ sequestration and release in intact bovine retinal rod outer segments. Role in inactivation of Na-Ca+K exchange. 1993, Pubmed
Steinberg, Disc morphogenesis in vertebrate photoreceptors. 1980, Pubmed
Sung, The cell biology of vision. 2010, Pubmed
Tam, The C terminus of peripherin/rds participates in rod outer segment targeting and alignment of disk incisures. 2004, Pubmed , Xenbase
Tam, Identification of an outer segment targeting signal in the COOH terminus of rhodopsin using transgenic Xenopus laevis. 2000, Pubmed , Xenbase
Tsien, The green fluorescent protein. 1998, Pubmed
Yan, Histone H3 acetylation and H3 K4 methylation define distinct chromatin regions permissive for transgene expression. 2006, Pubmed
Young, Visual cells and the concept of renewal. 1976, Pubmed
