|
|
|
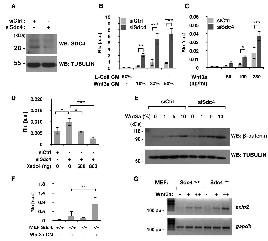
Fig. 2. SDC4 overexpression inhibits Wnt/-catenin signaling. (A) HeLa cells were co-transfected with Xsdc4 and siCtrl or siSdc4. Note that Xsdc4 overexpression in siCtrl-transfected cells has a dominant-negative effect, which is avoided when endogenous SDC4 was reduced by siSdc4 cotransfection. **p < 0.01; ***p < 0.001, by two-way ANOVAfollowed by Bonferroni post hoc test. (B) MEFs from Sdc4 −/− mice were transfected with mouse SDC4 (mSDC4) at increasing concentrations. Cells were stimulated asindicated and the TOPFlash activity measured. A consistently decrease of TOPFlash activity was induced by mSDC4 overexpression in a concentration-dependent manner,albeit statistically significant differences were not observed because of the intrinsic heterogeneity of MEFs. (C) L-Cells were transfected with siCtrl, siSDC4 and Xenopus SDC4(Xsdc4-FLAG) as indicated, and -catenin stabilization after 1 h of stimulation with Wnt3a CM or control CM was evaluated. (D) Xenopus embryos were injected with theindicated mRNAs in the four animal blastomeres at the 8-cell stage and incubated until stage 10.5. Embryos were pooled and lysed, and TOPFlash activity was measured.**p < 0.01; ***p < 0.001, by one-way ANOVA followed by Tukey post hoc test. (E) Xenopus embryos were injected with the indicated mRNAs in one ventral-vegetal blastomereat the 4-cell stage, and then incubated until neurula stages and secondary axis formation was measured. The graph represents the percentage of embryos with secondaryaxis in each treatment (secondary axis, [%]). n indicates the number of injected embryos, from three independent experiments. WB, Western Blot. |
|
Fig. 3. Fibronectin (FN) loss-of-function enhances Wnt/-catenin signaling. (A and B) FN knockdown using siRNA (siFn; A) enhances TOPFlash activity in response to increasingconcentrations of Wnt3a CM (B). **p < 0.01, ***p < 0.001, by two-way ANOVA followed by Bonferroni post hoc test (B). (C) siFn and siSdc4 have a cooperative effect on TOPFlashactivity, compared with each siRNA transfected separately, in HEK293 cells. (D) Culture of cells upon recombinant FN decreases Wnt/-catenin signaling; in HeLa cells in aconcentration-dependent manner. *p < 0.05, ***p < 0.001, by one-way ANOVA followed by Tukey post hoc test. (E) MEFs from Sdc4 −/− mice were stimulated with Wnt3a CMand treated as indicated. Both culture of MEFs upon recombinant FN, or rescue of mouse SDC4 (mSDC4) expression, decreased Wnt/-catenin signaling (see bars 4–5). Bothtreatments combined have a cooperative effect, further decreasing TOPFlash activity (bar 6). **p < 0.01, ***p < 0.001, by one-way ANOVA followed by Tukey post hoc test; n.d.,not detected. WB, Western Blot. |
|
Fig. 4. Syndecan-4 inhibits Wnt/-catenin signaling at the LRP6 level. (A) Constitutive active LRP6 (calrp6) and constitutive active -catenin (ˇ-cat*) mRNAs were coinjectedwith lacZ (as a control) or xsdc4 as indicated, and Wnt/-catenin signaling was evaluated by TOPFlash assay. **p < 0.01, by one-way ANOVA followed by Tukey post hoc test.(B) Secondary axes were induced in Xenopus by injection of calrp6 or ˇ-cat* mRNAs in one ventral vegetal blastomere at the 4-cell stage. xsdc4 coinjection reduced secondaryaxis (secondary axis, [%]) induction by calrp6 by half; however, secondary axis formation induced by ˇ-cat* was not affected by xsdc4, even when ˇ-cat* was reduced torule out saturation of the system. n, number of embryos injected per treatment. (C and D) HeLa cells were cotransfected with a mixture of siSdc4 and siFn to potentiateWnt/-catenin signaling in response to Wnt3a. The knockdown of LRP6 using siRNA (siLrp6; C) completely abrogates this potentiation (D). *p < 0.05, ***p < 0.001, by two-wayANOVA followed by Bonferroni post hoc test; n.s., not significative. (E) HeLa cells were cotransfected with LRP6, which activates Wnt/-catenin signaling, and siCtrl or siSdc4.Knockdown of SDC4 increases LRP6 activity. ***p < 0.001, by two-way ANOVA followed by Bonferroni post hoc test. (F) MEFs from Sdc4 +/+ and Sdc4 −/− mice were stimulatedwith L-Cell CM or Wnt3a CM by 30 min, and then lysed and membrane-enriched fractions were prepared and separated by SDS-PAGE, and probed with anti phospho-LRP6antibodies to evaluate endogenous LRP6 phosphorylation. fand fcorrespond to two independent experiments. P-LRP6/LRP6 ratios are indicated for fand f. For TOPFlashassays, representative experiments are shown, and each experiment was performed at least n = 3. WB, Western Blot. |
|
Fig. 5. Enhanced canonical activity of R-spondin 3 (RSPO3) in response to SDC4 knockdown. (A) HEK293 cells were transfected with siSdc4 or control siRNA, and stimulatedwith low doses of Wnt3a CM and increasing concentrations of purified RSPO3. Knockdown of SDC4 increases the ability of RSPO3 to enhance Wnt/-catenin signaling. (B)L-Cells were transfected with siCtrl or siSdc4, and -catenin stabilization after 1 h of stimulation with Wnt3a CM, plus purified RSPO3 or vehicle, was visualized. (C) HEK293cells were co-transfected with Rspo3-Flag/HA (Rspo3-FH) and Lgr4-Flag/HA (Lgr4-FH) and the indicated siRNAs, and stimulated with low doses of Wnt3a CM. Knockdownof SDC4 enhances TOPFlash activity in response to RSPO3 plus LGR4. (D) Knockdown of the RSPO3 receptor, LGR4, abrogates the potentiation observed when SDC4 levelsare reduced. HEK293 cells were transfected as indicated, and stimulated with low doses of Wnt3a CM and increasing concentrations of purified RSPO3. *p < 0.05; **p < 0.01;***p < 0.001, by two-way ANOVA followed by Bonferroni post hoc test; WB, Western Blot. |
|
Fig. 6. Model for the regulation of Wnt signaling by SDC4. Wnt/-catenin signaling, initiated by Wnt ligands, relies on receptors (Frizzled, FZD) and co-receptors (LRP6) atthe plasma membrane, plus synergic activities of Rspo ligands, inducing LRP6 phosphorylation, by mechanisms mediated by Dishevelled and other cytoplasmic proteins.Non-canonical Wnt signaling mediated by Wnt ligands, such as Wnt5a, is initiated by plasma membrane components and through mechanisms involving also Frizzledreceptors and Dishevelled. SDC4 participates in this process, by interacting functionally with Dishevelled and Frizzled-7 (see Mu˜noz et al., 2006; Carvallo et al., 2010), andalso with RSPO3 (Ohkawara et al., 2011). It is likely that the participation of SDC4 may be related with adhesion proteins, such as Fibronectin and integrins; this may resultin titration of RSPO3, or competition with intracellular proteins, resulting in inhibition of the Wnt/-catenin signaling. |