Click here to close
Hello! We notice that you are using Internet Explorer, which is not supported by Xenbase and may cause the site to display incorrectly.
We suggest using a current version of Chrome,
FireFox, or Safari.
???displayArticle.abstract???
Apical constriction is an essential cell behavior during neural tube closure, but its underlying mechanisms are not fully understood. Lulu, or EPB4.1l5, is a FERM domain protein that has been implicated in apical constriction and actomyosin contractility in mouse embryos and cultured cells. Interference with the function of Lulu in Xenopus embryos by a specific antisense morpholino oligonucleotide or a carboxy-terminal fragment of Lulu impaired apical constriction during neural plate hinge formation. This effect was likely due to lack of actomyosin contractility in superficial neuroectodermal cells. By contrast, overexpression of Lulu RNA in embryonic ectoderm cells triggered ectopic apico-basal elongation and apical constriction, accompanied by the apical recruitment of F-actin. Depletion of endogenous Lulu disrupted the localization and activity of Shroom3, a PDZ-containing actin-binding protein that has also been implicated in apical constriction. Furthermore, Lulu and Shroom3 RNAs cooperated in triggering ectopic apical constriction in embryonic ectoderm. Our findings reveal that Lulu is essential for Shroom3-dependent apical constriction during vertebrate neural tube closure.
???displayArticle.pubmedLink???
24282618 ???displayArticle.pmcLink???PMC3839891 ???displayArticle.link???PLoS One ???displayArticle.grants???[+]
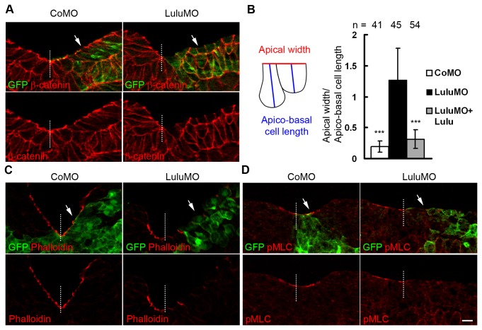
Figure 2. Depletion of Lulu disrupts apical constriction in neuroectoderm.(A, C-D) Transverse sections of the neural plate of stage 17 embryos unilaterally injected with 250 pg of GFP-CAAX mRNA and indicated MOs were stained to visualize GFP and (A) β-catenin, (C) F-actin by phalloidin, (D) phosphorylated myosin light chain (pMLC). Representative images are shown. In (C) and (D), exposure was adjusted to avoid oversaturation of apical staining. Arrows mark the injected side. Dashed lines mark midline. Scale bar: 20 µm. (B) Ratios of apical width to apico-basal cell length of superficial neuroepithelial cells were measured and compared. Up to five cells adjacent to midline were measured per section. Means +/- s. d. are shown. ***: p<0.0001, as compared to the LuluMO group.
Figure 3. Overexpression of Lulu induces ectopic apical constriction in vivo.(A) Top views of stage 9 embryos uninjected or injected with 250 pg of GFP-Lulu mRNA. The arrow indicates hyper-pigmented cells. (B) Sections of stage 9 embryos uninjected or injected with GFP-Lulu mRNA. Arrows point to constricting cells. Scale bar: 20 μm. (C) The ratio of apical width to apico-basal cell length of superficial ectodermal cells is shown. Means +/- s. d. are shown. ***: p<0.0001. (D) Sections of stage 9 embryos injected with GFP-Lulu mRNA were stained with anti-GFP antibody and phalloidin. Superficial ectodermal cells are shown. Note the increase of apical and junctional staining of phalloidin in cells expressing GFP-Lulu (arrowheads). Scale bar: 20 μm.
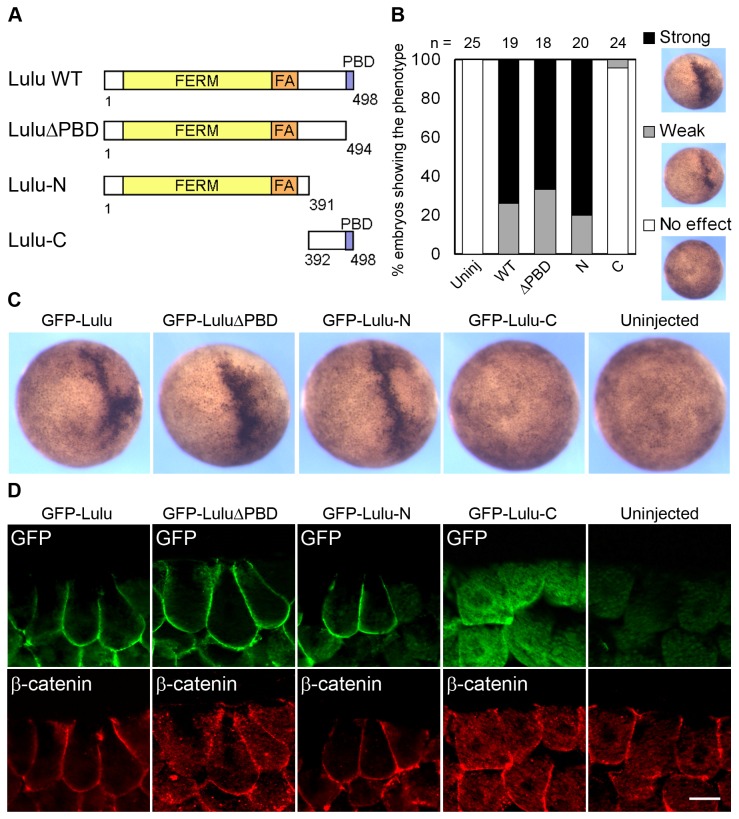
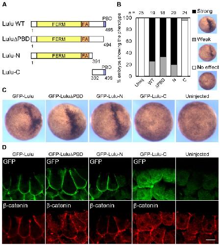
Figure 4. The FERM and FA domains of Lulu are necessary for the induction of apical constriction.(A) Schematic illustration of various deletion mutants of Lulu. Amino acid numbers are indicated. (B) Embryos were injected with 250 pg of mRNAs encoding indicated Lulu mutants. Percentage of the embryos showing ectopic hyper-pigmentation at stage 9 was shown. Phenotypes were scored based on the degree of pigmentation increase, and representative images are shown on the right side. (C) Top views of stage 9 embryos injected with indicated mRNAs. (D) Sections of stage 9 embryos injected with indicated mRNAs were stained with anti-GFP and anti-β-catenin antibodies. Superficial ectodermal cells are shown. Note the change of cell shape shown by the staining of β-catenin. Scale bar: 20 μm.
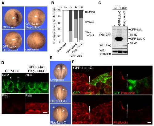
Figure 5. The carboxy-terminal fragment of Lulu functions as a dominant-negative mutant.(A) Top views of stage 9 embryos injected with indicated mRNAs. 100 pg of GFP-Lulu mRNA and 5 ng of GFP-Lulu-C or Flag-Lulu-C mRNAs were injected. Arrows point to ectopic hyper-pigmentation. (B) Percentage of the embryos showing ectopic hyper-pigmentation. Phenotypes were scored as described in Figure 4 legend. (C) Lysates from embryos injected with indicated mRNAs were subjected to Western Blot. α-tubulin serves as the loading control. (D) Sections of stage 9 embryos injected with indicated mRNAs were stained with anti-GFP and anti-flag antibodies. Superficial ectodermal cells are shown. Note the change of cell shape shown by the staining of GFP. Arrows indicate constricting cells. (E) Top views of stage 17 embryos uninjected or unilaterally injected with 5 ng of Lulu-C mRNA. Asterisks mark the injected side. Arrowheads point to the hinge of neural plate, and brackets indicate disappearance of the hinge. (F) Transverse sections of the neural plate of stage 17 embryos, unilaterally injected with GFP-Lulu-C mRNAs, were stained to visualize GFP, β-catenin, and F-actin. Dashed lines mark midline. Scale bar: 20 μm.
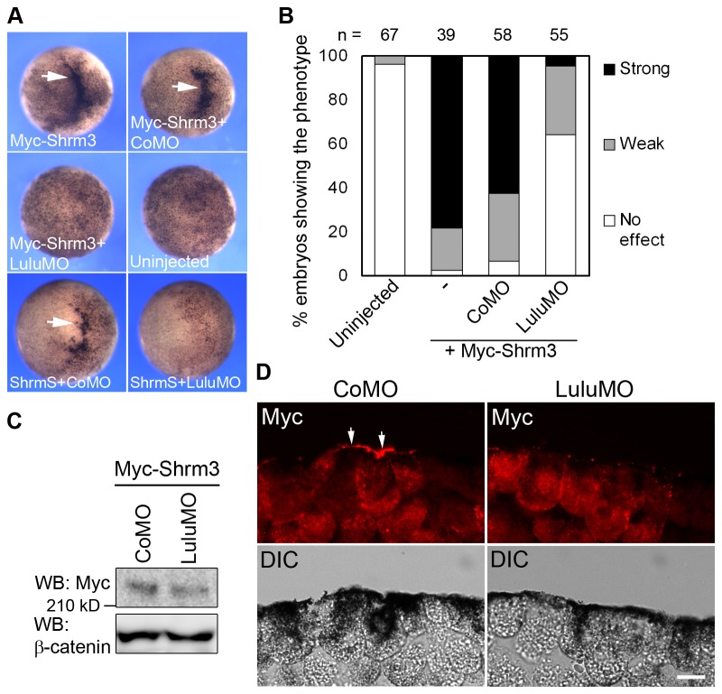
Figure 6. Lulu activity is required for Shroom3 to induce apical constriction.(A) Top views of stage 9 embryos injected with indicated mRNAs and MOs. 50 pg of Myc-Shroom3 (Myc-Shrm3) or ShroomS (ShrmS) mRNAs and 20 ng of MOs were injected. Arrows point to ectopic hyper-pigmentation. (B) Percentage of the embryos showing the constriction phenotype. Phenotypes were scored as described in Figure 4 legend. (C) Lysates from embryos injected with indicated mRNAs and MOs were subjected to western blotting. α-tubulin serves as the loading control. (D) Sections of stage 9 embryos injected with indicated mRNAs and MOs were stained with anti-Myc antibodies. Superficial ectodermal cells are shown. Arrows point to constricting cells. Scale bar: 20 μm.
Figure 7. Lulu synergizes with Shroom3 to induce apical constriction.(A) Top views of stage 9 embryos injected with indicated mRNAs. 25 pg of GFP-Lulu mRNA and 10 pg of Myc-Shroom3 (Shrm3) mRNA were injected. Arrows point to ectopic hyper-pigmentation. (B, C) Sections of stage 9 embryos injected with indicated mRNAs were stained with anti-Myc (B) and anti-GFP antibodies (C). Superficial ectodermal cells are shown. Arrows point to constricting cells. Scale bar: 20 μm.
Figure 1. Lulu is required for neural plate hinge point formation. (A) A four-cell stage embryo viewing from the animal pole. Injections were done in one dorsal animal blastomere (arrowhead). (B) Top views of stage 18 embryos unilaterally injected with indicated morpholinos (MOs, 20 ng) and GFP-Lulu mRNA (25 pg). Asterisks mark the injected side. Squared areas are magnified on the right of each panel. Arrowheads point to the hinge, visible as a pigment line, and brackets indicate weakening or disappearance of the hinge. For quantification of defects, lack of the pigment line was scored as âsevereâ, and weak or discontinuous pigment line was scored as âmild.â (C) Frequencies of defects shown in (B). (D) Lysates from embryos injected with indicated mRNAs and MOs were subjected to western blot. Ponceau-S staining shows loading.
Bush,
Neural tube formation in the mouse: a morphometric and computerized three-dimensional reconstruction study of the relationship between apical constriction of neuroepithelial cells and the shape of the neuroepithelium.
1990, Pubmed
Bush,
Neural tube formation in the mouse: a morphometric and computerized three-dimensional reconstruction study of the relationship between apical constriction of neuroepithelial cells and the shape of the neuroepithelium.
1990,
Pubmed Christensen,
Tissue-specific requirements for specific domains in the FERM protein Moe/Epb4.1l5 during early zebrafish development.
2008,
Pubmed Haigo,
Shroom induces apical constriction and is required for hingepoint formation during neural tube closure.
2003,
Pubmed
,
Xenbase Harris,
An update to the list of mouse mutants with neural tube closure defects and advances toward a complete genetic perspective of neural tube closure.
2010,
Pubmed Hildebrand,
Shroom, a PDZ domain-containing actin-binding protein, is required for neural tube morphogenesis in mice.
1999,
Pubmed Hildebrand,
Shroom regulates epithelial cell shape via the apical positioning of an actomyosin network.
2005,
Pubmed Hirano,
EPB41L5 functions to post-transcriptionally regulate cadherin and integrin during epithelial-mesenchymal transition.
2008,
Pubmed Hsu,
Mosaic Eyes is a novel component of the Crumbs complex and negatively regulates photoreceptor apical size.
2006,
Pubmed Itoh,
Axis determination in Xenopus involves biochemical interactions of axin, glycogen synthase kinase 3 and beta-catenin.
1998,
Pubmed
,
Xenbase Jensen,
Zebrafish mosaic eyes is a novel FERM protein required for retinal lamination and retinal pigmented epithelial tight junction formation.
2004,
Pubmed Kim,
Rab11 regulates planar polarity and migratory behavior of multiciliated cells in Xenopus embryonic epidermis.
2012,
Pubmed
,
Xenbase Kinoshita,
Apical accumulation of Rho in the neural plate is important for neural plate cell shape change and neural tube formation.
2008,
Pubmed
,
Xenbase Laprise,
The FERM protein Yurt is a negative regulatory component of the Crumbs complex that controls epithelial polarity and apical membrane size.
2006,
Pubmed Lee,
Shroom family proteins regulate gamma-tubulin distribution and microtubule architecture during epithelial cell shape change.
2007,
Pubmed
,
Xenbase Lee,
The FERM protein Epb4.1l5 is required for organization of the neural plate and for the epithelial-mesenchymal transition at the primitive streak of the mouse embryo.
2007,
Pubmed Lee,
Actomyosin contractility and microtubules drive apical constriction in Xenopus bottle cells.
2007,
Pubmed
,
Xenbase Nagele,
Studies on the mechanisms of neurulation in the chick: morphometric analysis of the relationship between regional variations in cell shape and sites of motive force generation.
1987,
Pubmed Nakajima,
Epithelial cell shape is regulated by Lulu proteins via myosin-II.
2010,
Pubmed Nakajima,
Lulu2 regulates the circumferential actomyosin tensile system in epithelial cells through p114RhoGEF.
2011,
Pubmed Nandadasa,
N- and E-cadherins in Xenopus are specifically required in the neural and non-neural ectoderm, respectively, for F-actin assembly and morphogenetic movements.
2009,
Pubmed
,
Xenbase Nishimura,
Shroom3-mediated recruitment of Rho kinases to the apical cell junctions regulates epithelial and neuroepithelial planar remodeling.
2008,
Pubmed Nishimura,
Planar cell polarity links axes of spatial dynamics in neural-tube closure.
2012,
Pubmed Ossipova,
PAR1 specifies ciliated cells in vertebrate ectoderm downstream of aPKC.
2007,
Pubmed
,
Xenbase Plageman,
A Trio-RhoA-Shroom3 pathway is required for apical constriction and epithelial invagination.
2011,
Pubmed Rolo,
Morphogenetic movements driving neural tube closure in Xenopus require myosin IIB.
2009,
Pubmed
,
Xenbase Sawyer,
Apical constriction: a cell shape change that can drive morphogenesis.
2010,
Pubmed
,
Xenbase Schoenwolf,
Mechanisms of neurulation: traditional viewpoint and recent advances.
1990,
Pubmed Subbaiah,
PDZ domains: the building blocks regulating tumorigenesis.
2011,
Pubmed Suzuki,
Molecular mechanisms of cell shape changes that contribute to vertebrate neural tube closure.
2012,
Pubmed Suzuki,
MID1 and MID2 are required for Xenopus neural tube closure through the regulation of microtubule organization.
2010,
Pubmed
,
Xenbase Terry,
Spatially restricted activation of RhoA signalling at epithelial junctions by p114RhoGEF drives junction formation and morphogenesis.
2011,
Pubmed Wallingford,
The continuing challenge of understanding, preventing, and treating neural tube defects.
2013,
Pubmed Wei,
Rho kinases play an obligatory role in vertebrate embryonic organogenesis.
2001,
Pubmed