Click here to close
Hello! We notice that you are using Internet Explorer, which is not supported by Xenbase and may cause the site to display incorrectly.
We suggest using a current version of Chrome,
FireFox, or Safari.
???displayArticle.abstract???
Transcription activator-like effector nucleases (TALENs) are facile and potent tools used to modify a gene of interest for targeted gene knockout. TALENs consist of an N-terminal domain, a DNA-binding domain, and a C-terminal domain, which are derived from a transcription activator-like effector, and the non-specific nuclease domain of FokI. Using Xenopus tropicalis (X. tropicalis), we compared the toxicities and somatic mutation activities of four TALEN architectures in a side-by-side manner: a basic TALEN, a scaffold with the same truncated N- and C-terminal domains as GoldyTALEN, a scaffold with the truncated N- and C-terminal domains and an obligate heterodimeric nuclease domain, and a scaffold with the truncated N- and C-terminal domains and an obligate heterodimeric Sharkey nuclease domain. The strongest phenotype and targeted somatic gene mutation were induced by the injection of TALEN mRNAs containing the truncated N- and C-terminal domains and an obligate heterodimeric nuclease domain. The obligate heterodimeric TALENs exhibited reduced toxicity compared to the homodimeric TALENs, and the homodimeric GoldyTALEN-type scaffold showed both a high activity of somatic gene modification and high toxicity. The Sharkey mutation in the heterodimeric nuclease domain reduced the TALEN-mediated somatic mutagenesis.
???displayArticle.pubmedLink???
24285709 ???displayArticle.pmcLink???PMC3863421 ???displayArticle.link???Biol Open
Fig. 1. A comparison of TALEN scaffold structures.(A) A schematic representation of TAL, ΔNΔC, ΔNΔC-ELD/KKR and ΔNΔC-ELD-S/KKR-S. (B) A comparison of TALEN scaffold amino acid sequences. The amino acid exchanges in the nuclease domain of ΔNΔC-ELD/KKR and ΔNΔC-ELD-S/KKR-S are underlined. (A,B) The shared amino acids in the N-terminal domain and C-terminal domain of TALEN are indicated with blue and yellow boxes, respectively. The nuclease domain of FokI is indicated with a red box. A purple triangle denotes the insertion-site of the DNA binding domain.
Fig. 2. The toxicity of TALEN mRNAs in X. tropicalis embryos.(A) Morphologically normal embryos (Normal) with a loss of pigmentation in the retina after injection of δNδC-ELD/KKR-Tyr I mRNAs. (B) A slightly deformed embryo (Slightly) that had not been injected with any mRNA. A small edema is indicated with a white arrowhead. (C) A severely deformed embryo (Severely) injected with δNδC-ELD/KKR-Tyr I mRNAs. (DâI) Percentages of normal (blue), slightly deformed (yellow), severely deformed (red) and dead (black) embryos at NF-stage 35/36 (D,E,G,H) or NF-stage 24/25 (F,I). Embryos were injected with 400â pg (D,G), 80â pg (E,H) or 0â pg (control) of mRNAs encoding TAL, δNδC, δNδC-ELD/KKR or δNδC-ELD-S/KKR-S TALEN for the Tyr I (D,E) or Tyr II (G,H) sites. (F,I) Embryos were injected with 400â pg of mRNA encoding TAL, δNδC or δNδC-ELD/KKR for the Tyr I left or right target site (F) and the Tyr II left or right target site (I). The number of embryos is indicated at the top of each column. The statistical significance compared to the control (a) or embryos injected with δNδC-ELD/KKR mRNA (b) was assessed using a Steel-Dwass test. P<0.05. Scale bars: 1 mm.
Fig. 3. Phenotype of embryos injected with TALEN mRNAs.(A) A wild-type embryo at NF-stage 35/36. (Aâ²) A higher magnification of A (WT). (B) An eye with less than 50% pigmentation loss in the retina (Partial). (C) An eye with more than 50% pigmentation loss in the retina (Near Full). (DâG) Percentages of wild-type eyes (blue), eyes with a partial loss (yellow), and eyes with a severe loss (red) of pigmentation in the retina of NF-stage 35/36 embryos injected with TAL, δNδC, δNδC-ELD/KKR or δNδC-ELD-S/KKR-S mRNAs. The embryos were injected with 400â pg, 80â pg or 0â pg (control) of TALEN-Tyr I mRNAs (D,E) or TALEN-Tyr II mRNAs (F,G). The loss of retinal pigmentation was examined only in normal and slightly deformed embryos under the stereoscopic microscope. Almost all embryos injected with 400â pg of TAL-Tyr I or δNδC-Tyr I mRNAs were dead or severely deformed and could not be analyzed (D). The number of eyes is indicated at the top of each column. The statistical significance compared to the control (a) or embryos injected with δNδC-ELD/KKR mRNAs (b) was assessed using a Steel-Dwass test. P<0.05. Scale bar: 1 mm.
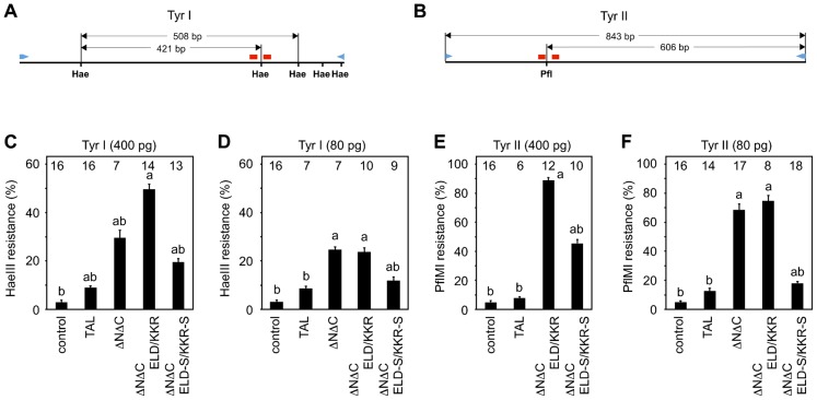
Fig. 4. Disruption of restriction enzyme recognition sites between the left and right target sites in embryos injected with TALEN mRNAs.(A,B) Schematic drawing of the genomic PCR product containing Tyr I (A) or Tyr II (B) target sites. An HaeIII site (Hae) and a PflMI site (Pfl) are located in the spacer sequences of Tyr I and Tyr II, respectively. The primer sets and target sites are indicated as blue arrowheads and red bars, respectively. (CâF) Quantification of resistance to restriction enzyme digestion. Embryos were injected with 400â pg, 80â pg or 0â pg (control) of TALEN-Tyr I mRNAs (C,D) or TALEN-Tyr II mRNAs (E,F). Genomic DNA was separately prepared from randomly selected embryos at NF-stage 35/36 (Fig.â 2; Fig.â 3) and subjected to PCR using a specific primer set to amplify DNA fragments containing the target sites. The PCR products were digested with HaeIII (C,D) or PflMI (E,F) enzymes and separated on agarose gels. The injected TALEN scaffolds are shown at the bottom. The number of analyzed embryos is shown at the top of each column. Due to embryo death, genomic DNA was not extracted from embryos injected with 400â pg of δNδC-Tyr II mRNAs (E). The statistical significance compared to the control (a) or embryos injected with δNδC-ELD/KKR mRNAs (b) was assessed using a Tukey test. P<0.05. The data are expressed as the means ± s.e.m.
Fig. 5. Target site sequences in TALEN-mRNA-injected embryos.Target DNA sequences were determined using pooled genomic DNAs purified from NF-stage 35/36 embryos that had been injected with 400 pg of TALEN-Tyr I (A) or –Tyr II (B) mRNAs. (A) Mutation of target site sequences by TALEN-Tyr I. Genomic DNA was extracted from each of 16, 9, 13 and 13 embryos injected with TAL-Tyr I, ΔNΔC-Tyr I, ΔNΔC-ELD/KKR-Tyr I and ΔNΔC-ELD-S/KKR-S-Tyr I mRNAs, respectively, and pooled. (B) Mutation of target site sequences by TALEN-Tyr II. Genomic DNA was extracted from each of 7, 12 and 9 embryos injected with TAL-Tyr II, ΔNΔC-ELD/KKR-Tyr II and ΔNΔC-ELD-S/KKR-S-Tyr II mRNAs, respectively, and pooled. Due to embryo death, genomic DNA was not purified from embryos injected with ΔNΔC-Tyr II mRNAs. The wild-type sequence is shown as WT. The black bars indicate the Tyr I (A) and Tyr II (B) target sites. Gaps resulting from deletion are denoted as dashes. Inserted nucleotides are indicated as red characters. The HaeIII (A) and PflMI (B) recognition sequences are indicated as blue characters. The mutation types and frequencies are indicated on the right. (C,D) Percentage of mutant target site sequences derived from embryos injected with TALEN-Tyr I (C) or TALEN-Tyr II (D) mRNAs.
Bedell,
In vivo genome editing using a high-efficiency TALEN system.
2012, Pubmed
Bedell,
In vivo genome editing using a high-efficiency TALEN system.
2012,
Pubmed Bibikova,
Stimulation of homologous recombination through targeted cleavage by chimeric nucleases.
2001,
Pubmed
,
Xenbase Boch,
Breaking the code of DNA binding specificity of TAL-type III effectors.
2009,
Pubmed Cade,
Highly efficient generation of heritable zebrafish gene mutations using homo- and heterodimeric TALENs.
2012,
Pubmed Cermak,
Efficient design and assembly of custom TALEN and other TAL effector-based constructs for DNA targeting.
2011,
Pubmed Chisaka,
Regionally restricted developmental defects resulting from targeted disruption of the mouse homeobox gene hox-1.5.
1991,
Pubmed Christian,
Targeting DNA double-strand breaks with TAL effector nucleases.
2010,
Pubmed Doyon,
Enhancing zinc-finger-nuclease activity with improved obligate heterodimeric architectures.
2011,
Pubmed Guo,
Directed evolution of an enhanced and highly efficient FokI cleavage domain for zinc finger nucleases.
2010,
Pubmed Hellsten,
The genome of the Western clawed frog Xenopus tropicalis.
2010,
Pubmed
,
Xenbase Ishibashi,
Highly efficient bi-allelic mutation rates using TALENs in Xenopus tropicalis.
2012,
Pubmed
,
Xenbase Kim,
Chimeric restriction endonuclease.
1994,
Pubmed Lei,
Efficient targeted gene disruption in Xenopus embryos using engineered transcription activator-like effector nucleases (TALENs).
2012,
Pubmed
,
Xenbase Li,
TAL nucleases (TALNs): hybrid proteins composed of TAL effectors and FokI DNA-cleavage domain.
2011,
Pubmed Liu,
Efficient and specific modifications of the Drosophila genome by means of an easy TALEN strategy.
2012,
Pubmed Lukacsovich,
Repair of a specific double-strand break generated within a mammalian chromosome by yeast endonuclease I-SceI.
1994,
Pubmed Miller,
A TALE nuclease architecture for efficient genome editing.
2011,
Pubmed Miller,
An improved zinc-finger nuclease architecture for highly specific genome editing.
2007,
Pubmed Moscou,
A simple cipher governs DNA recognition by TAL effectors.
2009,
Pubmed Mussolino,
A novel TALE nuclease scaffold enables high genome editing activity in combination with low toxicity.
2011,
Pubmed Nakajima,
Targeted gene disruption in the Xenopus tropicalis genome using designed TALE nucleases.
2013,
Pubmed
,
Xenbase Nakajima,
Generation of albino Xenopus tropicalis using zinc-finger nucleases.
2012,
Pubmed
,
Xenbase Okada,
Translational regulation by the 5'-UTR of thyroid hormone receptor α mRNA.
2012,
Pubmed
,
Xenbase Suzuki,
High efficiency TALENs enable F0 functional analysis by targeted gene disruption in Xenopus laevis embryos.
2013,
Pubmed
,
Xenbase Szczepek,
Structure-based redesign of the dimerization interface reduces the toxicity of zinc-finger nucleases.
2007,
Pubmed Tong,
Generating gene knockout rats by homologous recombination in embryonic stem cells.
2011,
Pubmed Wang,
TALEN-mediated editing of the mouse Y chromosome.
2013,
Pubmed Wood,
Targeted genome editing across species using ZFNs and TALENs.
2011,
Pubmed Young,
Efficient targeted gene disruption in the soma and germ line of the frog Xenopus tropicalis using engineered zinc-finger nucleases.
2011,
Pubmed
,
Xenbase Zhang,
Efficient construction of sequence-specific TAL effectors for modulating mammalian transcription.
2011,
Pubmed