XB-ART-47677
J Cell Biol
2013 Dec 09;2035:801-14. doi: 10.1083/jcb.201308001.
Show Gene links
Show Anatomy links
Multiple mechanisms determine ER network morphology during the cell cycle in Xenopus egg extracts.
Wang S, Romano FB, Field CM, Mitchison TJ, Rapoport TA.
???displayArticle.abstract???
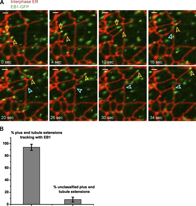
In metazoans the endoplasmic reticulum (ER) changes during the cell cycle, with the nuclear envelope (NE) disassembling and reassembling during mitosis and the peripheral ER undergoing extensive remodeling. Here we address how ER morphology is generated during the cell cycle using crude and fractionated Xenopus laevis egg extracts. We show that in interphase the ER is concentrated at the microtubule (MT)-organizing center by dynein and is spread by outward extension of ER tubules through their association with plus ends of growing MTs. Fusion of membranes into an ER network is dependent on the guanosine triphosphatase atlastin (ATL). NE assembly requires fusion by both ATL and ER-soluble N-ethyl-maleimide-sensitive factor adaptor protein receptors. In mitotic extracts, the ER converts into a network of sheets connected by ER tubules and loses most of its interactions with MTs. Together, these results indicate that fusion of ER membranes by ATL and interaction of ER with growing MT ends and dynein cooperate to generate distinct ER morphologies during the cell cycle.
???displayArticle.pubmedLink??? 24297752
???displayArticle.pmcLink??? PMC3857478
???displayArticle.link??? J Cell Biol
???displayArticle.grants??? [+]
GM 39565 NIGMS NIH HHS , P40 OD010997 NIH HHS , R01 GM039565 NIGMS NIH HHS , Howard Hughes Medical Institute , R37 GM039565 NIGMS NIH HHS
Species referenced: Xenopus laevis
Genes referenced: abl1 atl2 bnip1 dctn1 rnf112 use1
???attribute.lit??? ???displayArticles.show???
References [+] :
Allan,
Cell cycle control of microtubule-based membrane transport and tubule formation in vitro.
1991, Pubmed,
Xenbase
Allan, Cell cycle control of microtubule-based membrane transport and tubule formation in vitro. 1991, Pubmed , Xenbase
Allan, Protein phosphatase 1 regulates the cytoplasmic dynein-driven formation of endoplasmic reticulum networks in vitro. 1995, Pubmed , Xenbase
Anderson, Nuclear envelope formation by chromatin-mediated reorganization of the endoplasmic reticulum. 2007, Pubmed , Xenbase
Audhya, A role for Rab5 in structuring the endoplasmic reticulum. 2007, Pubmed , Xenbase
Baur, NSF- and SNARE-mediated membrane fusion is required for nuclear envelope formation and completion of nuclear pore complex assembly in Xenopus laevis egg extracts. 2007, Pubmed , Xenbase
Bian, Structures of the atlastin GTPase provide insight into homotypic fusion of endoplasmic reticulum membranes. 2011, Pubmed
Byrnes, Structural basis for the nucleotide-dependent dimerization of the large G protein atlastin-1/SPG3A. 2011, Pubmed
Chan, In vitro study of nuclear assembly and nuclear import using Xenopus egg extracts. 2006, Pubmed , Xenbase
Chen, ER structure and function. 2013, Pubmed
Collas, Distinct egg membrane vesicles differing in binding and fusion properties contribute to sea urchin male pronuclear envelopes formed in vitro. 1996, Pubmed
Desai, The use of Xenopus egg extracts to study mitotic spindle assembly and function in vitro. 1999, Pubmed , Xenbase
Dreier, In vitro formation of the endoplasmic reticulum occurs independently of microtubules by a controlled fusion reaction. 2000, Pubmed , Xenbase
Du, Dynamics and inheritance of the endoplasmic reticulum. 2004, Pubmed
English, Endoplasmic reticulum structure and interconnections with other organelles. 2013, Pubmed
English, Rab10 GTPase regulates ER dynamics and morphology. 2013, Pubmed , Xenbase
Friedman, ER sliding dynamics and ER-mitochondrial contacts occur on acetylated microtubules. 2010, Pubmed
Goyal, Untangling the web: mechanisms underlying ER network formation. 2013, Pubmed
Grigoriev, STIM1 is a MT-plus-end-tracking protein involved in remodeling of the ER. 2008, Pubmed
Hetzer, GTP hydrolysis by Ran is required for nuclear envelope assembly. 2000, Pubmed , Xenbase
Hu, A class of dynamin-like GTPases involved in the generation of the tubular ER network. 2009, Pubmed
Hyman, Preparation of modified tubulins. 1991, Pubmed
Juwana, EB/RP gene family encodes tubulin binding proteins. 1999, Pubmed
King, Analysis of the dynein-dynactin interaction in vitro and in vivo. 2003, Pubmed
Krogh, Predicting transmembrane protein topology with a hidden Markov model: application to complete genomes. 2001, Pubmed
Lane, Microtubule-based endoplasmic reticulum motility in Xenopus laevis: activation of membrane-associated kinesin during development. 1999, Pubmed , Xenbase
Liu, Lipid interaction of the C terminus and association of the transmembrane segments facilitate atlastin-mediated homotypic endoplasmic reticulum fusion. 2012, Pubmed
Lourim, Membrane-associated lamins in Xenopus egg extracts: identification of two vesicle populations. 1993, Pubmed , Xenbase
Lu, Cisternal organization of the endoplasmic reticulum during mitosis. 2009, Pubmed
Lu, Formation of the postmitotic nuclear envelope from extended ER cisternae precedes nuclear pore assembly. 2011, Pubmed
Maresca, Methods for studying spindle assembly and chromosome condensation in Xenopus egg extracts. 2006, Pubmed , Xenbase
Mitchison, Self-organization of stabilized microtubules by both spindle and midzone mechanisms in Xenopus egg cytosol. 2013, Pubmed , Xenbase
Morrison, EB1, a protein which interacts with the APC tumour suppressor, is associated with the microtubule cytoskeleton throughout the cell cycle. 1998, Pubmed
Murray, The role of cyclin synthesis and degradation in the control of maturation promoting factor activity. 1989, Pubmed , Xenbase
Murray, Cell cycle extracts. 1991, Pubmed
Newmeyer, Egg extracts for nuclear import and nuclear assembly reactions. 1991, Pubmed , Xenbase
Niclas, Cell cycle regulation of dynein association with membranes modulates microtubule-based organelle transport. 1996, Pubmed , Xenbase
Niethammer, Spatial patterning of metabolism by mitochondria, oxygen, and energy sinks in a model cytoplasm. 2008, Pubmed , Xenbase
Orso, Homotypic fusion of ER membranes requires the dynamin-like GTPase atlastin. 2009, Pubmed
Petry, Augmin promotes meiotic spindle formation and bipolarity in Xenopus egg extracts. 2011, Pubmed , Xenbase
Poteryaev, Involvement of the actin cytoskeleton and homotypic membrane fusion in ER dynamics in Caenorhabditis elegans. 2005, Pubmed
Puhka, Progressive sheet-to-tubule transformation is a general mechanism for endoplasmic reticulum partitioning in dividing mammalian cells. 2012, Pubmed
Puhka, Endoplasmic reticulum remains continuous and undergoes sheet-to-tubule transformation during cell division in mammalian cells. 2007, Pubmed
Reck-Peterson, Single-molecule analysis of dynein processivity and stepping behavior. 2006, Pubmed
Ross, Processive bidirectional motion of dynein-dynactin complexes in vitro. 2006, Pubmed
Shibata, Mechanisms determining the morphology of the peripheral ER. 2010, Pubmed
Shibata, The reticulon and DP1/Yop1p proteins form immobile oligomers in the tubular endoplasmic reticulum. 2008, Pubmed , Xenbase
Shibata, Mechanisms shaping the membranes of cellular organelles. 2009, Pubmed
Simon, Kinetics of interaction of Rab5 and Rab7 with nucleotides and magnesium ions. 1996, Pubmed
Smyth, Phosphoregulation of STIM1 leads to exclusion of the endoplasmic reticulum from the mitotic spindle. 2012, Pubmed
Steffen, The involvement of the intermediate chain of cytoplasmic dynein in binding the motor complex to membranous organelles of Xenopus oocytes. 1997, Pubmed , Xenbase
Terasaki, Microtubules and the endoplasmic reticulum are highly interdependent structures. 1986, Pubmed
Tirnauer, Yeast Bim1p promotes the G1-specific dynamics of microtubules. 1999, Pubmed
Voeltz, A class of membrane proteins shaping the tubular endoplasmic reticulum. 2006, Pubmed
Waterman-Storer, Endoplasmic reticulum membrane tubules are distributed by microtubules in living cells using three distinct mechanisms. 1998, Pubmed
Waterman-Storer, Membrane/microtubule tip attachment complexes (TACs) allow the assembly dynamics of plus ends to push and pull membranes into tubulovesicular networks in interphase Xenopus egg extracts. 1995, Pubmed , Xenbase
Wedlich-Söldner, Dynein supports motility of endoplasmic reticulum in the fungus Ustilago maydis. 2002, Pubmed
Wiese, Nuclear envelope assembly in Xenopus extracts visualized by scanning EM reveals a transport-dependent 'envelope smoothing' event. 1997, Pubmed , Xenbase
Williams, Preparation of tubulin from brain. 1982, Pubmed
Woźniak, Role of kinesin-1 and cytoplasmic dynein in endoplasmic reticulum movement in VERO cells. 2009, Pubmed
