Click here to close
Hello! We notice that you are using Internet Explorer, which is not supported by Xenbase and may cause the site to display incorrectly.
We suggest using a current version of Chrome,
FireFox, or Safari.
BMC Genomics
2013 Nov 06;14:762. doi: 10.1186/1471-2164-14-762.
Show Gene links
Show Anatomy links
A genome-wide survey of maternal and embryonic transcripts during Xenopus tropicalis development.
Paranjpe SS, Jacobi UG, van Heeringen SJ, Veenstra GJ.
???displayArticle.abstract???
BACKGROUND: Dynamics of polyadenylation vs. deadenylation determine the fate of several developmentally regulated genes. Decay of a subset of maternal mRNAs and new transcription define the maternal-to-zygotic transition, but the full complement of polyadenylated and deadenylated coding and non-coding transcripts has not yet been assessed in Xenopus embryos.
RESULTS: To analyze the dynamics and diversity of coding and non-coding transcripts during development, both polyadenylated mRNA and ribosomal RNA-depleted total RNA were harvested across six developmental stages and subjected to high throughput sequencing. The maternally loaded transcriptome is highly diverse and consists of both polyadenylated and deadenylated transcripts. Many maternal genes show peak expression in the oocyte and include genes which are known to be the key regulators of events like oocyte maturation and fertilization. Of all the transcripts that increase in abundance between early blastula and larval stages, about 30% of the embryonic genes are induced by fourfold or more by the late blastula stage and another 35% by late gastrulation. Using a gene model validation and discovery pipeline, we identified novel transcripts and putative long non-coding RNAs (lncRNA). These lncRNA transcripts were stringently selected as spliced transcripts generated from independent promoters, with limited coding potential and a codon bias characteristic of noncoding sequences. Many lncRNAs are conserved and expressed in a developmental stage-specific fashion.
CONCLUSIONS: These data reveal dynamics of transcriptome polyadenylation and abundance and provides a high-confidence catalogue of novel and long non-coding RNAs.
Figure 1. Generation of RNA-sequencing libraries.(a) Developmental stages of Xenopus tropicalis. (b) RPKM distribution across six developmental time-points. Numbers on the x-axis are Xenopus tropicalis Nieuwkoop and Faber developmental stages, Oocyte (Oo), stage 6, stage 9, stage 12, stage 16 and stage 30. (c) Heat map to show Pearson correlation of expression (RPKM) between all 9 RNA-seq libraries. (d) Scatter plots to show stage specific Pearson correlation between RNA-seq data generated using two different methods. Log2 RPKM values are plotted on x and y axis respectively. PolyA+ (RNA harvested with double PolyA+ selection), RZ (ribosomal rRNA depleted-total RNA).
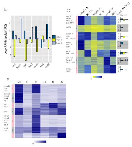
Figure 2. Total and Polyadenylated RNA profiles of the Maternal Transcriptome.(a) Barplots to show gene specific distribution of log2 RPKM ratios during early development. (b) Heatmap to show stage specific comparison between PolyA+ and RZ data. The barplots to the right of the figure represent average PolyA+ and RZ ratios per stage for the same cluster numbered to the left of the heatmap. Gene names are representative examples from the corresponding cluster. (c) Heatmap to show abundance of polyadenylated maternal genes from six developmental time points. Gene names are representative examples from the corresponding cluster. The heatmaps (bandc) show scaled expression values (the sum of expression per gene across all stages is set to one). PolyA+(RNA harvested with double PolyA+ selection), RZ (ribosomal rRNA depleted-total RNA).
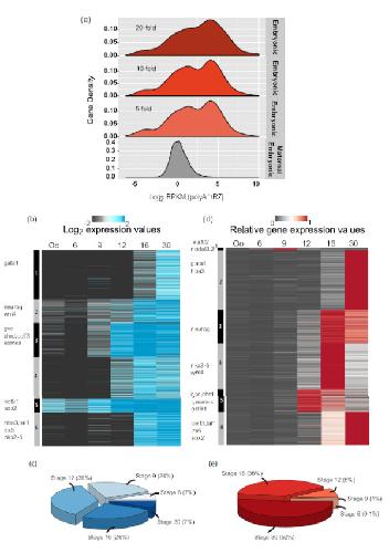
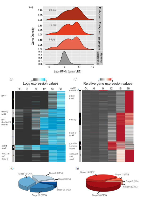
Figure 3. Overview of the Embryonic Transcriptome.(a) Density plot to show distribution of Maternal-Embryonic (grey) and Embryonic (red) ratios of polyA+ vs. RZ expression (RPKM) at Stage 9. (b) Heatmap to show dynamic expression of 2,481 polyadenylated embryonic genes. Scale represents the log2 transformed RPKM values. Gene names are representative examples from the corresponding cluster. (c) A pie-chart to show percentage of genes whose expression is increased four folds or more relative to Oocyte. (d) A heatmap to show scaled expression (the sum of expression per gene across all stages is set to one) of 2,481 polyadenylated embryonic genes. Gene names are representative examples from the corresponding cluster. (e) A pie-chart to show percentage of embryonic genes peaking in expression per stage.
Figure 4. Gene Ontology Analysis of the Embryonic Transcriptome.(a) GO term enrichment analysis from DAVID. Barplots (i) Stage 12, (ii) Stage 16, (iii) Stage 30 show stage-specific significant Biological Processes and their -log P-values plotted on x-axis. (b) A plot to cluster and visualize DAVID-derived GO terms from developmental stages 9, 12, 16 and 30 using R package clusterProfiler with a p-value cut off < 0.01 [32]. The DAVID GO terms have been derived from biological process annotation of Xenopus tropicalis genes.
Figure 5. Analysis of Novel transcripts.(a) Subsets of gene models from the updated Xenopus tropicalis gene annotation pipeline. (bandc) Cumulative frequency chart to show distribution of codon bias (LLR score) and ORF length between new gene models (NGM), all gene models (GM), new gene models with validation support (NGM-vv), random genomic sequences (Genomic seq.) and Xenbase extracted X.tropicalis mRNAs (X.trop mRNA).
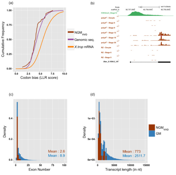
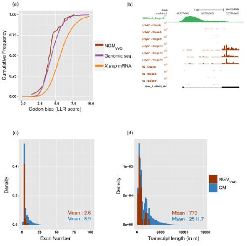
Figure 6. Analysis of NGM-vvo transcripts.(a) Cumulative frequency chart to show distribution of codon bias (LLR score) for NGM-vvo, random genomic sequences (Genomic seq.) and Xenbase extracted X.tropicalis mRNAs (X.trop mRNA). (b) An example to illustrate NGM-vvo gene model. H3K4me3 peak demonstrates the gene being transcribed from its own promoter [10]. (candd) Frequency distribution to compare number of exons and transcript length (nt, nucleotides) between all gene models (GM) and new gene models (NGM-vvo).
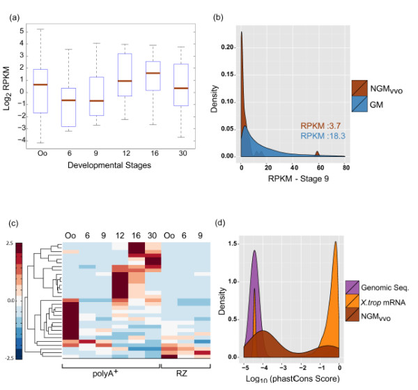
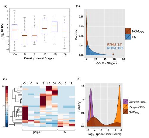
Figure 7. Expression analysis of putative long non-coding RNAs (NGM-vvo).(a) Boxplot to show log transformed expression (RPKM, PolyA+) across six developmental stages in the NGM-vvo subset. (b) Density graph to compare stage-9 expression (RPKM, PolyA+) between all gene models (GM) and NGM-vvo subset. (c) Heat map to show unsupervised hierarchical clustering of expression (RPKM) of polyA+ and RZ data across embryogenesis. Colorscale represents deviation from mean expression calculated row-wise. (d) Density plot to compare distribution of log10 transformed conservation score (phastCons analysis, see Materials and methods) between random genomic sequences (Genomic Seq), Xenbase extracted X.tropicalis mRNAs (X.trop mRNA) and NGM-vvo subset. PolyA+(RNA harvested with double polyA+ selection), RZ (ribosomal rRNA depleted-total RNA).
Aanes,
Zebrafish mRNA sequencing deciphers novelties in transcriptome dynamics during maternal to zygotic transition.
2011, Pubmed
Aanes,
Zebrafish mRNA sequencing deciphers novelties in transcriptome dynamics during maternal to zygotic transition.
2011,
Pubmed Adesnik,
Biogenesis and characterization of histone messenger RNA in HeLa cells.
1972,
Pubmed Akkers,
A hierarchy of H3K4me3 and H3K27me3 acquisition in spatial gene regulation in Xenopus embryos.
2009,
Pubmed
,
Xenbase Andoniadou,
HESX1- and TCF3-mediated repression of Wnt/β-catenin targets is required for normal development of the anterior forebrain.
2011,
Pubmed
,
Xenbase Armisen,
Abundant and dynamically expressed miRNAs, piRNAs, and other small RNAs in the vertebrate Xenopus tropicalis.
2009,
Pubmed
,
Xenbase Audic,
Postfertilization deadenylation of mRNAs in Xenopus laevis embryos is sufficient to cause their degradation at the blastula stage.
1997,
Pubmed
,
Xenbase Bachvarova,
Activation of RNA synthesis associated with gastrulation.
1966,
Pubmed Bae,
Siamois and Twin are redundant and essential in formation of the Spemann organizer.
2011,
Pubmed
,
Xenbase Baldessari,
Global gene expression profiling and cluster analysis in Xenopus laevis.
2005,
Pubmed
,
Xenbase Barkoff,
Translational control of cyclin B1 mRNA during meiotic maturation: coordinated repression and cytoplasmic polyadenylation.
2000,
Pubmed
,
Xenbase Belloc,
A deadenylation negative feedback mechanism governs meiotic metaphase arrest.
2008,
Pubmed
,
Xenbase Bonnet-Corven,
An analysis of the sequence requirements of EDEN-BP for specific RNA binding.
2002,
Pubmed
,
Xenbase Bowes,
Xenbase: a Xenopus biology and genomics resource.
2008,
Pubmed
,
Xenbase Cabili,
Integrative annotation of human large intergenic noncoding RNAs reveals global properties and specific subclasses.
2011,
Pubmed Cosson,
Oligomerization of EDEN-BP is required for specific mRNA deadenylation and binding.
2006,
Pubmed
,
Xenbase Costa,
Uncovering the complexity of transcriptomes with RNA-Seq.
2010,
Pubmed Derrien,
The GENCODE v7 catalog of human long noncoding RNAs: analysis of their gene structure, evolution, and expression.
2012,
Pubmed Edgar,
Gene Expression Omnibus: NCBI gene expression and hybridization array data repository.
2002,
Pubmed Faunes,
Characterization of small RNAs in Xenopus tropicalis gastrulae.
2012,
Pubmed
,
Xenbase Gebauer,
Translational control by cytoplasmic polyadenylation of c-mos mRNA is necessary for oocyte maturation in the mouse.
1994,
Pubmed Graindorge,
Identification of post-transcriptionally regulated Xenopus tropicalis maternal mRNAs by microarray.
2006,
Pubmed
,
Xenbase Graindorge,
Identification of CUG-BP1/EDEN-BP target mRNAs in Xenopus tropicalis.
2008,
Pubmed
,
Xenbase Guttman,
Ab initio reconstruction of cell type-specific transcriptomes in mouse reveals the conserved multi-exonic structure of lincRNAs.
2010,
Pubmed Hamatani,
Dynamics of global gene expression changes during mouse preimplantation development.
2004,
Pubmed Hamilton,
Difference in XTcf-3 dependency accounts for change in response to beta-catenin-mediated Wnt signalling in Xenopus blastula.
2001,
Pubmed
,
Xenbase Huang,
Systematic and integrative analysis of large gene lists using DAVID bioinformatics resources.
2009,
Pubmed Li,
Fast and accurate long-read alignment with Burrows-Wheeler transform.
2010,
Pubmed Lin,
Performance and scalability of discriminative metrics for comparative gene identification in 12 Drosophila genomes.
2008,
Pubmed Liu,
Distinct roles for Xenopus Tcf/Lef genes in mediating specific responses to Wnt/beta-catenin signalling in mesoderm development.
2005,
Pubmed
,
Xenbase Livak,
Analysis of relative gene expression data using real-time quantitative PCR and the 2(-Delta Delta C(T)) Method.
2001,
Pubmed McGrew,
Translational control by cytoplasmic polyadenylation during Xenopus oocyte maturation: characterization of cis and trans elements and regulation by cyclin/MPF.
1990,
Pubmed
,
Xenbase Morrison,
Conserved roles for Oct4 homologues in maintaining multipotency during early vertebrate development.
2006,
Pubmed
,
Xenbase Mortazavi,
Mapping and quantifying mammalian transcriptomes by RNA-Seq.
2008,
Pubmed Newport,
A major developmental transition in early Xenopus embryos: I. characterization and timing of cellular changes at the midblastula stage.
1982,
Pubmed
,
Xenbase Newport,
A major developmental transition in early Xenopus embryos: II. Control of the onset of transcription.
1982,
Pubmed
,
Xenbase Paillard,
c-Jun ARE targets mRNA deadenylation by an EDEN-BP (embryo deadenylation element-binding protein)-dependent pathway.
2002,
Pubmed
,
Xenbase Paillard,
EDEN and EDEN-BP, a cis element and an associated factor that mediate sequence-specific mRNA deadenylation in Xenopus embryos.
1998,
Pubmed
,
Xenbase Paris,
Maturation-specific polyadenylation and translational control: diversity of cytoplasmic polyadenylation elements, influence of poly(A) tail size, and formation of stable polyadenylation complexes.
1990,
Pubmed
,
Xenbase Pauli,
Non-coding RNAs as regulators of embryogenesis.
2011,
Pubmed Pauli,
Systematic identification of long noncoding RNAs expressed during zebrafish embryogenesis.
2012,
Pubmed Radford,
Translational control by cytoplasmic polyadenylation in Xenopus oocytes.
2008,
Pubmed
,
Xenbase Rodríguez-Seguel,
The Xenopus Irx genes are essential for neural patterning and define the border between prethalamus and thalamus through mutual antagonism with the anterior repressors Fezf and Arx.
2009,
Pubmed
,
Xenbase Roël,
Lef-1 and Tcf-3 transcription factors mediate tissue-specific Wnt signaling during Xenopus development.
2002,
Pubmed
,
Xenbase Skirkanich,
An essential role for transcription before the MBT in Xenopus laevis.
2011,
Pubmed
,
Xenbase Stitzel,
Regulation of the oocyte-to-zygote transition.
2007,
Pubmed Tan,
RNA sequencing reveals a diverse and dynamic repertoire of the Xenopus tropicalis transcriptome over development.
2013,
Pubmed
,
Xenbase Tang,
Xenopus microRNA genes are predominantly located within introns and are differentially expressed in adult frog tissues via post-transcriptional regulation.
2008,
Pubmed
,
Xenbase Trapnell,
Differential gene and transcript expression analysis of RNA-seq experiments with TopHat and Cufflinks.
2012,
Pubmed Trapnell,
TopHat: discovering splice junctions with RNA-Seq.
2009,
Pubmed Ueno,
Requirement for both EDEN and AUUUA motifs in translational arrest of Mos mRNA upon fertilization of Xenopus eggs.
2002,
Pubmed
,
Xenbase Vesterlund,
The zebrafish transcriptome during early development.
2011,
Pubmed Vonica,
The Xenopus Nieuwkoop center and Spemann-Mangold organizer share molecular components and a requirement for maternal Wnt activity.
2007,
Pubmed
,
Xenbase Wang,
RNA-Seq: a revolutionary tool for transcriptomics.
2009,
Pubmed Wang,
A genome-wide study of gene activity reveals developmental signaling pathways in the preimplantation mouse embryo.
2004,
Pubmed Wu,
Control of Emi2 activity and stability through Mos-mediated recruitment of PP2A.
2007,
Pubmed
,
Xenbase Wu,
Differential expression of the Brunol/CELF family genes during Xenopus laevis early development.
2010,
Pubmed
,
Xenbase Yanai,
Mapping gene expression in two Xenopus species: evolutionary constraints and developmental flexibility.
2011,
Pubmed
,
Xenbase Yang,
Genomewide characterization of non-polyadenylated RNAs.
2011,
Pubmed Yu,
clusterProfiler: an R package for comparing biological themes among gene clusters.
2012,
Pubmed