Click here to close
Hello! We notice that you are using Internet Explorer, which is not supported by Xenbase and may cause the site to display incorrectly.
We suggest using a current version of Chrome,
FireFox, or Safari.
Cell Rep
2013 Oct 17;51:44-50. doi: 10.1016/j.celrep.2013.09.021.
Show Gene links
Show Anatomy links
Using micromanipulation to analyze control of vertebrate meiotic spindle size.
Takagi J, Itabashi T, Suzuki K, Kapoor TM, Shimamoto Y, Ishiwata S.
???displayArticle.abstract???
The polymerization/depolymerization dynamics of microtubules (MTs) have been reported to contribute to control of the size and shape of spindles, but quantitative analysis of how the size and shape correlate with the amount and density of MTs in the spindle remains incomplete. Here, we measured these parameters using 3D microscopy of meiotic spindles that self-organized in Xenopus egg extracts and presented a simple equation describing the relationship among these parameters. To examine the validity of the equation, we cut the spindle into two fragments along the pole-to-pole axis by micromanipulation techniques that rapidly decrease the amount of MTs. The spheroidal shape spontaneously recovered within 5 min, but the size of each fragment remained small. The equation we obtained quantitatively describes how the spindle size correlates with the amount of MTs while maintaining the shape and the MT density.
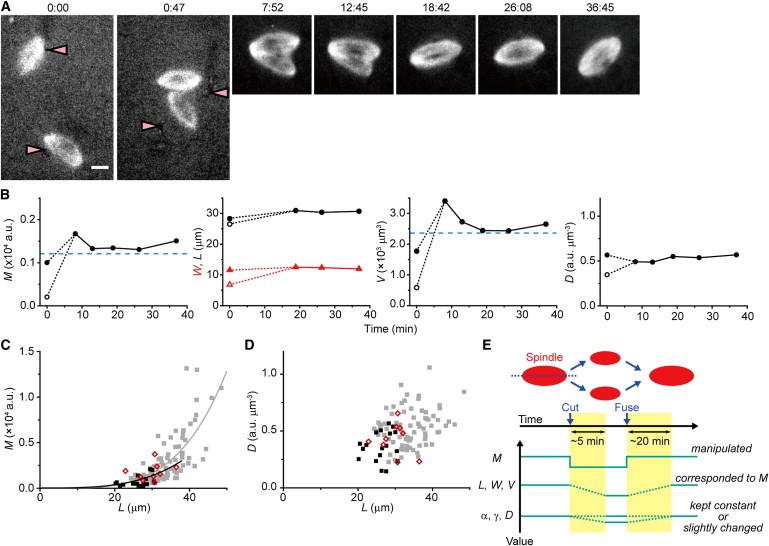
Figure 1.
Correlation between Spindle Size and Amount of MTs
(A) 3D image of a metaphase spindle that self-organized in Xenopus egg extracts, labeled with fluorescent tubulin. 3D rendering was performed using a maximum-intensity projection technique. Scale bar, 10 μm.
(B) Relationship between spindle size (length [L], width [W], and volume [V]) and the amount of MTs (M) (n = 78 spindles). Black solid curves indicate the best fits (M = 2.0 × 10−3L4.0 [R2 = 0.53], M = 4.1 × 10−5W3.1 [R2 = 0.75], M = 0.61 × V [R2 = 0.93]).
(C) Histograms on the left show the distribution of each parameter for an ensemble of 78 spindles that self-organized in six different Xenopus egg extracts. The thick purple bars on the left show the SD of each parameter for an ensemble of 78 spindles. The thin black bars on the left show the SD of each parameter for an ensemble of spindles in six different extracts. The histograms on the right show the distribution of each parameter within 30 min (n = 4 spindles, interval of the time lapse was 10 s [black and red] or 5 s [green and blue]). Colored bars on the right show the SD of the corresponding histograms. The values of the parameters are summarized in Table S1. See also Figure S1A and Table S2.
Figure S2.
Fragment without Chromosomes Disorganized within ∼5 Min, Related to Figure 3
(A) Schematic representation for cutting of the spindle.
(B) Images of a spindle and its fragments using 2-D observation before and after cutting into 2 halves, labeled with fluorescent tubulin (red) and DNA (green). Numbers in images show the time (min) from the moment the spindle was cut. The scale bar represents 10 μm.
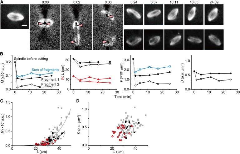
Figure 3.
A Decrease in the Amount of MTs Decreases the Spindle Length
(A) Fluorescence images of a spindle and its fragments before, during, and after it was cut into two halves, in which tubulins were labeled with a fluorescent dye. Needle positions are shown by arrowheads. Numbers on the top show the time (min:s) from the moment the spindle was cut. Images before and after cutting show the sum projection of the image stack. The scale bar represents 10 μm.
(B) Time courses of parameters before, during, and after the cutting. Blue open squares for M and V indicate the sum of the values of two fragments.
(C) Relationship between spindle length (L) and the amount of MTs (M) before and after cutting (black solid squares [n = 10 spindles] and red open diamonds [n = 20 fragments], respectively; a black solid curve indicates the best fit). Gray solid squares show the relationship for the observed spindles as a control (n = 78 spindles; a gray solid curve indicates the best fit).
(D) Relationship between spindle length (L) and MT density (D) before and after cutting (black solid squares [n = 10 spindles] and red open diamonds [n = 20 fragments], respectively). Gray solid squares show the relationship for the observed spindles as a control (n = 78 spindles).
See also Figures S2 and S3A–S3C, and Movie S1.
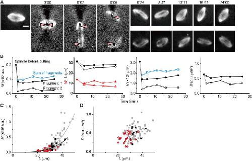
Figure 4.
An Increase in the Amount of MTs Increases the Spindle Length
(A) Fluorescence images obtained by 3D observation show how the two spindle fragments were fused. Needle positions are shown by arrowheads. Numbers on the top show the time (min:s) from the moment the fragments began to move. Images after contact represent the sum projection of the image stack. Scale bar: 10 μm.
(B) Time courses of parameters during fusion of two fragments. Blue dashed lines indicate the sum of values of two fragments at time 0.
(C) Relationship between the spindle length (L) and the amount of MTs (M) before and after fusion (black solid squares [n = 18 fragments] and red open diamonds [n = 9 fused spindles], respectively; a black solid curve indicates the best fit). Gray solid squares show the relationship for the observed spindles as a control (n = 78 spindles, the gray solid curve indicates the best fit).
(D) Relationship between spindle length (L) and MT density (D) before (black solid squares, n = 18 fragments) and after fusion (red open diamonds, n = 9 fused spindles). Gray solid squares show the relationship for the observed spindles as a control (n = 78 spindles).
(E) Schematic representation showing the changes in the parameters in the cutting and fusion experiments.
See also Figures S3D–S3F and Movie S2.
Andersen,
Spindle assembly and the art of regulating microtubule dynamics by MAPs and Stathmin/Op18.
2000, Pubmed
Andersen,
Spindle assembly and the art of regulating microtubule dynamics by MAPs and Stathmin/Op18.
2000,
Pubmed Brown,
Xenopus tropicalis egg extracts provide insight into scaling of the mitotic spindle.
2007,
Pubmed
,
Xenbase Brust-Mascher,
Kinesin-5-dependent poleward flux and spindle length control in Drosophila embryo mitosis.
2009,
Pubmed Budde,
Regulation of Op18 during spindle assembly in Xenopus egg extracts.
2001,
Pubmed
,
Xenbase Burbank,
Slide-and-cluster models for spindle assembly.
2007,
Pubmed
,
Xenbase Desai,
The use of Xenopus egg extracts to study mitotic spindle assembly and function in vitro.
1999,
Pubmed
,
Xenbase Dinarina,
Chromatin shapes the mitotic spindle.
2009,
Pubmed
,
Xenbase Dumont,
Compression regulates mitotic spindle length by a mechanochemical switch at the poles.
2009,
Pubmed Gaetz,
Examining how the spatial organization of chromatin signals influences metaphase spindle assembly.
2006,
Pubmed
,
Xenbase Gaetz,
Dynein/dynactin regulate metaphase spindle length by targeting depolymerizing activities to spindle poles.
2004,
Pubmed
,
Xenbase Gatlin,
Spindle fusion requires dynein-mediated sliding of oppositely oriented microtubules.
2009,
Pubmed
,
Xenbase Gatlin,
Directly probing the mechanical properties of the spindle and its matrix.
2010,
Pubmed
,
Xenbase Goshima,
Length control of the metaphase spindle.
2005,
Pubmed Hara,
An allometric relationship between mitotic spindle width, spindle length, and ploidy in Caenorhabditis elegans embryos.
2013,
Pubmed Hara,
Cell-size-dependent spindle elongation in the Caenorhabditis elegans early embryo.
2009,
Pubmed Heald,
Self-organization of microtubules into bipolar spindles around artificial chromosomes in Xenopus egg extracts.
1996,
Pubmed
,
Xenbase Houghtaling,
Op18 reveals the contribution of nonkinetochore microtubules to the dynamic organization of the vertebrate meiotic spindle.
2009,
Pubmed
,
Xenbase Hyman,
Preparation of modified tubulins.
1991,
Pubmed Itabashi,
Probing the mechanical architecture of the vertebrate meiotic spindle.
2009,
Pubmed
,
Xenbase Kaláb,
Analysis of a RanGTP-regulated gradient in mitotic somatic cells.
2006,
Pubmed
,
Xenbase Loughlin,
Katanin contributes to interspecies spindle length scaling in Xenopus.
2011,
Pubmed
,
Xenbase McNally,
Katanin controls mitotic and meiotic spindle length.
2006,
Pubmed Merdes,
A complex of NuMA and cytoplasmic dynein is essential for mitotic spindle assembly.
1996,
Pubmed
,
Xenbase Mitchison,
Roles of polymerization dynamics, opposed motors, and a tensile element in governing the length of Xenopus extract meiotic spindles.
2005,
Pubmed
,
Xenbase Oguchi,
The bidirectional depolymerizer MCAK generates force by disassembling both microtubule ends.
2011,
Pubmed Ohi,
Nonredundant functions of Kinesin-13s during meiotic spindle assembly.
2007,
Pubmed
,
Xenbase Petry,
Branching microtubule nucleation in Xenopus egg extracts mediated by augmin and TPX2.
2013,
Pubmed
,
Xenbase Reber,
XMAP215 activity sets spindle length by controlling the total mass of spindle microtubules.
2013,
Pubmed
,
Xenbase Rubinstein,
The elasticity of motor-microtubule bundles and shape of the mitotic spindle.
2009,
Pubmed Salmon,
Spindle microtubule dynamics in sea urchin embryos: analysis using a fluorescein-labeled tubulin and measurements of fluorescence redistribution after laser photobleaching.
1984,
Pubmed Sawin,
Mitotic spindle organization by a plus-end-directed microtubule motor.
1992,
Pubmed
,
Xenbase Tirnauer,
Microtubule plus-end dynamics in Xenopus egg extract spindles.
2004,
Pubmed
,
Xenbase Vernos,
Xklp1, a chromosomal Xenopus kinesin-like protein essential for spindle organization and chromosome positioning.
1995,
Pubmed
,
Xenbase Wollman,
Reverse engineering of force integration during mitosis in the Drosophila embryo.
2008,
Pubmed Wühr,
Evidence for an upper limit to mitotic spindle length.
2008,
Pubmed
,
Xenbase