|
Figure 2. Rapid, linear propagation of mitotic entry and exit through Xenopus cytoplasma, An example of nuclear envelope breakdown and nuclear envelope reformation in an extract with added sperm chromatin and GFP-NLS. b, The timing of mitotic entrance and exit in a 3 mm section of a Teflon tube submerged in mineral oil. Each data point represents the time and position at which an individual nucleus underwent nuclear envelope breakdown (red points) or nuclear envelope re-formation (blue points). The pink and blue regions of the plot denote mitosis and interphase, respectively. Time is measured relative to when the extract was warmed to room temperature. The inset shows frames from the video in montage form. c, Trigger waves vs. phase waves. The tube was cut under mineral oil at 160 min. See also Supplementary Fig. 2. |
|
Figure 3. The Wee1/Myt1 inhibitor PD0166285 accelerates the trigger wavesa–d, Mitotic entrance and exit waves in extracts treated with DMSO or one of three concentrations of PD0166285. See also Supplementary Fig. 3. |
|
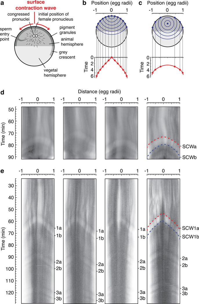
Figure 4. Surface contraction waves in intact Xenopus eggsa, Schematic view of the anatomy of a fertilized egg just before the onset of mitosis. Adapted from ref. 27. b, c, Expected propagation of surface contraction waves if they were due to a spherical wave of Cdk1 activation spreading from a point source. An equation for the spreading of the waves (Eq S1) is derived in the Supplementary Materials. Panel B assumes the point source is at the animal pole. Panel C assumes the point source is halfway between the animal pole and the center of the cell. d–e, Kymographs depicting surface contraction waves, indicated by transitions from light to dark or dark to light, in four fertilized eggs (d) and four parthenogenetically-activated eggs (e). The red and blue dashed curves are fits of the experimental data to the Eq S1. See also Supplementary Fig. 4. |
|
Figure 1: Trigger waves in Cdk1 activation. a, Schematic view of the Cdk1–APC/C circuit. b, Modelled steady-state response of Cdk1 to cyclin B1, with parameters on the basis of experimental studies25, 26. At intermediate concentrations of cyclin, the response is bistable. The stable low (interphase) and high (mitotic) Cdk1 activity steady-states corresponding to one such cyclin concentration (65 nM) are shown as blue and red circles, respectively. The white circle denotes the unstable steady state, and the yellow X denotes an intermediate level of Cdk1 activity that would be attracted to the mitotic (red) steady state. c, Schematic view of the propagation of Cdk1 activity up and down a one-dimensional tube through successive rounds of mixing and conversion. I, interphase; M, mitosis. d, Modelled propagation of Cdk1 activity in a one-dimensional tube. It is assumed that cyclin B1 is synthesized at a uniform rate everywhere in the tube, but in a 5 µm region in the middle of the tube the concentration of Cdc25C is 50% higher than in the rest of the tube, allowing Cdk1 to become activated earlier. Cyclin B1–Cdk1 activity is denoted by the colour scale (blue is low, red is high). Numerical solution of the partial differential equations used Mathematica 9.0 (Wolfram) as described in the Supplementary Materials. See also Supplementary Fig. 1. |
|
Supplementary Figure 1 | Cdk1 activation as a function of time and position in a one-dimensional tube, assuming that there is no bistable trigger in the oscillator circuit. As was the case in Fig. 1d, it was assumed that cyclin B1 is synthesized at a uniform rate everywhere in the tube, but in a 5 µm region in the middle of the tube the concentration of Cdc25C is 50% higher than in the rest of the tube, allowing Cdk1 to become activated earlier. Cyclin B1-Cdk1 activity is denoted by the color scale (blue is low, red is high). Numerical solution of the PDEs was carried out using Mathematica 9.0 (Wolfram). Note that the peak of Cdk1 activity is lower here than in the cycles shown in Fig. 1d, so the heat map scale was adjusted to make it easier to perceive the oscillations here. |
|
Supplementary Figure 2 | The propagation rate slows down progressively. Wave speeds are shown for mitotic entry (circles) and exit (triangles) as means ± S.D. Data are from one experiment (the experiment shown in Fig. 2B). |
|
Supplementary Figure 3 | Effects of PD0166285 on Cdk1 Y15 phosphorylation and mitotic waves. a, Time course of Cdk1 Y15 phosphorylation. b, Dose/response data. Extracts were incubated with 1 mM sodium orthovanadate to inhibit Cdc25C. After 39 min, non-degradable Δ65-cyclin B1 and various concentrations of PD0166285 were added. Samples were taken at 69 min for pY15 immunoblotting. In panels A and B, pY15-Cdk1 signal was quantified with a LICOR Odyssey Imager. The IC50 was estimated to be 0.74 µM. c-e, Effects of PD0166285 on wave speed (c), interphase duration (d), and mitotic duration (e) in various cycles. In panel C the circles correspond to mitotic entrance and the triangles to mitotic exit. Interphase and M-phase duration were calculated from the data in Fig. 3 by defining polygonal interphase and M-phase regions by linear interpolation (the pink and blue regions in Fig. 3), dividing these regions into 10 equal-length segments, and calculating the area divided by the height for each region. Durations are expressed as means ± S.D. |
|
Supplementary Figure 4. | Calculating the time at which a constant velocity, spherical wave
of Cdk1 activation would arrive at the cell cortex. The blue circle represents an egg of radius Rc. The red circle represents a spherical trigger wave that originated at a position (x0,y0) and has a radius r = v t − t ( 0 ). |