Click here to close
Hello! We notice that you are using Internet Explorer, which is not supported by Xenbase and may cause the site to display incorrectly.
We suggest using a current version of Chrome,
FireFox, or Safari.
J Biol Chem
2013 Nov 08;28845:32809-32820. doi: 10.1074/jbc.M113.512962.
Show Gene links
Show Anatomy links
Stabilization of speckle-type POZ protein (Spop) by Daz interacting protein 1 (Dzip1) is essential for Gli turnover and the proper output of Hedgehog signaling.
???displayArticle.abstract???
The Hedgehog (Hh) pathway is essential for embryonic development and adult tissue homeostasis. The Gli/Cubitus interruptus (Ci) family of transcription factors acts at the downstream end of the pathway to mediate Hh signaling. Both Hh-dependent and -independent Gli regulatory mechanisms are important for the output of Hh signaling. Daz interacting protein 1 (Dzip1) has bipartite positive and negative functions in the Hh pathway. The positive Hh regulatory function appears to be attributed to a requirement for Dzip1 during ciliogenesis. The mechanism by which Dzip1 inhibits Hh signaling, however, remains largely unclear. We recently found that Dzip1 is required for Gli turnover, which may account for its inhibitory function in Hh signaling. Here, we report that Dzip1 regulates Gli/Ci turnover by preventing degradation of speckle-type POZ protein (Spop), a protein that promotes proteasome-dependent turnover of Gli proteins. We provide evidence that Dzip1 regulates the stability of Spop independent of its function in ciliogenesis. Partial knockdown of Dzip1 to levels insufficient for perturbing ciliogenesis, sensitized Xenopus embryos to Hh signaling, leading to phenotypes that resemble activation of Hh signaling. Importantly, overexpression of Spop was able to restore proper Gli protein turnover and rescue phenotypes in Dzip1-depleted embryos. Consistently, depletion of Dzip1 in Drosophila S2 cells destabilized Hh-induced BTB protein (HIB), the Drosophila homolog of Spop, and increased the level of Ci. Thus, Dzip1-dependent stabilization of Spop/HIB is evolutionarily conserved and essential for proper regulation of Gli/Ci proteins in the Hh pathway.
Figure 1. Sensitization of Xenopus animal caps to Shh by partial knockdown of Dzip1. (A) Immunofluorescence showing primary cilia in the floor plate (bottom panel) and epidermis motile cilia (top panel, pointed by arrowheads) in control (left column) and embryos injected with 5, 10 or 20 ng of DMOs (from left to right). (B) Real-time RT-PCR showing the expression of ptc1 and gli1 in animal caps from controls and embryos injected with shh mRNA (500pg) alone or in combination with 5, 10, or 20 ng of DMOs. All samples were normalized to odc levels.
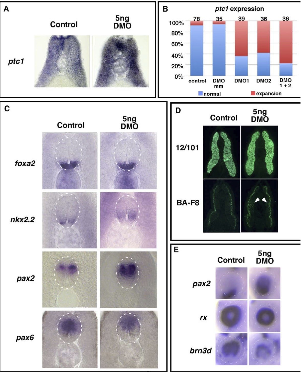
Figure 2. Partial depletion of Dzip1 increased the expression of Hh target genes in embryos. (A) In situ hybridization showing that partial Dzip1 depletion (right) markedly increased the expression of ptc1 in the neural tube and somites at stage 35. (B) Summary of the ptc1 expression phenotypes in control and morpholino injected embryos. DMO MM: 5bp-mismatch control morpholino of DMO2. (C) In situ hybridization showing the expression of floor plate markers (foxa2 and nkx2.2) and markers for more dorsal neural tube cells (pax2 and pax6) in controls (left) and embryos injected with DMO (right). The white dotted lines outline the neural tube borders. (D) Immunofluorescence showing total muscle (12/101 reactivity; top panel) and slow muscle cells (BA-F8 reactivity; bottom panel) in controls (left column) and DMO injected embryos (right column). Arrowheads denote ectopic BA-F8 reactive slow muscle cells evident in DMO injected embryos. (E) In situ hybridization showing eye patterning in controls (left) and DMO injected (right) embryos. Markers for optic stalk (pax2, top panel), total retina (rx, middle panel) and dorsal retina (brn3d, bottom panel) were analyzed. Dotted lines outline the eye.
Figure 3. Partial depletion of Dzip1 sensitizes embryos to the Smo agonist purmorphamine. (A) Whole mount in situ hybridization of ptc1 (top), pax6 (middle) and pax2 (bottom) in vehicle- treated (ethanol) controls and embryos treated with either a low dose of purmorphamine (2.5 - 5.0 μm), a high dose of purmorphamine (10 μm), injected with a low concentration of DMO (3 ng) or receiving a combination of a low dose of purmorphamine and an injection with a low concentration of DMO. In the middle panels, the distance between the floor plate and the ventral border of the pax6 expression domain was highlighted. (B-D) Summary of ptc1 expression phenotypes (B), pax6 expression phenotypes (C) or pax2 expression phenotypes (D) for vehicle treated (ethanol) controls and the different groups of embryos subjected to purmorphamine, DMO or both.
Figure 4. Knockdown of Gli1 or Gli2 rescues phenotypes induced by partial depletion of Dzip1. (A) Whole mount in situ hybridization of ptc1 (top), pax6 (middle) and pax2 (bottom) in controls and embryos either receiving a single injection of Gli1 MO, Gli2 MO, or DMO, and double knockdown embryos injected with Gli1 MO/DMO or Gli2 MO/DMO. In the middle panels, the distance between the floor plate and the ventral border of the pax6 expression domain was highlighted. (B-D) Summary of ptc1 expression phenotypes (B), pax6 expression phenotypes (C) or pax2 expression phenotypes (D) in controls and the different groups of embryos receiving either a single or double morpholino injection against Gli1, Gli2 or Dzip1.
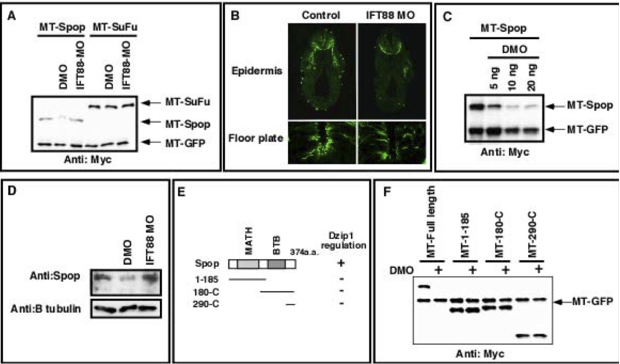
Figure 5. Dzip1 regulates the stability of Spop, independent of its role in ciliogenesis. (A) Western blot showing that the stability of Spop, but not that of Sufu, was decreased in Dzip1 depleted embryos. RNAs encoding myc-tagged (MT)-Spop (250 pg) or MT-Sufu (250 pg) were co-injected with MT-GFP (50 pg) into controls or embryos that had received a prior injection of DMO or IFT88 MO. Embryos were harvested at the neurula stage. MT-GFP serves as injection and loading control. (B) Immunofluorescence showing a significant reduction of motile cilia on the epidermis (top panel) and primary cilia in the floor plate (bottome panel) within embryos injected with 40 ng IFT88 MO (right column), compared to controls (left column). (C) DMO
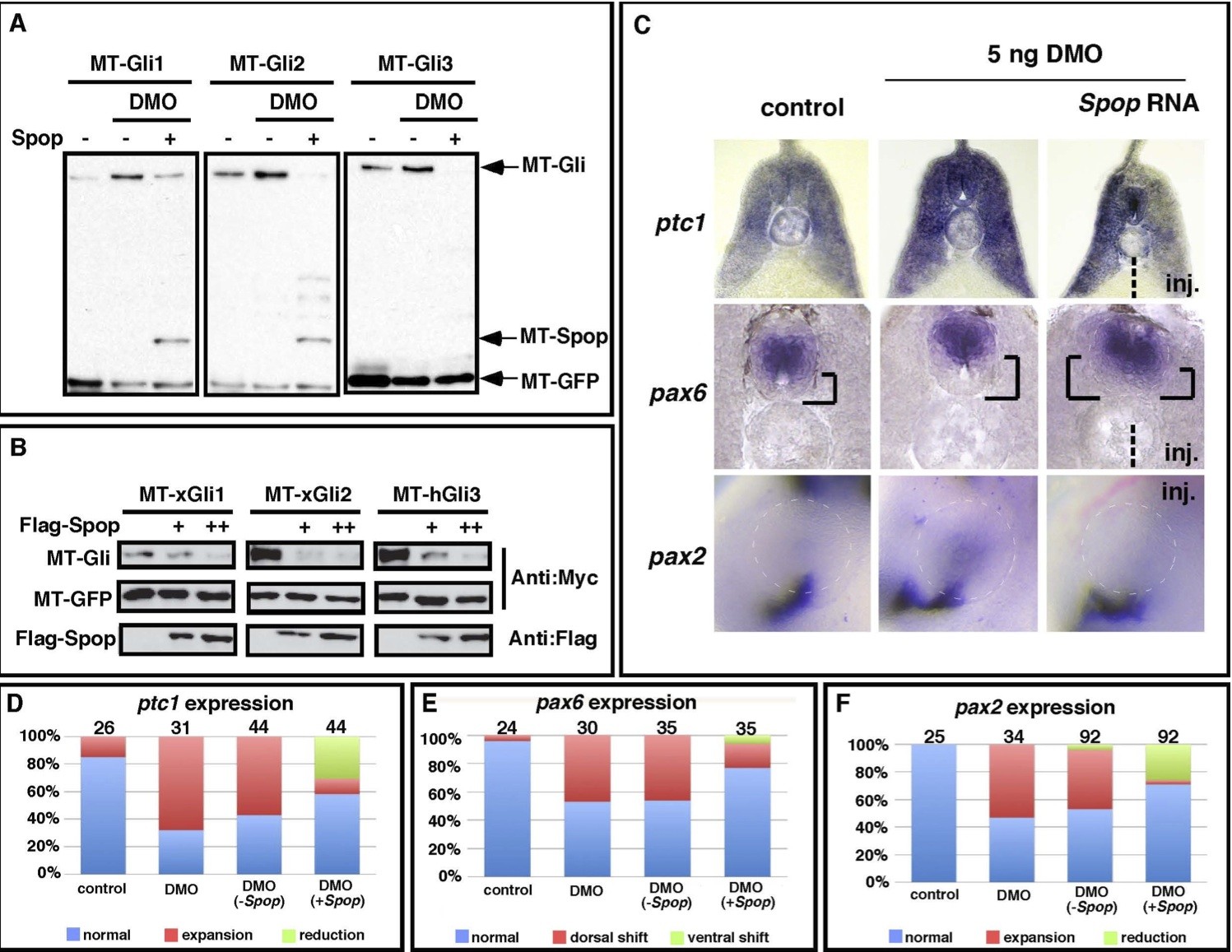
Figure 7. Overexpression of Spop rescues phenotypes caused by partial knockdown of Dzip1. (A) Western blot results showing that increases to Gli stability following Dzip1 depletion were reversed by Spop overexpression. RNAs encoding MT-Gli1-3 (2 ng) and MT-GFP (50 pg) were injected, alone, or in combination with MT-Spop (100 pg) into controls or embryos that had received a prior injection of DMO. Embryo were harvested at the neurula stage and subjected to Western blot with the anti-myc antibody to detect the levels of Spop. (B) Forced Spop expression decreases the stability of xGli1, xGli2, and hGli3 in NIH3T3 cells. NIH3T3 cells were transfected with MT-Glis and MT-GFP, alone, or in combination with increasing levels of MT-Spop. Western blots were carried out with the cell lysates to determine the levels of Gli1, 2 and 3. GFP serves as a transfection and loading control. (C) In situ hybridization results showing the expression of ptc1, pax6, and pax2 in controls or embryos injected with DMO alone or DMO and Spop RNA. �inj� indicated the side which received Spop RNA injection. (D-F) Summary of the ptc1 (D), pax6 (E), and pax2 (F) expression phenotypes in controls and injected embryos.
Figure 8. Regulation of Gli21-799, an analogue Gli2 mutant of zebrafish Yot, by Dzip1 and Spop. (A) Western blot results showing that knockdown of Dzip1 stabilized Gli21-799 in Xenopus embryos. RNAs encoding Gli21-799 and MT-GFP were injected into controls and embryos that had received a prior injection of DMO. Embryos were harvested at the neurula stage and subjected to Western blotting. MT-GFP served as an injection and loading control. (B) Forced Spop expression decreased the protein stability of Gli21-799. MT- Gli21-799 and MT-GFP were transfected alone, or in combination with MT-Spop into NIH3T3 cells. Cell lysates were subjected to Western blot with the anti-myc antibody to detect the levels of Spop. (C) Model of Dzip1 functions during Hh signaling. Dzip1 supports ciliogenesis and maintains the proper expression level of Gli proteins through controlling the stability of Spop (left panel). Partial knockdown of Dzip1 has no effect on the formation of cilia, but induces degradation of Spop, leading to increased levels of Gli proteins. When exposed to Shh, these cells produce more Gli activators, resulting in a more robust Hh target gene expression (middle panel). When Dzip1 is depleted more completely, ciliogenesis is disrupted. Although these cells have increased levels of Gli, they cannot receive Shh. This prevents the formation of Gli activators. Consequently, gene expression induced by Shh is inhibited (right panel). Under normal conditions, cells located at a distance from the source of Shh are not exposed to Shh. Whether these cells form cilia or not are not important. However, when Dizp1 is depleted, destabilization of Spop will induce accumulation of full-length Gli proteins (not Gli activators). This will lead to weak ectopic Hh target gene expression in embryos.
Figure 6. Dzip1 prevents ubiquitin/proteasome-dependent degradation of Spop/HIB. (A) Spop is ubiquitinated in vivo. MT-Spop was injected into Xenopus embryos. Spop protein was purified by immunoprecipitation using an anti-myc antibody. Lysates and immunoprecipitates from injected and uninjected embryos were subjected to Western blot with the anti-myc antibody (left panel) and anti-ubiquitin antibody (right panel). The unmodified MT-Spop band migrated to 68 kDa. A smear of high molecular weight proteins (*), migrating slower than unmodified MT- Spop, could be detected in both myc and ubiquitin Westerns. (B) MT-Spop was injected into control or embryos that had received a prior injection of DMO. Animal caps were dissected at stage 9. Subsequently, caps were cultured in media with or without 2μg of lactacystin. Animal caps were harvested at stage 15 and subjected to Western blot to detect the levels of Spop. (C) Western blot results showing severe reduction of Flag-dDzip1 by dDzip1 dsRNA in S2 cells. �- tubulin serves as a loading control. (D) Dzip1 knockdown promoted proteasome-dependent degradation of HIB in S2 cells. S2 cells were cotransfected with Flag-HIB and GFP constructs and treated with dDzip1 dsRNA and/or MG132. Cell extracts were subjected to Western blot with the anti-Flag antibody to detect the levels of HIB. GFP serves as transfection and loading control. (E) Dzip1 knockdown promotes Ci stability in S2 cells. S2 cells were transfected with Flag-Ci and treated with dDzip1 dsRNA. Western blots were carried out with the cell lysates to determine the levels of Ci. Tubulin serves as a loading control.
Aza-Blanc,
Proteolysis that is inhibited by hedgehog targets Cubitus interruptus protein to the nucleus and converts it to a repressor.
1997, Pubmed
Aza-Blanc,
Proteolysis that is inhibited by hedgehog targets Cubitus interruptus protein to the nucleus and converts it to a repressor.
1997,
Pubmed Barth,
Expression of zebrafish nk2.2 is influenced by sonic hedgehog/vertebrate hedgehog-1 and demarcates a zone of neuronal differentiation in the embryonic forebrain.
1995,
Pubmed Blagden,
Notochord induction of zebrafish slow muscle mediated by Sonic hedgehog.
1997,
Pubmed Chen,
Cilium-independent regulation of Gli protein function by Sufu in Hedgehog signaling is evolutionarily conserved.
2009,
Pubmed Chen,
Dual roles for patched in sequestering and transducing Hedgehog.
1996,
Pubmed Chiang,
Cyclopia and defective axial patterning in mice lacking Sonic hedgehog gene function.
1996,
Pubmed Dammermann,
The hydrolethalus syndrome protein HYLS-1 links core centriole structure to cilia formation.
2009,
Pubmed
,
Xenbase Dellovade,
The hedgehog pathway and neurological disorders.
2006,
Pubmed Ding,
Diminished Sonic hedgehog signaling and lack of floor plate differentiation in Gli2 mutant mice.
1998,
Pubmed
,
Xenbase Du,
Positive and negative regulation of muscle cell identity by members of the hedgehog and TGF-beta gene families.
1997,
Pubmed
,
Xenbase Dunaeva,
Characterization of the physical interaction of Gli proteins with SUFU proteins.
2003,
Pubmed Eggenschwiler,
Cilia and developmental signaling.
2007,
Pubmed Ekker,
Distinct expression and shared activities of members of the hedgehog gene family of Xenopus laevis.
1995,
Pubmed
,
Xenbase Ericson,
Pax6 controls progenitor cell identity and neuronal fate in response to graded Shh signaling.
1997,
Pubmed
,
Xenbase Fuse,
Sonic hedgehog protein signals not as a hydrolytic enzyme but as an apparent ligand for patched.
1999,
Pubmed Glazer,
The Zn finger protein Iguana impacts Hedgehog signaling by promoting ciliogenesis.
2010,
Pubmed Goetz,
The primary cilium: a signalling centre during vertebrate development.
2010,
Pubmed Grimaldi,
Hedgehog regulation of superficial slow muscle fibres in Xenopus and the evolution of tetrapod trunk myogenesis.
2004,
Pubmed
,
Xenbase Hallonet,
Vax1, a novel homeobox-containing gene, directs development of the basal forebrain and visual system.
1999,
Pubmed
,
Xenbase Hooper,
Communicating with Hedgehogs.
2005,
Pubmed Huangfu,
Signaling from Smo to Ci/Gli: conservation and divergence of Hedgehog pathways from Drosophila to vertebrates.
2006,
Pubmed Ingham,
Hedgehog signaling in animal development: paradigms and principles.
2001,
Pubmed Jia,
PP4 and PP2A regulate Hedgehog signaling by controlling Smo and Ci phosphorylation.
2009,
Pubmed Jiang,
Hedgehog signaling in development and cancer.
2008,
Pubmed Jin,
The 48-kDa alternative translation isoform of PP2A:B56epsilon is required for Wnt signaling during midbrain-hindbrain boundary formation.
2009,
Pubmed
,
Xenbase Jin,
The antagonistic action of B56-containing protein phosphatase 2As and casein kinase 2 controls the phosphorylation and Gli turnover function of Daz interacting protein 1.
2011,
Pubmed
,
Xenbase Jin,
PP2A:B56{epsilon}, a substrate of caspase-3, regulates p53-dependent and p53-independent apoptosis during development.
2010,
Pubmed
,
Xenbase Karlstrom,
Comparative synteny cloning of zebrafish you-too: mutations in the Hedgehog target gli2 affect ventral forebrain patterning.
1999,
Pubmed Kasper,
GLI transcription factors: mediators of oncogenic Hedgehog signalling.
2006,
Pubmed Kent,
Roadkill attenuates Hedgehog responses through degradation of Cubitus interruptus.
2006,
Pubmed Kim,
Gli2a protein localization reveals a role for Iguana/DZIP1 in primary ciliogenesis and a dependence of Hedgehog signal transduction on primary cilia in the zebrafish.
2010,
Pubmed Kogerman,
Mammalian suppressor-of-fused modulates nuclear-cytoplasmic shuttling of Gli-1.
1999,
Pubmed Kwon,
BTB domain-containing speckle-type POZ protein (SPOP) serves as an adaptor of Daxx for ubiquitination by Cul3-based ubiquitin ligase.
2006,
Pubmed Lupo,
Dorsoventral patterning of the Xenopus eye: a collaboration of Retinoid, Hedgehog and FGF receptor signaling.
2005,
Pubmed
,
Xenbase Macdonald,
Midline signalling is required for Pax gene regulation and patterning of the eyes.
1995,
Pubmed Marigo,
Biochemical evidence that patched is the Hedgehog receptor.
1996,
Pubmed
,
Xenbase Matise,
Gli2 is required for induction of floor plate and adjacent cells, but not most ventral neurons in the mouse central nervous system.
1998,
Pubmed Mullor,
Pathways and consequences: Hedgehog signaling in human disease.
2002,
Pubmed Nagai,
Identification of a novel nuclear speckle-type protein, SPOP.
1997,
Pubmed Nguyen,
Cooperative requirement of the Gli proteins in neurogenesis.
2005,
Pubmed
,
Xenbase Oro,
The primary cilia, a 'Rab-id' transit system for hedgehog signaling.
2007,
Pubmed Pan,
Sonic hedgehog signaling regulates Gli2 transcriptional activity by suppressing its processing and degradation.
2006,
Pubmed Pearse,
Vertebrate homologs of Drosophila suppressor of fused interact with the gli family of transcriptional regulators.
1999,
Pubmed
,
Xenbase Perron,
A novel function for Hedgehog signalling in retinal pigment epithelium differentiation.
2003,
Pubmed
,
Xenbase Peyrot,
A revised model of Xenopus dorsal midline development: differential and separable requirements for Notch and Shh signaling.
2011,
Pubmed
,
Xenbase Préat,
Characterization of Suppressor of fused, a complete suppressor of the fused segment polarity gene of Drosophila melanogaster.
1992,
Pubmed Rorick,
PP2A:B56epsilon is required for eye induction and eye field separation.
2007,
Pubmed
,
Xenbase Scholey,
Intraflagellar transport and cilium-based signaling.
2006,
Pubmed Sekimizu,
The zebrafish iguana locus encodes Dzip1, a novel zinc-finger protein required for proper regulation of Hedgehog signaling.
2004,
Pubmed Stone,
The tumour-suppressor gene patched encodes a candidate receptor for Sonic hedgehog.
1996,
Pubmed Taipale,
The Hedgehog and Wnt signalling pathways in cancer.
2001,
Pubmed Tay,
The iguana/DZIP1 protein is a novel component of the ciliogenic pathway essential for axonemal biogenesis.
2010,
Pubmed Vokes,
Hedgehog signaling: iguana debuts as a nuclear gatekeeper.
2004,
Pubmed Wang,
Suppressor of fused and Spop regulate the stability, processing and function of Gli2 and Gli3 full-length activators but not their repressors.
2010,
Pubmed Wang,
Centrosomal protein DZIP1 regulates Hedgehog signaling by promoting cytoplasmic retention of transcription factor GLI3 and affecting ciliogenesis.
2013,
Pubmed Wang,
Interactions with Costal2 and suppressor of fused regulate nuclear translocation and activity of cubitus interruptus.
2000,
Pubmed Wolff,
iguana encodes a novel zinc-finger protein with coiled-coil domains essential for Hedgehog signal transduction in the zebrafish embryo.
2004,
Pubmed Wong,
The primary cilium at the crossroads of mammalian hedgehog signaling.
2008,
Pubmed Yang,
PP2A:B56epsilon is required for Wnt/beta-catenin signaling during embryonic development.
2003,
Pubmed
,
Xenbase Zhang,
A hedgehog-induced BTB protein modulates hedgehog signaling by degrading Ci/Gli transcription factor.
2006,
Pubmed Zhang,
Regulation of retinal ganglion cell production by Sonic hedgehog.
2001,
Pubmed Zhang,
Temporal and spatial effects of Sonic hedgehog signaling in chick eye morphogenesis.
2001,
Pubmed Zhang,
Multiple Ser/Thr-rich degrons mediate the degradation of Ci/Gli by the Cul3-HIB/SPOP E3 ubiquitin ligase.
2009,
Pubmed