XB-ART-47416
Cell Rep
2013 Sep 26;46:1185-96. doi: 10.1016/j.celrep.2013.08.012.
Show Gene links
Show Anatomy links
In vivo T-box transcription factor profiling reveals joint regulation of embryonic neuromesodermal bipotency.
???displayArticle.abstract???
The design of effective cell replacement therapies requires detailed knowledge of how embryonic stem cells form primary tissues, such as mesoderm or neurectoderm that later become skeletal muscle or nervous system. Members of the T-box transcription factor family are key in the formation of these primary tissues, but their underlying molecular activities are poorly understood. Here, we define in vivo genome-wide regulatory inputs of the T-box proteins Brachyury, Eomesodermin, and VegT, which together maintain neuromesodermal stem cells and determine their bipotential fates in frog embryos. These T-box proteins are all recruited to the same genomic recognition sites, from where they activate genes involved in stem cell maintenance and mesoderm formation while repressing neurogenic genes. Consequently, their loss causes embryos to form an oversized neural tube with no mesodermal derivatives. This collaboration between T-box family members thus ensures the continuous formation of correctly proportioned neural and mesodermal tissues in vertebrate embryos during axial elongation.
???displayArticle.pubmedLink??? 24055059
???displayArticle.pmcLink??? PMC3791401
???displayArticle.link??? Cell Rep
???displayArticle.grants??? [+]
U117597140 Medical Research Council , Wellcome Trust , MC_U117597137 Medical Research Council , MC_U117597140 Medical Research Council , MRC_MC_U117597137 Medical Research Council , MRC_MC_U117597140 Medical Research Council
Species referenced: Xenopus
Genes referenced: actl6a aldh1a2 copb1 cyp26a1 dlc eomes esr-5 fgf4 fgf8 foxc1 foxh1.2 gdf3 gemin2 h2ac21 h2az1 hes5.8 hes5.9 homer1 hoxd8 hsf2 igf2bp3 klhl20 mespa mespb myf5 myh1 myod1 nherf2 odc1 pax3 ppm1g ripply2 ripply2.2 smad2 smad3 sox3 tal1 tbx6 tbxt tbxt.2 tes tubb2b vegt ventx2 ventx2.2 wnt11
???displayArticle.morpholinos??? eomes MO1 eomes MO2 tbxt.2 MO3 tbxt.2 MO4 tbxt MO2 tbxt MO3 vegt MO3
???displayArticle.gses??? GSE48560: Xenbase, NCBI
???attribute.lit??? ???displayArticles.show???
|
|
|
|
|
Figure 1. Xbra Is Stably Recruited to Mono- and Dimeric Motif Variants in the X. tropicalis Genome during Early Embryogenesis(A) Excerpt of normalized Xbra binding at gastrula stage. RNAPII and poly(A) RNA profile from Akkers et al. (2009).(B) Genomic distribution of Xbra binding sites (FDR ≤ 1%) relative to the start (TSS) and end (TES) of transcription of nearest target genes.(C) De novo motif discovery analysis of Xbra-bound regions with coverage, sequence logo, and positional distribution for each T-box motif variant (v1–v4). Arrow indicates monomeric binding site.(D) Comparison of Xbra binding at gastrula and early tail bud stage near mesp gene cluster with poly(A) RNA profile from Akkers et al. (2009) and this study.(E) Coomassie staining of 0.5 μg purified Xbra-His10 run on a SDS-polyacrylamide gel.(F) Surface plasmon resonance diagrams (normalized response versus Xbra concentration) including Kd values for the interaction between native Xbra protein and different DNA motifs (v1, v2, and v4). Superscript T2A and C5G refer to base changes introduced in v1.(G) Quantification of Xbra protein levels in midgastrula embryos (stage 12) by western blotting with standard curve of purified Xbra-His10 as indicated. Positive control, pregastrula embryo (stage 9) injected with RNA encoding untagged Xbra. Protein extracts equivalent to two embryos at stages 9 (negative control) and 12 were loaded. Asterisk marks nonspecific band seen at stage 9. The same band is present at the same intensity in the absence of Xbra at stage 12 (data not shown), and its intensity was therefore subtracted from the Xbra band for quantification. Further calculations (molecules/cell) and nuclear concentrations (μM) are based on an estimated 4,000 Xbra-positive cells at stage 12 ([H]; Cooke, 1979), a nuclear envelope (sphere) surface of ∼300 μm2 (Levy and Heald, 2010), and 90% of Xbra being nuclear. Loading control, α-tubulin.(H) Whole-mount immunohistochemistry of Xbra protein in a midgastrula embryo (stage 12).(I) Histogram of nearest gene-associated Xbra binding levels as detected by ChIP-seq. The asterisk indicates genes with nearest Xbra binding >10 kb from TSS. Genes in bold are mentioned elsewhere in this study.See also Figure S1 and Table S1. |
|
|
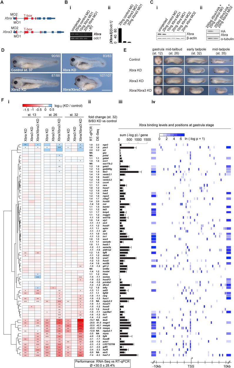
Figure 2. Brachyury Paralogues Xbra and Xbra3 Balance Mesodermal over Neural Fate and Prime Mesoderm for Differentiation(A) Differential expression profile (n = 3) of Xbra target genes. Transcriptional fold changes upon Xbra, Xbra3, or Xbra/Xbra3 KD determined at stage 13 (neurula), 26 (midtail bud), and 32 (early tadpole) by RT-qPCR (i), logarithmized, clustered, and visualized as heat map. Gene-associated total Xbra binding levels (ii) detected at stages 11â12.5 (gastrula) by ChIP-seq (n = 2).(B) WMISH (i) of control and Xbra/Xbra3 KD embryos for selected Xbra target genes at stages 12â12.5 (late gastrula) and 24â25 (midtail bud). Arrowheads and line indicate loss of posterior mesoderm (myf5, msgn1, mespa), formation of irregular, anterior somites (actc1), and ectopic or elevated expression within tail bud and dorsal nervous system (pax3). The scale bar represents 0.5 mm. (ii) Number of actc1+ somites formed by stage 24 and 25 in control and Xbra/Xbra3 KD embryos (n = 9).(C) Tissue-specific Gene Ontology (GO) term analysis of differentially expressed genes (â¥1.5-fold; FDR < 10%) in transcriptome-wide study of control and Xbra/Xbra3 KD embryos at stage 32. Statistical significance (p) according to Mann-Whitney U test using PANTHER classification system (Mi et al., 2010).All error bars, SD of indicated biological replicates (n). â¥1.5-fold transcriptional misregulation: â, FDR < 10%; ââ, FDR < 1%; âââ, FDR < 0.1%. See also Figures S2, S3, and S4 and Table S2. |
|
|
Figure 3. Strongly Activated Target Genes Show Preferential Xbra Binding to Promoter-Proximal and Intermediate Upstream Regions(A) Venn diagram of genes targeted by Xbra at gastrula and/or early tail bud stages (sum [−log pgastrula] or sum [−log ptailbud] ≥ 25) and genes misregulated at stage 32 (≥1.5-fold; FDR < 10%) following Xbra/Xbra3 KD. Fisher’s exact test indicates probability of observed overlap (pobs. overlap) and expected number of overlap (Nexp. overlap) based on random draws of gene sets from 16,760 genes (for which differential expression was calculated in Table S2).(B) Xbra binding at gastrula and early tail bud stage across down- or upregulated target genes (≥1.5-fold; FDR < 10%) compared with control sets of target genes. The asterisk indicates significantly (p < 0.05) enriched binding compared to controls according to a one-tailed Mann-Whitney U test (Extended Experimental Procedures). Brackets indicate loss of statistical significance (p ∼ 0.2) when zero DNA occupancies were excluded. See also Table S3.(C) Heat map representation of Xbra binding near strongly Xbra/Xbra3-dependent target genes at gastrula and early tail bud stages. |
|
|
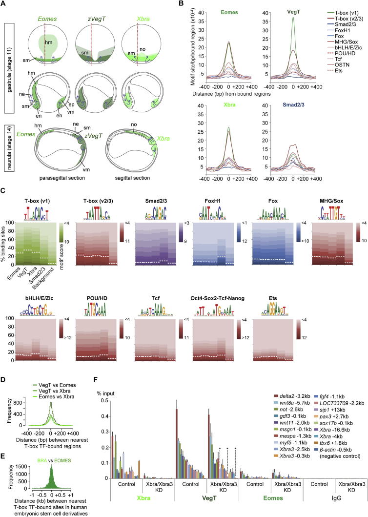
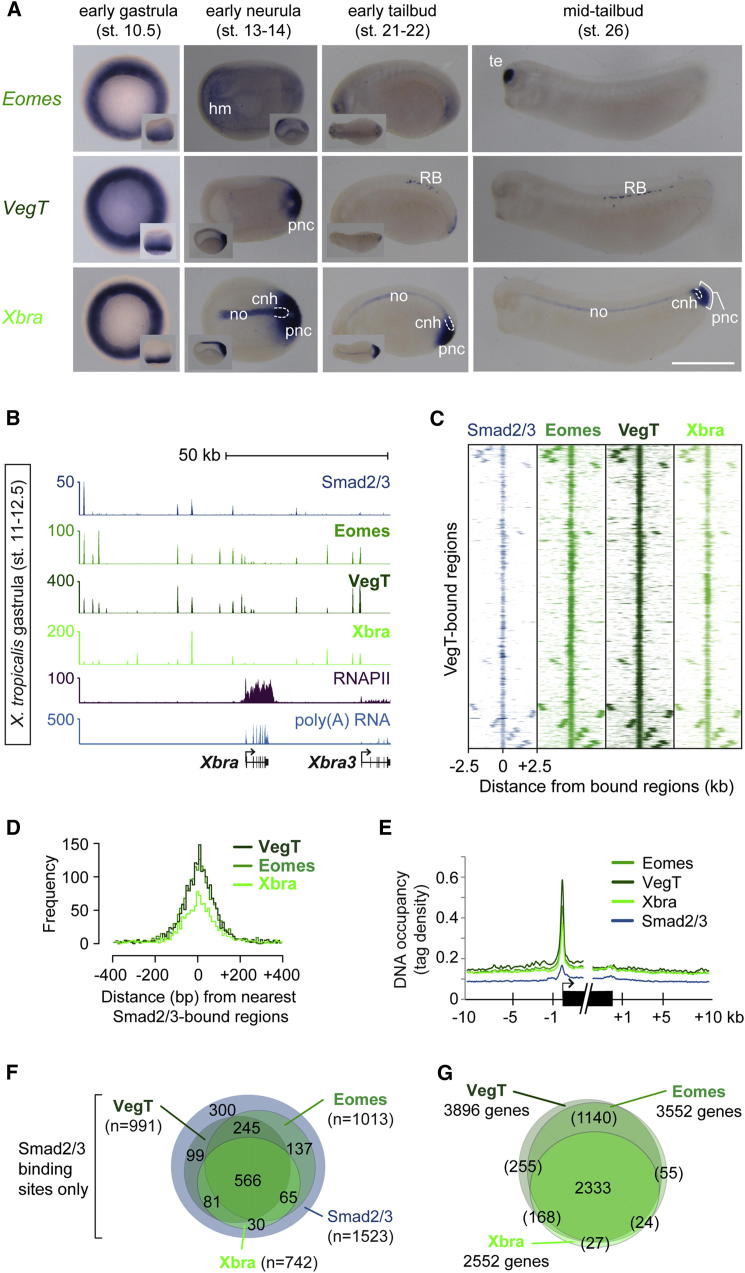
Figure 4. Eomes, VegT, and Xbra Occupy the Same Genomic Recognition Sites and TGF-β Responsive Regulatory Elements(A) Developmental series of WMISHs for Eomes, VegT, and Xbra. cnh, chordoneural hinge; hm, head (prechordal) mesoderm; no, notochord; pnc, posterior wall of neurenteric canal; RB: Rohon-Beard cells; te, telencephalon. The scale bar represents 0.5 mm.(B) Gastrula-staged snapshot of Eomes, VegT, Xbra, and Smad2/Smad3 (Yoon et al., 2011) binding near Xbra and Xbra3.(C) Heat maps represent DNA occupancies of Smad2/Smad3, Eomes, VegT, and Xbra relative to all VegT-bound regions during gastrulation.(D) Histograms based on pairwise calculations of shortest distances between T-box TF and Smad2/Smad3 binding positions (FDR ≤ 1%) during gastrulation.(E) Metagene model shows DNA occupancy level of Eomes, VegT, Xbra, and Smad2/Smad3 relative to the start and end of nearest target genes.(F) Venn diagrams for Smad2/Smad3 binding positions overlapping (distance ≤ 100 bp) with the binding position of Eomes, VegT, and/or Xbra (FDR ≤ 1%).(G) Venn diagrams for Eomes, VegT, and Xbra target genes. The stringency was relaxed up to p ≤ 0.1 unless DNA occupancy was found equivalent to p ≤ 10−25 when comparing binding between two T-box TFs. DNA occupancies (p ≤ 10−25 + 10−25 < p ≤ 0.1 = total) detected as follows: Eomes (2407 + 1145 = 3552); VegT (3628 + 268 = 3896); Xbra (1379 + 1173 = 2552). The extent of overlap between genes targeted by different T-box TFs might be greater than indicated in brackets, because peaks (p ≤ 0.1) sometimes failed to be detected.See also Figure S5 and Table S1. |
|
|
Figure 5. Eomes, VegT, and Xbra Can Activate Directly the Same T-box TF-dependent Target Genes(A) Animal cap (AC) assay to detect direct regulation (i.e., in the presence of chx) of gene transcription by RT-qPCR using dex-inducible fusion constructs (Xbra-GR, VegT-GR, Eomes-GR) individually or in combination (3xT-GR). Data normalized to gapdh and the uninduced sample (−dex). The error bars represent SD of biological duplicates.(B) Heat map representation of clustered transcriptional response ratios (+dex/−dex) of T-box TF target genes to the activity of T-box TFs with (−chx) or without (+chx) de novo protein synthesis.(C) Protein synthesis-independent rescue of msgn1 transcription in the tail bud (arrowheads) of Xbra/Xbra3-depleted embryos (stages 22–23) by activated Xbra-GR, whose RNA was unilaterally injected together with lacZ lineage tracer RNA. |
|
|
Figure 6. Combined Loss of Eomes, VegT, and Xbra Reveals Their Collaboration to Determine Neuromesodermal Bipotency and Promote Mesodermal Differentiation during Axial ElongationGastrula-staged snapshots of Eomes, VegT, and Xbra binding near mesoderm-specific genes myf5, myoD, msgn1, foxc1, mespa (A, B, and DâF), and neurogenic genes sox3 and pax3 (G and H). WMISH on control and indicated KD embryos for target genes (A, B, and DâH) and muscle-specific differentiation marker myosin heavy chain 1, myh1 (C). Cross-sections at positions of sox3 and pax3 WMISH as indicated. no, notochord; nt, neural tube (d, dorsal; v, ventral); hm, hypaxial muscle; pm, paraxial mesoderm; sm, skeletal muscle. The scale bar represents 0.2 mm. See also Figures S6 and S7. |
|
|
Figure 7. T-box TF-Dependent Recruitment of RNAPII and Model for the Way in which Stage-Dependent Combinations of T-box TFs Define and Instruct Bipotential Stem Cells to Be Recruited to Neural and Mesodermal Tissues and Prime Mesoderm for Differentiation(A) RNAPII deposition at promoters of mesodermal (fgf4, gdf3, foxc1, msgn1, myf5, wnt11, not), neural (pax3), and house-keeping (β-actin) genes in control and T-box TF-depleted embryos at early gastrula stage (10.5–11) determined by ChIP-qPCR. Proximal or distal (upstream or intronic) binding of T-box TFs to indicated gene promoter is symbolized with green dot. The error bars represent SD of biological triplicates. Two-tailed Student’s t test: ∗p < 0.1; n.s., not significant (p ≥ 0.1). IgG, immunoglobulin G.(B) Model: (i) The different spatial and temporal patterns of T-box TFs cause neuromesodermal stem cells to be defined by Eomes, VegT, and Xbra during gastrulation; VegT, Xbra, Xbra3, and Tbx6 during neurulation; and Xbra, Xbra3, and Tbx6 during tail bud stages. These combinations of T-box TFs also ensure that the correct ratio of mesodermal over neural tissue is formed during trunk and tail formation by activating mesoderm-specifying genes and repressing neurogenic genes. The development of axial (notochord) mesoderm depends mainly on Xbra/Xbra3, due to their exclusive expression among these T-box TFs in the chordoneural hinge and developing notochord. Other mesodermal derivatives, such as heart, may similarly depend on combinations of T-box TFs (omitted from model). (ii) Schematic diagram of a sagittal section and a horizontal section (red dashed line) through the posterior region of an early tail bud embryo illustrating the expression of Xbra/Xbra3, Tbx6, and mespa/b and the recruitment of mesodermal and neural cells (blue arrows) from the stem niche (chordoneural hinge and posterior wall of the neurenteric canal). Most cells of the chordoneural hinge give rise to the notochord and the ventrolateral horns of the neural tube, whereas cells in the posterior wall of the neurenteric canal contribute to paraxial (presomitic) mesoderm and the dorsal roof of the neural tube. cnh, chordoneural hinge; pnc, posterior wall of neurenteric canal; S1, first somite; S0, newly forming somite; S-I/II/III, presomitic mesoderm. (iii) Genetic regulatory inputs of T-box TFs in early tail bud embryos with several functional nodes being active in different domains (cnh, pnc) of the tail bud: stem cell maintenance; specification of somitic mesoderm; myogenic differentiation; patterning of presomitic mesoderm; notochord formation; and protection from neuralization. |
|
|
Figure S1. Development of the ChIP Protocol for Xenopus Embryos Suitable for Deep Sequencing and Near-Identical Xbra Binding Characteristics at Gastrula and Early Tail Bud Stage, Related to Figure 1(A) Increasing rounds (5, 10, 15, 20 and 25) of sonication caused cross-linked chromatin extracted from X. tropicalis gastrula embryos (stage 12) to be solubilised (compare pellet [P] to supernatant [SN] before and after 5 rounds of sonication) and sheared to fragments of the indicated sizes. Ethidium Bromide staining of genomic DNA size-separated by gel electrophoresis.(B) RNA polymerase II (RNAPII) ChIP-qPCR on X. laevis gastrula embryos (stage 12) showed RNAPII recruitment to the TSS of fgf4 (also known as eFGF(i) promoter, AF078081) (Casey et al., 1998). DNA enrichment of RNAPII versus IgG ChIP plotted against distance (kb) to transcription start site (TSS) of fgf4. Error bars, s.d. of biological duplicates.(C) Xbra ChIP-qPCR on X. tropicalis gastrula embryos (stage 12) showed Xbra binding to 3.2-kb upstream region of the delta2 and notochord (not) gene (10- to 15-fold DNA enrichment of Xbra versus IgG ChIP). not, delta2 and β-actin (negative control) loci were used as the ‘gold-standard’ controls to improve the efficiency and signal-to-noise ratio of the Xbra ChIP on X. tropicalis embryos. Positive control regions were selected based on the homology to respective target genes determined by ChIP on zebrafish mid-gastrula embryos (Morley et al., 2009) and the availability of canonical Xbra recognition sites determined in vitro (Conlon et al., 2001). Error bars, s.d. of biological replicates (n = 2-4).(D) The ChIP protocol devised for Xenopus embryos was also applicable to cross-linked zebrafish embryos. H2A.z ChIP-qPCR showed significantly more DNA occupancy (plotted as percentage of DNA input) of the histone variant H2A.z at the TSS (proximal promoter) than at the end (3′ UTR or last exon) of transcriptionally active genes (hsf2, copb1, klhl20 and ppm1g) in zebrafish bud-staged embryos. Error bars, s.d. of technical triplicates. This binding profile is in accordance to findings reported for the human genome (Barski et al., 2007).(E) Illustration of overlap between Xbra binding as shown in Figure 1A and occurrence of motif variant v1 and v4 (Figure 1C). A magnification of the intergenic region between LOC100495414 and LOC733709 shows the sequences found on the + or - strand that match the position weight matrix (PWM) of v1 and v4 with the indicated score.(F) Co-localization (%) of peak summits (distance ≤ 100 bp) between gastrula and early tailbud stage under conditions of high stringency (p ≤ 10−25 or 10−95). Extrapolation was based on visual inspection of Xbra binding profiles (see (H)). The comparison of biological replicates of gastrula-specific Xbra binding profile was used as a control in (F)-(I).(G) Histogram of distances between corresponding Xbra peaks (FDR ≤ 1%) detected in gastrula and early tailbud embryos.(H) Overlap (%) of Xbra target genes between gastrula and early tailbud stages under the condition that the sum of Xbra binding exceeds 25 or 95 [-log p] per gene at gastrula or early tailbud stage. Visual inspection of Xbra binding profiles revealed that 44 of the top 50 of non-shared target genes sorted by the sum [-log p] were incorrectly declared as the peak caller failed to identify existent peaks (p ≤ 0.1). The same inspections were carried out for non-shared target genes at tailbud stage (34/40 incorrect) and non-shared target genes of biological replicates (21/45 incorrect).(I) Linear correlation of DNA occupancy levels (sum [-log p]) at individual target genes shared between gastrula and early tailbud embryos. Deviation from this linear positive correlation is reflected by a decreasing Pearson’s correlation coefficient r.(J) Histogram (bins of 20 [-log p]) of nearest gene-associated Xbra binding levels as detected by ChIP-Seq at early tailbud stage (sum [-log p] ≥ 25). ∗ indicates genes with nearest Xbra binding further than 10 kb away from TSS. Identified target genes in bold are mentioned elsewhere in this study. |
|
|
Figure S2. Transcriptional Misregulation of Xbra Target Genes Induced by the Single and Combined Knockdown of Xbra and Xbra3 Suggests Functional Redundancy between these Brachyury Paralogues and Reflects the Severity of Corresponding Phenotypes, Related to Figure 2(A) Genomic architecture of Xbra and Xbra3 in X. tropicalis including the position of the T-box within the first four exons (red). Black bars, position of splice- (MO1) and translation-blocking (MO2) morpholinos. Black âfish-hookâ arrows, position of PCR primers used to assess the efficiency of MO1. The length of the first intron of Xbra3 is unknown because of a sequencing gap in the genome (JGI4.1).(B) Efficiency of blocking splicing of Xbra (i) and Xbra3 (ii) by the injection of corresponding MO1 at stage 10.5 (Xbra) and 12 (Xbra3). In contrast to 25 ng control MO, 10 or 20 ng Xbra MO1 caused cryptic splicing, which created multiple bands by diagnostic RT-PCR (i). odc1, loading control. -RT, PCR without reverse transcription. Efficiency of disrupting correct splicing of Xbra3 was quantified by RT-qPCR taking into account melting curves to discriminate wild-type from cryptic templates. Compared to 25ng control MO, 10 or 20 ng of Xbra3 MO1 reduced wild-type splicing to about 5%â10% (ii). Relative concentrations of Xbra3 were normalized with odc1. Error bars, s.d. of biological duplicates.(C) Semiquantitative immunoblotting of endogenous Xbra protein levels at stage 11 upon injection of MO1 or MO2 at different doses (10 and 20 ng) compared to controls (uninjected and injected with 25 ng control MO) (i). Loading control, β-actin. Synthesis of 200 pg Xbra3-HA was inhibited in vivo by Xbra3 MO2 compared to control MO (ii). ChIP-grade Xbra antibody did not recognize Xbra3-HA. Loading control, α-tubulin.(D) The embryo was consistently truncated along its antero-posterior axis, more strongly by the double Xbra/Xbra3 knock-down (KD) than the single Xbra KD. No defects were observed for Xbra3 KD embryos. By tadpole stage, Xbra/Xbra3 morphants were severely truncated to the extent that the tail was hardly elongating. Statistics given here in the top right corner of every picture were from one single experiment recorded at stage 37. Scale bar, 0.5 mm.(E) Developmental time course of embryos injected with MO1 and MO2 (5 ng each) to knock down Xbra and Xbra3 individually and simultaneously. Scale bar, 0.5 mm.(F) Clustered differential expression profile (Xbra, Xbra3 and Xbra/Xbra3 KD versus control) for some Xbra target genes: (i) Transcriptional fold changes induced by the KD of Xbra, Xbra3 or Xbra/Xbra3 were determined at stage 13 (early neurula), 26 (mid-tailbud) and 32 (early tadpole) by RT-qPCR (n = 3), logarithmised, clustered and visualized as a heat map (red, downregulated; blue, upregulated). ⥠1.5-fold transcriptional mis-regulation: â, FDR < 10%; ââ, FDR < 1%; âââ, FDR < 0.1%. (ii) If available, the fold change of transcription is indicated for Xbra/Xbra3 (B/B3) KD compared to control embryos at stage 32 calculated by RT-qPCR and RNA-Seq/DESeq (DE-Seq). Floating-point numbers preceded by a minus symbol indicate a downregulation. NA indicates that differential expression data could not be obtained from the RNA-Seq experiment since the transcriptome assembly (JGI4.1) used for the alignment did not contain the sequences for esr5, myos, ripply2.1, ripply2.2 and tbx6. Differential expression data was subsequently complemented with these missing genes. A comparison of 70 genes indicated that RNA-Seq followed by DESeq (Anders and Huber, 2010) resulted in an average 30% (s.d. +/â28.4%) greater positive fold change than RT-qPCR. (iii, iv) Xbra binding levels and positions per selected target gene at gastrula stage. (iii) Quantification of binding per target gene (sum [-log p]). Error bar, s.d. of biological duplicates. (iv) Xbra binding pattern closest to selected target genes. DNA occupancies were binned at 400-bp intervals between 10 kb up- and downstream from the corresponding TSS. Beyond this range Xbra binding events were collected into single bins. DNA occupancy was visualized as a heat map according to the natural logarithm (ln) of [-log p + 1]. |
|
|
Figure S3. Transcriptional Misregulation of Xbra Target Genes Induced by the Combined Knockdown of Xbra and Xbra3 Affects Posterior Mesoderm Development, Related to Figure 2WMISH on control and Xbra/Xbra3 KD embryos at late gastrula (stage 12-12.5) and mid-tailbud (24-25) stage for several Xbra target genes (myoD, not, Xbra, foxc1, delta2, LOC733709 and esr5) and muscle differentiation marker myh1. Arrowheads and line indicate loss of posterior mesoderm development (myoD, not, Xbra, foxc1, delta2, LOC733709 and esr5) and formation of irregularly shaped, anterior somites (myh1) upon Xbra/Xbra3 KD. Number of myh1+ somites (n = 9) formed by stage 24-25 plotted for control and Xbra/Xbra3 KD embryos (error bar, s.d.; two-tailed Student’s t test: ∗∗∗p < 0.001). The sense probe of the uncharacterized gene LOC733709 did not produce any staining as shown on a mid-tailbud embryo. Statistics in bottom right corner indicate the number of embryos observed with the depicted WMISH pattern versus the number of embryos analyzed in total. Views: stage 12-12.5, dorso-posterior; stage 24-25, lateral, posterior end to the right. Scale bar, 0.5 mm. |
|
|
Figure S4. Transcriptome Analysis of Xbra/Xbra3-Depleted Early Tadpoles Confirms Cell Identity Shift from Mesoderm to Neurectoderm, Related to Figure 2(A) Hierarchically clustered heat map of transcriptional profiles (RNA-Seq) of control and Xbra/Xbra3 KD embryos at early tadpole stage (stage 32) in biological triplicates based on Euclidean distances. Wild-type embryos (stage 20) were used as an outlier. We note considerable biological variation among biological replicates (I and III versus II) causing clustering irrespective of KD condition.(B) Plot of averaged read count between the control and KD condition versus the log2 fold change between Xbra/Xbra3 KD and control embryos. Under the condition of 10% FDR, 724 genes were declared as upregulated (4.3%, blue dots), 844 genes as downregulated (5.0%, red dots) and 15,192 genes as not significantly differentially expressed (90.6%).(C) Statistical significance of gene mis-regulation (â¥1.5-fold, FDR < 10%) specific to mesoderm (downregulated; p < 7.8e-6) and neurectoderm (upregulated; p < 4.1e-3) was based on the Mann-Whitney U test using the PANTHER classification system (Mi et al., 2007). Early embryonic tissue-specific data sets were manually curated. Tables list mis-regulated genes (including fold changes and p-values adjusted with the Benjamini-Hochberg procedure) mainly associated with the biological process of mesoderm development (gene abbreviations are followed by the gene-associated mesodermal process in parentheses), muscle contraction (PANTHER GO term) and neural development (PANTHER GO term). A minus preceding the floating-point number of the fold change indicates a downregulation. Genes marked with a dot were associated with Xbra binding.(D) WMISH for caveolin-1 (cav1) at early tailbud and early tadpole stage illustrates the loss of notochord development upon Xbra/Xbra3 KD. Statistics in bottom right corner indicates the number of embryos observed with the depicted WMISH pattern versus the number of embryos analyzed in total. |
|
|
Figure S5. Expression Patterns and Binding Characteristics of Eomes, VegT, and Xbra in Xenopus Embryos during Gastrulation, Related to Figure 4(A) Expression pattern scheme of Eomes, VegT and Xbra at gastrula (dorsal view and parasagittal section as indicated with ventral side to the right) and early neurula (sagittal and parasagittal section with posterior end to the right) based on our own WMISH and WMIHC (not shown) and published expression data (Fukuda et al., 2010; Horb and Thomsen, 1997; Ryan et al., 1996; Smith et al., 1991; Stennard et al., 1996, 1999; Zhang and King, 1996). At early gastrula stage, Eomes and VegT transcripts are also found in vegetal endoderm (omitted in figure). Blue arrows, morphogenetic movements (Stern, 2004). Abbreviations: en, endoderm; ep, epidermis; hm, head mesoderm; ne, neurectoderm; no, notochord; sm, somitic mesoderm; vm, ventral mesoderm.(B) Density maps of enriched motifs found in genomic regions bound by Eomes, VegT, Xbra and Smad2/3 in vivo show that their bindings correlate with highest enrichment for the T-box TF motif.(C) Motif enrichments for several DNA-binding factors were calculated from genome-wide binding maps for Eomes, VegT, Xbra (this study) and Smad2/3 (Yoon et al., 2011) using Homer Perl scripts (Heinz et al., 2010) and normalized to 5% background (see dashed line in diagrams for each motif). The underlying motif score was used to create the density maps (B). We note that the consensus motif of FoxH1 known to interact with Smad2/3 (Chen et al., 1997; Watanabe and Whitman, 1999; Zhou et al., 1998) is as enriched at Smad2/3 binding sites as T-box or MHG/Sox motifs. The same MHG/Sox motif is also found at T-box TF binding sites.(D) Histograms based on pairwise (Xbra versus Eomes, Xbra versus VegT and Eomes versus VegT) calculations of distances between the nearest peaks (FDR ⤠1%) of two different T-box TFs in frog gastrula embryos.(E) Histograms based on pairwise calculations of shortest distances between BRACHYURY and EOMES binding positions in human mesoderm and definitive endoderm (Teo et al., 2011) derived from embryonic stem cells in vitro.(F) ChIP-qPCR for Xbra, VegT and Eomes on control and Xbra/Xbra3-depleted late gastrula embryos (stage 12). DNA occupancy plotted as percentage of DNA input. Error bars, s.d. of biological duplicates. Two-tailed Studentâs t test indicates significant reduction (â) of VegT recruitment to genomic regions 1.1kb upstream of myf5 (p = 0.11), 1.8kb upstream of tbx6 (p = 0.11) and 13kb downstream of sip1 (p = 0.07) upon Xbra/Xbra3 KD. All other VegT and Eomes binding events seem not to be or non-significantly affected by the KD of Xbra/Xbra3 at stage 12. |
|
|
Figure S6. Combined Loss of T-box TFs Abrogates Neuromesodermal Bipotency, Paraxial Mesoderm Development, and other Mesoderm-Associated Developments, Related to Figure 6Gastrula-staged snapshots of Eomes, VegT and Xbra binding nearby actc1 (A), LOC733709 (C), esr5 (D), delta2 (E), not (F), ventx2.1 (G), gdf3 (H), wnt11 (I), fgf8 (J), aldh1a2 (K) and cyp26a1 (L). RNAPII and poly(A) RNA transcript profiles are taken from Akkers et al. (2009). WMISH on control, Xbra/Xbra3, Xbra/Xbra3/Eomes, Xbra/Xbra3/zVegT and Xbra/Xbra3/Eomes/zVegT KD embryos for target genes (A),(C)-(L) and the muscle-specific differentiation marker myosin heavy chain 1 (myh1) (B) at distinct developmental stages. Early (stage 10.5-11) and late (stage 11.5-12) gastrula, vegetal view; early neurula (stage 13-14), dorsal view; early tailbud (stage 19-20), lateral view (small image, dorsal view); mid-tailbud (stage 25-26), lateral view; embryos from stage 13-20, posterior to the right. Scale bar, 0.5 mm. |
|
|
Figure S7. Combined Loss of T-box TFs Causes Embryos to Produce Excess Neural Tissue at the Expense of Axial and Paraxial Mesoderm and in the Absence of Apoptosis, Related to Figure 6(A) WMISH on control, Xbra/Xbra3, Xbra/Xbra3/Eomes, Xbra/Xbra3/zVegT and Xbra/Xbra3/Eomes/zVegT KD embryos for neural differentiation marker N-tubulin at early tailbud stage (stage 20-21, lateral view). 1, 2 and 3 mark the position of cross-sections through control, Xbra/Xbra3 KD and Xbra/Xbra3/zVegT KD embryos. Abbreviations: no, notochord; nt, neural tube (d, dorsal; v, ventral); pm, paraxial mesoderm.(B) WMISH for actc1, hoxd8 and tal1 at late tailbud stage illustrates the loss of mesodermal derivatives such as skeletal muscle (sm), heart (he), pronephros (pn) and ventral blood island (vbi) upon Xbra/Xbra3/Eomes/zVegT KD. Statistics in bottom right corner indicates the number of embryos observed with the depicted WMISH pattern versus the number of embryos analyzed in total.(C) TUNEL staining on control, Xbra/Xbra3 and Xbra/Xbra3/Eomes/zVegT KD embryos (cleared with Murrayâs clear) at early tailbud stage (stage 20). Positive controls, embryos treated for 4 hr in 35 μM cycloheximide (chx) and fixed embryos incubated with DNase I. Arrowheads mark apoptotic cells in the brain region (where apoptosis can occasionally be observed in embryos even under normal conditions) and the posterior nervous system induced by cycloheximide.Scale bar, 0.2 mm. |
References [+] :
Akkers,
A hierarchy of H3K4me3 and H3K27me3 acquisition in spatial gene regulation in Xenopus embryos.
2009, Pubmed,
Xenbase
Akkers, A hierarchy of H3K4me3 and H3K27me3 acquisition in spatial gene regulation in Xenopus embryos. 2009, Pubmed , Xenbase
Anders, Differential expression analysis for sequence count data. 2010, Pubmed
Bang, Expression of Pax-3 is initiated in the early neural plate by posteriorizing signals produced by the organizer and by posterior non-axial mesoderm. 1997, Pubmed , Xenbase
Barski, High-resolution profiling of histone methylations in the human genome. 2007, Pubmed
Bergsland, Sequentially acting Sox transcription factors in neural lineage development. 2011, Pubmed
Biggin, Animal transcription networks as highly connected, quantitative continua. 2011, Pubmed
Casey, The T-box transcription factor Brachyury regulates expression of eFGF through binding to a non-palindromic response element. 1998, Pubmed , Xenbase
Chan, Ledgerline, a novel Xenopus laevis gene, regulates differentiation of presomitic mesoderm during somitogenesis. 2006, Pubmed , Xenbase
Chapman, Three neural tubes in mouse embryos with mutations in the T-box gene Tbx6. 1998, Pubmed
Chen, Smad4 and FAST-1 in the assembly of activin-responsive factor. 1997, Pubmed , Xenbase
Chen, Increased XRALDH2 activity has a posteriorizing effect on the central nervous system of Xenopus embryos. 2001, Pubmed , Xenbase
Conlon, Determinants of T box protein specificity. 2001, Pubmed , Xenbase
Cooke, Cell number in relation to primary pattern formation in the embryo of Xenopus laevis. I. The cell cycle during new pattern formation in response to implanted organizers. 1979, Pubmed , Xenbase
Cunliffe, Ectopic mesoderm formation in Xenopus embryos caused by widespread expression of a Brachyury homologue. 1992, Pubmed , Xenbase
Cunliffe, Specification of mesodermal pattern in Xenopus laevis by interactions between Brachyury, noggin and Xwnt-8. 1994, Pubmed , Xenbase
Davis, The fate of cells in the tailbud of Xenopus laevis. 2000, Pubmed , Xenbase
Deimling, Retinoic acid regulates anterior-posterior patterning within the lateral plate mesoderm of Xenopus. 2009, Pubmed , Xenbase
Fukuda, Zygotic VegT is required for Xenopus paraxial mesoderm formation and is regulated by Nodal signaling and Eomesodermin. 2010, Pubmed , Xenbase
Gont, Tail formation as a continuation of gastrulation: the multiple cell populations of the Xenopus tailbud derive from the late blastopore lip. 1993, Pubmed , Xenbase
Hanafusa, The TGF-beta family member derrière is involved in regulation of the establishment of left-right asymmetry. 2000, Pubmed , Xenbase
Heinz, Simple combinations of lineage-determining transcription factors prime cis-regulatory elements required for macrophage and B cell identities. 2010, Pubmed
Hitachi, The Xenopus Bowline/Ripply family proteins negatively regulate the transcriptional activity of T-box transcription factors. 2009, Pubmed , Xenbase
Hopwood, MyoD expression in the forming somites is an early response to mesoderm induction in Xenopus embryos. 1989, Pubmed , Xenbase
Hopwood, Xenopus Myf-5 marks early muscle cells and can activate muscle genes ectopically in early embryos. 1991, Pubmed , Xenbase
Horb, A vegetally localized T-box transcription factor in Xenopus eggs specifies mesoderm and endoderm and is essential for embryonic mesoderm formation. 1997, Pubmed , Xenbase
Hwang, T helper cell fate specified by kinase-mediated interaction of T-bet with GATA-3. 2005, Pubmed
Jen, Periodic repression of Notch pathway genes governs the segmentation of Xenopus embryos. 1999, Pubmed , Xenbase
Jen, The Notch ligand, X-Delta-2, mediates segmentation of the paraxial mesoderm in Xenopus embryos. 1997, Pubmed , Xenbase
Kawamura, Activator-to-repressor conversion of T-box transcription factors by the Ripply family of Groucho/TLE-associated mediators. 2008, Pubmed
Kawamura, Groucho-associated transcriptional repressor ripply1 is required for proper transition from the presomitic mesoderm to somites. 2005, Pubmed
Klymkowsky, Whole-mount staining of Xenopus and other vertebrates. 1991, Pubmed , Xenbase
Kondow, Bowline, a novel protein localized to the presomitic mesoderm, interacts with Groucho/TLE in Xenopus. 2006, Pubmed , Xenbase
Ku, Xwnt-11: a maternally expressed Xenopus wnt gene. 1993, Pubmed , Xenbase
Ladher, Xom: a Xenopus homeobox gene that mediates the early effects of BMP-4. 1996, Pubmed , Xenbase
Lagha, Paused Pol II coordinates tissue morphogenesis in the Drosophila embryo. 2013, Pubmed
Langmead, Aligning short sequencing reads with Bowtie. 2010, Pubmed
Lee, Chromatin immunoprecipitation and microarray-based analysis of protein location. 2006, Pubmed
Levy, Nuclear size is regulated by importin α and Ntf2 in Xenopus. 2010, Pubmed , Xenbase
Li, An emerging molecular mechanism for the neural vs mesodermal cell fate decision. 2011, Pubmed
Martin, Regulation of canonical Wnt signaling by Brachyury is essential for posterior mesoderm formation. 2008, Pubmed
Martin, Brachyury establishes the embryonic mesodermal progenitor niche. 2010, Pubmed
Metz, Identification of formaldehyde-induced modifications in proteins: reactions with model peptides. 2004, Pubmed
Mi, PANTHER version 7: improved phylogenetic trees, orthologs and collaboration with the Gene Ontology Consortium. 2010, Pubmed
Mi, PANTHER version 6: protein sequence and function evolution data with expanded representation of biological pathways. 2007, Pubmed
Mohun, Cell type-specific activation of actin genes in the early amphibian embryo. , Pubmed , Xenbase
Monsoro-Burq, A rapid protocol for whole-mount in situ hybridization on Xenopus embryos. 2007, Pubmed , Xenbase
Morley, A gene regulatory network directed by zebrafish No tail accounts for its roles in mesoderm formation. 2009, Pubmed
Mullen, Master transcription factors determine cell-type-specific responses to TGF-β signaling. 2011, Pubmed
Müller, Crystallographic structure of the T domain-DNA complex of the Brachyury transcription factor. 1997, Pubmed , Xenbase
Neph, An expansive human regulatory lexicon encoded in transcription factor footprints. 2012, Pubmed
Nieber, Comparative expression analysis of the neurogenins in Xenopus tropicalis and Xenopus laevis. 2009, Pubmed , Xenbase
Olivera-Martinez, Loss of FGF-dependent mesoderm identity and rise of endogenous retinoid signalling determine cessation of body axis elongation. 2012, Pubmed
Richter, Gene expression in the embryonic nervous system of Xenopus laevis. 1988, Pubmed , Xenbase
Ryan, Eomesodermin, a key early gene in Xenopus mesoderm differentiation. 1996, Pubmed , Xenbase
Schulte-Merker, Mesoderm formation in response to Brachyury requires FGF signalling. 1995, Pubmed , Xenbase
Sharov, Exhaustive search for over-represented DNA sequence motifs with CisFinder. 2009, Pubmed
Showell, T-box genes in early embryogenesis. 2004, Pubmed , Xenbase
Smith, Expression of a Xenopus homolog of Brachyury (T) is an immediate-early response to mesoderm induction. 1991, Pubmed , Xenbase
Sparrow, Thylacine 1 is expressed segmentally within the paraxial mesoderm of the Xenopus embryo and interacts with the Notch pathway. 1998, Pubmed , Xenbase
Stennard, The Xenopus T-box gene, Antipodean, encodes a vegetally localised maternal mRNA and can trigger mesoderm formation. 1996, Pubmed , Xenbase
Stennard, Differential expression of VegT and Antipodean protein isoforms in Xenopus. 1999, Pubmed , Xenbase
Sun, derrière: a TGF-beta family member required for posterior development in Xenopus. 1999, Pubmed , Xenbase
Tada, Analysis of competence and of Brachyury autoinduction by use of hormone-inducible Xbra. 1997, Pubmed , Xenbase
Tada, Xwnt11 is a target of Xenopus Brachyury: regulation of gastrulation movements via Dishevelled, but not through the canonical Wnt pathway. 2000, Pubmed , Xenbase
Teo, Pluripotency factors regulate definitive endoderm specification through eomesodermin. 2011, Pubmed
Trindade, Regulation of apoptosis in theXenopus embryo by Bix3. 2003, Pubmed , Xenbase
Tzouanacou, Redefining the progression of lineage segregations during mammalian embryogenesis by clonal analysis. 2009, Pubmed
Vernon, A single cdk inhibitor, p27Xic1, functions beyond cell cycle regulation to promote muscle differentiation in Xenopus. 2003, Pubmed , Xenbase
von Dassow, Induction of the Xenopus organizer: expression and regulation of Xnot, a novel FGF and activin-regulated homeo box gene. 1993, Pubmed , Xenbase
Watanabe, FAST-1 is a key maternal effector of mesoderm inducers in the early Xenopus embryo. 1999, Pubmed , Xenbase
White, Direct and indirect regulation of derrière, a Xenopus mesoderm-inducing factor, by VegT. 2002, Pubmed , Xenbase
Whyte, Master transcription factors and mediator establish super-enhancers at key cell identity genes. 2013, Pubmed
Wilm, The forkhead genes, Foxc1 and Foxc2, regulate paraxial versus intermediate mesoderm cell fate. 2004, Pubmed , Xenbase
Wittler, Expression of Msgn1 in the presomitic mesoderm is controlled by synergism of WNT signalling and Tbx6. 2007, Pubmed
Yoon, HEB and E2A function as SMAD/FOXH1 cofactors. 2011, Pubmed , Xenbase
Yoon, The bHLH regulator pMesogenin1 is required for maturation and segmentation of paraxial mesoderm. 2000, Pubmed
Zhang, Model-based analysis of ChIP-Seq (MACS). 2008, Pubmed
Zhang, Xenopus VegT RNA is localized to the vegetal cortex during oogenesis and encodes a novel T-box transcription factor involved in mesodermal patterning. 1996, Pubmed , Xenbase
Zhou, Characterization of human FAST-1, a TGF beta and activin signal transducer. 1998, Pubmed , Xenbase
Zygar, Gene activation during early stages of lens induction in Xenopus. 1998, Pubmed , Xenbase
