|
Fig. 1. Locus duplication, rearrangement and change of spliceosomal introns establishes the structurally distinct rhodopsin family visual pigment genes
preferentially expressed in Fugu retina and brain. Fugu rhodopsin scaffold #278 (B), Fugu ERrod-like opsin scaffold #69 (C), and human rhodopsin genomic
region (D) were analyzed by the GENESCAN program. The predicted genes are labeled in color. Similar genes are in the same color. The gene orientation is
indicated by the arrowheads. (A) Exons of Fugu rhodopsin (a), ERrod-like opsin (b), and human rhodopsin (c) are drawn to scale. The ERrod-like opsin and
human rhodopsin have the same intron-exon boundary. (B) Six genes were predicted in Fugu rhodopsin scaffold #278. These are OGG1 (8-Oxoguanines DNA
glycosylase protein 1), GRS (glutaminyl-tRNA synthetase), AK074313, LIM (LIM domain protein), rhodopsin, and BAI1 (Brain specific angiogenesis
inhibitor-associated protein 1). (C) Four genes were found in Fugu ERrod-like opsin locus. These were the WDR10p, ERrod-like opsin, KIAA0620, and
KIA0481. (D) The rhodopsin locus is on human chromosome 3q21.3. Upstream of the human rhodopsin gene are MBD4 (methyl-CpG binding protein 4) and
the WDR10p (WD repeat domain 10) genes. The downstream genes are B4-like, KIAA0620 and KIAA0481 genes. |
|
Fig. 2. Fugu rhodopsin proximal promoter contains conserved regulatory motifs. (A) Fugu, Xenopus and Zebrafish proximal rhodopsin promoters were aligned
using DNAstar program. Conserved sequences are shaded. NRE, OTX-1 and E-opsin motifs are conserved in mammalian rhodopsin promoters. Boxes show
the putative regulatory regions in these promoters. TATA-box and transcription start sites are underlined. (B) Promoter-reporter constructs are drawn to scales.
The 4.5 kb fRho-Rho was used in mouse transgenics. The 4.5, 2, 1, and 0.5 kb fRho-EGFP constructs were used in frog transgenics. |
|
Fig. 3. The 4.5 kb Fugu rhodopsin promoter targets eye-enriched gene expression in transgenic mice. (A) Tails of transgenic mouse bearing the 4.5 kb fRho-
Rho transgene were digested with Bgl II and probed with Fugu rhodopsin specific probes in a Southern blot. The expected 4.7 kb band is indicated by the arrow.
Line #2 (lane 1) had four times higher intensity than line #1 (lane 2). (B) RT-PCR was performed using total RNA from various tissues of transgenic (up panel,
lanes 1–15) and control mice (up panel, lanes 16–19) as templates, Fugu rhodopsin specific oligos as primers, in the presence (up panel, lanes 5–19) and
absence (up panel, lanes 1–4) of reverse transcriptase. A fragment of GAPDH was amplified as an internal control for RT-PCR (lower panel, lanes 5–19). (C)
The identity of RT-PCR products from transgenic (lanes 1–6) and control (lanes 7–8) mice were confirmed by using Fugu rhodopsin probes in a Southern blot.
(D,a). RT-PCR of Line #2 mouse RNA from forebrain, eye and heart (up panel, lanes 1–3) tissues were performed by using Fugu rhodopsin specific primers. A
fragment of GAPDH was amplified as an internal control for RT-PCR (lower panel, lanes 1–3). Various tissues were examined including FB (fore-brain), MB
(mid-brain), HB (hind-brain), eye, lung, heart, kidney, muscles, liver, spleen and ovary. (D,b). RT-PCR was performed using Fugu and mouse brain (lane 1)
and eye (lane 2) RNA and Fugu(up panel) and mouse (lower panel) rhodopsin primers. |
|
Fig. 4. Fugu rhodopsin promoters effectively target EGFP expression to the eye of transgenic tadpoles. Transgenic tadpoles bearing 4.5, 2, 1, and 0.5 kb Fugu
rhodopsin promoters were visualized in vivo using fluorescent microscopy (A-D). Arrowheads indicate fluorescent signals in the eyes. Some of the transgenic
animals had no visible EGFP expression. The fluorescent signals were only detectable when the eyes were positioned at correct angles to the light source. |
|
Fig. 5. Fugu rhodopsin promoters target transgene expression specifically in rod-like photoreceptor cells. Transgenic tadpoles were fixed in 4%
paraformaldehyde for cryo-sectioning. High-level and specific EGFP fluorescent signals were observed in eye sections of 4.5, 2, 1, and 0.5 kb promoterreporter
injected transgenic tadpoles (AâD). The morphology of the fluorescent-labeled cells resembled the rod-like photoreceptor cells. |
|
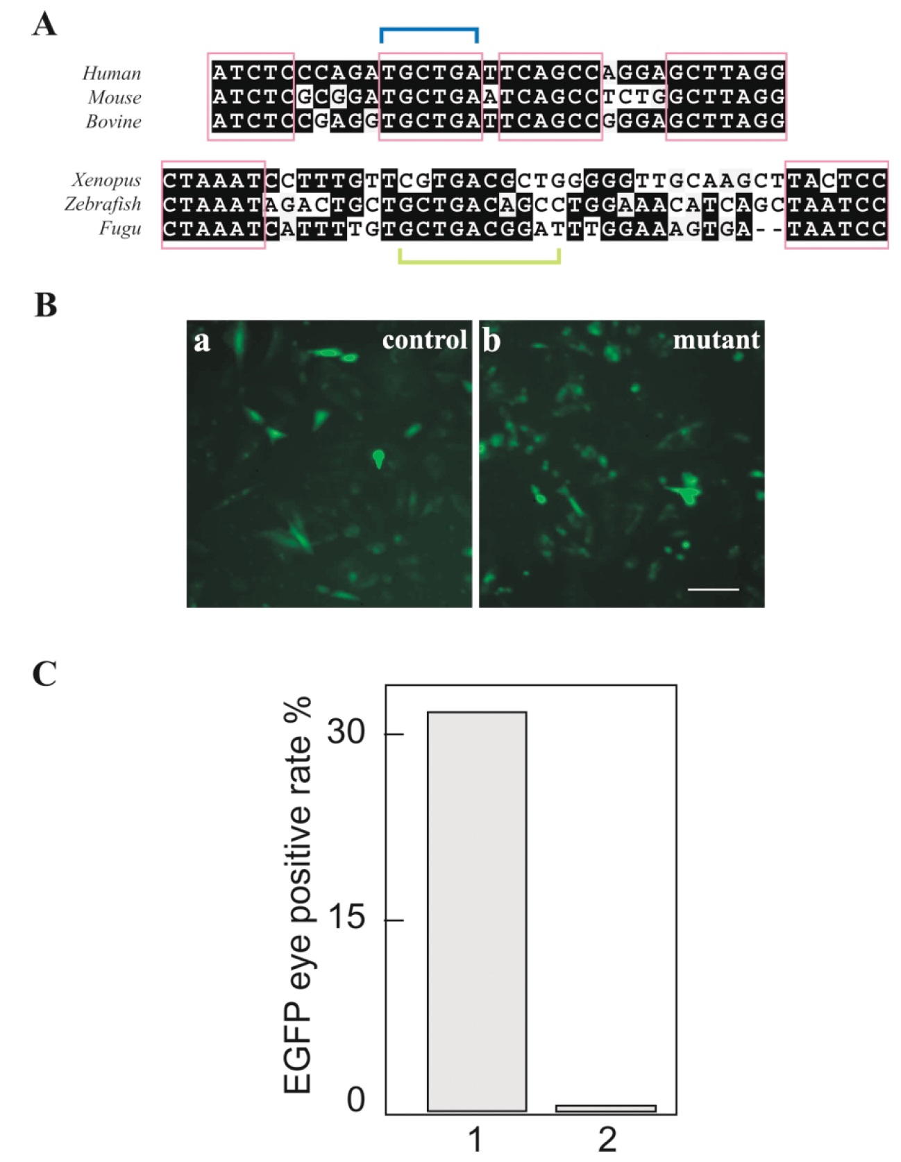
Fig. 6. Fugu NRE-like element is essential for high-level of retina gene expression in transgenic tadpoles. (A) Human, mouse bovine, Xenopus, Zebrafish and
Fugu rhodopsin NRE-like elements and their neighboring sequences were aligned in two groups, the mammals (top panels), fish and amphibian (lower panels).
Conserved sequences are shaded. Putative regulatory motifs are highlighted in boxes. The conserved TGCTGA was found in most vertebrate rhodopsin
promoters, except in Xenopus. In the Fugu NRE mutant promoter, the GCTGACGGAT region was deleted. (B) Wild type (a) and mutant (b) 500 bp rhodopsin
promoters were transiently transfected in CHO cells. The expression of EGFP is shown in green. (C) Transgenic tadpoles bearing wild type and NRE mutant
500 bp Fugu rhodopsin promoters were examined for EGFP expression in eyes using a fluorescent microscope. The eye positive rates of wild type (lane 1) and
NRE mutant (lane 2) are indicated by the bars. |
|
Fig. 7. Phylogenetic tree of vertebrates showing the lineage of the
rhodopsin gene introns lost during evolution. *Denotes lineages with an
intron-containing rhodopsin gene, **denotes a lineage with an intronless
rhodopsin gene. |