XB-ART-47354
Sci Rep
2011 Jan 01;1:68. doi: 10.1038/srep00068.
Show Gene links
Show Anatomy links
β-catenin is a molecular switch that regulates transition of cell-cell adhesion to fusion.
Takezawa Y, Yoshida K, Miyado K, Sato M, Nakamura A, Kawano N, Sakakibara K, Kondo T, Harada Y, Ohnami N, Kanai S, Miyado M, Saito H, Takahashi Y, Akutsu H, Umezawa A.
???displayArticle.abstract???
When a sperm and an oocyte unite upon fertilization, their cell membranes adhere and fuse, but little is known about the factors regulating sperm-oocyte adhesion. Here we explored the role of β-catenin in sperm-oocyte adhesion. Biochemical analysis revealed that E-cadherin and β-catenin formed a complex in oocytes and also in sperm. Sperm-oocyte adhesion was impaired when β-catenin-deficient oocytes were inseminated with sperm. Furthermore, expression of β-catenin decreased from the sperm head and the site of an oocyte to which a sperm adheres after completion of sperm-oocyte adhesion. UBE1-41, an inhibitor of ubiquitin-activating enzyme 1, inhibited the degradation of β-catenin, and reduced the fusing ability of wild-type (but not β-catenin-deficient) oocytes. These results indicate that β-catenin is not only involved in membrane adhesion, but also in the transition to membrane fusion upon fertilization.
???displayArticle.pubmedLink??? 22355587
???displayArticle.pmcLink??? PMC3216555
???displayArticle.link??? Sci Rep
Species referenced: Xenopus
Genes referenced: actl6a cd9 cdh1 cdh2 ctnnb1 fubp1 gnl3 uba1
???attribute.lit??? ???displayArticles.show???
|
|
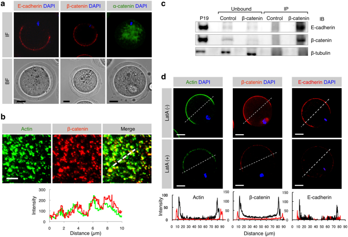
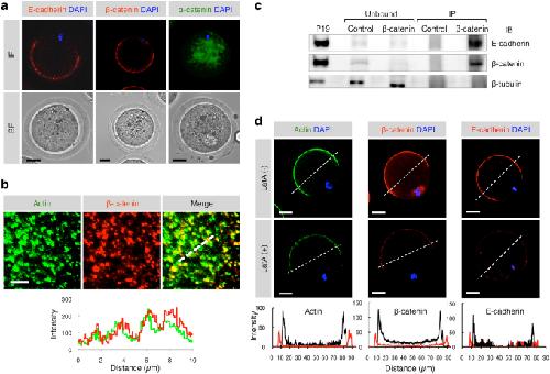
Figure 1. Expression of E-cadherin and β-catenin and localization of E-cadherin/β-catenin complex in oocytes.(a) Localization of E-cadherin, β-catenin and α-catenin in ovulated oocytes. Similar distribution pattern of E-cadherin and β-catenin on an oocyte suggests complex formation between these two proteins. IF, immunofluorescence; BF, bright field. Scale bars: 20â µm. (b) Localization of β- and γ-actin isoforms and β-catenin beneath the oocyte cell membrane and their fluorescent intensities. The route scanned on the membrane was indicated as a dotted line. Fluorescence intensities for each protein were measured and graphed based on the 3D image, as described in the Experimental Procedures. Red and green lines in the lower panel indicate intensities of β-catenin and actin, respectively. Scale bar: 5â µm. (c) Biochemical evidence for the presence of E-cadherin/β-catenin complex in oocytes. The extract from 905 oocytes immunoprecipitated (IP) by anti-β-catenin mAb and mouse IgG purified from preimmune serum (Control) was subjected to immunoblotting with anti-E-cadherin, anti-β-catenin or anti-β-tubulin mAb. Extracts from mouse embryonic carcinoma cell line P1935 were also subjected to immunoprecipitation with anti-β-catenin mAb and the resulting immunoprecipitates were reacted with each mAb as a positive control. Note that the extract (IP) immunoprecipitated by anti-anti-β-catenin mAb was reactive with both anti-β-catenin and anti-E-cadherin mAbs, but the extract (Unbound) that was not immunoprecipitated by anti-β-catenin mAb failed to bind to both antibodies. On the other hand, the β-tubulin was detectable in the Ab-unbound (but not Ab-IP) fractions. (d) Disassembly of β-catenin, E-cadherin and actin induced byâlatrunculin A (latA) treatment. Oocytes were doubly immunostained with anti-β- and γ-actin isoforms mAbs and DAPI (shown as âActin DAPI') or with anti-β-catenin mAb or with anti-E-cadherin mAb and DAPI (shown as âβ-catenin DAPI' or âE-cadherin DAPI'). In the lower panels, the fluorescence intensities measured after being traced along dotted lines in the figures of the upper panels are shown. The intensities of latA-treated oocytes are indicated by red lines, while those of the latA-untreated oocytes are shown by black lines. Scale bar: 20â µm. |
|
|
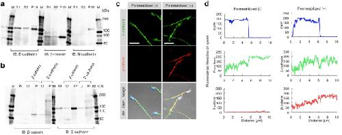
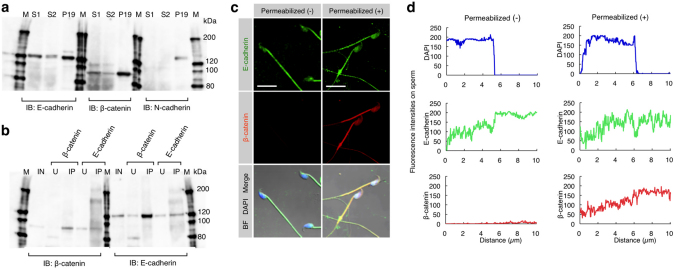
Figure 2. Expression of E-cadherin and β-catenin and their interaction in sperm.(a) Expression of E-cadherin and β-catenin in epididymal sperm. E-cadherin and β-catenin, but not N-cadherin, in the sperm were detected by immunoblotting (IB). Sperm (S1 and S2) were collected from the epididymis of two males and used for IB. Extracts from P19 cells were used as a positive control. IB was performed using anti-E-cadherin, anti-β-catenin or anti-N-cadherin mAbs. M, molecular weight markers. (b) Interaction between E-cadherin and β-catenin in sperm. Extracts from the sperm (used as input sample (IN)) were immunoprecipitated by anti-E-cadherin or anti-β-catenin mAb. The precipitates (IP) and unbound extracts (U) were immunoblotted (IB) with anti-E-cadherin or anti-β-catenin mAb. M, molecular weight markers. (c) Localization of E-cadherin and β-catenin in sperm. Unpermeabilized or permeabilized sperm were doubly immunostained with anti-E-cadherin (ECCD-2) and anti-β-catenin mAbs, and their nuclei were stained with DAPI. ECCD-2, which recognizes an epitope in the N-terminal extracellular region of E-cadherin, bound to E-cadherin without permeabilization pretreatment. Scale bar: 5â µm. (d) The fluorescence intensity profiles of E-cadherin and β-catenin in sperm shown in (c). Fluorescence intensities were measured after being traced on the sperm along dotted lines shown at the bottom of the panels in (c). |
|
|
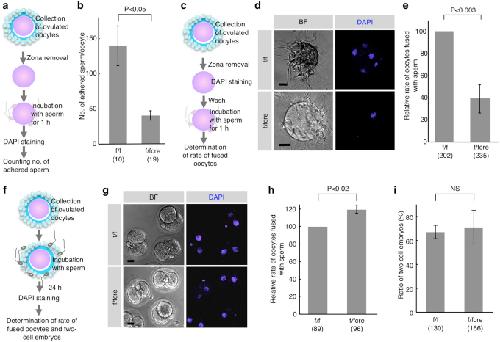
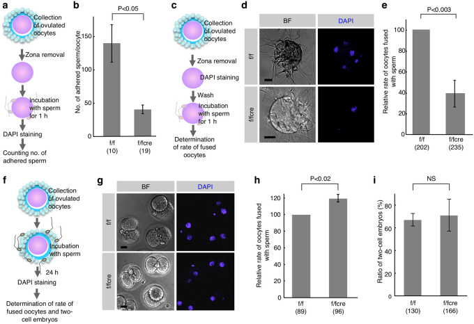
Figure 3. In vitro fertilizing ability of β-catenin-deficient oocytes.(a) Experimental flow for testing sperm-oocyte membrane âadhesion', and comparison of the number of wild-type sperm adhered to an âzona-free' oocyte between f/fcre and f/f oocytes. After ZP removal, âzona-free' oocytes were mixed with sperm for 1â h. (b) The number of sperm adhered to an oocyte was counted by DAPI-derived fluorescence in sperm heads on the surface of an oocyte. Parentheses indicate the number of oocytes examined. Values are the mean ± standard error (SE). (c) Experimental flow for testing sperm-oocyte membrane âfusion' and fused sperm (shown as DAPI-positive sperm) in âzona-free' β-catenin-deficient (f/fcre) and control (f/f) oocytes. After ZP removal, subsequent preincubation for 20â min in the presence of DAPI and washing, âzona-free' oocytes were mixed with the wild-type sperm for 1â h. (d) Comparison of oocytes fused with sperm between f/fcre and f/f oocytes. BF, bright field. Bars: 20â µm. (e) Comparison of the relative rate of oocytes fused with sperm between f/fcre and f/f oocytes. Only oocytes having at least one fused sperm were counted. The comparative values relative to the control (f/f oocytes; set to 100.0) were displayed as the relative rate of fused oocytes. Parentheses indicate the number of oocytes examined in triplicate experiments. Values are the mean ± SE. (f) Experimental flow for testing sperm-oocyte membrane interaction and fused sperm in two-cell embryos developing from âcumulus-intact' β-catenin-deficient (f/fcre) and control (f/f) oocytes. DAPI staining was performed to detect fused sperm on the developing two-cell embryos. (g) Comparison of oocytes fused with sperm between âcumulus-intactâ f/fcre and f/f oocytes. Bars: 20â µm. (h) Comparison of the relative rate of oocytes fused with sperm between âcumulus-intactâ f/fcre and f/f oocytes. Parentheses indicate the number of oocytes examined in triplicate experiments. Values are the mean ± SE. (i) Comparison of the ratio of oocytes developing to two-cell stage 24â h after fertilization between âcumulus-intactâ f/fcre and f/f oocytes, according to the procedure described in (f). Parentheses indicate the total number of oocytes examined in triplicate experiments. NS, not significant. Values are the mean ± SE. |
|
|
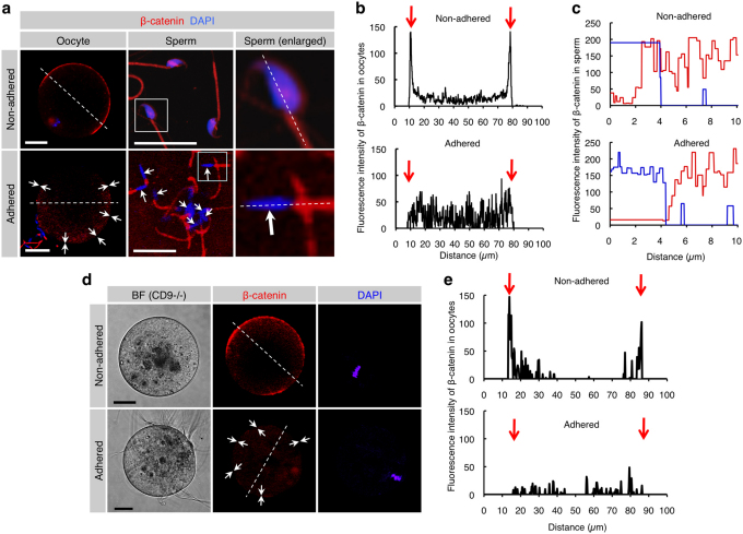
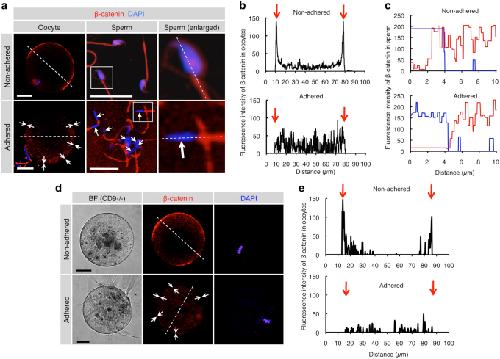
Figure 4. Reduced levels of β-catenin localized beneath the cell membrane of both oocytes and sperm after membrane adhesion.(a) β-catenin disassembly induced byâmembrane adhesion in oocytes and sperm. In the âNon-adhered' group (upper panels), ZP-denuded C57BL/6N oocytes were stained with DAPI and subsequently reacted with anti-β-catenin mAb. Also, epididymal sperm were stained with DAPI and anti-β-catenin mAb. In the âAdhered' group (lower panels), ZP-denuded C57BL/6N oocytes were stained with DAPI and then subjected to IVF for 30â min prior to incubation with anti-β-catenin mAb. Arrows indicate areas where fluorescent intensities of β-catenin are reduced. In each panel, boxes in middle sets of panels were enlarged and shown on the right. Scale bars: 20 and 10â µm in left and middle panels, respectively. (b) Fluorescence intensities of oocytes before and after sperm-oocyte adhesion. Fluorescence intensities were measured after being traced along dotted lines in the left panels of (a). Arrows indicate both sides of the oocyte cell membranes. (c) Fluorescence intensities of sperm before and after sperm-oocyte adhesion. Fluorescence intensities were measured after being traced along dotted lines in the right panels of a. Red and blue lines indicate fluorescent intensities for β-catenin and DAPI, respectively. (d) β-Catenin disassembly induced byâmembrane adhesion in oocytes and sperm. In the âNon-adhered' group (upper panels), ZP-denuded CD9-/- oocytes were stained with DAPI and subsequently reacted with anti-β-catenin mAb. In the âAdhered' group (lower panels), ZP-denuded CD9-/- oocytes were preloaded with DAPI as depicted in Fig. 3c and then subjected to IVF for 30â min prior to incubation with anti-β-catenin mAb. Arrows indicate areas where fluorescent intensities of β-catenin are reduced. In each panel, Scale bars: 20â µm. (e) Fluorescence intensities of CD9-/- oocytes before and after sperm-oocyte adhesion. Fluorescence intensities were measured after being traced along dotted lines in the left panels of d. Arrows indicate both sides of the oocyte cell membranes. |
|
|
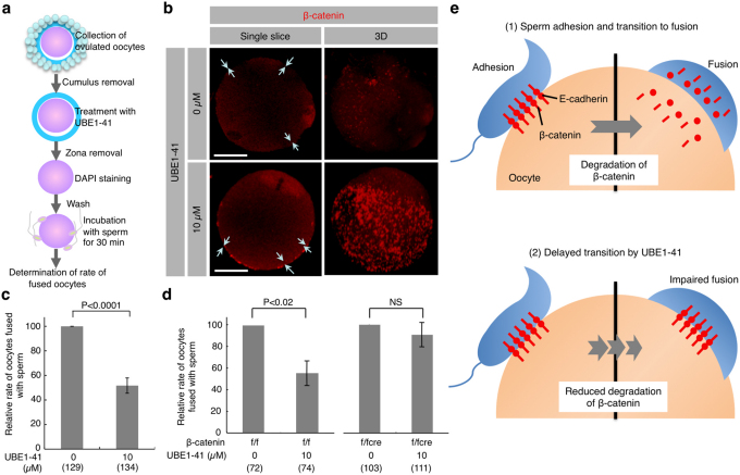
Figure 5. Reduced fusing ability of oocytes treated with UBE1-41, an inhibitor of ubiquitination.(a) Experimental flow. Cumulus cells attached to the oocytes collected from oviducts were removed. The oocytes were then treated with UBE1-41 for 30â min, followed by ZP removal. After 20-min incubation with DAPI-containing medium and subsequent washing, âzona-free' oocytes were mixed with the sperm and incubated for 30â min. Only oocytes having at least one fused sperm were counted as fused oocytes. (b) Sustained expression of β-catenin on the surface of âzona-freeâ wild-type oocytes treated with UBE1-41 after membrane adhesion with sperm. Arrows indicate oocyte cell membranes where β-catenin deposition is noted. One sperm fused with the untreated oocyte (upper panel), but not with the UBE1-41-treated oocyte (lower panel). To focus on the β-catenin expression, only fluorescent images are shown. Single slice, Image captured when the diameter of an oocyte was longest; 3D, 3-dimensional image reconstructed from serial scanned images. Bars: 20â µm. (c) Decreased number of fused sperm on âzona-freeâ wild-type oocytes after treatment with UBE1-41. The relative rate of oocytes carrying fused sperm was compared between UBE1-41-treated and -untreated wild-type oocytes. The comparative values relative to the control (set to 100.0) are displayed as the relative rate of fused oocytes. As described in the legend of Fig. 3c, oocytes fused with sperm are defined as those with at least one DAPI-positive sperm. (d) Comparison of the relative rate of oocytes carrying fused sperm between UBE1-41-treated and untreated oocytes (β-catenin-deficient (f/fcre) vs. β-catenin-intact (f/f) oocytes). Comparison was made as described in (c). NS, not significant. Parentheses indicate the total number of oocytes examined in triplicate experiments. Values are the mean ± SE. (e) A model of the possible role of β-catenin in transition from membrane adhesion to fusion. At fertilization (as described in (1)), adhesion of sperm to the surface of an oocyte is mediated by E-cadherin/β-catenin complex; however, subsequent fusion requires rapid degradation of β-catenin. On the other hand, in the presence of UBE1-41 (as described in (2)), adhesion occurs normally, but fusion is impaired since UBE1-41 inhibits degradation of β-catenin. |
References [+] :
Aberle,
beta-catenin is a target for the ubiquitin-proteasome pathway.
1997, Pubmed
Aberle, beta-catenin is a target for the ubiquitin-proteasome pathway. 1997, Pubmed
Barraud-Lange, Transfer of oocyte membrane fragments to fertilizing spermatozoa. 2007, Pubmed
Bedford, The unusual state of the cumulus oophorus and of sperm behaviour within it, in the musk shrew, Suncus murinus. 1997, Pubmed
Behrens, Functional interaction of beta-catenin with the transcription factor LEF-1. 1996, Pubmed , Xenbase
Boussadia, E-cadherin is a survival factor for the lactating mouse mammary gland. 2002, Pubmed
Bowerman, Degrade to create: developmental requirements for ubiquitin-mediated proteolysis during early C. elegans embryogenesis. 2006, Pubmed
Brault, Inactivation of the beta-catenin gene by Wnt1-Cre-mediated deletion results in dramatic brain malformation and failure of craniofacial development. 2001, Pubmed
Brind, Inositol 1,4,5-trisphosphate receptors are downregulated in mouse oocytes in response to sperm or adenophostin A but not to increases in intracellular Ca(2+) or egg activation. 2000, Pubmed
Cheon, beta-Catenin stabilization dysregulates mesenchymal cell proliferation, motility, and invasiveness and causes aggressive fibromatosis and hyperplastic cutaneous wounds. 2002, Pubmed
Choi, Cyclodextrin removes cholesterol from mouse sperm and induces capacitation in a protein-free medium. 1998, Pubmed
Coutifaris, E-cadherin expression during the differentiation of human trophoblasts. 1991, Pubmed
Daniel, The tyrosine kinase substrate p120cas binds directly to E-cadherin but not to the adenomatous polyposis coli protein or alpha-catenin. 1995, Pubmed
Deli, Potential use of tight junction modulators to reversibly open membranous barriers and improve drug delivery. 2009, Pubmed
de Vries, Expression of Cre recombinase in mouse oocytes: a means to study maternal effect genes. 2000, Pubmed
De Vries, Maternal beta-catenin and E-cadherin in mouse development. 2004, Pubmed
Fulka, Fusion of mammalian oocytes: SEM observations of surface changes. 1989, Pubmed
Gamallo, Correlation of E-cadherin expression with differentiation grade and histological type in breast carcinoma. 1993, Pubmed
Granell, Obesity-linked variants of melanocortin-4 receptor are misfolded in the endoplasmic reticulum and can be rescued to the cell surface by a chemical chaperone. 2010, Pubmed
Ikawa, Fertilization: a sperm's journey to and interaction with the oocyte. 2010, Pubmed
Inoue, The immunoglobulin superfamily protein Izumo is required for sperm to fuse with eggs. 2005, Pubmed
Jégou, CD9 tetraspanin generates fusion competent sites on the egg membrane for mammalian fertilization. 2011, Pubmed
Jones-Villeneuve, Retinoic acid induces embryonal carcinoma cells to differentiate into neurons and glial cells. 1982, Pubmed
Kimura, The stabilization of beta-catenin leads to impaired primordial germ cell development via aberrant cell cycle progression. 2006, Pubmed
Le, Recycling of E-cadherin: a potential mechanism for regulating cadherin dynamics. 1999, Pubmed
Le Naour, Severely reduced female fertility in CD9-deficient mice. 2000, Pubmed
Mitamura, The 27-kD diphtheria toxin receptor-associated protein (DRAP27) from vero cells is the monkey homologue of human CD9 antigen: expression of DRAP27 elevates the number of diphtheria toxin receptors on toxin-sensitive cells. 1992, Pubmed
Miyado, The fusing ability of sperm is bestowed by CD9-containing vesicles released from eggs in mice. 2008, Pubmed
Miyado, Requirement of CD9 on the egg plasma membrane for fertilization. 2000, Pubmed
Molfetta, Lipid raft-dependent FcepsilonRI ubiquitination regulates receptor endocytosis through the action of ubiquitin binding adaptors. 2009, Pubmed
Nagafuchi, The roles of catenins in the cadherin-mediated cell adhesion: functional analysis of E-cadherin-alpha catenin fusion molecules. 1994, Pubmed
Runge, Oocyte CD9 is enriched on the microvillar membrane and required for normal microvillar shape and distribution. 2007, Pubmed
Sakakibara, Molecular identification and characterization of Xenopus egg uroplakin III, an egg raft-associated transmembrane protein that is tyrosine-phosphorylated upon fertilization. 2005, Pubmed , Xenbase
Sato, Low density detergent-insoluble membrane of Xenopus eggs: subcellular microdomain for tyrosine kinase signaling in fertilization. 2002, Pubmed , Xenbase
Takeichi, The cadherins: cell-cell adhesion molecules controlling animal morphogenesis. 1988, Pubmed
Vasioukhin, Hyperproliferation and defects in epithelial polarity upon conditional ablation of alpha-catenin in skin. 2001, Pubmed
Yamada, Deconstructing the cadherin-catenin-actin complex. 2005, Pubmed
Ziv, Cadherins expression during gamete maturation and fertilization in the rat. 2002, Pubmed
