Click here to close
Hello! We notice that you are using Internet Explorer, which is not supported by Xenbase and may cause the site to display incorrectly.
We suggest using a current version of Chrome,
FireFox, or Safari.
???displayArticle.abstract??? UHRF1 (ubiquitin-like, containing PHD and RING finger domains 1) has a well-established role in epigenetic regulation through the recognition of various histone marks and interaction with chromatin-modifying proteins. However, its function in regulating cell cycle progression remains poorly understood and has been largely attributed to a role in transcriptional regulation. In this study we have used Xenopus laevis egg extracts to analyse Uhrf1 function in DNA replication in the absence of transcriptional influences. We demonstrate that removal of Uhrf1 inhibits chromosomal replication in this system. We further show that this requirement for Uhrf1, or an associated factor, occurs at an early stage of DNA replication and that the consequences of Uhrf1 depletion are not solely due to its role in loading Dnmt1 onto newly replicated DNA. We describe the pattern of Uhrf1 chromatin association before the initiation of DNA replication and show that this reflects functional requirements both before and after origin licensing. Our data demonstrate that the removal of Xenopus Uhrf1 influences the chromatin association of key replication proteins and reveal Uhrf1 as an important new factor required for metazoan DNA replication.
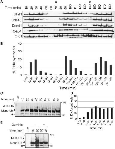
Figure 1. Uhrf1 associates with chromatin and undergoes ubiquitylation during DNA replication. (A) XB extract, without cycloheximide, was supplemented with sperm chromatin and incubated at 21°C. Chromatin was isolated at 10-min intervals and associated proteins were immunoblotted with the indicated antibodies. Orc1 serves as a loading control. The timing of mitosis is indicated by asterisk. (B) Pulse-label DNA replication assay performed alongside chromatin time-course in (A). (C) Egg extract (S buffer) was supplemented with recombinant His-ubiquitin (0.1 µg/µl) and sperm nuclei and incubated at 21°C. At the indicated times, samples were purified on nickel agarose and eluted proteins were immunoblotted with Uhrf1 antibody. (D) Pulse-label DNA replication assay associated with ubiquitylation time-course in (C). (E) His-Ub (0.1 µg/µl) and geminin (80 nM) were added to egg extract (S buffer) containing nuclei, as indicated. Samples were purified on nickel agarose after 10 min and 70 min and immunoblotted for Uhrf1. Dotted lines indicate removal of intervening lanes on the same gel for the sake of clarity. Probable monoubiquitylated Uhrf1 degradation product is indicated by asterisk.
Figure 2. Uhrf1 is required for efficient DNA replication in Xenopus egg extract. (A) XB extract was subjected to two rounds of immunodepletion using sepharose beads cross-linked to either non-specific IgG (Mock) or to antibodies raised to the N-terminus (N2 and N3) or C-terminus (C1 and C2) of Uhrf1. DNA replication in each extract was measured by continuous incorporation of α-32PdCTP into sperm chromatin. (B) Western blot of Uhrf1 in nuclear and chromatin fractions after depletion with the indicated antibody beads. Histone H3 serves as a loading control. (C) Western blot comparing Uhrf1 levels in cytoplasmic extract and nuclei after one (×1) or two (×2) rounds of depletion with control beads (ΔM) or anti-Uhrf1-N2 antibody beads (ΔU), alongside dilution ranges of mock-depleted extract/nuclear fractions (where 100% is an equivalent load to ΔM ×1 depletion) (D) Replication of sperm DNA in XB extract after two rounds of depletion with control beads (ΔMock) or one (×1) or two (×2) rounds of depletion with anti-Uhrf1-N2 beads. (E) DNA synthesis on M13 ssDNA template in ΔMock and ΔUhrf1 extracts (one or two rounds of depletion, as indicated). In each case, the data represent three independent experiments and error bars indicate standard deviation (SD).
Figure 3. The Uhrf1-dependent replication defect does not reflect a requirement for Dnmt1 loading. (A) Mock-, Dnmt1- and Uhrf1-depleted extracts supplemented with sperm chromatin were incubated at 21°C, and DNA replication was measured by continuous incorporation of α-32PdCTP. Data from three independent experiments are presented. (B) Western blot indicating levels of Uhrf1 and Dnmt1 in depleted and mock-depleted extracts relative to Orc1 loading control.
Figure 4. Uhrf1 is required at an early stage of chromosomal DNA replication. (A) Mock- and Uhrf1-depleted extracts containing sperm chromatin were pulse labelled with α-32PdCTP and radiolabelled DNA replication intermediates were separated on alkaline agarose gels before detection by autoradiography. Panel on right shows a higher exposure of the ΔUhrf1 samples indicating DNA fragment sizes comparable with the ΔMock samples at the same time points. (B) DNA replication assay on the ΔMock and ΔUhrf1 extract from (A). (C) Replication of sperm chromatin in ΔMock and ΔUhrf1 extracts in the absence or presence of 5 mM caffeine (one or two rounds of depletion, as indicated). Data represent three independent experiments, error bars indicate SD.
Figure 5. Uhrf1 is required for ORC chromatin loading. (A) Sperm chromatin was incubated in ΔMock or ΔUhrf1 extracts for the indicated times and chromatin association of replication proteins was analysed by immunoblotting. (B) Western blot to show levels of the indicated replication proteins in nuclei isolated from ΔMock or ΔUhrf1 extracts. (C) Sperm chromatin and chromatin isolated from ΔMock or ΔUhrf1 extracts was immunoblotted with antibodies against histone H2A and histone H3. Phosphorylated histone H2A is indicated by asterisk. Histone H3 serves as a loading control.
Figure 6. Uhrf1 exhibits two phases of chromatin binding. (A) XB extract containing sperm nuclei was incubated at 21°C. Replication inhibitors, geminin (80 nM) and roscovitine, were included as shown. Chromatin was isolated at the times indicated and associated proteins detected by Western blotting. Orc1 serves as a loading control. (B) A quantification of the Uhrf1 signal relative to Orc1 loading control is presented.
Figure 7. Uhrf1 is required before and after origin licensing. (A) A schematic representation of the experiments presented in (B) (top) and (C) (bottom). (B) Sperm nuclei were incubated for 60 min in ΔMock or ΔUhrf1 extracts containing geminin, then isolated and transferred to fresh ΔMock or ΔUhrf1 extract. DNA replication in the second extract was measured by continuous incorporation of α-32PdCTP. Data are from three independent experiments. (C) Sperm nuclei were incubated for 60 min in ΔMock or ΔUhrf1 extracts containing roscovitine before chromatin isolation and transfer to ΔMock or ΔUhrf1 extracts in either the absence or presence of geminin. DNA replication in the second extract was assayed after 160 min. Data represent three independent experiments, error bars indicate SD. (D) Chromatin from (C) was isolated after 120-min incubation in second extract and immunoblotted with the indicated antibodies. Left panel shows chromatin isolated after incubation in first extract (ΔMock or ΔUhrf1) alone.
Achour,
UHRF1 recruits the histone acetyltransferase Tip60 and controls its expression and activity.
2009, Pubmed
Achour,
UHRF1 recruits the histone acetyltransferase Tip60 and controls its expression and activity.
2009,
Pubmed Aggarwal,
Chromatin regulates origin activity in Drosophila follicle cells.
2004,
Pubmed Arita,
Recognition of hemi-methylated DNA by the SRA protein UHRF1 by a base-flipping mechanism.
2008,
Pubmed Avvakumov,
Structural basis for recognition of hemi-methylated DNA by the SRA domain of human UHRF1.
2008,
Pubmed Bell,
DNA replication in eukaryotic cells.
2002,
Pubmed Blow,
Initiation of DNA replication in nuclei and purified DNA by a cell-free extract of Xenopus eggs.
1986,
Pubmed
,
Xenbase Bonapace,
Np95 is regulated by E1A during mitotic reactivation of terminally differentiated cells and is essential for S phase entry.
2002,
Pubmed Bostick,
UHRF1 plays a role in maintaining DNA methylation in mammalian cells.
2007,
Pubmed Bronner,
The UHRF family: oncogenes that are drugable targets for cancer therapy in the near future?
2007,
Pubmed Carpenter,
Role for a Xenopus Orc2-related protein in controlling DNA replication.
1996,
Pubmed
,
Xenbase Chu,
UHRF1 phosphorylation by cyclin A2/cyclin-dependent kinase 2 is required for zebrafish embryogenesis.
2012,
Pubmed Citterio,
Np95 is a histone-binding protein endowed with ubiquitin ligase activity.
2004,
Pubmed Costas,
A chromatin perspective of plant cell cycle progression.
2011,
Pubmed Crampton,
An ARS element inhibits DNA replication through a SIR2-dependent mechanism.
2008,
Pubmed Daskalos,
UHRF1-mediated tumor suppressor gene inactivation in nonsmall cell lung cancer.
2011,
Pubmed Dimitrov,
Remodeling sperm chromatin in Xenopus laevis egg extracts: the role of core histone phosphorylation and linker histone B4 in chromatin assembly.
1994,
Pubmed
,
Xenbase Dimitrova,
The spatio-temporal organization of DNA replication sites is identical in primary, immortalized and transformed mammalian cells.
2002,
Pubmed Dorn,
Nucleosomes in the neighborhood: new roles for chromatin modifications in replication origin control.
2011,
Pubmed Du,
DNMT1 stability is regulated by proteins coordinating deubiquitination and acetylation-driven ubiquitination.
2010,
Pubmed Felle,
The USP7/Dnmt1 complex stimulates the DNA methylation activity of Dnmt1 and regulates the stability of UHRF1.
2011,
Pubmed Françon,
A hypophosphorylated form of RPA34 is a specific component of pre-replication centers.
2004,
Pubmed
,
Xenbase Fujimori,
Cloning and mapping of Np95 gene which encodes a novel nuclear protein associated with cell proliferation.
1998,
Pubmed Gillespie,
Nucleoplasmin-mediated chromatin remodelling is required for Xenopus sperm nuclei to become licensed for DNA replication.
2000,
Pubmed
,
Xenbase Goren,
DNA replication timing of the human beta-globin domain is controlled by histone modification at the origin.
2008,
Pubmed Hashimoto,
The SRA domain of UHRF1 flips 5-methylcytosine out of the DNA helix.
2008,
Pubmed Jares,
Xenopus cdc7 function is dependent on licensing but not on XORC, XCdc6, or CDK activity and is required for XCdc45 loading.
2000,
Pubmed
,
Xenbase Jeanblanc,
The retinoblastoma gene and its product are targeted by ICBP90: a key mechanism in the G1/S transition during the cell cycle.
2005,
Pubmed Jenkins,
Critical role of the ubiquitin ligase activity of UHRF1, a nuclear RING finger protein, in tumor cell growth.
2005,
Pubmed Karagianni,
ICBP90, a novel methyl K9 H3 binding protein linking protein ubiquitination with heterochromatin formation.
2008,
Pubmed Karnani,
Genomic study of replication initiation in human chromosomes reveals the influence of transcription regulation and chromatin structure on origin selection.
2010,
Pubmed Kerscher,
Modification of proteins by ubiquitin and ubiquitin-like proteins.
2006,
Pubmed Kim,
UHRF1 binds G9a and participates in p21 transcriptional regulation in mammalian cells.
2009,
Pubmed Kubota,
Determination of initiation of DNA replication before and after nuclear formation in Xenopus egg cell free extracts.
1993,
Pubmed
,
Xenbase Kuo,
The BAH domain of ORC1 links H4K20me2 to DNA replication licensing and Meier-Gorlin syndrome.
2012,
Pubmed Lallous,
The PHD finger of human UHRF1 reveals a new subgroup of unmethylated histone H3 tail readers.
2011,
Pubmed Luciani,
Characterization of a novel ATR-dependent, Chk1-independent, intra-S-phase checkpoint that suppresses initiation of replication in Xenopus.
2004,
Pubmed
,
Xenbase Ma,
M phase phosphorylation of the epigenetic regulator UHRF1 regulates its physical association with the deubiquitylase USP7 and stability.
2012,
Pubmed Machida,
Right place, right time, and only once: replication initiation in metazoans.
2005,
Pubmed Meilinger,
Np95 interacts with de novo DNA methyltransferases, Dnmt3a and Dnmt3b, and mediates epigenetic silencing of the viral CMV promoter in embryonic stem cells.
2009,
Pubmed Miotto,
HBO1 histone acetylase activity is essential for DNA replication licensing and inhibited by Geminin.
2010,
Pubmed Mistry,
UHRF1 is a genome caretaker that facilitates the DNA damage response to gamma-irradiation.
2010,
Pubmed Miura,
Dynamic changes in subnuclear NP95 location during the cell cycle and its spatial relationship with DNA replication foci.
2001,
Pubmed Mousli,
ICBP90 belongs to a new family of proteins with an expression that is deregulated in cancer cells.
2003,
Pubmed Murray,
Cell cycle extracts.
1991,
Pubmed Muto,
Targeted disruption of Np95 gene renders murine embryonic stem cells hypersensitive to DNA damaging agents and DNA replication blocks.
2002,
Pubmed Nady,
Recognition of multivalent histone states associated with heterochromatin by UHRF1 protein.
2011,
Pubmed Newport,
A major developmental transition in early Xenopus embryos: II. Control of the onset of transcription.
1982,
Pubmed
,
Xenbase Papait,
The PHD domain of Np95 (mUHRF1) is involved in large-scale reorganization of pericentromeric heterochromatin.
2008,
Pubmed Papait,
Np95 is implicated in pericentromeric heterochromatin replication and in major satellite silencing.
2007,
Pubmed Philpott,
Nucleoplasmin remodels sperm chromatin in Xenopus egg extracts.
1992,
Pubmed
,
Xenbase Pichler,
Cooperative DNA and histone binding by Uhrf2 links the two major repressive epigenetic pathways.
2011,
Pubmed Rajakumara,
PHD finger recognition of unmodified histone H3R2 links UHRF1 to regulation of euchromatic gene expression.
2011,
Pubmed Rottach,
The multi-domain protein Np95 connects DNA methylation and histone modification.
2010,
Pubmed Rowles,
Changes in association of the Xenopus origin recognition complex with chromatin on licensing of replication origins.
1999,
Pubmed
,
Xenbase Sadler,
Liver growth in the embryo and during liver regeneration in zebrafish requires the cell cycle regulator, uhrf1.
2007,
Pubmed Schwaiger,
Heterochromatin protein 1 (HP1) modulates replication timing of the Drosophila genome.
2010,
Pubmed Sharif,
The SRA protein Np95 mediates epigenetic inheritance by recruiting Dnmt1 to methylated DNA.
2007,
Pubmed Stokes,
DNA replication is required for the checkpoint response to damaged DNA in Xenopus egg extracts.
2002,
Pubmed
,
Xenbase Uemura,
Temporal and spatial localization of novel nuclear protein NP95 in mitotic and meiotic cells.
2000,
Pubmed Unoki,
ICBP90, an E2F-1 target, recruits HDAC1 and binds to methyl-CpG through its SRA domain.
2004,
Pubmed Vogelauer,
Histone acetylation regulates the time of replication origin firing.
2002,
Pubmed Wu,
A distinct G1 step required to specify the Chinese hamster DHFR replication origin.
1996,
Pubmed
,
Xenbase