Click here to close
Hello! We notice that you are using Internet Explorer, which is not supported by Xenbase and may cause the site to display incorrectly.
We suggest using a current version of Chrome,
FireFox, or Safari.
PLoS One
2013 Jun 11;86:e66826. doi: 10.1371/journal.pone.0066826.
Show Gene links
Show Anatomy links
A comparative analysis of transcription factor expression during metazoan embryonic development.
Schep AN, Adryan B.
???displayArticle.abstract???
During embryonic development, a complex organism is formed from a single starting cell. These processes of growth and differentiation are driven by large transcriptional changes, which are following the expression and activity of transcription factors (TFs). This study sought to compare TF expression during embryonic development in a diverse group of metazoan animals: representatives of vertebrates (Danio rerio, Xenopus tropicalis), a chordate (Ciona intestinalis) and invertebrate phyla such as insects (Drosophila melanogaster, Anopheles gambiae) and nematodes (Caenorhabditis elegans) were sampled, The different species showed overall very similar TF expression patterns, with TF expression increasing during the initial stages of development. C2H2 zinc finger TFs were over-represented and Homeobox TFs were under-represented in the early stages in all species. We further clustered TFs for each species based on their quantitative temporal expression profiles. This showed very similar TF expression trends in development in vertebrate and insect species. However, analysis of the expression of orthologous pairs between more closely related species showed that expression of most individual TFs is not conserved, following the general model of duplication and diversification. The degree of similarity between TF expression between Xenopus tropicalis and Danio rerio followed the hourglass model, with the greatest similarity occuring during the early tailbud stage in Xenopus tropicalis and the late segmentation stage in Danio rerio. However, for Drosophila melanogaster and Anopheles gambiae there were two periods of high TF transcriptome similarity, one during the Arthropod phylotypic stage at 8-10 hours into Drosophila development and the other later at 16-18 hours into Drosophila development.
???displayArticle.pubmedLink???
23799133 ???displayArticle.pmcLink???PMC3682979 ???displayArticle.link???PLoS One
Figure 2. TF and TF family expression throughout embryogenesis based on microarray or RNA-seq data.The gray vertical line in each plot indicates the onset of gastrulation. Table S2 shows the numbers of TFs and members of TF families included in each dataset used for this figure.
Figure 3. Clustering of transcription factor expression patterns in C. elegans.(a) The expression patterns of members of each of the seven clusters determined by Mfuzz. The gray vertical line indicates the onset of gastrulation. (b) The relative representation of different TF families in each cluster. Blue stars signify statistically significant over-representation of a TF family in a cluster; red stars signify statistically significant under-representation of a TF family in a cluster.
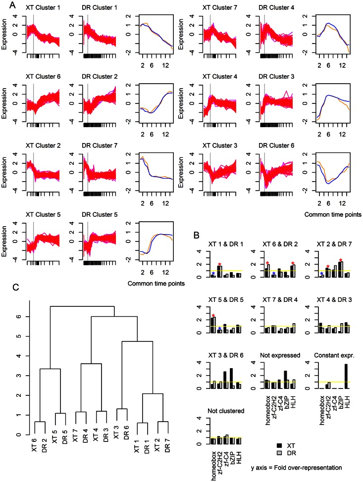
Figure 4. Comparison of TF expression clusters in Xenopus tropicalis (XT) and Danio rerio (DR).(a) The expression profiles of the cluster pairs. The gray vertical line indicates the onset of gastrulation. The plot in the third column shows the values of the centers of the clusters at each of the common time points. Orange is Xenopus tropicalis and blue is Danio rerio. (b) Dendrogram showing hierarchical clustering of the clusters. (c) TF family representation in each cluster. The dark gray represents Xenopus tropicalis and the light gray Danio rerio. Blue stars signify statistically significant over-representation of a TF family in a cluster pair; red stars signify statistically significant under-representation of a TF family in a cluster pair.
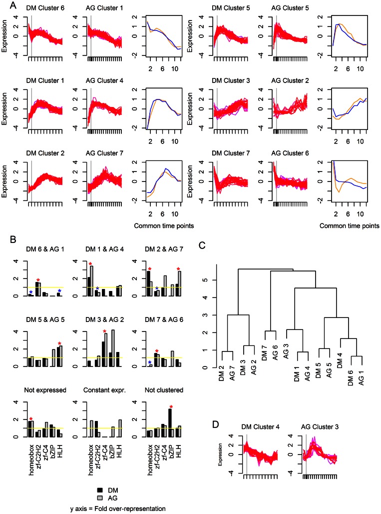
Figure 5. Comparison of TF expression clusters for Drosophila melanogaster and Anopheles gambiae.(a) The expression profiles of the cluster pairs. The gray vertical line indicates the onset of gastrulation. The plot in the third column shows the values of the centers of the clusters at each of the common time points. Orange is Drosophila melanogaster and blue is Anopheles gambiae. (b) Dendrogram showing hierarchical clustering of the clusters. (c) TF family representation in each cluster. The dark gray represents Drosophila melanogaster and the light gray Anopheles gambiae. Blue stars signify statistically significant over-representation of a TF family in a cluster pair; red stars signify statistically significant under-representation of a TF family in a cluster pair. (d) Clusters that were not paired.
Figure 6. Similarity of TF transcriptomes between species.Heatmaps showing the similarity of the TF transcriptome at all time points for (a) Xenopus tropicalis and Danio rerio and (b) Drosophila melanogaster and Anopheles gambiae. Darker blue/violet shading indicates that the TF trancriptomes for the two species at the given times during development are more similar. The profiles on the right shows the minimum distance between (a) each time piont of Xenopus tropicalis and any time point in Danio rerio and (b) each time point of Drosophila melanogaster and any time point in Anopheles gambiae. In (b), the bracketed time periods for Drosopila are those included in the study by Kalinka et al. (2010) that showed that the time period between 8–10 hours is when the transcriptomes of different Drosophila species are most similar. That time period (indicated by a *) is a local maximum for TF transcriptome similarity between the two insects considered in this study; the 16–18 hour time period for Drosophila melanogaster (indicated by a **) is the time period with the greatest TF transcriptome similarity to Anopheles gambiae.
Figure 1. TF and TF family expression through embryogenesis based on in situ hybridization data.The gray vertical line in each plot indicates the onset of gastrulation. Table S1 shows the numbers of TFs and members of TF families included in each dataset used for this figure.
Adryan,
The developmental expression dynamics of Drosophila melanogaster transcription factors.
2010, Pubmed
Adryan,
The developmental expression dynamics of Drosophila melanogaster transcription factors.
2010,
Pubmed Alexa,
Improved scoring of functional groups from gene expression data by decorrelating GO graph structure.
2006,
Pubmed Azumi,
Gene expression profile during the life cycle of the urochordate Ciona intestinalis.
2007,
Pubmed Barrett,
NCBI GEO: archive for functional genomics data sets--10 years on.
2011,
Pubmed Bozinovic,
Gene expression throughout a vertebrate's embryogenesis.
2011,
Pubmed Bradford,
ZFIN: enhancements and updates to the Zebrafish Model Organism Database.
2011,
Pubmed Domazet-Lošo,
A phylogenetically based transcriptome age index mirrors ontogenetic divergence patterns.
2010,
Pubmed Duboule,
Temporal colinearity and the phylotypic progression: a basis for the stability of a vertebrate Bauplan and the evolution of morphologies through heterochrony.
1994,
Pubmed Edgar,
Gene Expression Omnibus: NCBI gene expression and hybridization array data repository.
2002,
Pubmed Gautier,
affy--analysis of Affymetrix GeneChip data at the probe level.
2004,
Pubmed Goltsev,
Developmental and evolutionary basis for drought tolerance of the Anopheles gambiae embryo.
2009,
Pubmed Graveley,
The developmental transcriptome of Drosophila melanogaster.
2011,
Pubmed Hall,
Phylotypic stage or phantom: is there a highly conserved embryonic stage in vertebrates?
1997,
Pubmed Harris,
WormBase: a comprehensive resource for nematode research.
2010,
Pubmed Haudry,
4DXpress: a database for cross-species expression pattern comparisons.
2008,
Pubmed Hooper,
Identification of tightly regulated groups of genes during Drosophila melanogaster embryogenesis.
2007,
Pubmed Imai,
Gene expression profiles of transcription factors and signaling molecules in the ascidian embryo: towards a comprehensive understanding of gene networks.
2004,
Pubmed Irie,
Comparative transcriptome analysis reveals vertebrate phylotypic period during organogenesis.
2011,
Pubmed
,
Xenbase Kalinka,
Gene expression divergence recapitulates the developmental hourglass model.
2010,
Pubmed Kalinka,
The evolution of early animal embryos: conservation or divergence?
2012,
Pubmed Kumar,
Mfuzz: a software package for soft clustering of microarray data.
2007,
Pubmed Levin,
Developmental milestones punctuate gene expression in the Caenorhabditis embryo.
2012,
Pubmed Levine,
Gene regulatory networks for development.
2005,
Pubmed Liu,
Analysis of high density expression microarrays with signed-rank call algorithms.
2002,
Pubmed Massari,
Helix-loop-helix proteins: regulators of transcription in eucaryotic organisms.
2000,
Pubmed Mitiku,
Genomic analysis of gastrulation and organogenesis in the mouse.
2007,
Pubmed Papatsenko,
Clusters of temporal discordances reveal distinct embryonic patterning mechanisms in Drosophila and anopheles.
2011,
Pubmed Richardson,
There is no highly conserved embryonic stage in the vertebrates: implications for current theories of evolution and development.
1997,
Pubmed Rifkin,
Evolution of gene expression in the Drosophila melanogaster subgroup.
2003,
Pubmed Satou,
An integrated database of the ascidian, Ciona intestinalis: towards functional genomics.
2005,
Pubmed Sobral,
Highly divergent gene expression programs can lead to similar chordate larval body plans.
2009,
Pubmed Stafford,
Three methods for optimization of cross-laboratory and cross-platform microarray expression data.
2007,
Pubmed Tadros,
The maternal-to-zygotic transition: a play in two acts.
2009,
Pubmed Tomancak,
Systematic determination of patterns of gene expression during Drosophila embryogenesis.
2002,
Pubmed Tomancak,
Global analysis of patterns of gene expression during Drosophila embryogenesis.
2007,
Pubmed Wagner,
Genome-wide expression dynamics during mouse embryonic development reveal similarities to Drosophila development.
2005,
Pubmed Wilson,
Simpleaffy: a BioConductor package for Affymetrix Quality Control and data analysis.
2005,
Pubmed Wilson,
DBD--taxonomically broad transcription factor predictions: new content and functionality.
2008,
Pubmed Yanai,
Comparison of diverse developmental transcriptomes reveals that coexpression of gene neighbors is not evolutionarily conserved.
2009,
Pubmed Yanai,
Mapping gene expression in two Xenopus species: evolutionary constraints and developmental flexibility.
2011,
Pubmed
,
Xenbase