Click here to close Hello! We notice that you are using Internet Explorer, which is not supported by Xenbase and may cause the site to display incorrectly. We suggest using a current version of Chrome, FireFox, or Safari.
XB-ART-47256
Nat Commun 2013 Jan 01;4:1350. doi: 10.1038/ncomms2356.
Show Gene links Show Anatomy links

Multiple pore conformations driven by asynchronous movements of voltage sensors in a eukaryotic sodium channel.

Goldschen-Ohm MP, Capes DL, Oelstrom KM, Chanda B.


???displayArticle.abstract???
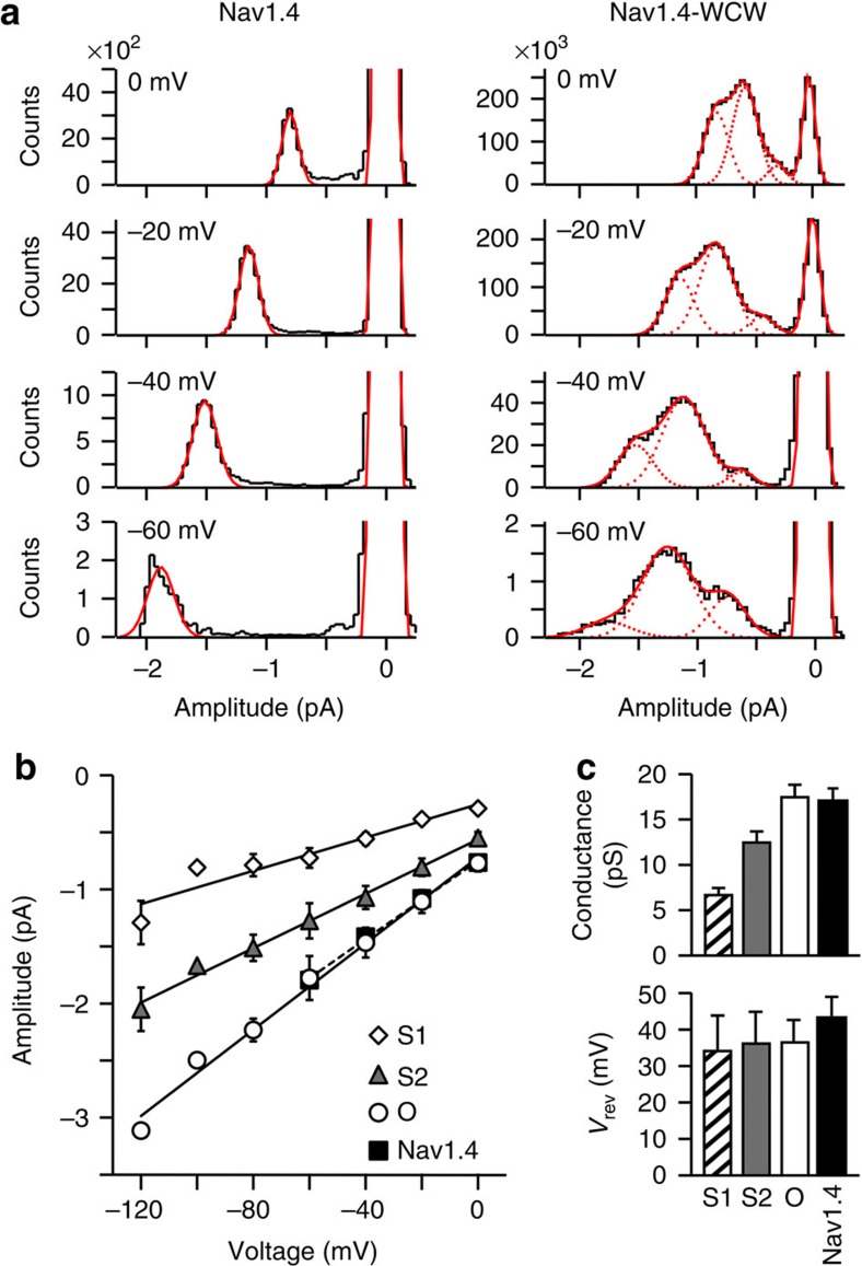
Voltage-dependent Na(+) channels are crucial for electrical signalling in excitable cells. Membrane depolarization initiates asynchronous movements in four non-identical voltage-sensing domains of the Na(+) channel. It remains unclear to what extent this structural asymmetry influences pore gating as compared with outwardly rectifying K(+) channels, where channel opening results from a final concerted transition of symmetric pore gates. Here we combine single channel recordings, cysteine accessibility and voltage clamp fluorimetry to probe the relationships between voltage sensors and pore conformations in an inactivation deficient Nav1.4 channel. We observe three distinct conductance levels such that DI-III voltage sensor activation is kinetically correlated with formation of a fully open pore, whereas DIV voltage sensor movement underlies formation of a distinct subconducting pore conformation preceding inactivation in wild-type channels. Our experiments reveal that pore gating in sodium channels involves multiple transitions driven by asynchronous movements of voltage sensors. These findings shed new light on the mechanism of coupling between activation and fast inactivation in voltage-gated sodium channels.

???displayArticle.pubmedLink??? 23322038
???displayArticle.pmcLink??? PMC3562458
???displayArticle.link??? Nat Commun
???displayArticle.grants??? [+]

Species referenced: Xenopus
Genes referenced: nav1 scn4a tff3


???attribute.lit??? ???displayArticles.show???
References [+] :
Aldrich, A reinterpretation of mammalian sodium channel gating based on single channel recording. , Pubmed