XB-ART-47242
Proc Natl Acad Sci U S A
2013 Jul 02;11027:11029-34. doi: 10.1073/pnas.1217308110.
Show Gene links
Show Anatomy links
Inositol kinase and its product accelerate wound healing by modulating calcium levels, Rho GTPases, and F-actin assembly.
???displayArticle.abstract???
Wound healing is essential for survival. We took advantage of the Xenopus embryo, which exhibits remarkable capacities to repair wounds quickly and efficiently, to investigate the mechanisms responsible for wound healing. Previous work has shown that injury triggers a rapid calcium response, followed by the activation of Ras homolog (Rho) family guanosine triphosphatases (GTPases), which regulate the formation and contraction of an F-actin purse string around the wound margin. How these processes are coordinated following wounding remained unclear. Here we show that inositol-trisphosphate 3-kinase B (Itpkb) via its enzymatic product inositol 1,3,4,5-tetrakisphosphate (InsP4) plays an essential role during wound healing by modulating the activity of Rho family GTPases and F-actin ring assembly. Furthermore, we show that Itpkb and InsP4 modulate the speed of the calcium wave, which propagates from the site of injury into neighboring uninjured cells. Strikingly, both overexpression of itpkb and exogenous application of InsP4 accelerate the speed of wound closure, a finding that has potential implications in our quest to find treatments that improve wound healing in patients with acute or chronic wounds.
???displayArticle.pubmedLink??? 23776233
???displayArticle.pmcLink??? PMC3704016
???displayArticle.link??? Proc Natl Acad Sci U S A
???displayArticle.grants??? [+]
Species referenced: Xenopus laevis
Genes referenced: actl6a akt1 cdc42 ctrl gem gnl3 itpkb myc noct pak1 prl rac1 rho rho.2 rhoa rpl8 sox3
???displayArticle.antibodies??? Cdc42 Ab1 Itpkb Ab1 Rac1 Ab2 Rhoa Ab1
???displayArticle.morpholinos??? itpkb MO1
???attribute.lit??? ???displayArticles.show???
|
|
Fig. 1. Itpkb gene is maternal and presents an epidermal pattern with strong expression on scattered cells. (A) Whole-mount in situ hybridization (WMISH) for itpkb at different stages of development. Dashed line on st. 10 embryo indicates the dorsal (d) lip. Dashed lines on st. 12.5 and st. 13 embryos mark the neural tube, which divides the embryo into left and right halves. (B) WMISH section for itpkb confirms the epidermal expression in scattered cells. Section is 25 μm thick. (Bar, 100 μm; inset bar, 25 μm.) a, anterior; an, animal pole; L, lateral view; p, posterior; v, ventral; veg, vegetal pole. |
|
|
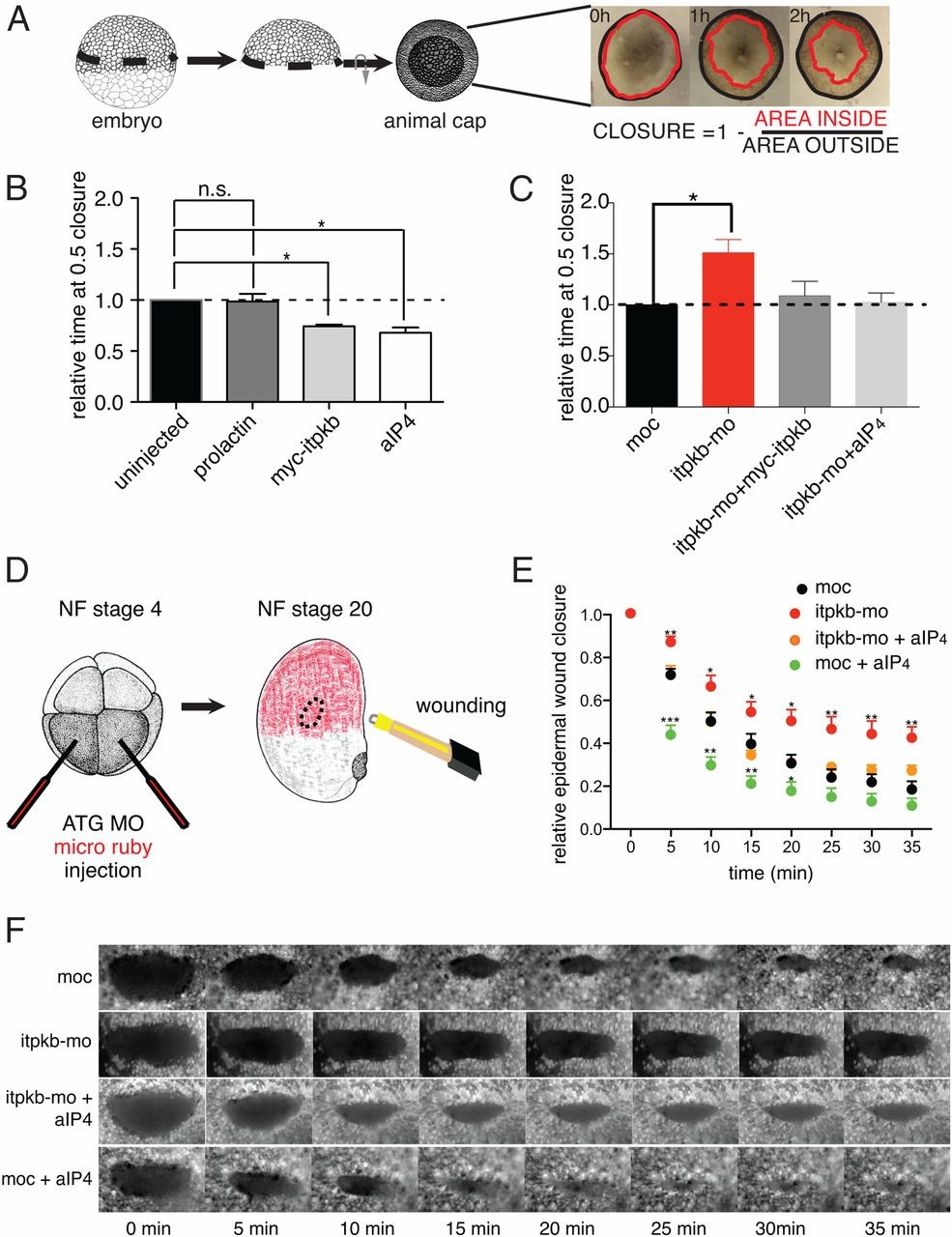
Fig. 2. Itpkb modulates the speed of wound closure. (A) Animal cap assay. Area inside and area outside of the animal cap explants were measured and relative closure was calculated. The control and experimental time at 0.5 closure was extracted from each relative closure graph and represented as a bar graph. Each experimental time was relative to its respective control. (B) Itpkb and IP4 accelerate multicellular wound closure. Graph of time at 0.5 closure when 0.5 ng myc-itpkb mRNA was injected or 0.5 μM aIP4 treatment was done, relative to controls (uninjected and prolactin injected embryos). Uninjected control n = 12; prolactin control n = 5; itpkb n = 6; aIP4 n = 6. (C) Knock down of itpkb delays multicellular wound closure. Graph of time at 0.5 closure when 40 ng itpkb-mo-injected with or without 0.4 ng myc-itpkb or 0.5 μM aIP4, relative to controls (moc-injected embryos). Control n = 7, itpkb-mo n = 7, itpkb-mo + itpkb n = 4, itpkb-mo + aIP4 n = 3. Each experimental condition was analyzed by Student t test, nonparametric Mann-Whitney test. Results are shown as means +/- SEM. Asterisks indicate *P < 0.05. Each N is one experiment done with five animal caps. (D-F) Epidermal itpkb knock down delays wound closure. (D) Embryos were co-injected with microruby and 20 ng moc or itpkb-mo into the two ventral animal blastomeres in stage 4 (eight-cell stage) embryos. Embryos were wounded and treated with or without 0.5 μM aIP4. (E) Quantification of the epidermal wound closure over time, with the different experimental condition, moc (black spot), itpkb-mo (red spot), itpkb-mo + aIP4 (orange spot), moc + aIP4 (green spot). N moc = 10, N itpkb-mo = 7, N itpkb-mo + aIP4= 4, N moc + aIP4 = 8. Each time point was analyzed by Student t test, nonparametric Mann-Whitney test. Results are shown as means +/- SEM. Asterisks indicate *P < 0.05, **P < 0.01, ***P < 0.001. (F) Example of fluorescent images showing a time lapse of embryos wounded in the epidermis, taken with the different experimental condition. From top to bottom: moc, itpkb-mo, itpkb-mo + aIP4, moc + aIP4. |
|
|
Fig. 3. Itpkb accumulates around the wound edge and modulates F-actin assembly in multicellular wounds. (A) Immunofluorescence of wounded embryos shows the accumulation of endogenous Itpkb at the wound edge. Embryos were injected with membrane GFP probe (gap-43-gfp mRNA), wounded, fixed, and stained with antibodies against GFP and Itpkb. Green, GFP; red, Itpkb. n = 6. (B) Itpkb accumulates at the leading edge of wounded cells. (Left) An animal cap wound in an embryo injected with 0.2 ng egfp mRNA as a control. (Right) An animal cap wound in an embryo injected with 5 ng itpkb-3xCâ²egfp mRNA (itpkb-eGFP). Control n = 7, itpkb-eGFP n = 8. (C) Itpkb colocalizes with the F-actin array around the wound edge. Embryos were coinjected with 1.5 ng cherry-dbmoesin mRNA and 5 ng itpkb-egfp mRNA. Green, itpkb-eGFP accumulation around wound edge; red, F-actin array around the multicellular wound; yellow, merged image of F-actin and itpkb-eGFP postwounding (p.w.). The image represents an example at 2 min p.w. n = 7. (D) The accumulation of Itpkb at the leading edge of wounded cells is F-actin�dependent. Embryos were injected with itpkb-egfp mRNA, treated with DMSO (Left), LatB (2.5 μM) (Center), or Noc (50 μM) (Right) for 30 min before wounding. Live images were taken 3 min after wounding to observe the localization of itpkb-eGFP. N DMSO = 11; N LatB = 9; N Noc = 8. (E) Itpkb knock down impairs F-actin assembly after wounding. Embryos were coinjected with 0.5 ng F-actin probe and 40 ng, itpkb-mo, or moc. Itpkb-mo embryos were also coinjected with myc-itpkb mRNA. (Left) F-actin array in moc-wounded animal cap. Middle panel shows disrupted F-actin array on itpkb-mo wounded animal. (Center) Rescued F-actin array in itpkb-mo + myc-itpkb injected embryos. N moc = 14; N itpkb-mo = 20; N rescue = 9. (Bars, 50 μm.) |
|
|
Fig. 4. Itpkb modulates the activation of Rho GTPases during wound repair. (A) Knock down of itpkb impairs the activation of Cdc42 after wounding. Western blot shows the activation of Cdc42 before and after wounding in control (lanes 1�2), moc (lanes 3�4), and itpkb-mo�injected embryos (lanes 5�6). (B) Knock down of itpkb impairs the activation of Rac1 after wounding. Western blot shows the activation of Rac1 before and after wounding in control (lanes 1�2), moc (lanes 3�4), and itpkb-mo�injected embryos (lanes 5�6). (C) Knock down of itpkb enhances the activation of RhoA after wounding. Western blot shows the activation of RhoA before and after wounding in control (lanes 1�2), moc (lanes 3�4), and itpkb-mo (lanes 5�6). (D�F) Itpkb and IP4 promote the activation of Cdc42 (D), Rac1 (E), and RhoA (F) in embryos. Western blots show the activation of Cdc42 (D), Rac1 (E), and RhoA (F) before and after wounding in control (lanes 1�2), myc-itpkb mRNA-injected (lanes 3�4), and aIP4-treated (lanes 5�6) embryos. For each experiment, 5% input of respective GTPase was taken as the starting level of total protein before pull down, and the GST levels were assessed as loading controls. (−) Indicates unwounded and (+) indicates wounded. Results are representative of three independent experiments. |
|
|
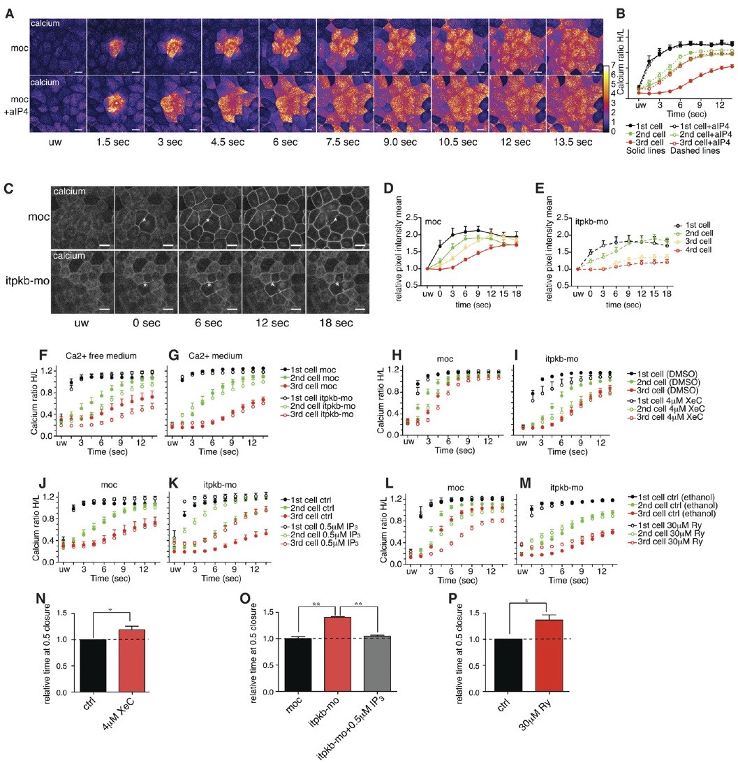
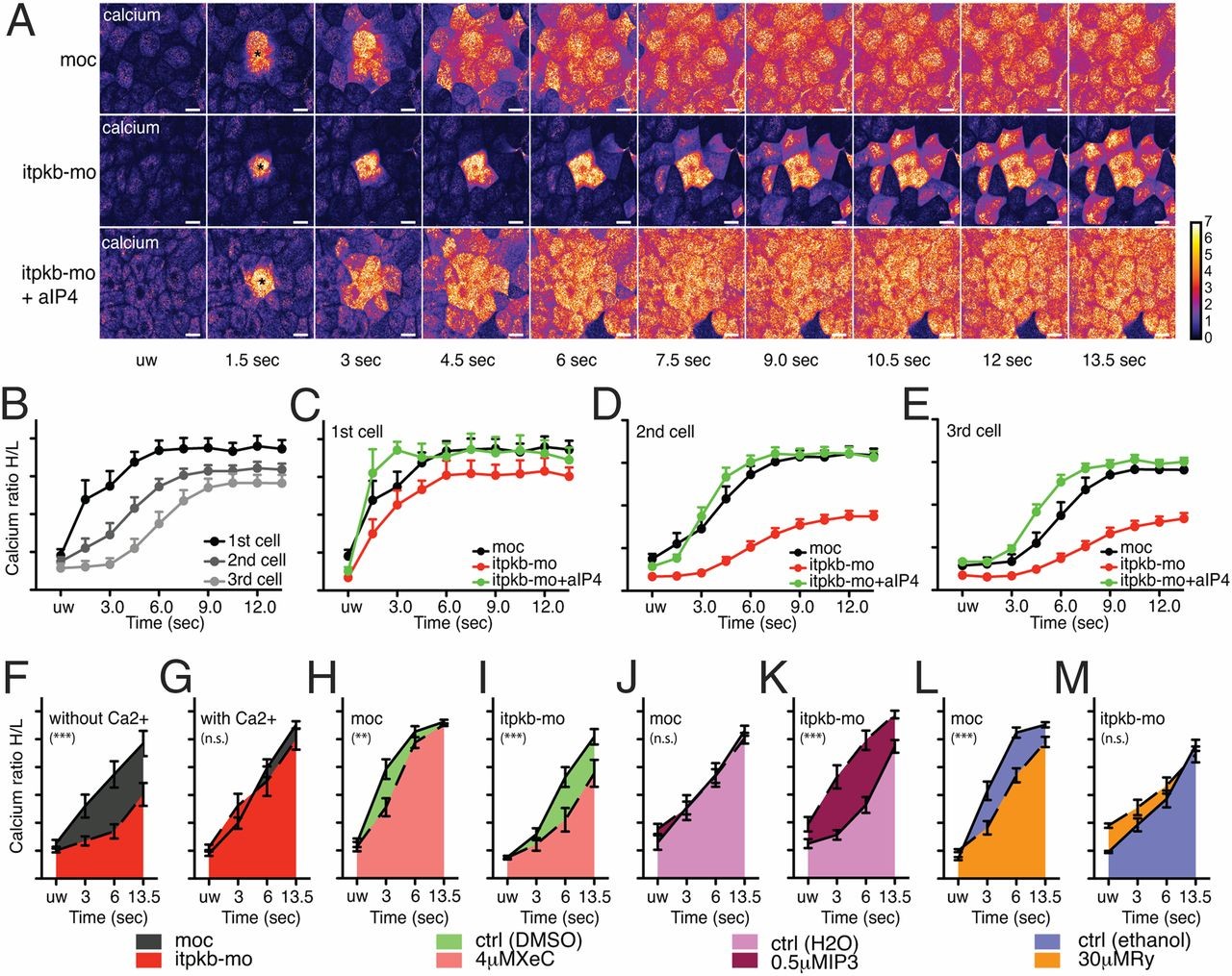
Fig. 5. Itpkb is required for Ca2+ wave propagation following wounding. (A) Knock down of itpkb impairs Ca2+ wave propagation after wounding. Embryos were coinjected with 2.5 ng mRNA encoding GEM GECO and 40 ng of itpkb-mo or moc. Examples of Ca2+ ratio high/low over time in a wounded moc embryo (Top), wounded itpkb-mo embryo (Middle), and wounded itpkb-mo embryo treated with 0.5 μM aIP4 (Bottom). (Bars, 20 μm.) Asterisks indicate wound site. (B) 3D spatiotemporal quantification of Ca2+ ratio high/low on moc embryos after wounding, in the first cell or wounded cell (solid black line), second cell (dark gray line), and third cell (light gray line). For first cell n = 11, second cell n = 17, and third cell n = 10. (C�E) Temporal quantification of Ca2+ ratio high/low after wounding in embryos treated with moc (black line), itpkb-mo (red line), and itpkb-mo + 0.5 μM aIP4 (green line), in the first cell line or wounded cell (C); second cell line (D); and third cell line (E). For moc first cell n = 11, second cell = 17, third cell = 10; for itpkb-mo first cell n = 5, second cell = 24, third cell = 23; for itpkb-mo + aIP4 first cell n = 5, second cell = 13, third cell = 19. (F�M) Temporal quantification of Ca2+ ratio high/low in second cell line after wounding embryos. (F and G) Knock down of itpkb impairs intracellular Ca2+ wave propagation after wounding. Embryos wounded in medium without (F) or with calcium (G). Gray, moc embryos; red, itpkb-mo embryos. (H and I) XeC delays Ca2+ wave propagation after wounding in moc embryos and has an additive inhibitory effect on itpkb-mo�injected embryos. (H) Moc-injected embryos. (I) itpkb-mo�injected embryos. Green, DMSO-treated embryos; pink, 4 μM XeC-treated embryos. (J and K) InsP3 rescues the delayed Ca2+ wave propagation on itpkb-mo�injected wounded embryos. (J) Moc-injected embryos. (K) Itpkb-mo�injected embryos. Fuchsia, water-treated embryos; purple, 0.5 μM inositol-1,4,5-triphosphate (IP3)-treated embryos. (L and M) Ry delays Ca2+ wave propagation after wounding in moc embryos, but does not have an additive inhibitory effect on itpkb-mo embryos. (L) Moc-injected embryos. (M) Itpkb-mo�injected embryos. Blue, ethanol-treated embryos; orange, 30 μM Ry-treated embryos. N is as in Fig. S6. Each graph was analyzed by two-way ANOVA. Results are shown as means � SEM. **P < 0.01, ***P < 0.001. NS, not significant. |
|
|
Fig. S1. Related to Fig. 1. Temporal and spatial expression pattern of itpkb. (A) itpkb quantitative (q)RT-PCR was done on embryos at different stages of development. Expression levels were normalized relative to rpl8. (B) qRT-PCR performed on animal caps at mid-blastula stage (stage 8) shows an enrichment of itpkb expression in cells fated to become epidermis. (C) Double fluorescent in situ hybridization for itpkb and sox3 combined with DAPI staining. MERGE represents nuclear (DAPI) staining in blue, itpkb in green, and sox3 in magenta. (Bars, 200 μm.) |
|
|
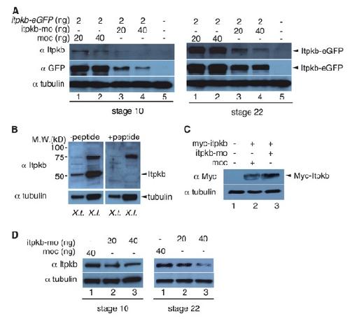
Fig. S2. Related to Figs. 2 and 3. Generation of Xenopus Itpkb antibody and confirmation of the efficiency and specificity of itpkb-mo. (A) To confirm the efficiency of itpkb-mo (ATG itpkb morpholino), we generated a pCS2-itpkb-C′3xeGFP (itpkb-eGFP) construct in which the C terminus of the coding sequence of itpkb was fused in-frame to 3� eGFP. Immunoblots were performed using α-GFP, α-Itpkb, and α-tubulin antibodies on extracts from embryos at stages 10 (Left) or 22 (Right), coinjected with itpkb-eGFP mRNA and 20 or 40 ng of moc (lanes 1 and 2), or 20 or 40 ng of itpkb-mo (lanes 3 and 4). (B) Itpkb antibody recognizes endogenous Itpkb protein in both X. laevis and X. tropicalis. Western blot shows the immunostaining of Itpkb with antibody untreated (Left, −peptide) or pretreated (Right, +peptide) with the peptide generated to produce the Itpkb antibody. Pretreatment of the Itpkb antibody with the peptide depletes the staining of Itpkb band in both X. laevis and X. tropicalis. M.W., molecular weight marker; X.t., X. tropicalis; X.l., X. laevis. (C) To generate a itpkb-mo rescue construct, we fused an Myc tag onto the N terminus of itpkb (myc-itpkb) and injected mRNA for this construct into embryos with or without itpkb-mo. Im- munoblots were performed using α-myc or α-tubulin antibodies with myc-itpkb mRNA and moc (lane 2) or itpkb-mo (lane 3) showing that itpkb-mo cannot inhibit translation of the myc-itpkb construct. (D) Knock down of itpkb by injecting itpkb-mo decreases the level of endogenous Itpkb protein. Western blots were performed using α-itpkb and α-tubulin antibodies to embryos extracts, stage 10 (Left) or 22 (Right), injected with 40 ng moc (lane 1), or 20 or 40 ng itpkb- mo (lanes 2 and 3). |
|
|
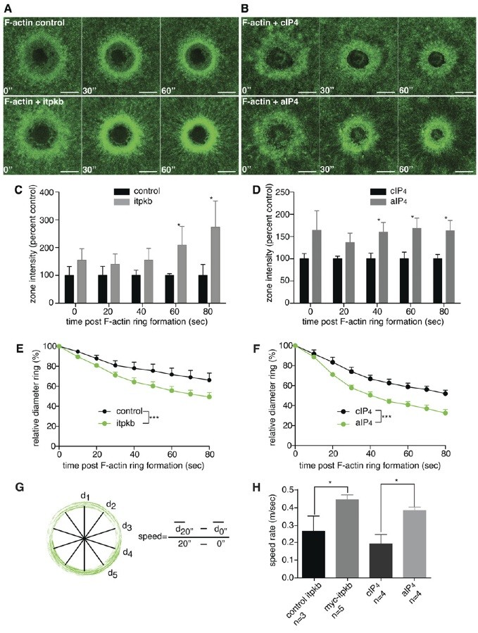
Fig. S3. Related to Fig. 3. Itpkb and InsP4 increase the levels of F-actin array after wounding and lead to an acceleration of the speed of wound healing in oocytes. (A�H) Oocytes were injected with 20 ng of mRNA encoding the F-actin probe, eGFP-DBmoesin, and coinjected with the respective mRNA or treated with the noted chemical. After 24 h, laser wounds were made and time-lapse confocal microscopy was taken. Time 0 s is equivalent to time after F-actin array formation. (A) F-actin array postwounding in control oocyte (F-actin probe alone) (Upper) or myc-itpkb oocyte (F-actin probe coinjected with 1ng myc-itpkb mRNA) (Lower). (Bars, 20 μm.) (B) F-actin array postwounding in oocyte incubated with 0.5 μM cIP4 (Upper) or 0.5 μM aIP4 (Lower). (Bars, 20 μm.) (C and D) Quantification of F-actin array intensity over time in the presence of itpkb (C) or aIP4 (D) relative to their respective controls. Each time point was analyzed by Student t test, nonparametric Mann-Whitney test. Results are shown as means � SEM. *P < 0.05. (E and F) Quantification of the relative F-actin ring diameter over time in the presence of Itpkb (E) or aIP4 (F) compared with their respective control. After testing Gaussian distribution by D�Agostino and Pearson omnibus normality test, statistic analysis was done by two-way ANOVA test. Results are shown as means � SEM. ***P < 0.001. (G) Speed of F-actin closure was calculated during the first 20 s, after the F-actin ring is first seen. (H) Quantification of speed rate in the presence of itpkb or aIP4, compared with their respective controls. Each time point was analyzed by Student t test, nonparametric Mann-Whitney test. Results are shown as means � SEM. *P < 0.05. Control n = 3, itpkb n = 5, cIP4 n=4,aIP4 n=4. |
|
|
Fig. S4. Related to Fig. 4. Confirmation of specificity of Rac, Cdc42, and RhoA antibodies and efficiency of active Rho GTPase GST pull down. (A) Western blots were performed to test the specificity of the αRac1, αCdc42, and αRhoA antibodies. All three antibodies detected endogenous Rac1, Cdc42, and RhoA in un- injected embryos, and levels of these proteins were dramatically increased after injection of mRNA encoding X. tropicalis rac1, cdc42, and rhoa. Arrowheads, the respective protein; −, uninjected embryos; +, injected embryos. (B) To test the specificity and efficiency of the GST pull down, GTPγS was added to protein extracts from embryos injected with 0.5 ng PAK1-GST or rGBD-GST mRNA. Immunoblot was done to detect the respective protein after the GST pull down. The amounts of precipitated (active) Rac, Cdc42, and Rho reveal great increase in GTPγS (+) embryonic lysates compared with untreated lysates. Five percent embryonic lysates were taken as inputs. Arrowhead, the respective protein; −, no treatment with GTPγS; +, treatment with GTPγS; M.W., molecular weight marker. |
|
|
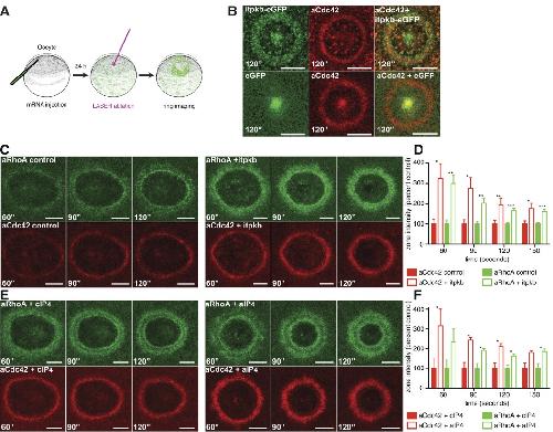
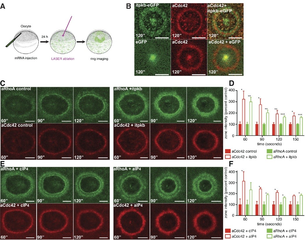
Fig. S5. Related to Fig. 4. Itpkb and InsP4 increase wound-induced activation of RhoA and Cdc42 in single-cell wounds. (A) Schematic diagram showing the oocyte assay in analyzing the activity of Cdc42 and RhoA after single-cell wounding. (B) Itpkb accumulates around wound edge. (Upper) An oocyte injected with 5 ng itpkb-eGFP mRNA and activated Cdc42 (aCdc42) probe. (Lower) A control oocyte injected with 1.5 ng eGFP mRNA and aCdc42 probe. itpkb-eGFP n = 7, eGFP n = 9. (C) Itpkb increases the levels of active Cdc42 and active RhoA. (Left) A wounded control oocyte injected with aRhoA (green) and aCdc42 (red) probes. (Right) A wounded oocyte injected with both aRhoA and aCdc42 probes and 1 ng myc-itpkb mRNA. (D) Quantification of aRhoA and aCdc42 zone intensities over time in the presence of myc-itpkb, relative to controls (probes alone). Control n = 11, itpkb n = 7. (E) Ins(1,3,4,5)P4 increases the levels of active Cdc42 and active RhoA. (Left) A wounded control oocyte injected with aRhoA and aCdc42 probes and incubated with 0.5 μM cIP4 (IP4 control). (Right) Wounded oocytes injected with both probes and incubated with 0.5 μM aIP4 (IP4 active). (F) Quantification of aRhoA and aCdc42 zone intensities over time in the presence of 0.5 μM aIP4, relative to controls (0.5 μM cIP4). cIP4 n = 5, aIP4 n = 5. Each time point was analyzed by Student t test, nonparametric Mann-Whitney test. Results are shown as means � SEM. *P < 0.05, **P < 0.01, ***P < 0.001. (Bars, 20 μm.) |
|
|
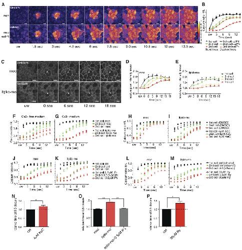
Fig. S6. Related to Fig. 5. Itpkb-IP4 is required for Ca2+ wave propagation following wounding. (A) aIP4 accelerates Ca2+ wave propagation following wounding. Embryos were coinjected with 2.5 ng GEM-GECO mRNA and moc. Before wounding, embryos were treated or not with 0.5 μM aIP4. (Upper) An example of Ca2+ ratio high/low in a wounded moc embryo. (Lower) An example of Ca2+ ratio high/low in a wounded moc + aIP4 embryo. (Bars, 20 μm.) Asterisks show wound site. (B) 3D spatiotemporal Ca2+ intensity quantification on moc (solid line) or moc + aIP4 (dashed line) wounded embryos. For moc first cell or wounded cell n = 16, second cell = 33, third cell = 23; for moc + aIP4 first cell or wounded cell n = 10, second cell = 37, third cell = 40. (C) Knock down of itpkb impairs Ca2+ wave propagation after wounding. Embryos were coinjected with 2.5 ng C2-mRFP mRNA and 40 ng itpkb-mo or moc. (Upper) Example of Ca2+ wave propagation in a wounded moc embryo. (Lower) Example of Ca2+ wave propagation on a wounded itpkb-mo embryo. (Bars, 20 μm.) Asterisks show wound site. (D and E) 3D spatiotemporal Ca2+ intensity quantification on moc (D) or itpkb-mo (E) wounded embryos coinjected with C2-mRFP. For moc first cell or wounded cell n = 9, second cell = 9, third cell = 20, fourth cell = 24; for itpkb-mo first cell n = 12, second cell = 12, third cell = 35, fourth cell = 21. (F�M) Embryos were coinjected with GEM GECO mRNA and 40 ng of moc or itpkb-mo. (F and G) Knock down of itpkb impairs intracellular Ca2+ wave propagation after wounding. 3D spatiotemporal Ca2+ intensity quantification on moc (filled circle) or itpkb-mo (open circle) wounded embryos, in medium without (F) or with (G) calcium. (F) For moc first cell or wounded cell n = 3, second cell = 11, third cell = 12; for itpkb-mo first cell or wounded cell n = 5, second cell = 20, third cell = 5. (G) For moc first cell n = 6, second cell = 13, third cell = 21; for itpkb-mo first cell n = 3, second cell = 9, third cell = 12. (H and I) Xestospongin C delays Ca2+ wave propagation after wounding in moc embryos and has an additive inhibitory effect on itpkb-mo�injected embryos. 3D spatiotemporal Ca2+ intensity quantification on moc (H) or itpkb-mo (I) wounded embryos, untreated (filled circle) or treated (open circle) with 4 μM XeC. (H) For moc (DMSO) first cell or wounded cell n = 6, second cell = 17, third cell = 16; for moc 4 μM XeC first cell or wounded cell n = 7, second cell = 20, third cell = 20. (I) For itpkb-mo (DMSO) first cell or wounded cell n = 6, second cell = 16, third cell = 12; for itpkb-mo 4 μM xestosponginC (XeC) first cell or wounded cell n = 7, second cell = 14, third cell = 9. (J and K) Inositol-trisphosphate (InsP3) rescues the delayed Ca2+ wave propagation on itpkb-mo�injected wounded embryos. 3D spatiotemporal Ca2+ intensity quantification on moc (J) or itpkb-mo (K) wounded embryos, untreated (filled circle) or treated (open circle) with 0.5 μM inositol-1,4,5-triphosphate (InsP3 or IP3). (J) For moc first cell or wounded cell n = 4, second cell = 14, third cell = 17; for moc 0.5 μM IP3 first cell n = 5, second cell = 21, third cell = 31. (K) For itpkb-mo first cell n = 3, second cell = 16, third cell = 13; for itpkb-mo 0.5 μM IP3 first cell n = 3, second cell = 10, third cell = 14. (L and M) Ryanodine (Ry) delays Ca2+ wave propagation after wounding in moc embryos, but does not have an additive inhibitory effect on itpkb-mo embryos. 3D spatiotemporal Ca2+ intensity quantification on moc (L) or itpkb-mo (M) wounded embryos, untreated (filled circle) or treated (open circle) with 30 μM Ry. (L) For moc ctrl (ethanol) first cell or wounded cell n = 3, second cell = 17, third cell = 26; for moc 30 μM Ry first cell or wounded cell n = 4, second cell = 19, third cell = 33. (M) For itpkb- mo ctrl (ethanol) first cell n = 3, second cell = 15, third cell = 23; for itpkb-mo 30 μM Ry first cell n = 5, second cell = 15, third cell = 26. (N) Xestospongin delays wound healing. Animal cap assay on embryos treated with (red bar) and without (black bar) 4 μM XeC. N ctrl = 3, N 4 μM XeC = 3. The bars were analyzed by Student t test, nonparametric Mann-Whitney test. Results are shown as means � SEM. *P < 0.05. (O) InsP3 rescues speed of wound healing in itpkb-mo�injected animal caps. Animal cap assay on embryos injected with moc (black bar) or itpkb-mo (red bar) and treated with 0.5 μM IP3 (gray bar). N ctrl = 3, N itpkb-mo = 3. N itpkb-mo + 0.5 μM IP3 = 3. The bars were analyzed by one-way ANOVA. Results are shown as means � SEM. **P < 0.01. (P) Ry delays wound healing. Animal cap assay on embryos treated with (red bar) and without (black bar) 30 μM Ry. N ctrl = 3, N 30 μM Ry = 3. The bars were analyzed by Student t test, non- parametric Mann-Whitney test. Results are shown as means � SEM. *P < 0.05 |
|
|
Itpkb (inositol-trisphosphate 3-kinase B) gene expression in Xenopus tropicalis embryo, assayed via in situ hybridization, NF stage 8, lateral view, anterior up. |
|
|
Itpkb (inositol-trisphosphate 3-kinase B) gene expression in Xenopus tropicalis embryo, assayed via in situ hybridization, NF stage 10, lateral view, dorsal up. |
|
|
Itpkb (inositol-trisphosphate 3-kinase B) gene expression in Xenopus tropicalis embryo, assayed via in situ hybridization, NF stage 12.5, dorsal view, anterior up. Dashed line represents position of neural tube. |
|
|
Itpkb (inositol-trisphosphate 3-kinase B) gene expression in Xenopus tropicalis embryo, assayed via in situ hybridization, NF stage 23, lateral view, anterior left. |
|
|
Itpkb (inositol-trisphosphate 3-kinase B) gene expression in Xenopus tropicalis embryo, assayed via in situ hybridization, NF stage 26, lateral view, anterior left. |
|
|
|
|
|
Itpkb (inositol-trisphosphate 3-kinase B) gene expression in Xenopus tropicalis embryo, assayed via in situ hybridization, NF stage 32, lateral view, anterior left. |
|
|
Fig. 3. Itpkb accumulates around the wound edge and modulates F-actin assembly in multicellular wounds. (A) Immunofluorescence of wounded embryos shows the accumulation of endogenous Itpkb at the wound edge. Embryos were injected with membrane GFP probe (gap-43-gfp mRNA), wounded, fixed, and stained with antibodies against GFP and Itpkb. Green, GFP; red, Itpkb. n = 6. |
References [+] :
Abreu-Blanco,
Cell wound repair in Drosophila occurs through three distinct phases of membrane and cytoskeletal remodeling.
2011, Pubmed
Abreu-Blanco, Cell wound repair in Drosophila occurs through three distinct phases of membrane and cytoskeletal remodeling. 2011, Pubmed
Bement, Rehabilitation and the single cell. 2007, Pubmed
Benard, Assay of Cdc42, Rac, and Rho GTPase activation by affinity methods. 2002, Pubmed
Benard, Characterization of rac and cdc42 activation in chemoattractant-stimulated human neutrophils using a novel assay for active GTPases. 1999, Pubmed
Benink, Concentric zones of active RhoA and Cdc42 around single cell wounds. 2005, Pubmed , Xenbase
Brehm, Identification of the actin-binding domain of Ins(1,4,5)P3 3-kinase isoform B (IP3K-B). 2004, Pubmed
Brock, Healing of incisional wounds in the embryonic chick wing bud: characterization of the actin purse-string and demonstration of a requirement for Rho activation. 1996, Pubmed
Burkel, A Rho GTPase signal treadmill backs a contractile array. 2012, Pubmed , Xenbase
Clark, Integration of single and multicellular wound responses. 2009, Pubmed , Xenbase
Davidson, Embryonic wound healing by apical contraction and ingression in Xenopus laevis. 2002, Pubmed , Xenbase
DeLisle, InsP3 and Ins(1,3,4,5)P4 act in synergy to stimulate influx of extracellular Ca2+ in Xenopus oocytes. 1992, Pubmed , Xenbase
Feig, Regulation of Neuronal Function by Ras-GRF Exchange Factors. 2011, Pubmed
Irvine, Back in the water: the return of the inositol phosphates. 2001, Pubmed
Irvine, Micro-injection of inositol 1,3,4,5-tetrakisphosphate activates sea urchin eggs by a mechanism dependent on external Ca2+. 1986, Pubmed
Kim, The role of paraxial protocadherin in selective adhesion and cell movements of the mesoderm during Xenopus gastrulation. 1998, Pubmed , Xenbase
Kofron, Plakoglobin is required for maintenance of the cortical actin skeleton in early Xenopus embryos and for cdc42-mediated wound healing. 2002, Pubmed , Xenbase
Mandato, Actomyosin transports microtubules and microtubules control actomyosin recruitment during Xenopus oocyte wound healing. 2003, Pubmed , Xenbase
McNeil, Plasma membrane disruption: repair, prevention, adaptation. 2003, Pubmed
Millard, Dynamic analysis of filopodial interactions during the zippering phase of Drosophila dorsal closure. 2008, Pubmed
Morris, Synergism of inositol trisphosphate and tetrakisphosphate in activating Ca2+-dependent K+ channels. , Pubmed
Nalaskowski, Human inositol 1,4,5-trisphosphate 3-kinase isoform B (IP3KB) is a nucleocytoplasmic shuttling protein specifically enriched at cortical actin filaments and at invaginations of the nuclear envelope. 2011, Pubmed
Nodder, Wound healing in embryos: a review. 1997, Pubmed
Okabayashi, Tissue generation from amphibian animal caps. 2003, Pubmed
Pattni, Ins(1,4,5)P3 metabolism and the family of IP3-3Kinases. 2004, Pubmed
Rossman, GEF means go: turning on RHO GTPases with guanine nucleotide-exchange factors. 2005, Pubmed
Shaw, Wound repair at a glance. 2009, Pubmed
Smith, The effect of inositol 1,3,4,5-tetrakisphosphate on inositol trisphosphate-induced Ca2+ mobilization in freshly isolated and cultured mouse lacrimal acinar cells. 2000, Pubmed
Sonnemann, Wound repair: toward understanding and integration of single-cell and multicellular wound responses. 2011, Pubmed
Stanisstreet, Calcium and wound healing in Xenopus early embryos. 1982, Pubmed , Xenbase
Stutzmann, Endoplasmic reticulum Ca(2+) handling in excitable cells in health and disease. 2011, Pubmed
Wood, Wound healing recapitulates morphogenesis in Drosophila embryos. 2002, Pubmed
Xu, A Gαq-Ca²⁺ signaling pathway promotes actin-mediated epidermal wound closure in C. elegans. 2011, Pubmed
Yoshii, Wound healing ability of Xenopus laevis embryos. I. Rapid wound closure achieved by bisectional half embryos. 2005, Pubmed , Xenbase
Yu, Control of local actin assembly by membrane fusion-dependent compartment mixing. 2007, Pubmed , Xenbase
Zhao, An expanded palette of genetically encoded Ca²⁺ indicators. 2011, Pubmed
