Click here to close
Hello! We notice that you are using Internet Explorer, which is not supported by Xenbase and may cause the site to display incorrectly.
We suggest using a current version of Chrome,
FireFox, or Safari.
PLoS One
2013 Jun 11;86:e65420. doi: 10.1371/journal.pone.0065420.
Show Gene links
Show Anatomy links
A novel glucagon-related peptide (GCRP) and its receptor GCRPR account for coevolution of their family members in vertebrates.
Park CR, Moon MJ, Park S, Kim DK, Cho EB, Millar RP, Hwang JI, Seong JY.
???displayArticle.abstract???
The glucagon (GCG) peptide family consists of GCG, glucagon-like peptide 1 (GLP1), and GLP2, which are derived from a common GCG precursor, and the glucose-dependent insulinotropic polypeptide (GIP). These peptides interact with cognate receptors, GCGR, GLP1R, GLP2R, and GIPR, which belong to the secretin-like G protein-coupled receptor (GPCR) family. We used bioinformatics to identify genes encoding a novel GCG-related peptide (GCRP) and its cognate receptor, GCRPR. The GCRP and GCRPR genes were found in representative tetrapod taxa such as anole lizard, chicken, and Xenopus, and in teleosts including medaka, fugu, tetraodon, and stickleback. However, they were not present in mammals and zebrafish. Phylogenetic and genome synteny analyses showed that GCRP emerged through two rounds of whole genome duplication (2R) during early vertebrate evolution. GCRPR appears to have arisen by local tandem gene duplications from a common ancestor of GCRPR, GCGR, and GLP2R after 2R. Biochemical ligand-receptor interaction analyses revealed that GCRP had the highest affinity for GCRPR in comparison to other GCGR family members. Stimulation of chicken, Xenopus, and medaka GCRPRs activated Gαs-mediated signaling. In contrast to chicken and Xenopus GCRPRs, medaka GCRPR also induced Gαq/11-mediated signaling. Chimeric peptides and receptors showed that the K(16)M(17)K(18) and G(16)Q(17)A(18) motifs in GCRP and GLP1, respectively, may at least in part contribute to specific recognition of their cognate receptors through interaction with the receptor core domain. In conclusion, we present novel data demonstrating that GCRP and GCRPR evolved through gene/genome duplications followed by specific modifications that conferred selective recognition to this ligand-receptor pair.
???displayArticle.pubmedLink???
23776481 ???displayArticle.pmcLink???PMC3679108 ???displayArticle.link???PLoS One
Figure 2. Neighbor-joining phylogenetic tree for GCRPR-related receptors.Human (hu), mouse (mo), chicken (ch), anole lizard (an), Xenopus (xe), zebrafish (zf), medaka (md), fugu (fu), stickleback (sb), and tetraodon (to) along with human SCTR, GHRHR, VIPRs, and ADCYAP1R1 were examined. The amino acid sequences were aligned on ClustalX-2.1, and a tree was constructed with MEGA 5.05. Bootstrap numbers represent 1,000 replicates.
Figure 3. Activities of GCG family peptides on GCRP receptor.HEK293T cells were co-transfected with CRE-luc and plasmids containing chGCRPR (A), xeGCRPR (B), or mdGCRPR (C) in 48-well plates. Forty-eight hours after transfection, cells were treated with the indicated concentrations of peptides (▪ for GCRP; • for chGIP; ◊ for chGLP2; ○ for chGCG; △ for huGLP1; ▾ for Exe-4). Species-specific responses of chGCRPR (D), xeGCRPR (E), and mdGCRPR (F) were determined by treating cells with increasing concentrations of GCRP (▾ for chGCRP; ? for xeGCRP; • for mdGCRP) for 6 h, and luciferase activity was examined.
Figure 4. GCRP activities toward the human GCGR family.Plasmids containing huGIPR (A), huGLP1R (B), huGLP2R (C), or huGCGR (D) cDNA were co-transfected with the CRE-luc reporter vector into HEK293T cells. Forty-eight hours after transfection, cells were treated with various concentrations of human peptides (• for huGIP, huGLP1, huGLP2, and huGCG), GCRP (▾ for chGCRP; ▴ for xeGCRP; ◊ for mdGCRP), and Exe-4 (□) for 6 h. Luciferase activity was then determined.
Figure 5. Ligand-binding affinity of GCRP receptors.A cell-binding assay was performed in HEK293T cells expressing chGCRPR (A), xeGCRPR (B), or mdGCRPR (C) with 125I-chGCRP in the presence of various concentrations of cold ligand (□ for GCRP; ▴ for chGLP1; • for huGCG; ▽ for Exe-4).
Figure 6. GCRPR-mediated signaling pathway.cAMP accumulation (A) or IP production (B) in response to various concentrations of GCRP was determined in HEK293T cells transfected with plasmids containing GCRP receptors (• for chGCRPR; ▾ for xeGCRPR; ◊ for mdGCRPR). mdGCRP induces SRE-luc activity through mdGCRPR (C). Forty-eight hours after transfection with the receptor and the reporter genes, HEK293T cells were treated with different concentrations of GCRPs for 6 h. Luciferase activity was determined.
Figure 7. Potencies and efficacies of chimeric GCRP/GLP1 peptides toward chimeric GCRPR/GLP1R.Plasmids containing wild-type chGCRPR (A), chGLP1R (B), chimeric chGCRPR/chGLP1R (C), or chimeric chGCRPR/huGLP1R (D) cDNAs were introduced into HEK293T cells with the CRE-luc plasmid. Luciferase activities stimulated by graded concentrations of chGCRP (□), chGLP1 (▴), ch[GQA]GCRP (•), or ch[KMK]GLP1 (◊) were determined.
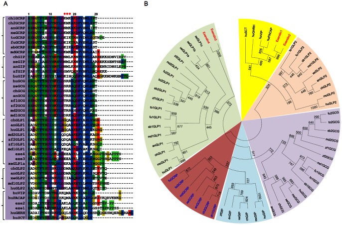
Figure 1. Amino acid sequence alignment of GCRP and neighbor-joining phylogenetic tree for related peptides of vertebrates.
A, The mature peptide sequences of GCRP were predicted and aligned along with the GIP, GCG, GLP1, GLP2, and Gila monster exendins. Conserved residues for GCRPs and related peptides are indicated by different colors as proposed by the ClustalX-2.1 program. The GCRP-specific motif at positions 16â18 is highlighted by red dots above the sequences. B, Neighbor-joining phylogenetic tree for GCRP-related peptides of human (hu), mouse (mo), chicken (ch), anole lizard (an), Xenopus (xe), zebrafish (zf), medaka (md), fugu (fu), stickleback (sb), and tetraodon (to) along with Gila monster exendins and human SCT, GHRH, VIP, and PACAP. The mature peptide sequences were aligned on ClustalX-2.1, and a tree was constructed with MEGA 5.05. Bootstrap numbers represent 1,000 replicates.
Acharjee,
Identification of amino acid residues that direct differential ligand selectivity of mammalian and nonmammalian V1a type receptors for arginine vasopressin and vasotocin. Insights into molecular coevolution of V1a type receptors and their ligands.
2004, Pubmed
Acharjee,
Identification of amino acid residues that direct differential ligand selectivity of mammalian and nonmammalian V1a type receptors for arginine vasopressin and vasotocin. Insights into molecular coevolution of V1a type receptors and their ligands.
2004,
Pubmed Adelhorst,
Structure-activity studies of glucagon-like peptide-1.
1994,
Pubmed Baggio,
Biology of incretins: GLP-1 and GIP.
2007,
Pubmed Bode,
Glucagon-like peptide 1 elevates cytosolic calcium in pancreatic beta-cells independently of protein kinase A.
1999,
Pubmed Castro,
Turn-on switch in parathyroid hormone receptor by a two-step parathyroid hormone binding mechanism.
2005,
Pubmed Chen,
Spatial approximations between residues 6 and 12 in the amino-terminal region of glucagon-like peptide 1 and its receptor: a region critical for biological activity.
2010,
Pubmed Chen,
Molecular basis of glucagon-like peptide 1 docking to its intact receptor studied with carboxyl-terminal photolabile probes.
2009,
Pubmed Drucker,
Glucagon-like peptide I stimulates insulin gene expression and increases cyclic AMP levels in a rat islet cell line.
1987,
Pubmed Drucker,
Glucagon-like peptides: regulators of cell proliferation, differentiation, and apoptosis.
2003,
Pubmed Drucker,
Induction of intestinal epithelial proliferation by glucagon-like peptide 2.
1996,
Pubmed During,
Glucagon-like peptide-1 receptor is involved in learning and neuroprotection.
2003,
Pubmed Fehmann,
The effects of glucagon-like peptide-I (GLP-I) on hormone secretion from isolated human pancreatic islets.
1995,
Pubmed Gallwitz,
GLP-1/GIP chimeric peptides define the structural requirements for specific ligand-receptor interaction of GLP-1.
1996,
Pubmed Gallwitz,
Structure/activity characterization of glucagon-like peptide-1.
1994,
Pubmed Gault,
Chemical gastric inhibitory polypeptide receptor antagonism protects against obesity, insulin resistance, glucose intolerance and associated disturbances in mice fed high-fat and cafeteria diets.
2007,
Pubmed Göke,
Exendin-4 is a high potency agonist and truncated exendin-(9-39)-amide an antagonist at the glucagon-like peptide 1-(7-36)-amide receptor of insulin-secreting beta-cells.
1993,
Pubmed Grace,
NMR structure and peptide hormone binding site of the first extracellular domain of a type B1 G protein-coupled receptor.
2004,
Pubmed Harmar,
Pharmacology and functions of receptors for vasoactive intestinal peptide and pituitary adenylate cyclase-activating polypeptide: IUPHAR review 1.
2012,
Pubmed Harmar,
Family-B G-protein-coupled receptors.
2001,
Pubmed Hisadome,
Leptin directly depolarizes preproglucagon neurons in the nucleus tractus solitarius: electrical properties of glucagon-like Peptide 1 neurons.
2010,
Pubmed Hwang,
Expansion of secretin-like G protein-coupled receptors and their peptide ligands via local duplications before and after two rounds of whole-genome duplication.
2013,
Pubmed Irwin,
Molecular evolution of proglucagon.
2001,
Pubmed Irwin,
Incretin hormones and the expanding families of glucagon-like sequences and their receptors.
2011,
Pubmed
,
Xenbase Kang,
cAMP-regulated guanine nucleotide exchange factor II (Epac2) mediates Ca2+-induced Ca2+ release in INS-1 pancreatic beta-cells.
2001,
Pubmed Kieffer,
The glucagon-like peptides.
1999,
Pubmed Kim,
Molecular Coevolution of Neuropeptides Gonadotropin-Releasing Hormone and Kisspeptin with their Cognate G Protein-Coupled Receptors.
2012,
Pubmed Kim,
Revisiting the evolution of gonadotropin-releasing hormones and their receptors in vertebrates: secrets hidden in genomes.
2011,
Pubmed Kimple,
Structural determinants of G-protein alpha subunit selectivity by regulator of G-protein signaling 2 (RGS2).
2009,
Pubmed Lee,
Molecular evolution of multiple forms of kisspeptins and GPR54 receptors in vertebrates.
2009,
Pubmed
,
Xenbase Li,
Extracellular loop 3 (EL3) and EL3-proximal transmembrane helix 7 of the mammalian type I and type II gonadotropin-releasing hormone (GnRH) receptors determine differential ligand selectivity to GnRH-I and GnRH-II.
2005,
Pubmed Lin,
Molecular modeling of the three-dimensional structure of GLP-1R and its interactions with several agonists.
2009,
Pubmed López de Maturana,
Met-204 and Tyr-205 are together important for binding GLP-1 receptor agonists but not their N-terminally truncated analogues.
2004,
Pubmed López de Maturana,
The glucagon-like peptide-1 receptor binding site for the N-terminus of GLP-1 requires polarity at Asp198 rather than negative charge.
2002,
Pubmed Lovshin,
Glucagon-like peptide (GLP)-2 action in the murine central nervous system is enhanced by elimination of GLP-1 receptor signaling.
2001,
Pubmed Mayo,
International Union of Pharmacology. XXXV. The glucagon receptor family.
2003,
Pubmed Mojsov,
Preproglucagon gene expression in pancreas and intestine diversifies at the level of post-translational processing.
1986,
Pubmed Moon,
Evolutionarily conserved residues at glucagon-like peptide-1 (GLP-1) receptor core confer ligand-induced receptor activation.
2012,
Pubmed Moon,
Insulin contributes to fine-tuning of the pancreatic beta-cell response to glucagon-like peptide-1.
2011,
Pubmed Moon,
Structural and molecular conservation of glucagon-like Peptide-1 and its receptor confers selective ligand-receptor interaction.
2012,
Pubmed Moon,
Tyr1 and Ile7 of glucose-dependent insulinotropic polypeptide (GIP) confer differential ligand selectivity toward GIP and glucagon-like peptide-1 receptors.
2010,
Pubmed Nauck,
Additive insulinotropic effects of exogenous synthetic human gastric inhibitory polypeptide and glucagon-like peptide-1-(7-36) amide infused at near-physiological insulinotropic hormone and glucose concentrations.
1993,
Pubmed Nauck,
Effects of glucagon-like peptide 1 on counterregulatory hormone responses, cognitive functions, and insulin secretion during hyperinsulinemic, stepped hypoglycemic clamp experiments in healthy volunteers.
2002,
Pubmed Oh,
Identification of farnesyl pyrophosphate and N-arachidonylglycine as endogenous ligands for GPR92.
2008,
Pubmed Oh,
Membrane-proximal region of the carboxyl terminus of the gonadotropin-releasing hormone receptor (GnRHR) confers differential signal transduction between mammalian and nonmammalian GnRHRs.
2005,
Pubmed Parthier,
Crystal structure of the incretin-bound extracellular domain of a G protein-coupled receptor.
2007,
Pubmed Perry,
Evidence of GLP-1-mediated neuroprotection in an animal model of pyridoxine-induced peripheral sensory neuropathy.
2007,
Pubmed Roch,
Hormones and receptors in fish: do duplicates matter?
2009,
Pubmed Runge,
Crystal structure of the ligand-bound glucagon-like peptide-1 receptor extracellular domain.
2008,
Pubmed Runge,
Different domains of the glucagon and glucagon-like peptide-1 receptors provide the critical determinants of ligand selectivity.
2003,
Pubmed Tang-Christensen,
The proglucagon-derived peptide, glucagon-like peptide-2, is a neurotransmitter involved in the regulation of food intake.
2000,
Pubmed Um,
Molecular coevolution of kisspeptins and their receptors from fish to mammals.
2010,
Pubmed
,
Xenbase Underwood,
Crystal structure of glucagon-like peptide-1 in complex with the extracellular domain of the glucagon-like peptide-1 receptor.
2010,
Pubmed Vrang,
Characterization of brainstem preproglucagon projections to the paraventricular and dorsomedial hypothalamic nuclei.
2007,
Pubmed Wang,
Position of Pro and Ser near Glu7.32 in the extracellular loop 3 of mammalian and nonmammalian gonadotropin-releasing hormone (GnRH) receptors is a critical determinant for differential ligand selectivity for mammalian GnRH and chicken GnRH-II.
2004,
Pubmed Xiao,
Characterization of glucagon-like peptide-1 receptor-binding determinants.
2000,
Pubmed Yegorov,
Using paleogenomics to study the evolution of gene families: origin and duplication history of the relaxin family hormones and their receptors.
2012,
Pubmed Zander,
Effect of 6-week course of glucagon-like peptide 1 on glycaemic control, insulin sensitivity, and beta-cell function in type 2 diabetes: a parallel-group study.
2002,
Pubmed