XB-ART-47236
J Neurosci
2013 Jun 19;3325:10384-95. doi: 10.1523/JNEUROSCI.5858-12.2013.
Show Gene links
Show Anatomy links
RNA-binding protein Hermes/RBPMS inversely affects synapse density and axon arbor formation in retinal ganglion cells in vivo.
???displayArticle.abstract???
The RNA-binding protein Hermes [RNA-binding protein with multiple splicing (RBPMS)] is expressed exclusively in retinal ganglion cells (RGCs) in the CNS, but its function in these cells is not known. Here we show that Hermes protein translocates in granules from RGC bodies down the growing axons. Hermes loss of function in both Xenopus laevis and zebrafish embryos leads to a significant reduction in retinal axon arbor complexity in the optic tectum, and expression of a dominant acting mutant Hermes protein, defective in RNA-granule localization, causes similar defects in arborization. Time-lapse analysis of branch dynamics reveals that the decrease in arbor complexity is caused by a reduction in new branches rather than a decrease in branch stability. Surprisingly, Hermes depletion also leads to enhanced early visual behavior and an increase in the density of presynaptic puncta, suggesting that reduced arborization is accompanied by increased synaptogenesis to maintain synapse number.
???displayArticle.pubmedLink??? 23785151
???displayArticle.pmcLink??? PMC4603358
???displayArticle.link??? J Neurosci
???displayArticle.grants??? [+]
Biotechnology and Biological Sciences Research Council , Wellcome Trust , 100329 Wellcome Trust , 085314 Wellcome Trust
Species referenced: Xenopus laevis
Genes referenced: atoh7 casp3.2 hoxc6 isl1 myc prox1 rbpms rbpms2 sox2
???displayArticle.antibodies??? Rbpms2 Ab1
???displayArticle.morpholinos??? rbpms2 MO1 rbpms2 MO2
???attribute.lit??? ???displayArticles.show???
|
|
Figure 1. RGC-specific expression of Hermes in Xenopus and zebrafish. A, Western blot analysis of Xenopus embryo head lysates using an anti-Hermes antibody detects Hermes protein expression from Stage 35/36 onward. BâBâ², ISH staining of Xenopus retinal transverse sections shows that hermes signal in RGCs begins at Stage 32 (B) and increases progressively at Stages 35/36 (Bâ²) and 40 (Bâ²). CâCâ², Immunostaining detects no Hermes protein expression at Stage 32 (C) and a progressively stronger signal in RGCs at Stages 35/36 (Câ²) and 40 (Câ²) in Xenopus retinal sections. D, Dâ², Immunostained Hermes-positive RGC axons are visible in the ONH in the retina (C, D), in the region of the OT (D), and tectum (tec) (Dâ²) in transverse sections through Xenopus brain at Stage 40. E, Immunostaining of Xenopus eye explants cultured at Stage 35/36 for 24 h detects strong Hermes expression in growth cones and filopodia (filo). FâHâ², Whole-mount ISH staining on embryonic zebrafish eyes shows that expression of both hermes genes (Her1a and Her1b) follows the wave of RGC differentiation, beginning at 32 hpf (F, Fâ²) and progressing across the whole retina by 39 hpf (G, Gâ²) and 72 hpf (H, Hâ²). IâKâ², Zebrafish retinal sections coimmunostained for Hermes and zn5 (an RGC-specific marker), plus a DAPI nuclear stain, shows that Hermes protein colocalizes with zn5 staining at 32 hpf (I, Iâ²), 39 hpf (J, Jâ²), and 72 hpf (K, Kâ²). L, Lâ², Lakritz mutant section (3.5 dpf) coimmunostained for Hermes (L) and zn5 and DAPI (Lâ²) shows no Hermes expression in eyes or brain of embryos lacking retinal ganglion cells. Scale bars: AâAâ², C, D, FâHâ², 100 μm; Dâ², IâLâ², 50 μm; E, 5 μm. |
|
|
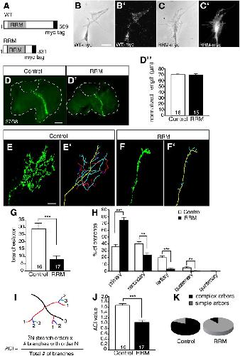
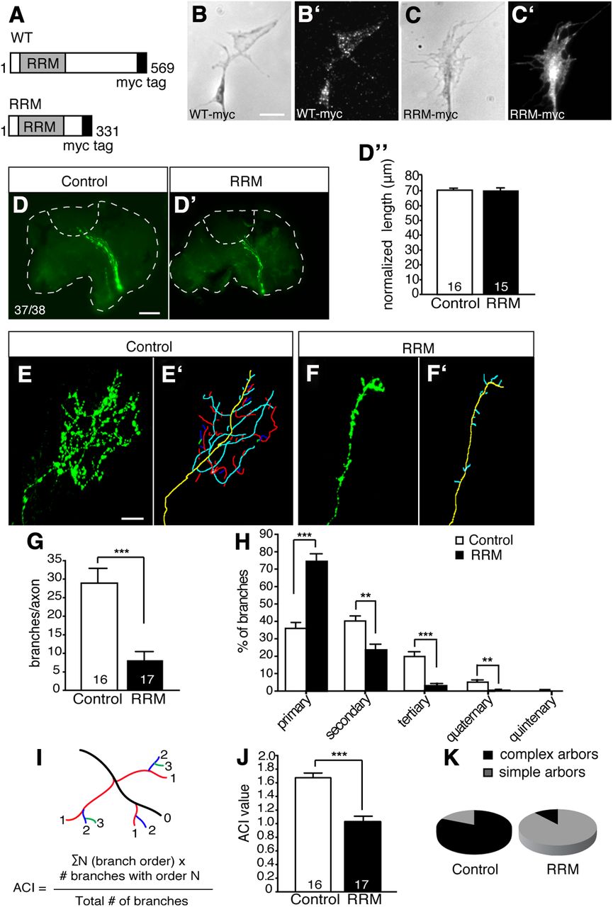
Figure 2. Hermes RRM-domain inhibits retinal axon branching in the tectum. A, WT myc-Hermes or myc-RRM mRNA was injected into both blastomeres of two-cell stage Xenopus embryos. B–C′, In retinal growth cones (cultured from mRNA-injected embryos at Stage 37/38 for 24 h), the mutant and WT myc-tagged Hermes proteins localize differently: WT myc-Hermes (B, B′) is punctate, whereas myc-RRM (C–C′) is distributed smoothly within the cytosol. D–D″, Lateral views of Stage 37/38 whole-mount brains showing the GFP-labeled optic pathway of control- (D) and RRM-injected embryos (D′) showing no significant difference in the trajectory or the length of axon in the optic tract (D″). E–F′, Single retinal axon terminal arbors in the tectum labeled with GFP at Stage 43 in control- (E) and RRM-injected embryos (F). The corresponding outlines of each terminal arbor are shown in E′ and F′, where branches of a different order are color coded: yellow, axon shaft; cyan, primary; red, secondary; blue, tertiary. G, H, RRM-expressing terminals show a significant decrease in total branch number (G) and branches of all branch orders (H). I, J, Comparing arbor complexity using the ACI (I) revealed a significant decrease in arbor complexity and a significant increase in the number of simple arbors (J) in RRM-expressing embryos compared to control. Error bars represent SEM. **p < 0.01; ***p < 0.0001; Mann–Whitney test. The numbers of axons analyzed are indicated on the bars. Scale bars: (in B) B–C′, 5 μm; (in D) D, D′, 50 μm; (in E) E–F′, 20 μm. |
|
|
Figure 3. Hermes-depletion does not alter RGC specification and development. A, B, Translational blocking antisense MOs designed for Xenopus (A) and zebrafish (B) were used to knock down Hermes expression in the retina. C, D, Stage 40 retinal sections exhibit strong FITC-tagged MOs (green) signal throughout, indicative of robust intracellular loading following blastomere injections. C′, C″, D′, D″, MO-loaded Xenopus retinas coimmunostained for Hermes (C′, D′) and Ac-tubulin (C″, D″) show a severe loss of Hermes signal in the HeMO-loaded retina (D′) compared to control (CoMO; C′), but normal formation of the RGC layer and ONH (C″, D″). E–F″, Transverse sections of 56 hpf CoMO or HeMO injected zebrafish embryos coimmunostained for Hermes (E, F), zn5 (E′, F′), and DAPI (E″, F″). G–J′, Zebrafish retinal sections (56 hpf) of CoMO- or HeMO-injected embryos stained with antibodies to Isl1 (G, G′), prox1 (H, H′), Sox2 (I, I′), and Caspase-3 (J, J′). K, K′, Retinal sections of atoh7:RFP transgenic CoMO-injected (K) or HeMO-injected (K′) zebrafish embryos showing RGC dendrite sublamination in the IPL at 5 dpf. Scale bars: (in C, E, G) C–J′, 100 μm; (in K) K, K′, 25 μm. |
|
|
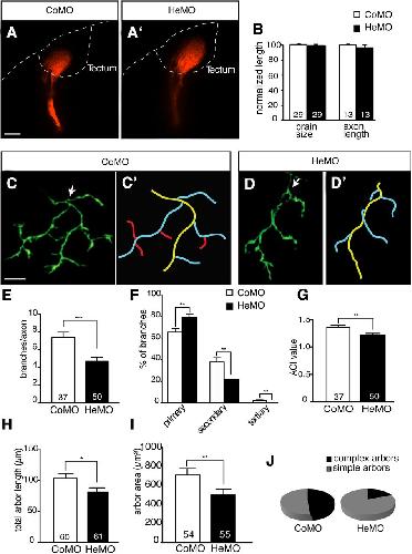
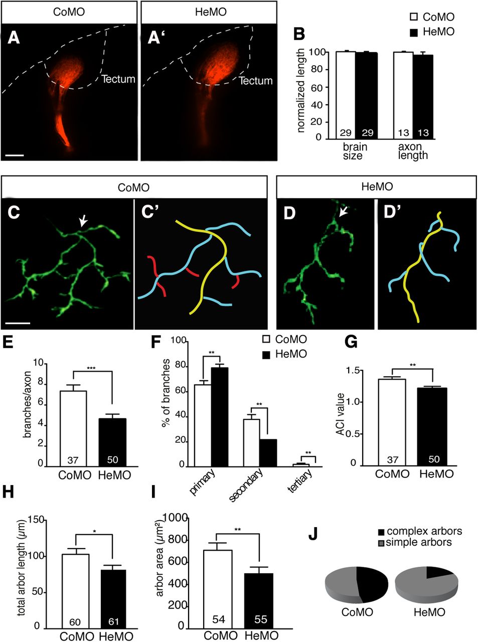
Figure 4. Hermes knockdown inhibits axonal branching in Xenopus. A–E, Embryos were blastomere injected with CoMO or HeMO and fixed at Stage 43. RGC axons labeled by eye-targeted RFP electroporation at Stage 28. Lateral view of whole-mount brains showing RFP-labeled retinotectal projections in CoMO- (A) and HeMO-injected embryos (B). There are no significant defects in long-range guidance, brain size, or axon length (C). Single RFP-labeled retinal axon terminals are highly branched in CoMO-injected embryos (D), but only sparsely branched in HeMO-injected (E) embryos. The corresponding outlines of each terminal arbor are shown in D′ and E′, where branches of a different order are color coded: yellow, axon shaft; cyan, primary; red, secondary; blue, tertiary. F–I, Hermes depletion leads to a significant reduction in average number of branches per axon (F), percentage of branches at all branch orders (G), and arbor complexity (H, I). Simple arbors, ACI < 1.4; complex arbors, ACI ≥ 1.4. Error bars represent SEM. *p < 0.05; **p < 0.01; Mann–Whitney test. The numbers of projections (C) or axons (D–I) analyzed are indicated on the bars. Scale bars: (in A) A, B, 50 μm; (in D) D–E′, 20 μm. |
|
|
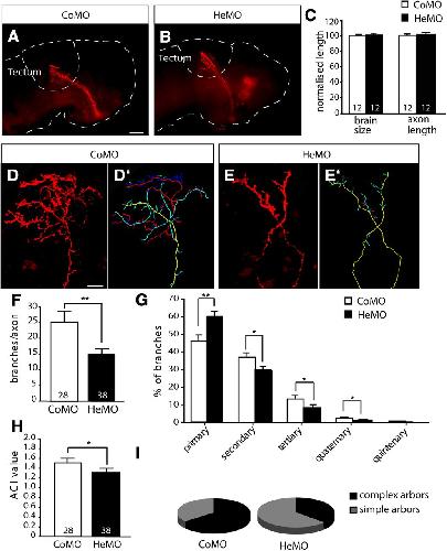
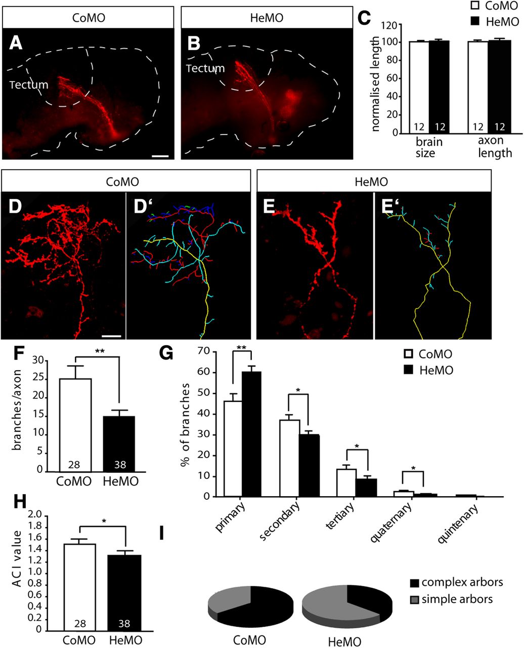
Figure 5. Hermes knockdown inhibits axonal branching in zebrafish. A–B, Embryos were injected with either CoMO or HeMO and fixed at 5 dpf followed by anterograde DiI labeling of RGC axons. Control- (A) and HeMO-injected embryos (A′) at 5 dpf show no difference in long-range axon guidance, brain size, or axon length (B). C–D′, Control- (C) or HeMO-injected embryos (D) were injected with eGFP to label single axons and are shown in whole-mount views of the tectum at 4 dpf, with corresponding tracings of arbor outlines in C′ and D′. E–J, HeMO-injected embryos show a significant reduction in total number of branches per axon (E), percentage of branches at all branch orders (F), ACI index (G), total arbor length (H), arbor area (I) and percentage of complex arbors (J). Simple arbors, ACI < 1.4; complex arbors, ACI ≥ 1.4. Error bars represent SEM. *p < 0.05; **p < 0.01; ***p < 0.001; Mann–Whitney test. The numbers of embryos (B) and axons (E–J) analyzed are indicated on the bars. Scale bars: (in A) A, A′, 50 μm; (in C) C–D′, 20 μm. |
|
|
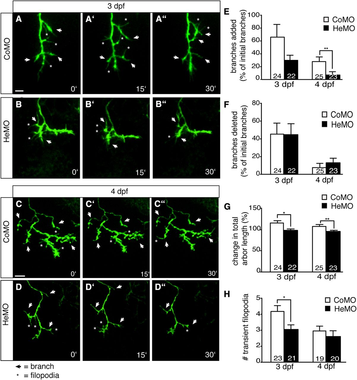
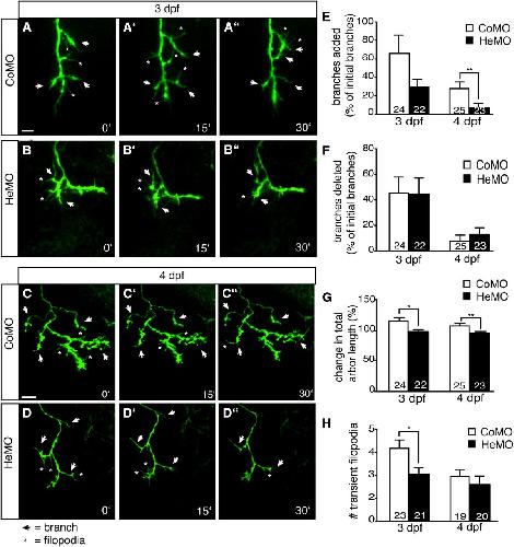
Figure 6. Hermes knockdown alters branch dynamics. A–D″, GFP-labeled retinal axon arbors of HeMO- or CoMO-injected embryos were imaged every 15 min for 30 min at 3 dpf (A–B″) and 4 dpf (C–D″). E–G, HeMO-injected embryos added fewer branches at both 3 and 4 dpf, significantly at 4 dpf (E), with no difference in the percentage of deleted branches (F). Hermes morphants showed a significant decrease in total arbor length at both 3 and 4 dpf (G) and a decrease in transient filopodia at 3 dpf (H) compared to control-injected embryos. Error bars represent SEM. *p < 0.05; **p < 0.01; Mann–Whitney test. The numbers of axons analyzed is indicated on the bars. Scale bars: 10 μm. |
|
|
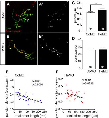
Figure 7. Hermes depletion causes an increase in synaptic punctum density. A–B′, Retinal axon terminals expressing GFP (green) and synaptophysin (red; syn-RFP) in the zebrafish tectum at 4 dpf. HeMO- or CoMO-injected embryos were coinjected with eGFP and syn-RFP, and the number of syn-RFP puncta was counted. C, D, HeMO-injected embryos showed a significant increase in density of synaptic puncta (puncta per square micrometer) (C), but no difference in the total amount of puncta (D). Error bars represent SEM. *p < 0.05, Mann–Whitney test. E, F, Examining the correlation between punctum density and total arbor length revealed a significant inverse correlation in both control- (E) and HeMO-injected embryos [F; r = −0.65, p < 0.0001 (CoMO) and r = −0.40, p = 0.0226 (HeMO), Pearson's correlation]. The numbers of axons analyzed are indicated on bars. Scale bar, 10 μm. |
|
|
Figure 8. Hermes morphants exhibit stronger optomotor response. A, Model of the OMR test chamber. An LCD screen underneath the transparent chamber provides the moving stimulus stripe pattern. Fish shown a nonmoving stripe pattern are randomly distributed in the chamber, whereas fish shown a directionally moving stripe pattern swim preferentially to the end zone in the direction of the motion. B, WT embryos start responding at 4 dpf, and >60% respond at 5 dpf, with Lakritz mutants and embryos showing a static pattern showing no response. Error bars represent SEM. *p < 0.05; **p < 0.01; ***p < 0.001, ANOVA, Bonferroni posttest. C, HeMO-injected embryos perform significantly better than CoMO-injected embryos at 4 dpf, but this difference is absent at 5 dpf. ***p < 0.001, unpaired t test. The numbers of embryos analyzed are indicated on the bars. |
References [+] :
Alsina,
Visualizing synapse formation in arborizing optic axons in vivo: dynamics and modulation by BDNF.
2001, Pubmed,
Xenbase
Alsina, Visualizing synapse formation in arborizing optic axons in vivo: dynamics and modulation by BDNF. 2001, Pubmed , Xenbase
Ben Fredj, Synaptic activity and activity-dependent competition regulates axon arbor maturation, growth arrest, and territory in the retinotectal projection. 2010, Pubmed
Campbell, Chemotropic responses of retinal growth cones mediated by rapid local protein synthesis and degradation. 2001, Pubmed , Xenbase
Campbell, Slit1a inhibits retinal ganglion cell arborization and synaptogenesis via Robo2-dependent and -independent pathways. 2007, Pubmed
Chandrasekaran, Developmental homeostasis of mouse retinocollicular synapses. 2007, Pubmed
Concordet, Spatial regulation of a zebrafish patched homologue reflects the roles of sonic hedgehog and protein kinase A in neural tube and somite patterning. 1996, Pubmed
Das, In vivo time-lapse imaging of cell divisions during neurogenesis in the developing zebrafish retina. 2003, Pubmed
Drinjakovic, E3 ligase Nedd4 promotes axon branching by downregulating PTEN. 2010, Pubmed , Xenbase
Falk, Electroporation of cDNA/Morpholinos to targeted areas of embryonic CNS in Xenopus. 2007, Pubmed , Xenbase
Gerber, A role for the RNA-binding protein, hermes, in the regulation of heart development. 2002, Pubmed , Xenbase
Gerber, The RNA-binding protein gene, hermes, is expressed at high levels in the developing heart. 1999, Pubmed , Xenbase
Grant, Ontogeny of the retina and optic nerve in Xenopus laevis. II. Ontogeny of the optic fiber pattern in the retina. 1980, Pubmed , Xenbase
Gumy, Transcriptome analysis of embryonic and adult sensory axons reveals changes in mRNA repertoire localization. 2011, Pubmed
Han, Development regulates a switch between post- and presynaptic strengthening in response to activity deprivation. 2009, Pubmed
Hengst, Function and translational regulation of mRNA in developing axons. 2007, Pubmed
Holt, Lipofection of cDNAs in the embryonic vertebrate central nervous system. 1990, Pubmed , Xenbase
Holt, Order in the initial retinotectal map in Xenopus: a new technique for labelling growing nerve fibres. 1983, Pubmed , Xenbase
Hu, Retinal neurogenesis: the formation of the initial central patch of postmitotic cells. 1999, Pubmed
Jung, Axonal mRNA localization and local protein synthesis in nervous system assembly, maintenance and repair. 2012, Pubmed
Kay, Retinal ganglion cell genesis requires lakritz, a Zebrafish atonal Homolog. 2001, Pubmed
Kiebler, Neuronal RNA granules: movers and makers. 2006, Pubmed
Kirov, Age-dependence in the homeostatic upregulation of hippocampal dendritic spine number during blocked synaptic transmission. 2004, Pubmed
Kosaka, Spatiotemporal localization of germ plasm RNAs during zebrafish oogenesis. 2007, Pubmed , Xenbase
Kwong, RNA binding protein with multiple splicing: a new marker for retinal ganglion cells. 2010, Pubmed
Leung, Asymmetrical beta-actin mRNA translation in growth cones mediates attractive turning to netrin-1. 2006, Pubmed , Xenbase
Lilienbaum, Chimeric integrins expressed in retinal ganglion cells impair process outgrowth in vivo. 1995, Pubmed , Xenbase
Lin, Local translation and directional steering in axons. 2007, Pubmed
Lunde, RNA-binding proteins: modular design for efficient function. 2007, Pubmed
Manitt, Netrin participates in the development of retinotectal synaptic connectivity by modulating axon arborization and synapse formation in the developing brain. 2009, Pubmed , Xenbase
Mann, Topographic mapping in dorsoventral axis of the Xenopus retinotectal system depends on signaling through ephrin-B ligands. 2002, Pubmed , Xenbase
Marler, A TrkB/EphrinA interaction controls retinal axon branching and synaptogenesis. 2008, Pubmed
Marshak, Cell-autonomous TrkB signaling in presynaptic retinal ganglion cells mediates axon arbor growth and synapse maturation during the establishment of retinotectal synaptic connectivity. 2007, Pubmed , Xenbase
McKee, A genome-wide in situ hybridization map of RNA-binding proteins reveals anatomically restricted expression in the developing mouse brain. 2005, Pubmed
Meyer, Evidence from in vivo imaging that synaptogenesis guides the growth and branching of axonal arbors by two distinct mechanisms. 2006, Pubmed
Mu, A gene network downstream of transcription factor Math5 regulates retinal progenitor cell competence and ganglion cell fate. 2005, Pubmed
Neuhauss, Genetic disorders of vision revealed by a behavioral screen of 400 essential loci in zebrafish. 1999, Pubmed
Neumann, Patterning of the zebrafish retina by a wave of sonic hedgehog activity. 2000, Pubmed
Perycz, Zipcode binding protein 1 regulates the development of dendritic arbors in hippocampal neurons. 2011, Pubmed
Piper, Signaling mechanisms underlying Slit2-induced collapse of Xenopus retinal growth cones. 2006, Pubmed , Xenbase
Piri, Expression of hermes gene is restricted to the ganglion cells in the retina. 2006, Pubmed
Poggi, Influences on neural lineage and mode of division in the zebrafish retina in vivo. 2005, Pubmed
Ruthazer, Stabilization of axon branch dynamics by synaptic maturation. 2006, Pubmed , Xenbase
Sasaki, Phosphorylation of zipcode binding protein 1 is required for brain-derived neurotrophic factor signaling of local beta-actin synthesis and growth cone turning. 2010, Pubmed , Xenbase
Shah, Mechanisms of response homeostasis during retinocollicular map formation. 2008, Pubmed
Song, Hermes RNA-binding protein targets RNAs-encoding proteins involved in meiotic maturation, early cleavage, and germline development. 2007, Pubmed , Xenbase
Spillane, Nerve growth factor-induced formation of axonal filopodia and collateral branches involves the intra-axonal synthesis of regulators of the actin-nucleating Arp2/3 complex. 2012, Pubmed
Stuermer, Retinotopic organization of the developing retinotectal projection in the zebrafish embryo. 1988, Pubmed
Vignali, HNF1(beta) is required for mesoderm induction in the Xenopus embryo. 2000, Pubmed , Xenbase
Welshhans, Netrin-1-induced local β-actin synthesis and growth cone guidance requires zipcode binding protein 1. 2011, Pubmed
Wierenga, Temporal regulation of the expression locus of homeostatic plasticity. 2006, Pubmed
Yao, An essential role for beta-actin mRNA localization and translation in Ca2+-dependent growth cone guidance. 2006, Pubmed , Xenbase
Zearfoss, Hermes is a localized factor regulating cleavage of vegetal blastomeres in Xenopus laevis. 2004, Pubmed , Xenbase
Zivraj, Subcellular profiling reveals distinct and developmentally regulated repertoire of growth cone mRNAs. 2010, Pubmed , Xenbase
Zolessi, Polarization and orientation of retinal ganglion cells in vivo. 2006, Pubmed
