Click here to close
Hello! We notice that you are using Internet Explorer, which is not supported by Xenbase and may cause the site to display incorrectly.
We suggest using a current version of Chrome,
FireFox, or Safari.
Nat Commun
2012 Jan 01;3:1252. doi: 10.1038/ncomms2257.
Show Gene links
Show Anatomy links
Molecular mechanism of the assembly of an acid-sensing receptor ion channel complex.
Yu Y, Ulbrich MH, Li MH, Dobbins S, Zhang WK, Tong L, Isacoff EY, Yang J.
???displayArticle.abstract???
Polycystic kidney disease (PKD) family proteins associate with transient receptor potential (TRP) channel family proteins to form functionally important complexes. PKD proteins differ from known ion channel-forming proteins and are generally thought to act as membrane receptors. Here we find that PKD1L3, a PKD protein, functions as a channel-forming subunit in an acid-sensing heteromeric complex formed by PKD1L3 and TRPP3, a TRP channel protein. Single amino-acid mutations in the putative pore region of both proteins alter the channel's ion selectivity. The PKD1L3/TRPP3 complex in the plasma membrane of live cells contains one PKD1L3 and three TRPP3. A TRPP3 C-terminal coiled-coil domain forms a trimer in solution and in crystal, and has a crucial role in the assembly and surface expression of the PKD1L3/TRPP3 complex. These results demonstrate that PKD subunits constitute a new class of channel-forming proteins, enriching our understanding of the function of PKD proteins and PKD/TRPP complexes.
Figure 2. Both PKD1L3 and TRPP3 line the pore(a) Amino acid sequence alignment of the putative pore region of human (h) and mouse (m) TRPP3 and PKD1L3. Red: identical; green: conserved. Residues marked by arrows were critical for ion selectivity. (b–d) Representative I–V curves of acid-induced currents of WT PKD1L3/TRPP3 in a bath solution containing Na+, dimethylamine+, trimethylamine+, or Mg2+. The two curves in each panel were obtained from the same oocyte. (e–j) Bar graph showing the reversal potential of currents recorded from WT (grey bars) or mutant (red bars) PKD1L3/TRPP3 complexes (mutation indicated at the top of each panel) in a bath solution containing dimethylamine+, trimethylamine+, or Mg2+. All pair-wise data were obtained from the same batch of oocytes and all pair-wise comparisons are significantly different (P<0.05 as determined by unpaired two-tailed Student's t-test), except the middle panel in j. Representative I–V curve for each condition is shown in Supplementary Fig. S2. Results are shown as mean and standard deviation. n = number of measurements.(Yang)
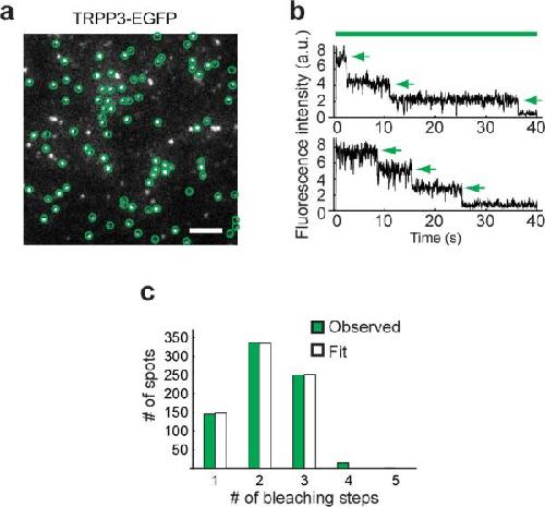
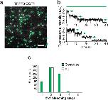
Figure 3. Homomeric TRPP3 complexes on the plasma membrane of Xenopus oocytes contain 3 TRPP3 subunits(a) TIRF image from an oocyte expressing TRPP3-EGFP. Immobile spots were selected (circles) for photobleaching analysis. Scale bar, 2 μm. (b) Time course of photobleaching of two representative spots in a, showing three EGFP bleaching steps (arrows). Green bar indicates EGFP excitation. (c) Distribution of observed and calculated bleaching steps for TRPP3-EGFP fluorescence spots. The 1–3 step distribution (green bars) is well fit by a binomial distribution (white bars) that assumes that each spot contains 3 EGFPs and that the probability of EGFP to be fluorescent is 70%.(Yang)
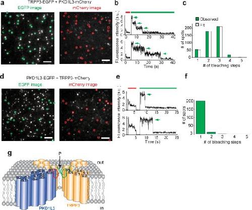
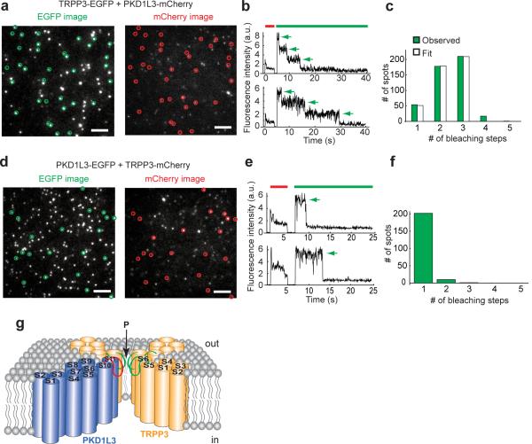
Figure 4. The PKD1L3/TRPP3 heteromeric channel has a 1:3 subunit stoichiometry(a and d) TIRF images of EGFP fluorescence from an oocyte expressing the indicated constructs, showing spots that exhibited EGFP and mCherry dual fluorescence and were immobile (circles). Other spots do not fit analysis criteria. Scale bar, 2 μm. (b and e) Time course of photobleaching of two representative dual-fluorescence spots of either TRPP3-EGFP + PKD1L3-mCherry (b) or PKD1L3-EGFP + TRPP3-mCherry (e), showing EGFP bleaching steps (arrows). EGFP and mCherry excitation is indicated by green and red bar, respectively. (c and f) Distribution of observed EGFP bleaching steps (green bars) for dual-fluorescence spots of either TRPP3-EGFP + PKD1L3-mCherry (c) or PKD1L3-EGFP + TRPP3-mCherry (f). In c, observed EGFP bleaching steps are compared to a binomial distribution assuming that 3 EGFP molecules exist in each spot and based on 78% of EGFPs being fluorescent (white bars). (g) Schematic diagram of the heteromeric PKD1L3/TRPP3 channel viewed from the side. P: channel pore. Green and red loops depict the putative selectivity filter formed by the pore loops shown in Fig. 2a. The inner pore is presumed to be lined by the 11th transmembrane segment (S11) of PKD1L3 and the 6th transmembrane segment (S6) of TRPP3.(Yang)
Figure 5. The TRPP3 C-terminus forms a trimer(a) Putative transmembrane topology of TRPP2 and TPPP3. The C-terminus of both proteins contains a coiled-coil domain (red bar). (b) Amino acid sequence alignment of TRPP2 and TRPP3 coiled-coil domains. Red: identical; green: conserved. Asterisks indicate hydrophobic residues at the 1st and 4th positions in characteristic heptad repeats of canonical coiled-coil domains. (c) Crystal structure of TRPP3-G699-W743 fragment, showing that the TRPP3 coiled-coil domain forms a trimer. (d) Side-chains, shown in sticks, of hydrophobic residues involved in the formation of the coiled-coil domain trimer. The underlined amino acids were mutated to alanine to generate mut6. (e) Superposition of the structures of TRPP3 and TRPP2 coiled-coil domains (PDB: 3HRN). (f) Gel filtration profile of MBP-tagged WT TRPP3 C-terminal fragment (TRPP3_CT) and TRPP3_CT_mut6. The right shift of the latter indicates a decrease in molecular mass. (g) Bar graph comparing the calculated and measured molecular masses of MBP-TRPP3_CT and MBP-TRPP3_CT_mut6. Measured molecular masses were obtained by static light scattering. Calculated molecular masses were obtained assuming that the protein is a monomer (for mut6), a trimer (for WT), or a tetramer (for WT).(Yang)
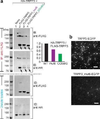
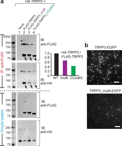
Figure 6. The TRPP3 coiled-coil domain trimer is important for the assembly and surface expression of homomeric TRPP3 complexes(a) HA- and FLAG-tagged full-length TRPP3, as indicated on top, were expressed in Xenopus oocytes and immunoprecipitated (IP) with anti-FLAG antibody coated beads. All proteins had comparable expression as can be seen from the lysate samples (lower two gels). Reduced amount of HA-tagged TRPP3 was co-IPed with FLAG-tagged TRPP3 mutants that lack the coiled-coil trimer interaction (upper gel, lanes 3 and 4). IB: immunoblot. On SDS-PAGE, WT TRPP3 gave rise to a monomeric band at ~90 kDa (arrows) and two oligomeric bands with molecular masses of ~200 kDa and >250 kDa (asterisks). The oligomeric complexes appeared even at more severe denaturing and reducing conditions (Supplementary Fig. S8). The two FLAG-tagged TRPP3 mutants showed reduced amount of both oligomeric bands, suggesting a weakened homomeric assembly of TRPP3 (upper gel immunobloted with anti-Flag antibody, lanes 3 and 4; also see Fig. 7c, d). Bar graph at right shows the normalized ratio of the intensity of HA-TRPP3 (WT or mutants as indicated at bottom)/Flag-TRPP3. The sum of the intensity of all monomeric and oligomeric bands for each TRPP3 protein was used in the calculation. A smaller ratio suggests a weakened association between HA-TRPP3 and Flag-TRPP3. (b) TIRF images of EGFP fluorescence from oocytes expressing the indicated constructs. Upper panel was a duplication of Fig. 3a. Scale bar, 2 μm.(Yang)
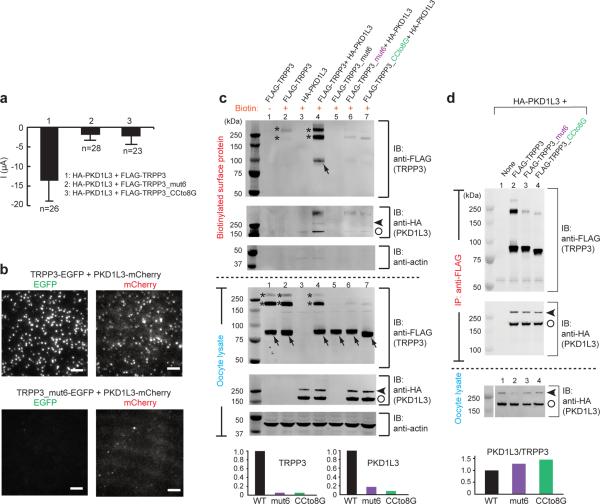
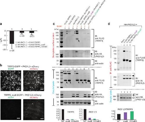
Figure 7. The TRPP3 coiled-coil domain trimer is essential for the surface expression of the PKD1L3/TRPP3 complex(a) Bar graph comparing acid-induced whole-cell currents from oocytes expressing the indicated constructs. (b) TIRF images of both EGFP and mCherry fluorescence from oocytes expressing the indicated constructs. The images for both combinations were obtained from oocytes injected with the same amount of cRNAs and on the same day after injection, and are representative of >6 different oocytes. Scale bar, 2 μm. (c) Western blot following SDS-PAGE showing TRPP3 and PKD1L3 expressed on the plasma membrane (upper gels) and in the lysate (lower gels) of oocytes expressing the indicated constructs. The actin control shows that only surface proteins were biotinylated. Monomeric and oligomeric TRPP3 are indicated by arrows and asterisks. PKD1L3 showed a full-length band (>250 kDa, arrow heads) and a cleaved band (~180 kDa, open circles) (lower gel, lanes 3, 4, 6 and 7). Disruption of the TRPP3 coiled-coil domain trimer reduced the surface expression of TRPP3 (upper gel, lanes 5–7) and PKD1L3 (upper gel, lanes 6 and 7). Bar graphs at the bottom show the normalized intensity of surface TRPP3 or PKD1L3 proteins when PKD1L3 was coexpressed with WT or the indicated mutant TRPP3. Data were obtained from lines 4, 6 and 7 on the top two gels. The sum of the intensity of all monomeric and oligomeric bands for each protein was used in the calculation. (d), Western blot following SDS-PAGE showing that PKD1L3 (HA-tagged) can be co-immunoprecipitated with all indicated TRPP3 constructs (FLAG-tagged). Monomeric and oligomeric TRPP3 are indicated by arrows and asterisks. Full-length and cleaved PKD1L3 are indicated by arrow heads and open circles. Bar graph at the bottom shows the normalized ratio of the intensity of HA-PKD1L3/FLAG-TRPP3 (WT or the indicated mutants).(Yang)
Anyatonwu,
Organic cation permeation through the channel formed by polycystin-2.
2005, Pubmed
Anyatonwu,
Organic cation permeation through the channel formed by polycystin-2.
2005,
Pubmed Behn,
Quantifying the interaction of the C-terminal regions of polycystin-2 and polycystin-1 attached to a lipid bilayer by means of QCM.
2010,
Pubmed Brünger,
Crystallography & NMR system: A new software suite for macromolecular structure determination.
1998,
Pubmed Chang,
A proton current drives action potentials in genetically identified sour taste cells.
2010,
Pubmed Chen,
Polycystin-L is a calcium-regulated cation channel permeable to calcium ions.
1999,
Pubmed
,
Xenbase Damann,
TRPs in our senses.
2008,
Pubmed Delmas,
Polycystins: polymodal receptor/ion-channel cellular sensors.
2005,
Pubmed Emsley,
Coot: model-building tools for molecular graphics.
2004,
Pubmed Feng,
A single amino acid residue constitutes the third dimerization domain essential for the assembly and function of the tetrameric polycystin-2 (TRPP2) channel.
2011,
Pubmed Fujimoto,
The single pore residue Asp523 in PKD2L1 determines Ca2+ permeation of the PKD1L3/PKD2L1 complex.
2011,
Pubmed González-Perrett,
Polycystin-2, the protein mutated in autosomal dominant polycystic kidney disease (ADPKD), is a Ca2+-permeable nonselective cation channel.
2001,
Pubmed Guo,
Identification and characterization of a novel polycystin family member, polycystin-L2, in mouse and human: sequence, expression, alternative splicing, and chromosomal localization.
2000,
Pubmed Harris,
Polycystic kidney disease.
2009,
Pubmed Horio,
Sour taste responses in mice lacking PKD channels.
2011,
Pubmed Huang,
The cells and logic for mammalian sour taste detection.
2006,
Pubmed Huque,
Sour ageusia in two individuals implicates ion channels of the ASIC and PKD families in human sour taste perception at the anterior tongue.
2009,
Pubmed Inada,
Off-response property of an acid-activated cation channel complex PKD1L3-PKD2L1.
2008,
Pubmed Ishii,
Acetic acid activates PKD1L3-PKD2L1 channel--a candidate sour taste receptor.
2009,
Pubmed Ishimaru,
Transient receptor potential (TRP) channels and taste sensation.
2009,
Pubmed Ishimaru,
Interaction between PKD1L3 and PKD2L1 through their transmembrane domains is required for localization of PKD2L1 at taste pores in taste cells of circumvallate and foliate papillae.
2010,
Pubmed Ishimaru,
Transient receptor potential family members PKD1L3 and PKD2L1 form a candidate sour taste receptor.
2006,
Pubmed Kang,
C. elegans TRP family protein TRP-4 is a pore-forming subunit of a native mechanotransduction channel.
2010,
Pubmed Kawaguchi,
Activation of polycystic kidney disease-2-like 1 (PKD2L1)-PKD1L3 complex by acid in mouse taste cells.
2010,
Pubmed Koulen,
Polycystin-2 is an intracellular calcium release channel.
2002,
Pubmed Li,
Identification of two novel polycystic kidney disease-1-like genes in human and mouse genomes.
2003,
Pubmed LopezJimenez,
Two members of the TRPP family of ion channels, Pkd1l3 and Pkd2l1, are co-expressed in a subset of taste receptor cells.
2006,
Pubmed Matulef,
Cyclic nucleotide-gated ion channels.
2003,
Pubmed Mochizuki,
PKD2, a gene for polycystic kidney disease that encodes an integral membrane protein.
1996,
Pubmed Molland,
Identification of the structural motif responsible for trimeric assembly of the C-terminal regulatory domains of polycystin channels PKD2L1 and PKD2.
2010,
Pubmed Molland,
Crystal structure and characterization of coiled-coil domain of the transient receptor potential channel PKD2L1.
2012,
Pubmed Nelson,
Taste function in mice with a targeted mutation of the pkd1l3 gene.
2010,
Pubmed Nomura,
Identification of PKDL, a novel polycystic kidney disease 2-like gene whose murine homologue is deleted in mice with kidney and retinal defects.
1998,
Pubmed Ong,
Molecular pathogenesis of ADPKD: the polycystin complex gets complex.
2005,
Pubmed Otwinowski,
Processing of X-ray diffraction data collected in oscillation mode.
1997,
Pubmed Owsianik,
Structure-function relationship of the TRP channel superfamily.
2006,
Pubmed Prakriya,
Orai1 is an essential pore subunit of the CRAC channel.
2006,
Pubmed Qian,
PKD1 interacts with PKD2 through a probable coiled-coil domain.
1997,
Pubmed Ramsey,
An introduction to TRP channels.
2006,
Pubmed Shimizu,
Bimodal effect of alkalization on the polycystin transient receptor potential channel, PKD2L1.
2011,
Pubmed Shimizu,
Regulation of the murine TRPP3 channel by voltage, pH, and changes in cell volume.
2009,
Pubmed Storoni,
Likelihood-enhanced fast rotation functions.
2004,
Pubmed Tai,
The conduction pore of a cardiac potassium channel.
1998,
Pubmed
,
Xenbase Tsiokas,
Homo- and heterodimeric interactions between the gene products of PKD1 and PKD2.
1997,
Pubmed Ulbrich,
Rules of engagement for NMDA receptor subunits.
2008,
Pubmed
,
Xenbase Ulbrich,
Subunit counting in membrane-bound proteins.
2007,
Pubmed
,
Xenbase Venkatachalam,
TRP channels.
2007,
Pubmed Wu,
International Union of Basic and Clinical Pharmacology. LXXVI. Current progress in the mammalian TRP ion channel family.
2010,
Pubmed Yeromin,
Molecular identification of the CRAC channel by altered ion selectivity in a mutant of Orai.
2006,
Pubmed Yu,
Structural and molecular basis of the assembly of the TRPP2/PKD1 complex.
2009,
Pubmed
,
Xenbase Zhang,
The multimeric structure of polycystin-2 (TRPP2): structural-functional correlates of homo- and hetero-multimers with TRPC1.
2009,
Pubmed Zhou,
Polycystins and primary cilia: primers for cell cycle progression.
2009,
Pubmed