XB-ART-47205
EMBO J
2013 Jul 03;3213:1886-902. doi: 10.1038/emboj.2013.108.
Show Gene links
Show Anatomy links
The nuclear F-actin interactome of Xenopus oocytes reveals an actin-bundling kinesin that is essential for meiotic cytokinesis.
Samwer M, Dehne HJ, Spira F, Kollmar M, Gerlich DW, Urlaub H, Görlich D.
???displayArticle.abstract???
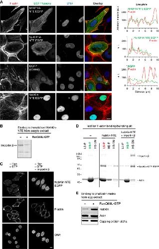
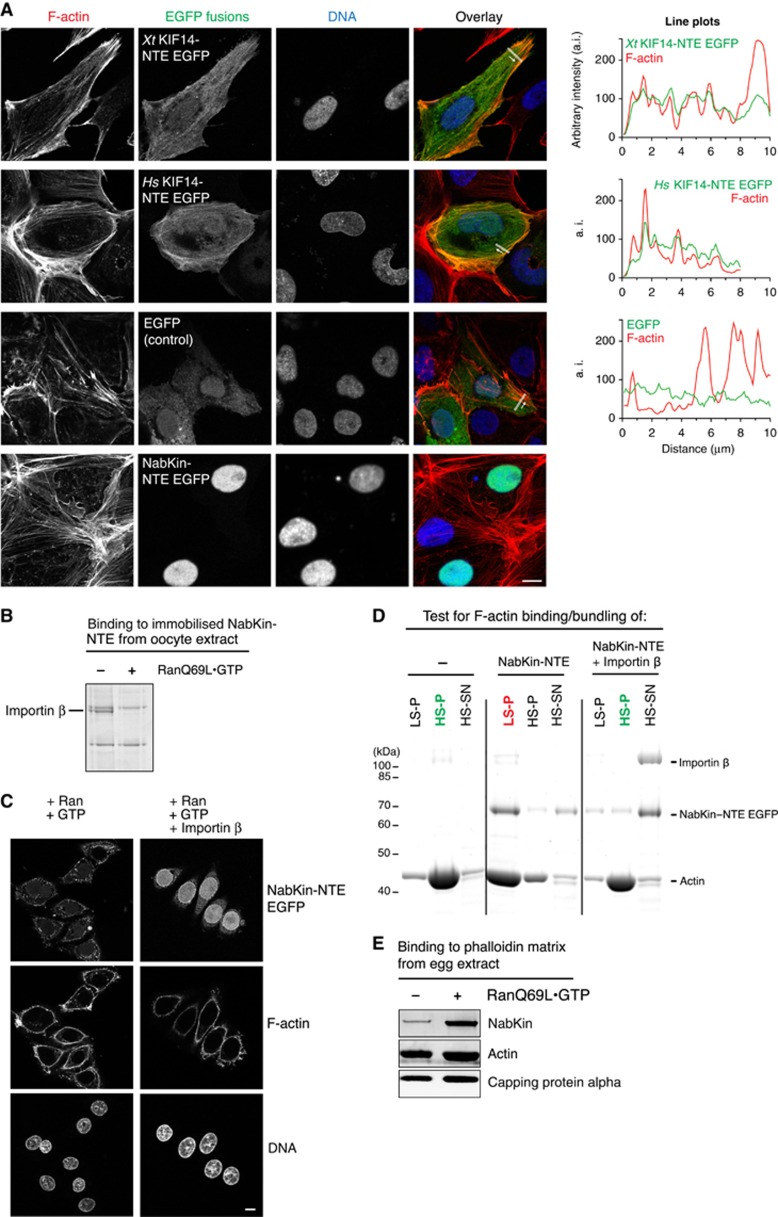
Nuclei of Xenopus laevis oocytes grow 100 000-fold larger in volume than a typical somatic nucleus and require an unusual intranuclear F-actin scaffold for mechanical stability. We now developed a method for mapping F-actin interactomes and identified a comprehensive set of F-actin binders from the oocyte nuclei. Unexpectedly, the most prominent interactor was a novel kinesin termed NabKin (Nuclear and meiotic actin-bundling Kinesin). NabKin not only binds microtubules but also F-actin structures, such as the intranuclear actin bundles in prophase and the contractile actomyosin ring during cytokinesis. The interaction between NabKin and F-actin is negatively regulated by Importin-β and is responsive to spatial information provided by RanGTP. Disconnecting NabKin from F-actin during meiosis caused cytokinesis failure and egg polyploidy. We also found actin-bundling activity in Nabkin's somatic paralogue KIF14, which was previously shown to be essential for somatic cell division. Our data are consistent with the notion that NabKin/KIF14 directly link microtubules with F-actin and that such link is essential for cytokinesis.
???displayArticle.pubmedLink??? 23727888
???displayArticle.pmcLink??? PMC3981176
???displayArticle.link??? EMBO J
Species referenced: Xenopus laevis
Genes referenced: actl6a aicda gnl3 kif14 kif14l npm1 ptk2 tbx2
???attribute.lit??? ???displayArticles.show???
References [+] :
Ankenbauer,
Proteins regulating actin assembly in oogenesis and early embryogenesis of Xenopus laevis: gelsolin is the major cytoplasmic actin-binding protein.
1988, Pubmed,
Xenbase
Ankenbauer, Proteins regulating actin assembly in oogenesis and early embryogenesis of Xenopus laevis: gelsolin is the major cytoplasmic actin-binding protein. 1988, Pubmed , Xenbase
Ankenbauer, Identification of a widespread nuclear actin binding protein. 1989, Pubmed , Xenbase
Becker, Visualization of the cytoskeleton in Xenopus oocytes and eggs by confocal immunofluorescence microscopy. 2006, Pubmed , Xenbase
Bischoff, RanGAP1 induces GTPase activity of nuclear Ras-related Ran. 1994, Pubmed
Blow, Initiation of DNA replication in nuclei and purified DNA by a cell-free extract of Xenopus eggs. 1986, Pubmed , Xenbase
Bohnsack, A selective block of nuclear actin export stabilizes the giant nuclei of Xenopus oocytes. 2006, Pubmed , Xenbase
Brangwynne, Active liquid-like behavior of nucleoli determines their size and shape in Xenopus laevis oocytes. 2011, Pubmed , Xenbase
Carazo-Salas, Generation of GTP-bound Ran by RCC1 is required for chromatin-induced mitotic spindle formation. 1999, Pubmed , Xenbase
Carleton, RNA interference-mediated silencing of mitotic kinesin KIF14 disrupts cell cycle progression and induces cytokinesis failure. 2006, Pubmed
Carlsson, Actin polymerizability is influenced by profilin, a low molecular weight protein in non-muscle cells. 1977, Pubmed
Castro, Involvement of Aurora A kinase during meiosis I-II transition in Xenopus oocytes. 2003, Pubmed , Xenbase
Chenna, Multiple sequence alignment with the Clustal series of programs. 2003, Pubmed
Chhabra, INF2 Is a WASP homology 2 motif-containing formin that severs actin filaments and accelerates both polymerization and depolymerization. 2006, Pubmed
Darriba, ProtTest 3: fast selection of best-fit models of protein evolution. 2011, Pubmed
De La Cruz, Relating biochemistry and function in the myosin superfamily. 2004, Pubmed
Dixon, Palladin is an actin cross-linking protein that uses immunoglobulin-like domains to bind filamentous actin. 2008, Pubmed
Du Toit, Meiosis: A kinesin on foreign tracks. 2013, Pubmed , Xenbase
Elbaz, Epithelial cell transforming protein 2 (ECT2) depletion blocks polar body extrusion and generates mouse oocytes containing two metaphase II spindles. 2010, Pubmed
Enjalbert, Simultaneous assay for amatoxins and phallotoxins in Amanita phalloides Fr. by high-performance liquid chromatography. 1992, Pubmed
Fededa, Molecular control of animal cell cytokinesis. 2012, Pubmed
Finn, The Pfam protein families database. 2010, Pubmed
Gall, Exporting actin. 2006, Pubmed , Xenbase
Gard, F-actin is required for spindle anchoring and rotation in Xenopus oocytes: a re-examination of the effects of cytochalasin B on oocyte maturation. 1995, Pubmed , Xenbase
Gard, Microtubule organization during maturation of Xenopus oocytes: assembly and rotation of the meiotic spindles. 1992, Pubmed , Xenbase
Gard, Confocal microscopy and 3-D reconstruction of the cytoskeleton of Xenopus oocytes. 1999, Pubmed , Xenbase
Görlich, Characterization of Ran-driven cargo transport and the RanGTPase system by kinetic measurements and computer simulation. 2003, Pubmed
Görlich, Identification of different roles for RanGDP and RanGTP in nuclear protein import. 1996, Pubmed , Xenbase
Green, Cytokinesis in animal cells. 2012, Pubmed
Gruneberg, KIF14 and citron kinase act together to promote efficient cytokinesis. 2006, Pubmed
Gruss, Ran induces spindle assembly by reversing the inhibitory effect of importin alpha on TPX2 activity. 2001, Pubmed , Xenbase
Guille, Microinjection into Xenopus oocytes and embryos. 1999, Pubmed , Xenbase
Hammesfahr, diArk 2.0 provides detailed analyses of the ever increasing eukaryotic genome sequencing data. 2011, Pubmed
Huchon, Germinal vesicle breakdown in the Xenopus laevis oocyte: description of a transient microtubular structure. 1981, Pubmed , Xenbase
Imamura, Changes of drebrin expression in the visual cortex of the cat during development. 1992, Pubmed
Isenberg, An actin-binding protein from Acanthamoeba regulates actin filament polymerization and interactions. 1980, Pubmed
Jäkel, Importin beta, transportin, RanBP5 and RanBP7 mediate nuclear import of ribosomal proteins in mammalian cells. 1998, Pubmed
Jockusch, Tracking down the different forms of nuclear actin. 2006, Pubmed
Kalab, The ran GTPase regulates mitotic spindle assembly. 1999, Pubmed , Xenbase
Kaláb, The role of RanGTP gradient in vertebrate oocyte maturation. 2011, Pubmed , Xenbase
Kimelman, The events of the midblastula transition in Xenopus are regulated by changes in the cell cycle. 1987, Pubmed , Xenbase
Kuriyama, CHO1, a mammalian kinesin-like protein, interacts with F-actin and is involved in the terminal phase of cytokinesis. 2002, Pubmed
Leblanc, The small GTPase Cdc42 promotes membrane protrusion during polar body emission via ARP2-nucleated actin polymerization. 2011, Pubmed , Xenbase
Lénárt, A contractile nuclear actin network drives chromosome congression in oocytes. 2005, Pubmed
Letunic, SMART 7: recent updates to the protein domain annotation resource. 2012, Pubmed
Liu, Polar body emission. 2012, Pubmed
Liu, Oocyte isolation and enucleation. 2006, Pubmed , Xenbase
Löw, The interaction of phalloidin. Some of its derivatives, and of other cyclic peptides with muscle actin as studied by viscosimetry. 1974, Pubmed
Lupas, Predicting coiled coils from protein sequences. 1991, Pubmed
Maddox, Polar body cytokinesis. 2012, Pubmed
Matuliene, Role of the midbody matrix in cytokinesis: RNAi and genetic rescue analysis of the mammalian motor protein CHO1. 2004, Pubmed
Miyamoto, Nuclear actin polymerization is required for transcriptional reprogramming of Oct4 by oocytes. 2011, Pubmed , Xenbase
Mori, Intracellular transport by an anchored homogeneously contracting F-actin meshwork. 2011, Pubmed
Mullins, The interaction of Arp2/3 complex with actin: nucleation, high affinity pointed end capping, and formation of branching networks of filaments. 1998, Pubmed
Odronitz, Pfarao: a web application for protein family analysis customized for cytoskeletal and motor proteins (CyMoBase). 2006, Pubmed
Paine, The oocyte nucleus isolated in oil retains in vivo structure and functions. 1992, Pubmed , Xenbase
Pestonjamasp, Supervillin (p205): A novel membrane-associated, F-actin-binding protein in the villin/gelsolin superfamily. 1997, Pubmed
Pollard, Actin, a central player in cell shape and movement. 2009, Pubmed
Riedl, Lifeact: a versatile marker to visualize F-actin. 2008, Pubmed
Ronquist, MrBayes 3: Bayesian phylogenetic inference under mixed models. 2003, Pubmed
Schmidt, iTRAQ-labeling of in-gel digested proteins for relative quantification. 2009, Pubmed
Sekino, Role of actin cytoskeleton in dendritic spine morphogenesis. 2007, Pubmed
Shevchenko, A strategy for identifying gel-separated proteins in sequence databases by MS alone. 1996, Pubmed
Stamatakis, A rapid bootstrap algorithm for the RAxML Web servers. 2008, Pubmed
Stüven, Exportin 6: a novel nuclear export receptor that is specific for profilin.actin complexes. 2003, Pubmed
Vartiainen, Nuclear actin regulates dynamic subcellular localization and activity of the SRF cofactor MAL. 2007, Pubmed
Wang, Filamin, a new high-molecular-weight protein found in smooth muscle and non-muscle cells. 1975, Pubmed
Weber, A microtubule-binding myosin required for nuclear anchoring and spindle assembly. 2004, Pubmed , Xenbase
Whelan, A general empirical model of protein evolution derived from multiple protein families using a maximum-likelihood approach. 2001, Pubmed
Woolner, Myosin-10 and actin filaments are essential for mitotic spindle function. 2008, Pubmed , Xenbase
Wulfkuhle, Domain analysis of supervillin, an F-actin bundling plasma membrane protein with functional nuclear localization signals. 1999, Pubmed
Zhang, Polar body emission requires a RhoA contractile ring and Cdc42-mediated membrane protrusion. 2008, Pubmed , Xenbase
