XB-ART-47197
PLoS One
2013 May 15;85:e65058. doi: 10.1371/journal.pone.0065058.
Show Gene links
Show Anatomy links
Retinoic acid-activated Ndrg1a represses Wnt/β-catenin signaling to allow Xenopus pancreas, oesophagus, stomach, and duodenum specification.
Zhang T, Guo X, Chen Y.
???displayArticle.abstract???
How cells integrate multiple patterning signals to achieve early endoderm regionalization remains largely unknown. Between gastrulation and neurulation, retinoic acid (RA) signaling is required, while Wnt/β-catenin signaling has to be repressed for the specification of the pancreas, oesophagus, stomach, and duodenum primordia in Xenopus embryos. In attempt to screen for RA regulated genes in Xenopus endoderm, we identified a direct RA target gene, N-myc downstream regulated gene 1a (ndrg1a) that showed expression early in the archenteron roof endoderm and late in the developing pancreas, oesophagus, stomach, and duodenum. Both antisense morpholino oligonucleotide mediated knockdown of ndrg1a in Xenopus laevis and the transcription activator-like effector nucleases (TALEN) mediated disruption of ndrg1 in Xenopus tropicalis demonstrate that like RA signaling, Ndrg1a is specifically required for the specification of Xenopus pancreas, oesophagus, stomach, and duodenum primordia. Immunofluorescence data suggest that RA-activated Ndrg1a suppresses Wnt/β-catenin signaling in Xenopus archenteron roof endoderm cells. Blocking Wnt/β-catenin signaling rescued Ndrg1a knockdown phenotype. Furthermore, overexpression of the putative Wnt/β-catenin target gene Atf3 phenocopied knockdown of Ndrg1a or inhibition of RA signaling, while Atf3 knockdown can rescue Ndrg1a knockdown phenotype. Lastly, the pancreas/stomach/duodenum transcription factor Pdx1 was able to rescue Atf3 overexpression or Ndrg1a knockdown phenotype. Together, we conclude that RA activated Ndrg1a represses Wnt/β-catenin signaling to allow the specification of pancreas, oesophagus, stomach, and duodenum progenitor cells in Xenopus embryos.
???displayArticle.pubmedLink??? 23741453
???displayArticle.pmcLink??? PMC3669096
???displayArticle.link??? PLoS One
Species referenced: Xenopus tropicalis Xenopus laevis
Genes referenced: atf3 ctnnb1 ins myc ndrg1 odc1 pdx1 tff3.7
???displayArticle.morpholinos??? atf3 MO1 ndrg1 MO1 ndrg1 MO2
???attribute.lit??? ???displayArticles.show???
|
|
Figure 2. RA directly activates ndrg1a expression in Xenopus archenteron roof endoderm cells.(A–O) RA signaling is necessary and sufficient to activate ndrg1a expression in the archenteron roof endoderm cells as well as in the pancreas, oesophagus, stomach, and duodenum primordia. Embryos were treated with 0.25 µM BMS453 or 5 µM RA at stage 10 for one hour, collected at stages indicated in the control panels, and subjected to whole mount in situ hybridization analyses of ndrg1a expression. (A–I) Whole mount in situ hybridization on bisected embryos, anterior toward the left. (J–O) Lateral view, head toward the left. Red arrows in panels K and N and red triangles in panels L and O point to the loss or expansion of ndrg1a expression in pancreas, oesophagus, stomach, and duodenum upon BMS453 or RA treatment, respectively. (P–S) RA directly activates ndrg1a expression in Xenopus archenteron roof endoderm cells. Embryos were treated with cycloheximide (CHX, 10 µg/ml), 5µM RA, or both at stage 15 for one hour, fixed at stage 20, and bisected for whole mount in situ hybridization analyses of ndrg1a expression. For the combined treatment, CHX was added 15 min before the application of RA. Anterior is toward the left. The numbers of embryos showing the illustrated phenotypes are given in the corresponding images. |
|
|
Figure 3. The efficiency of ndgr1a MO1 and MO2 was verified in vivo.(A–D) Fertilized Xenopus eggs were co-injected with 3.5 picomoles of coMO or ndrg1a MO1 in combination with an mRNA containing MO1 binding site followed by GFP coding sequence (MO1BS-GFP) and evaluated for live GFP translation at stage 18 with an Olympus SZX16 fluorescence microscope. (A, B) GFP. (C, D) Bright field view. (E–H) ndrg1a MO2 specifically inhibited the translation of GFP following its binding site (MO2BS-GFP), as revealed by the in vivo assay as above. (E, F) GFP. (G, H) Bright field view. |
|
|
Figure 4. ndrg1a knockdown in Xenopus embryos specifically disturbed pancreas, oesophagus, stomach, and duodenum formation, which phenocopied BMS435 treatment.(A) 3.5 picomoles of coMO, ndrg1a MO1 or ndrg1a MO2 was vegetally injected into all four blastomeres at four cell stage of development and collected at stages 36 and 42 for whole mount staining with marker genes indicated on the left side or in the images 1–6. (A1–12 and A16–42) Lateral view, head toward the left. (A13–15) Dorsal view. The dorsal structures, such as the neural tube, notochord, and somites were removed after whole mount in situ hybridization. (B) Morphology of ndrg1a MO1 injected and BMS453 treated embryos collected when control siblings developed to stage 42. The numbers of embryos showing the illustrated phenotypes are given in the corresponding images. |
|
|
Figure 5. TALEN mediated disruption of ndrg1 in Xenopus tropicalis confirmed MO mediated ndrg1a knockdown phenotype in Xenopus laevis.(A) The TALEN targeting site in Xenopus tropicalis ndrg1 locus (GenBank accession no. NM_001008145.1) was designed in the third exon highlighted in gray with the flanking introns in plain text. The TALEN recognition sequences are highlighted in yellow. The underlined sequences are PCR primers (P1 and P2) used for the evaluation of the gene targeting efficiency. (B) Somatic mutations induced by ndrg1 TALENs in Xenopus tropicalis embryos. Deletions (Δ) are indicated by red dashes and insertions (+) by lowercase red letters against a gray background. The numbers in parentheses show the number of deleted or inserted base pairs. The frequency of the mutation in the sequenced samples is shown in the square brackets. Up to 90% (28/31) of ndrg1 loci sequenced were disrupted. (C) Whole mount in situ hybridization analysis of pdx1 and insulin expression in stage 40 Xenopus tropicalis embryos with or without injection of ndrg1 TALEN mRNAs. All images are lateral view with head toward the left. The numbers of embryos showing the illustrated phenotypes are given in the corresponding images. (D) Xenopus tropicalis froglets once subjected to the injection of ndrg1 TALEN mRNAs showed pancreas, stomach, and duodenum hypoplasia (upper right image), while their liver and gall bladder developed normally (lower right image). Among 25 froglets sacrificed and dissected, 6 showed pancreas aplasia as illustrated in D (upper right image) and the rest showed severe pancreas hypoplasia, while all of them showed stomach and duodenum hypoplasia. The pancreas in control froglet is outlined by white dashed lines. Abbreviations: du, duodenum; gb, gall bladder; he, heart; li, liver; st, stomach. |
|
|
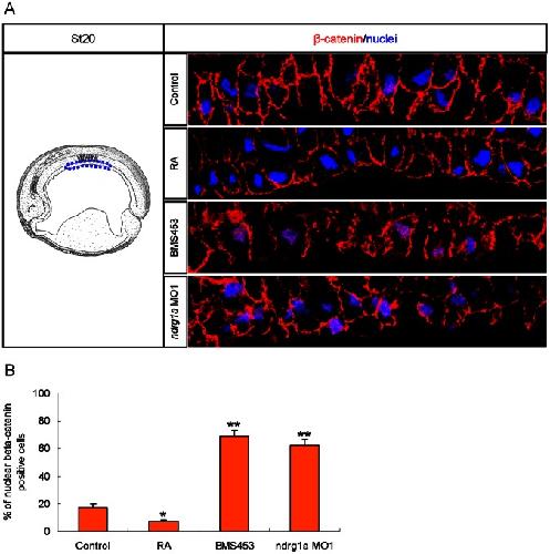
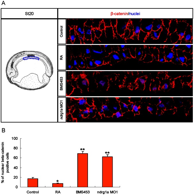
Figure 6. Nuclear β-catenin localization in archenteron roof endoderm cells appears to be suppressed by RA activated Ndrg1a in Xenopus laevis.Embryos were treated with 5 µM RA, 0.25 µM BMS453 for one hour at stage 10, or vegetally injected with 3.5 picomoles of ndrg1a MO1 at four cell stage and collected at stage 20 for immunofluorescence. (A) Left panel is a schematic drawing illustrating a midsagittal section of stage 20 embryos (after Hausen and Riebesell [71]). The dashed blue lines outline the archenteron roof endoderm where ndrg1a is expressed. Right panels are representative immunofluorescence images showing β-catenin signals (red channel) and DAPI staining (blue channel) in the outlined archenteron roof endoderm cells. (B) Quantification data obtained from three independent experiments. Nine embryos in total (three for every experiment) from each group were sectioned to evaluate the mean percentage of β-catenin positive cells in the outlined archenteron roof endoderm illustrated in the left panel of A. For each embryo, the outlined archenteron roof endoderm cells in the 30 consecutive parasagittal sections central to the median plane were scanned for nuclear β-catenin signals. *, p<0.05. **, p<0.01 (Studentâs t-test, two-tailed distribution). |
|
|
Figure 7. Ndrg1a represses Wnt/β-catenin signaling, thus specially allowing pancreas, oesophagus, stomach, and duodenum specification.(A, B) Xenopus laevis embryos were vegetally injected with the reagents indicated on the top, treated with 10 µM dexamethasone (Dex) at stage 15, collected at stages 36 (A) and 42 (B), and subjected to whole mount staining with probes indicated on the left side. Doses of the reagents injected are as follows: ndrg1a MO1, 3.5 picomoles; GR-ÎNTcf3 mRNA, 0.25 ng; GR-LEFÎN-βCTA mRNA, 0.5 ng. Red arrows in images A19, 20, 24, 25, B14, 15, 24, 25, 29, 30, 44, and 45 point to either ectopic or loss of expression of marker genes indicated upon inhibition of Wnt/β-catenin signaling. (A11â15) Dorsal view. The dorsal structures, such as the neural tube, notochord, and somites were removed after whole mount in situ hybridization. All the rest images in A and B are lateral view with head toward the left. The numbers of embryos showing the illustrated phenotypes are given in the corresponding images. |
|
|
Figure 8. Overexpression of Atf3 phenocopied ndrg1a knockdown.(A) Xenopus laevis embryos were vegetally injected with 0.25 ng of β-catenin mRNA, 0.5 ng of GR-LEFÎN-βCTA mRNA or 3.5 picomoles of ndrg1a MO1 at 4-cell stage, treated with 10 µM Dex at stage 11, and subjected to RT-PCR analysis of atf3 expression at stage 30. Ornithine decarboxylase (odc) was used as the RNA loading control. (B, C) Xenopus laevis embryos were vegetally injected with 0.3 ng of atf3 mRNA at 4-cell stage and collected at stages 36 (B) and 42 (C) for whole mount staining with probes indicated on the left side. (B5, 6) Dorsal view. The dorsal structures, such as the neural tube, notochord, and somites were removed after whole mount in situ hybridization. All the rest images in B and C are lateral view with head toward the left. The numbers of embryos showing the illustrated phenotypes are given in the corresponding images. Abbreviation: CE, control embryos. |
|
|
Figure 9. atf3 MO was able to rescue ndrg1a knockdown phenotype.Pdx1 partially rescued ndrg1a knockdown or Atf3 overexpression phenotypes. (A, B) Xenopus laevis embryos were vegetally injected with the reagents indicated on the top at 4-cell stage and collected at stages 36 (A) and 42 (B) for whole mount staining with probes indicated on the left side. The doses of the reagents injected are as follows: atf3 MO, 2 picomoles; pdx1 mRNA, 75 pg; ndrg1a MO1, 3.5 picomoles; atf3 mRNA, 300 pg. (A9â16) Dorsal view. The dorsal structures, such as the neural tube, notochord, and somites were removed after whole mount in situ hybridization. All the rest images in A and B are lateral view with head toward the left. The numbers of embryos showing the illustrated phenotypes are given in the corresponding images. (C) The data obtained suggest an epistasis that RA activated Ndrg1a represses Wnt/β-catenin signaling and consequently releases the inhibitory effect of Wnt/β-catenin, which may be partially mediated by Atf3, on pancreas, oesophagus, stomach, and duodenum formation. |
|
|
Figure 1. Xenopus ndrg1a is expressed early in the archenteron roof endoderm and late in pancreas, oesophagus, stomach, and duodenum primordia, as revealed by whole mount in situ hybridization.(A) Lateral view of a blastula. (B) Whole mount in situ hybridization on bisected stage 18 neurula, anterior toward the left. (CâE) Lateral view, head toward the left. Note that the foregut ndrg1a signal in E covers pharynx, oesophagus, pancreas, stomach, and duodenum. (F, G) Transversal sections of a stage 28 embryo at the levels illustrated by the dashed lines in E. (H, I) Lateral view, head toward the left. (J) Ventral view, head toward the left. Abbreviations: ar, archenteron roof endoderm; de, dorsal endoderm; dp, dorsal pancreatic bud; ey, eye; gb, gall bladder; osd, oesophagus, stomach and duodenum anlagen; p, proctodaeum; pa, pancreas; pd, pronephric duct; ph, pharynx; pr, pronephric anlage; pt, pronephric proximal tubules; vp, ventral pancreatic bud. |
References [+] :
Afelik,
Pancreatic protein disulfide isomerase (XPDIp) is an early marker for the exocrine lineage of the developing pancreas in Xenopus laevis embryos.
2004, Pubmed,
Xenbase
Afelik, Pancreatic protein disulfide isomerase (XPDIp) is an early marker for the exocrine lineage of the developing pancreas in Xenopus laevis embryos. 2004, Pubmed , Xenbase
Afelik, Combined ectopic expression of Pdx1 and Ptf1a/p48 results in the stable conversion of posterior endoderm into endocrine and exocrine pancreatic tissue. 2006, Pubmed , Xenbase
Allen-Jennings, The roles of ATF3 in liver dysfunction and the regulation of phosphoenolpyruvate carboxykinase gene expression. 2002, Pubmed
Allen-Jennings, The roles of ATF3 in glucose homeostasis. A transgenic mouse model with liver dysfunction and defects in endocrine pancreas. 2001, Pubmed
Arima, Global analysis of RAR-responsive genes in the Xenopus neurula using cDNA microarrays. 2005, Pubmed , Xenbase
Bayha, Retinoic acid signaling organizes endodermal organ specification along the entire antero-posterior axis. 2009, Pubmed
Cermak, Efficient design and assembly of custom TALEN and other TAL effector-based constructs for DNA targeting. 2011, Pubmed
Chalmers, Regional gene expression in the epithelia of the Xenopus tadpole gut. 2000, Pubmed , Xenbase
Chalmers, The Xenopus tadpole gut: fate maps and morphogenetic movements. 2000, Pubmed , Xenbase
Chen, Cell-autonomous and signal-dependent expression of liver and intestine marker genes in pluripotent precursor cells from Xenopus embryos. 2003, Pubmed , Xenbase
Chen, NDRG1 contributes to retinoic acid-induced differentiation of leukemic cells. 2009, Pubmed
Chen, A retinoic acid-dependent network in the foregut controls formation of the mouse lung primordium. 2010, Pubmed
Chen, Retinoic acid signaling is essential for pancreas development and promotes endocrine at the expense of exocrine cell differentiation in Xenopus. 2004, Pubmed , Xenbase
Costa, Novel gene expression domains reveal early patterning of the Xenopus endoderm. 2003, Pubmed , Xenbase
Dalgin, Zebrafish mnx1 controls cell fate choice in the developing endocrine pancreas. 2011, Pubmed
Damianitsch, XsFRP5 modulates endodermal organogenesis in Xenopus laevis. 2009, Pubmed , Xenbase
Domingos, The Wnt/beta-catenin pathway posteriorizes neural tissue in Xenopus by an indirect mechanism requiring FGF signalling. 2001, Pubmed , Xenbase
Feng, Dhrs3a regulates retinoic acid biosynthesis through a feedback inhibition mechanism. 2010, Pubmed
Franklin, Regionalisation of the endoderm progenitors and morphogenesis of the gut portals of the mouse embryo. 2008, Pubmed
Gilchrist, Systems biology approaches identify ATF3 as a negative regulator of Toll-like receptor 4. 2006, Pubmed
Gregorieff, Hindgut defects and transformation of the gastro-intestinal tract in Tcf4(-/-)/Tcf1(-/-) embryos. 2004, Pubmed
Hai, ATF3, a hub of the cellular adaptive-response network, in the pathogenesis of diseases: is modulation of inflammation a unifying component? 2010, Pubmed
Harland, In situ hybridization: an improved whole-mount method for Xenopus embryos. 1991, Pubmed , Xenbase
Hartman, Role for activating transcription factor 3 in stress-induced beta-cell apoptosis. 2004, Pubmed
Horb, Expression of amylase and other pancreatic genes in Xenopus. 2002, Pubmed , Xenbase
Hunt, Activating transcription factor 3 and the nervous system. 2012, Pubmed
Jang, ATF3 represses PDX-1 expression in pancreatic β-cells. 2011, Pubmed
Jarikji, Differential ability of Ptf1a and Ptf1a-VP16 to convert stomach, duodenum and liver to pancreas. 2007, Pubmed , Xenbase
Jiang, Exdpf is a key regulator of exocrine pancreas development controlled by retinoic acid and ptf1a in zebrafish. 2008, Pubmed
Jung, Hypoxia and retinoic acid-inducible NDRG1 expression is responsible for doxorubicin and retinoic acid resistance in hepatocellular carcinoma cells. 2010, Pubmed
Kam, Retinoic acid synthesis and functions in early embryonic development. 2012, Pubmed
Kelly, Development of the pancreas in Xenopus laevis. 2000, Pubmed , Xenbase
Kim, ATF3 inhibits PDX-1-stimulated transactivation. 2011, Pubmed
Kim, The stomach mesenchymal transcription factor Barx1 specifies gastric epithelial identity through inhibition of transient Wnt signaling. 2005, Pubmed
Kimura, Fate and plasticity of the endoderm in the early chick embryo. 2006, Pubmed
King, Ndrg1 in development and maintenance of the myelin sheath. 2011, Pubmed
Kinkel, Cdx4 is required in the endoderm to localize the pancreas and limit beta-cell number. 2008, Pubmed
Kinkel, Cyp26 enzymes function in endoderm to regulate pancreatic field size. 2009, Pubmed
Kyuno, Identification and characterization of Xenopus NDRG1. 2003, Pubmed , Xenbase
Lei, Efficient targeted gene disruption in Xenopus embryos using engineered transcription activator-like effector nucleases (TALENs). 2012, Pubmed , Xenbase
Lewis, Definitive endoderm of the mouse embryo: formation, cell fates, and morphogenetic function. 2006, Pubmed
Li, Sfrp5 coordinates foregut specification and morphogenesis by antagonizing both canonical and noncanonical Wnt11 signaling. 2008, Pubmed , Xenbase
Li, Retinoid signaling can repress blastula Wnt signaling and impair dorsal development in Xenopus embryo. 2008, Pubmed , Xenbase
Liu, N-myc downstream regulated gene 1 modulates Wnt-β-catenin signalling and pleiotropically suppresses metastasis. 2012, Pubmed
Martín, Dorsal pancreas agenesis in retinoic acid-deficient Raldh2 mutant mice. 2005, Pubmed
McLin, Repression of Wnt/beta-catenin signaling in the anterior endoderm is essential for liver and pancreas development. 2007, Pubmed , Xenbase
Melotte, The N-myc downstream regulated gene (NDRG) family: diverse functions, multiple applications. 2010, Pubmed
Molenaar, XTcf-3 transcription factor mediates beta-catenin-induced axis formation in Xenopus embryos. 1996, Pubmed , Xenbase
Molotkov, Retinoic acid generated by Raldh2 in mesoderm is required for mouse dorsal endodermal pancreas development. 2005, Pubmed
Neto, The Osr1 and Osr2 genes act in the pronephric anlage downstream of retinoic acid signaling and upstream of Wnt2b to maintain pectoral fin development. 2012, Pubmed
Newman, The XHex homeobox gene is expressed during development of the vascular endothelium: overexpression leads to an increase in vascular endothelial cell number. 1997, Pubmed , Xenbase
Okuda, Ndrg1-deficient mice exhibit a progressive demyelinating disorder of peripheral nerves. 2004, Pubmed
Pan, Retinoic acid-mediated patterning of the pre-pancreatic endoderm in Xenopus operates via direct and indirect mechanisms. 2007, Pubmed , Xenbase
Piquemal, Differential expression of the RTP/Drg1/Ndr1 gene product in proliferating and growth arrested cells. 1999, Pubmed
Rankin, A gene regulatory network controlling hhex transcription in the anterior endoderm of the organizer. 2011, Pubmed , Xenbase
Rankin, Suppression of Bmp4 signaling by the zinc-finger repressors Osr1 and Osr2 is required for Wnt/β-catenin-mediated lung specification in Xenopus. 2012, Pubmed , Xenbase
Schohl, Beta-catenin, MAPK and Smad signaling during early Xenopus development. 2002, Pubmed , Xenbase
Seo, FOR, a novel orphan nuclear receptor related to farnesoid X receptor. 2002, Pubmed , Xenbase
Small, Developmental expression of the Xenopus Nkx2-1 and Nkx2-4 genes. 2000, Pubmed , Xenbase
Spagnoli, The RNA-binding protein, Vg1RBP, is required for pancreatic fate specification. 2006, Pubmed , Xenbase
Stafford, Retinoic acid signaling is required for a critical early step in zebrafish pancreatic development. 2002, Pubmed
Stafford, A conserved role for retinoid signaling in vertebrate pancreas development. 2004, Pubmed , Xenbase
Taketomi, Impaired mast cell maturation and degranulation and attenuated allergic responses in Ndrg1-deficient mice. 2007, Pubmed
Tremblay, Distinct populations of endoderm cells converge to generate the embryonic liver bud and ventral foregut tissues. 2005, Pubmed
Tschan, NDRG1/2 expression is inhibited in primary acute myeloid leukemia. 2010, Pubmed
Warga, Origin and development of the zebrafish endoderm. 1999, Pubmed
Wright, XlHbox 8: a novel Xenopus homeo protein restricted to a narrow band of endoderm. 1989, Pubmed , Xenbase
Zhao, Homeoprotein hhex-induced conversion of intestinal to ventral pancreatic precursors results in the formation of giant pancreata in Xenopus embryos. 2012, Pubmed , Xenbase
Zorn, Vertebrate endoderm development and organ formation. 2009, Pubmed , Xenbase
