Click here to close
Hello! We notice that you are using Internet Explorer, which is not supported by Xenbase and may cause the site to display incorrectly.
We suggest using a current version of Chrome,
FireFox, or Safari.
Proc Natl Acad Sci U S A
2013 Jun 11;11024:9903-8. doi: 10.1073/pnas.1222142110.
Show Gene links
Show Anatomy links
Neurulation and neurite extension require the zinc transporter ZIP12 (slc39a12).
Chowanadisai W, Graham DM, Keen CL, Rucker RB, Messerli MA.
???displayArticle.abstract???
Zn(2+) is required for many aspects of neuronal structure and function. However, the regulation of Zn(2+) in the nervous system remains poorly understood. Systematic analysis of tissue-profiling microarray data showed that the zinc transporter ZIP12 (slc39a12) is highly expressed in the human brain. In the work reported here, we confirmed that ZIP12 is a Zn(2+) uptake transporter with a conserved pattern of high expression in the mouse and Xenopus nervous system. Mouse neurons and Neuro-2a cells produce fewer and shorter neurites after ZIP12 knockdown without affecting cell viability. Zn(2+) chelation or loading in cells to alter Zn(2+) availability respectively mimicked or reduced the effects of ZIP12 knockdown on neurite outgrowth. ZIP12 knockdown reduces cAMP response element-binding protein activation and phosphorylation at serine 133, which is a critical pathway for neuronal differentiation. Constitutive cAMP response element-binding protein activation restores impairments in neurite outgrowth caused by Zn(2+) chelation or ZIP12 knockdown. ZIP12 knockdown also reduces tubulin polymerization and increases sensitivity to nocodazole following neurite outgrowth. We find that ZIP12 is expressed during neurulation and early nervous system development in Xenopus tropicalis, where ZIP12 antisense morpholino knockdown impairs neural tube closure and arrests development during neurulation with concomitant reduction in tubulin polymerization in the neural plate. This study identifies a Zn(2+) transporter that is specifically required for nervous system development and provides tangible links between Zn(2+), neurulation, and neuronal differentiation.
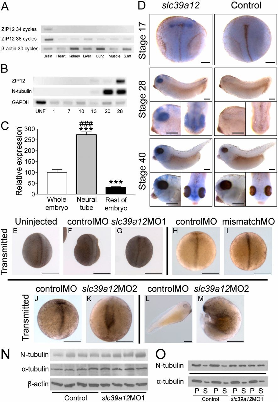
Fig. 5. ZIP12 is expressed primarily in the neural tube and brain of X. tropicalis and is required for neural tube closure and embryonic viability. (A and B) ZIP12 and β-actin or GAPDH expression was determined in various adult tissues and developmental stages by RT-PCR. (C) ZIP12 mRNA expression is elevated in the neural plate, as determined by quantitative RT-PCR (n = 6, +/- SE). ***P < 0.001 versus whole embryo; ###P < 0.001 versus rest of embryo. (D) ZIP12 mRNA (slc39a12) is expressed during neurulation and early nervous system development, analyzed by in situ hybridization. (E-M) ZIP12 knockdown by antisense morpholino microinjection impairs X. tropicalis development during neurulation. (N) Microinjection of slc39a12MO1 does not affect tubulin protein content, analyzed by immunoblotting. (O) Microinjection of slc39a12MO1 affects the ratio of polymerized to soluble β2-tubulin, as analyzed by polymerized tubulin fractionation and immunoblotting. (Scale bars: 250 μm in all images.)
scl39a12 (solute carrier family 39 (zinc transporter), member 12) gene expression in Xenopus tropicalis embryo, assayed via in situ hybridization, NF stage 17, dorsal view, anterior up.
scl39a12 (solute carrier family 39 (zinc transporter), member 12) gene expression in Xenopus tropicalis embryo, assayed via in situ hybridization, NF stage 28, lateral view, anteriorleft, dorsal up (top and bottom left panel), dorsal view of head, anterior down (bottom right view).
scl39a12 (solute carrier family 39 (zinc transporter), member 12) gene expression in Xenopus tropicalis embryo, assayed via in situ hybridization, NF stage 40, lateral view, anteriorleft, dorsal up ( top and bottom left panel), dorsal view of head, anterior down ( bottom right view).
ZIP12 is primarily expressed in the human and mouse brain. (A) ZIP12 mRNA expression detected in various mouse tissues by RT-PCR. (B) Detection of mouse ZIP12 by immunoblotting in mZIP12-transfected CHO cells. (C and D) ZIP12 protein expression detected in various mouse tissue lysates (C) and brain region lysates (D) by immunoblotting. (C) Tissues include (from left to right): brain, lung, skeletal muscle, liver, small intestine, heart, kidney, and pancreas. (D) Brain regions include (from left to right): hippocampus (Hipp), frontal cortex (FC), striatum (Str), hypothalamus (Hyp), and cerebellum (Cerb). (E) ZIP12 is present at the plasma membrane in primary mouse neurons. (Scale bar: 10 μm.) (FâI) ZIP12 is present in coronal sections of various regions of the mouse brain. Brain regions include (F) cerebellum (including Purkinje cell layer), (G) medulla oblongata, (H) frontal cortex, and (I) corpus callosum (and cortex). Arrows in F and G indicate neuronal staining. [Scale bar: 50 μm (60à magnification) in F and G; 200 μm (20à magnification) in H and I.]
ZIP12 is a high-affinity, Zn2+- specific transporter. (A) Zn2+ uptake at different concentrations of free external Zn2+ by ZIP12 in CHO cells was measured using 65Zn (n = 3, ± SE). The curve marked ZIP12 â Control represents net Zn2+ uptake in ZIP12-transfected cells minus uptake in control-transfected cells. (B) Zn2+ uptake specificity of ZIP12 relative to other metals determined using 65Zn (n = 3, ± SE). Excess Zn2+ indicates cold Zn2+ added to uptake buffer during assay. (C) Increased Zn2+ content relative to cell number by ZIP12 was measured by ICP-MS (n = 6, ± SE). (D) ZIP12 increases MRE activation, measured by reporter assay (n = 6, ± SE). (E) ZIP12 overexpression does not affect cell viability at 48 h posttransfection, measured by Trypan blue exclusion (n = 6, ± SE). **P P
Neurite extension is dependent on Zn2+ transport by ZIP12 and is affected by Zn2+ availability. (A and B) ZIP12 shRNA reduces neurite length in N2a cells (n = 50, ± SE). (C) Chelation of extracellular Zn2+ with DTPA mimics the impairment of ZIP12 knockdown on neurite length in N2a cells (n = 50, ± SE). (D) Zn2+ carrier pyrithione (ZP) restores neurite outgrowth impaired by ZIP12 shRNA knockdown in N2a cells (n = 50, ± SE). (Scale bars: 100 μm.) **P P ##P ###P
ZIP12 is required for CREB signaling and tubulin polymerization. (A and B) Differentiation of N2a cells increases cAMP response element (CRE) activation (n = 6, ± SE) and CREB phosphorylation, both of which are blunted by ZIP12 shRNA-mediated knockdown. ***P ##P C) Extracellular Zn2+ chelation by DTPA mimics the blunting of CREB activation in differentiated cells induced by ZIP12 shRNA knockdown (n = 6, ± SE). ***P ##P +++P D) Intracellular Zn2+ chelation by TPEN reduces phosphorylation of CREB regardless of ZIP12 shRNA knockdown. (E) Constitutive activation of CREB by VP16-CREB1 transfection increases neurite extension in the absence of RA. ***P F and G) Neurite outgrowth induced by constitutive activation of CREB is not affected by (F) extracellular Zn2+ chelation or (G) ZIP12 shRNA-mediated knockdown. ***P ###P H) ZIP12 knockdown alters soluble and polymerized tubulin fractions in N2a cells without affecting total tubulin protein expression. (I) ZIP12 knockdown in differentiated N2a cells increases sensitivity to neurite retraction following microtubule destabilization by nocodazole (n = 50, ± SE). ***P
Ala,
Prediction of human disease genes by human-mouse conserved coexpression analysis.
2008, Pubmed
Ala,
Prediction of human disease genes by human-mouse conserved coexpression analysis.
2008,
Pubmed Ames,
Low micronutrient intake may accelerate the degenerative diseases of aging through allocation of scarce micronutrients by triage.
2006,
Pubmed Andersson,
Clioquinol and pyrithione activate TRPA1 by increasing intracellular Zn2+.
2009,
Pubmed Aydemir,
The zinc transporter Zip14 influences c-Met phosphorylation and hepatocyte proliferation during liver regeneration in mice.
2012,
Pubmed Aydemir,
Zinc transporter ZIP14 functions in hepatic zinc, iron and glucose homeostasis during the innate immune response (endotoxemia).
2012,
Pubmed Barco,
Expression of constitutively active CREB protein facilitates the late phase of long-term potentiation by enhancing synaptic capture.
2002,
Pubmed Cañón,
Rapid effects of retinoic acid on CREB and ERK phosphorylation in neuronal cells.
2004,
Pubmed Crouch,
The Alzheimer's therapeutic PBT2 promotes amyloid-β degradation and GSK3 phosphorylation via a metal chaperone activity.
2011,
Pubmed Dezso,
A comprehensive functional analysis of tissue specificity of human gene expression.
2008,
Pubmed Dufner-Beattie,
The mouse acrodermatitis enteropathica gene Slc39a4 (Zip4) is essential for early development and heterozygosity causes hypersensitivity to zinc deficiency.
2007,
Pubmed Dvergsten,
Alterations in the postnatal development of the cerebellar cortex due to zinc deficiency. II. Impaired maturation of Purkinje cells.
1984,
Pubmed Eide,
The SLC39 family of metal ion transporters.
2004,
Pubmed Frederickson,
The neurobiology of zinc in health and disease.
2005,
Pubmed Fukada,
The zinc transporter SLC39A13/ZIP13 is required for connective tissue development; its involvement in BMP/TGF-beta signaling pathways.
2008,
Pubmed Gao,
Zinc deficiency reduces neurogenesis accompanied by neuronal apoptosis through caspase-dependent and -independent signaling pathways.
2009,
Pubmed Giunta,
Spondylocheiro dysplastic form of the Ehlers-Danlos syndrome--an autosomal-recessive entity caused by mutations in the zinc transporter gene SLC39A13.
2008,
Pubmed Haase,
Functional significance of zinc-related signaling pathways in immune cells.
2009,
Pubmed Hara,
A molecular technique for detecting the liberation of intracellular zinc in cultured neurons.
2004,
Pubmed Ho,
Low intracellular zinc induces oxidative DNA damage, disrupts p53, NFkappa B, and AP1 DNA binding, and affects DNA repair in a rat glioma cell line.
2002,
Pubmed Jörnvall,
1,10-Phenanthroline and Xenopus laevis teratology.
1994,
Pubmed
,
Xenbase Khaitovich,
Parallel patterns of evolution in the genomes and transcriptomes of humans and chimpanzees.
2005,
Pubmed Lichten,
MTF-1-mediated repression of the zinc transporter Zip10 is alleviated by zinc restriction.
2011,
Pubmed McGary,
Systematic discovery of nonobvious human disease models through orthologous phenotypes.
2010,
Pubmed
,
Xenbase Moody,
Developmental expression of a neuron-specific beta-tubulin in frog (Xenopus laevis): a marker for growing axons during the embryonic period.
1996,
Pubmed
,
Xenbase Nielsen,
Proteomic mapping of brain plasma membrane proteins.
2005,
Pubmed Pielage,
The Drosophila transmembrane protein Fear-of-intimacy controls glial cell migration.
2004,
Pubmed Richter,
Gene expression in the embryonic nervous system of Xenopus laevis.
1988,
Pubmed
,
Xenbase Sensi,
Measurement of intracellular free zinc in living cortical neurons: routes of entry.
1997,
Pubmed Smedley,
Calcium and neurulation in mammalian embryos. II. Effects of cytoskeletal inhibitors and calcium antagonists on the neural folds of rat embryos.
1986,
Pubmed Song,
Zinc deficiency affects DNA damage, oxidative stress, antioxidant defenses, and DNA repair in rats.
2009,
Pubmed Stathakis,
The catecholamines up (Catsup) protein of Drosophila melanogaster functions as a negative regulator of tyrosine hydroxylase activity.
1999,
Pubmed Tremblay,
Differentiation of mouse Neuro 2A cells into dopamine neurons.
2010,
Pubmed Uriu-Adams,
Zinc and reproduction: effects of zinc deficiency on prenatal and early postnatal development.
2010,
Pubmed Velie,
Maternal supplemental and dietary zinc intake and the occurrence of neural tube defects in California.
1999,
Pubmed Wang,
Zinc-stimulated endocytosis controls activity of the mouse ZIP1 and ZIP3 zinc uptake transporters.
2004,
Pubmed Yamashita,
Zinc transporter LIVI controls epithelial-mesenchymal transition in zebrafish gastrula organizer.
2004,
Pubmed