Click here to close
Hello! We notice that you are using Internet Explorer, which is not supported by Xenbase and may cause the site to display incorrectly.
We suggest using a current version of Chrome,
FireFox, or Safari.
Front Pharmacol
2013 May 15;4:63. doi: 10.3389/fphar.2013.00063.
Show Gene links
Show Anatomy links
2-Aminoethoxydiphenyl borate activates the mechanically gated human KCNK channels KCNK 2 (TREK-1), KCNK 4 (TRAAK), and KCNK 10 (TREK-2).
Beltrán L, Beltrán M, Aguado A, Gisselmann G, Hatt H.
???displayArticle.abstract???
Two-pore domain K(+) (KCNK, K2P) channels underlie the "leak" (background) potassium conductance in many types of excitable cells. They oppose membrane depolarization and cell excitability. These channels have been reported to be modulated by several physical and chemical stimuli. The compound 2-aminoethoxydiphenyl borate (2-APB) was originally described as an inhibitor of IP3-induced Ca(2+) release but has been shown to act as either a blocker or an activator for several ion channels. Here, we report the effects of this compound on members of the TREK (TWIK related K(+) channels) subfamily of human KCNK channels. We injected Xenopus laevis oocytes with cRNAs (complementary RNAs) encoding several KCNK channels and measured their response using the two-electrode voltage clamp technique. 2-APB was found to be an effective activator for all members of the TREK subfamily (hKCNK2, hKCNK4, and hKCNK10), with the highest efficacy in hKCNK10. We also found that 2-APB was able to activate these channels in cell-excised patches of HEK293 (human embryonic kidney 293) cell transfected with hKCNK4 or hKCNK10, demonstrating direct activation. TREK channels are widely expressed in the central nervous system and peripheral tissues, where they play roles in several key processes. However, little is known regarding their pharmacology; therefore, the identification of a common, stable and inexpensive agonist should aid further investigations of these channels. Additionally, 2-APB has been used to study native receptors in cell systems that endogenously express members of the TREK subfamily (e.g., rat dorsal root ganglia); our results thus warn against the use of 2-APB at high concentrations in these systems.
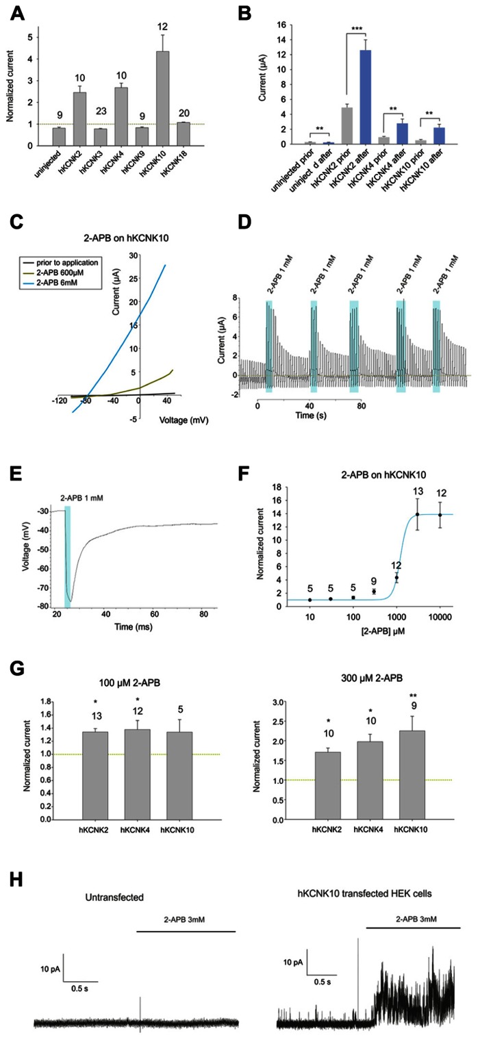
FIGURE 1. (A) Effect of 1 mM 2-APB on (from left to right) uninjected Xenopus oocytes and oocytes injected with cRNA coding for hKCNK2, hKCNK3, hKNCK4, hKCNK9, hKCNK10, and hKCNK18. For each group, the current registered at the final 50 ms of the +50 mV constant (see experimental procedures for a description of the ramp protocol used) was normalized to the current registered prior to the application of 2-APB (dotted line). All data are expressed as means ±SEM. Number of cells in each experiment is indicated above the bars. (B) Absolute currents registered in uninjected Xenopus oocytes and oocytes injected with cRNA coding for hKCNK2, hKCNK4, and hKNCK10, before and after the application of 1 mM 2-APB. (C) Representative I-V trace of a Xenopus oocyte expressing hKCNK10 before (black line), and after the application of 2-APB at 600 μM (green line), and 6 mM (blue line). (D) Ramp series measurement of a Xenopus oocyte expressing hKCNK10 that was repeatedly exposed to 1 mM 2-APB. The dotted green line represents zero current. (E) 1 mM 2-APB reversibly hyperpolarizes a Xenopus oocyte expressing hKCNK10. (F) Dose–response curve fitted to the 4-parameter Hill equation (n indicated above the points). (G) Effect of 2-APB at 100 μM (left) and 300 μM (right) on Xenopus oocytes injected with cRNA coding for hKCNK2, hKNCK4, and hKCNK10. Data were normalized to the current registered prior to the application of 2-APB (dotted line). All data are expressed as means ±SEM. Number of cells in each experiment is indicated above the bars. (H) Inside-out patch-clamp recordings of cell-excised patches from untransfected HEK293 cells (left) and HEK293 cells transfected with hKCNK10 (right) before and after exposure to 3 mM 2-APB.
FIGURE 2. (A) Representative traces showing the effect of increasing concentrations of 2-APB on hKCNK4-expressing (top) and hKCNK2-expressing (bottom) Xenopus oocytes subjected to the ramp series protocol described in the experimental procedures. (B) Representative I–V traces for the excitatory effect of increasing concentrations of 2-APB on oocytes expressing hKCNK2 (left) and hKCNK4 (right). (C) Dose–response curve showing the effects of 2-APB on hKCNK2 and fitted to the 4-parameter Hill equation (n indicated above the points). (D) Dose–response relationship showing the effect of 2-APB on hKCNK4 (n indicated above the points). (E) Dose–response relationship showing the effect of 2-APB on hKCNK4 (n = 3–5 HEK293 cells). (F) Inside-out patch-clamp recordings of cell-excised patches from hKCNK4-expressing HEK293 cells before and after exposure to 3 mM 2-APB.
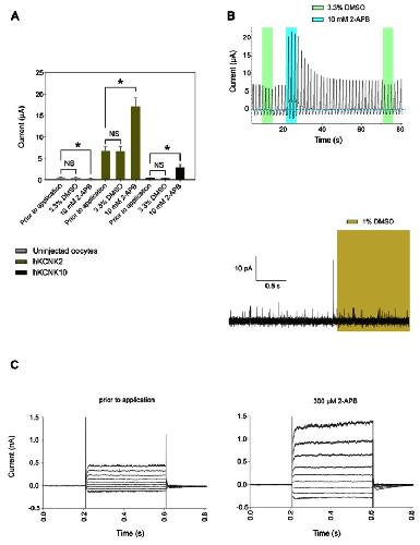
FIGURE 3. (A) Comparison of the effects of applying 100 μL frog Ringer’s solution containing 3. 3% DMSO vs. applying the same solution plus 10 mM 2-APB to uninjected oocytes (gray bars) or oocytes injected with cRNA coding for hKCNK2 (light green bars) and hKCNK10 (dark green bars) (n = 3–5 oocytes/group). The time of exposure was approximately 10 s. (B) Top: Representative voltage clamp recording from an oocyte expressing hKCNK2 exposed to vehicle solution (green rectangles) or the same solution plus 10 mM DMSO (blue rectangles). Bottom: Representative voltage clamp recording from an inside-out patch-clamp of a HEK293 cell expressing hKCNK10, before and after exposure to 1% DMSO (light green rectangle). (C) hKCNK4 currents recorded from a transfected HEK293 cell before (right) and after (left) the application of 300 μM 2-APB. Currents were elicited by voltage pulses from -110 to +50 mV in 20 mV steps, 400 ms in duration, from a holding potential of -60 mV.
Alloui,
TREK-1, a K+ channel involved in polymodal pain perception.
2006, Pubmed
Alloui,
TREK-1, a K+ channel involved in polymodal pain perception.
2006,
Pubmed Bang,
TREK-2, a new member of the mechanosensitive tandem-pore K+ channel family.
2000,
Pubmed Dobrydneva,
2-Aminoethoxydiphenyl borate directly inhibits store-operated calcium entry channels in human platelets.
2001,
Pubmed Doerner,
Transient receptor potential channel A1 is directly gated by calcium ions.
2007,
Pubmed Enyedi,
Molecular background of leak K+ currents: two-pore domain potassium channels.
2010,
Pubmed Goldstein,
Potassium leak channels and the KCNK family of two-P-domain subunits.
2001,
Pubmed Gu,
Expression pattern and functional characteristics of two novel splice variants of the two-pore-domain potassium channel TREK-2.
2002,
Pubmed Heurteaux,
Deletion of the background potassium channel TREK-1 results in a depression-resistant phenotype.
2006,
Pubmed Hu,
2-aminoethoxydiphenyl borate is a common activator of TRPV1, TRPV2, and TRPV3.
2004,
Pubmed
,
Xenbase Kang,
TREK-2 (K2P10.1) and TRESK (K2P18.1) are major background K+ channels in dorsal root ganglion neurons.
2006,
Pubmed Kim,
Baicalein and wogonin are activators of rat TREK-2 two-pore domain K+ channel.
2011,
Pubmed Lotshaw,
Biophysical, pharmacological, and functional characteristics of cloned and native mammalian two-pore domain K+ channels.
2007,
Pubmed Maruyama,
2APB, 2-aminoethoxydiphenyl borate, a membrane-penetrable modulator of Ins(1,4,5)P3-induced Ca2+ release.
1997,
Pubmed Medhurst,
Distribution analysis of human two pore domain potassium channels in tissues of the central nervous system and periphery.
2001,
Pubmed Noël,
The mechano-activated K+ channels TRAAK and TREK-1 control both warm and cold perception.
2009,
Pubmed Vogt-Eisele,
Monoterpenoid agonists of TRPV3.
2007,
Pubmed
,
Xenbase Wang,
2-Aminoethoxydiphenyl borate inhibits phototransduction and blocks voltage-gated potassium channels in Limulus ventral photoreceptors.
2002,
Pubmed Xian Tao Li,
The stretch-activated potassium channel TREK-1 in rat cardiac ventricular muscle.
2006,
Pubmed Yamamoto,
Immunohistochemical colocalization of TREK-1, TREK-2 and TRAAK with TRP channels in the trigeminal ganglion cells.
2009,
Pubmed