XB-ART-47109
Nat Commun
2013 Jan 01;4:1850. doi: 10.1038/ncomms2875.
Show Gene links
Show Anatomy links
SUMO2/3 modification of cyclin E contributes to the control of replication origin firing.
Bonne-Andrea C, Kahli M, Mechali F, Lemaitre JM, Bossis G, Coux O.
???displayArticle.abstract???
The small ubiquitin-like modifier (SUMO) pathway is essential for the maintenance of genome stability. We investigated its possible involvement in the control of DNA replication during S phase by using the Xenopus cell-free system. Here we show that the SUMO pathway is critical to limit the number and, thus, the density of replication origins that are activated in early S phase. We identified cyclin E, which regulates cyclin-dependent kinase 2 (Cdk2) to trigger origin firing, as an S-phase substrate of this pathway. We show that cyclin E is dynamically and highly conjugated to SUMO2/3 on chromatin, independently of Cdk2 activity and origin activation. Moreover, cyclin E is the predominant SUMO2/3 target on chromatin in early S phase, as cyclin E depletion abolishes, while its readdition restores, the SUMO2/3 signal. Together, our data indicate that cyclin E SUMOylation is important for controlling origin firing once the cyclin E-Cdk2 complex is recruited onto replication origins.
???displayArticle.pubmedLink??? 23673635
???displayArticle.pmcLink??? PMC3674260
???displayArticle.link??? Nat Commun
Species referenced: Xenopus laevis
Genes referenced: atm atr cdc6 cdk2 ctrl rnf4 rpa1 rpa2 sae1 sumo1 sumo2 sumo3 ube2i
???attribute.lit??? ???displayArticles.show???
|
|
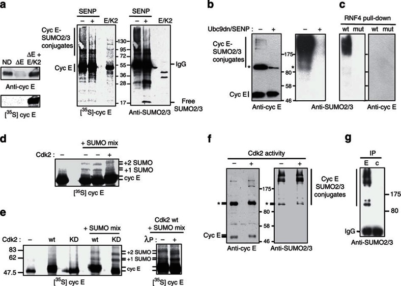
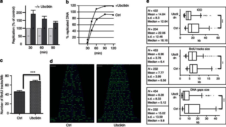
Figure 1. Effect of Ubc9dn on origin firing in early S phase.(a) Sperm nuclei (2,000 nuclei per μl) were replicated in Xenopus egg extracts supplemented (+) or not (−) (Ctrl, control) with 350 ng μl−1 Ubc9dn. At each time-point after addition of sperm nuclei, DNA replication in samples with Ubc9dn was defined relative to that in Ctrl samples (set at 100%). DNA replication was measured by standard [33P]-labelled dCTP incorporation; mean±s.d. % Of DNA replicated in nine independent experiments based on four different egg extracts that replicated 90–100% of the input DNA. (b) Time-course of DNA replication in S-phase Xenopus egg extracts with or without Ubc9dn. The graph represents the percentage of input DNA that is replicated at each indicated time-point. (c) Quantification of the number of initiation events (number of BrdU tracks per Mb) on combed DNA fibres from the 30-min time-point with or without Ubc9dn of the replication reaction shown in b. (d) Distribution of initiation events on combed DNA fibres at the 30-min time-point. BrdU tracks are represented in green (bar, 50 kb). This representation was generated by using the IDeFIx software. (e) IOD, length of BrdU tracks and of DNA gaps between tracks measured for each condition (with or without Ubc9dn) at the 30-min time-point. Boxes and whiskers indicate the 5–95 percentiles. The vertical line within the boxes represents the median (in kb). Data not included between the whiskers are plotted as outliers (dots). Statistical significance was determined using the unpaired t-test (**P<0.001 and ***P<0.0001). |
|
|
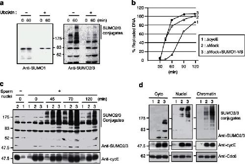
Figure 2. Accumulation of SUMO2/3-conjugated proteins on chromatin during S phase depends on cyclin E.(a) S-phase Xenopus egg extracts were supplemented or not with Ubc9dn, as in Fig. 1. The presence of SUMO-conjugated proteins was analysed by western blotting with anti-SUMO1 and anti-SUM02/3 antibodies, using replicating samples at the 60-min time-point. (b) Time-course of DNA replication in S-phase Xenopus egg extracts immunodepleted with anti-cyclin E (1) or control antibodies (2) or with Ctrl antibodies and supplemented with 5âμM SUMO1-VS (3), in the presence of α-[33P]-dCTP. The graph represents the percentage of input DNA replicated at each indicated time-point. (c) Xenopus egg extracts described in Fig. 2b (2âμl) were immunoprobed with anti-SUMO2/3 and anti-cyclin E antibodies before addition of sperm nuclei and throughout the replication assays in cyclin E-depleted extract (1), control-depleted extract without (2) or with SUMO1-VS (3). (d) Aliquots of cytosol (Cyto), nuclei and chromatin fractions, corresponding to 2, 5 and 20âμl of extracts, respectively, were taken at the 45-min time-point after the addition of sperm nuclei from the replication reactions 1, 2 and 3, described in Fig. 2b and were immunoprobed with antibodies against SUMO2/3, cyclin E and Cdc6 (loading Ctrl). |
|
|
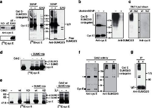
Figure 3. Cyclin E (cyc E) is conjugated to SUMO2/3 on chromatin independently of Cdk2 kinase activity.(a) Cyc E-immunodepleted S-phase Xenopus extracts (δE; ND, mock depletion) were supplemented with [35S]cyc E (translated in Cdk2-depleted egg extracts) and associated with recombinant Cdk2 (δE+E/K2). Cyc E levels were analysed by western blotting using anti-cyc E antibodies, and quantified by phosphorimaging (left panels). Radioactive cyc E was immunoprecipitated from chromatin isolated from 400âμl of replication reactions supplemented with 5âμM SUMO1-VS. Immunoprecipitates were split in two and treated or not with 1âμg GST-SENP (30â°C, 20âmin). [35S]cyc E and SUMOylated proteins were detected on the same blot by phosphorimaging and using anti-SUMO2/3 antibodies, respectively (right panels). (b) Replicating chromatin was prepared from 50âμl replication assays (30-min time-point) carried out in the presence of 5âμM SUMO1-VS or 250ângâμlâ1 Ubc9dn and 60ângâμlâ1 GST-SENP as indicated. Endogenous cyc E and SUMO2/3 conjugates were detected by western blotting. (c) RNF4 pull-downs (using beads coupled to wild-type (wt) or mutant (mut) RNF4) were performed as described in Methods and analysed by western blotting (d) Aliquots of [35S]cyc E (5âμl) translated in Cdk2-depleted egg extracts (â) were supplemented with 5âμM SUMO1-VS and with or without a SUMOylation mix. After 30âmin, GST-Cdk2 was added in one reaction (+) for 15âmin. [35S]cyc E was detected by phosphorimaging. (e) [35S]cyc E translated and detected as in d was mixed with GST-Cdk2 (wt) or with the kinase-dead mutant GST-Cdk2 K33R (KD), as indicated. Samples of both complexes were reconstituted in egg extracts and incubated with (+) or without (â) a SUMOylation mix (left panel). Lambda phosphatase (λP) was added or not for 30âmin after the SUMOylation reaction (right panel). (f) Replicating chromatin was isolated from 30-min replication assays supplemented with 5âμM SUMO1-VS and with or without 100âμM Nu6102, a specific Cdk2 inhibitor. Cyc E and SUMO2/3 conjugates were detected by western blotting. The asterisk indicates the mobility shift of the predominant polySUMOylated cyc E form. (g) Replicating chromatin was resuspended in CPB/1% SDS, 10-fold diluted in CPB/1% Triton X-100 and then used for immunoprecipitation (IP) experiments using anti-cyc E antibodies (E) or non-immune rabbit IgG (c). |
|
|
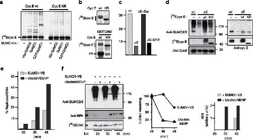
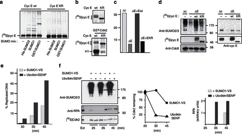
Figure 4. Cyclin E (cyc E) rescue of the chromatin-associated pool of SUMO2/3 conjugates in cyc E-depleted Xenopus egg extracts depends on its SUMOylation.(a) Wild-type (wt) [35S]cyc E or [35S]cyc E-KR, which were generated by in vitro transcription/translation in rabbit reticulocyte lysates, were incubated with a SUMOylation mix containing different recombinant SUMO proteins (His-SUMO2, SUMO1 or GST-SUMO1), as indicated. (b) Wt [35S]cyc E or [35S]cyc E-KR, which were obtained by messenger RNA translation in Cdk2-depleted Xenopus egg extracts, were purified by binding to GST-Cdk2. Kinase activity was checked by modification of the electrophoretic mobility of cyc E (top panel) and by histone H1 kinase assay (bottom panel). Radiolabelled cyc E and phosphorylated H1 were detected by phosphorimaging (c) Cyc E-immunodepleted S-phase Xenopus egg extracts (ΔE; Δc, mock depletion) were supplemented or not with wt [35S]cyc E–Cdk2 (ΔE+Ewt) or [35S]cyc E-KR–Cdk2 (ΔE+EKR) complexes and assayed for replication. Aliquots at the 45 min time-point after addition of sperm nuclei were used to measure the percentage of replicated DNA. (d) Replicating chromatin was prepared from 50 μl replication reactions (c) without SUMO1-VS and analysed by western blotting using antibodies against SUMO2/3, cyc E and Cdc6 (loading control). [35S]cyc E was also detected by phosphorimaging. (e) Cdk2-immunodepleted S-phase Xenopus egg extracts were complemented with cyc E-[35S]Cdk2 complexes that were translated and reconstituted in extracto, supplemented with either SUMO1-VS or with Ubc9dn and GST-SENP and assayed for replication. Aliquots at 30, 35 and 45 min after addition of sperm nuclei were used to measure the percentage of replicated DNA. (f) Replicating chromatin was prepared from 50 μl replication reactions (e) at the 25, 35 and 45 min time-points and analysed by western blotting using antibodies against SUMO2/3 and RPA32 (RPA). Ext: [35S]Cdk2-complemented extract 0.1 μl. [35S]Cdk2 was detected by phosphorimaging (left panel). Quantification of [35S]Cdk2 on chromatin is shown in the middle panel and quantification of RPA in the right panel. |
References [+] :
al-Khodairy,
The Schizosaccharomyces pombe hus5 gene encodes a ubiquitin conjugating enzyme required for normal mitosis.
1995, Pubmed
al-Khodairy, The Schizosaccharomyces pombe hus5 gene encodes a ubiquitin conjugating enzyme required for normal mitosis. 1995, Pubmed
Azuma, SUMO-2/3 regulates topoisomerase II in mitosis. 2003, Pubmed , Xenbase
Beck, Regulators of cyclin-dependent kinases are crucial for maintaining genome integrity in S phase. 2010, Pubmed
Bergink, Principles of ubiquitin and SUMO modifications in DNA repair. 2009, Pubmed
Blow, Initiation of DNA replication in nuclei and purified DNA by a cell-free extract of Xenopus eggs. 1986, Pubmed , Xenbase
Blow, Replication origins in Xenopus egg extract Are 5-15 kilobases apart and are activated in clusters that fire at different times. 2001, Pubmed , Xenbase
Bossis, Regulation of SUMOylation by reversible oxidation of SUMO conjugating enzymes. 2006, Pubmed
Bruderer, Purification and identification of endogenous polySUMO conjugates. 2011, Pubmed
Chevalier, Xenopus cyclin E, a nuclear phosphoprotein, accumulates when oocytes gain the ability to initiate DNA replication. 1996, Pubmed , Xenbase
Cremona, Extensive DNA damage-induced sumoylation contributes to replication and repair and acts in addition to the mec1 checkpoint. 2012, Pubmed
Cueille, Functional interaction between the bovine papillomavirus virus type 1 replicative helicase E1 and cyclin E-Cdk2. 1998, Pubmed , Xenbase
Desterro, Ubch9 conjugates SUMO but not ubiquitin. 1997, Pubmed
Furstenthal, Cyclin E uses Cdc6 as a chromatin-associated receptor required for DNA replication. 2001, Pubmed , Xenbase
Furstenthal, Triggering ubiquitination of a CDK inhibitor at origins of DNA replication. 2001, Pubmed , Xenbase
Galanty, Mammalian SUMO E3-ligases PIAS1 and PIAS4 promote responses to DNA double-strand breaks. 2009, Pubmed
Gill, Something about SUMO inhibits transcription. 2005, Pubmed
Golebiowski, System-wide changes to SUMO modifications in response to heat shock. 2009, Pubmed
Hartley, In vivo regulation of the early embryonic cell cycle in Xenopus. 1996, Pubmed , Xenbase
Hay, SUMO-specific proteases: a twist in the tail. 2007, Pubmed
Hay, SUMO: a history of modification. 2005, Pubmed
Hoege, RAD6-dependent DNA repair is linked to modification of PCNA by ubiquitin and SUMO. 2002, Pubmed
Jackson, Early events in DNA replication require cyclin E and are blocked by p21CIP1. 1995, Pubmed , Xenbase
Krasinska, Cdk1 and Cdk2 activity levels determine the efficiency of replication origin firing in Xenopus. 2008, Pubmed , Xenbase
Leach, Ubiquitin/SUMO modification of PCNA promotes replication fork progression in Xenopus laevis egg extracts. 2005, Pubmed , Xenbase
Lemaitre, Mitotic remodeling of the replicon and chromosome structure. 2005, Pubmed , Xenbase
Luciani, Characterization of a novel ATR-dependent, Chk1-independent, intra-S-phase checkpoint that suppresses initiation of replication in Xenopus. 2004, Pubmed , Xenbase
Luo, Sumoylation of MDC1 is important for proper DNA damage response. 2012, Pubmed
Marheineke, Control of replication origin density and firing time in Xenopus egg extracts: role of a caffeine-sensitive, ATR-dependent checkpoint. 2004, Pubmed , Xenbase
Maya-Mendoza, Chk1 regulates the density of active replication origins during the vertebrate S phase. 2007, Pubmed
Méchali, Eukaryotic DNA replication origins: many choices for appropriate answers. 2010, Pubmed , Xenbase
Mikolajczyk, Small ubiquitin-related modifier (SUMO)-specific proteases: profiling the specificities and activities of human SENPs. 2007, Pubmed
Moldovan, Inhibition of homologous recombination by the PCNA-interacting protein PARI. 2012, Pubmed
Morris, The SUMO modification pathway is involved in the BRCA1 response to genotoxic stress. 2009, Pubmed
Müller, SUMO: a regulator of gene expression and genome integrity. 2004, Pubmed
Pfander, SUMO-modified PCNA recruits Srs2 to prevent recombination during S phase. 2005, Pubmed
Seufert, Role of a ubiquitin-conjugating enzyme in degradation of S- and M-phase cyclins. 1995, Pubmed , Xenbase
Shechter, ATR and ATM regulate the timing of DNA replication origin firing. 2004, Pubmed , Xenbase
Sørensen, ATR, Claspin and the Rad9-Rad1-Hus1 complex regulate Chk1 and Cdc25A in the absence of DNA damage. 2004, Pubmed
Syljuåsen, Inhibition of human Chk1 causes increased initiation of DNA replication, phosphorylation of ATR targets, and DNA breakage. 2005, Pubmed
Ulrich, Ubiquitin and SUMO in DNA repair at a glance. 2012, Pubmed
Walter, Evidence for sequential action of cdc7 and cdk2 protein kinases during initiation of DNA replication in Xenopus egg extracts. 2000, Pubmed , Xenbase
Wang, Identification and developmental expression of Xenopus laevis SUMO proteases. 2009, Pubmed , Xenbase
