Click here to close
Hello! We notice that you are using Internet Explorer, which is not supported by Xenbase and may cause the site to display incorrectly.
We suggest using a current version of Chrome,
FireFox, or Safari.
Dev Biol
2013 Aug 15;3802:243-58. doi: 10.1016/j.ydbio.2013.05.004.
Show Gene links
Show Anatomy links
Xenopus laevis nucleotide binding protein 1 (xNubp1) is important for convergent extension movements and controls ciliogenesis via regulation of the actin cytoskeleton.
???displayArticle.abstract???
Nucleotide binding protein 1 (Nubp1) is a highly conserved phosphate loop (P-loop) ATPase involved in diverse processes including iron-sulfur protein assembly, centrosome duplication and lung development. Here, we report the cloning, expression and functional characterization of Xenopus laevis Nubp1. We show that xNubp1 is expressed maternally, displays elevated expression in neural tissues and is required for convergent extension movements and neural tube closure. In addition, xNubp1knockdown leads to defective ciliogenesis of the multi-ciliated cells of the epidermis as well as the monociliated cells of the gastrocoel roof plate. Specifically, xNubp1 is required for basal body migration, spacing and docking in multi-ciliated cells and basal body positioning and axoneme elongation in monociliated gastrocoel roof plate cells. Live imaging of the different pools of actin and basal body migration during the process of ciliated cell intercalation revealed that two independent pools of actin are present from the onset of cell intercalation; an internal network surrounding the basal bodies, anchoring them to the cell cortex and an apical pool of punctate actin which eventually matures into the characteristic apical actin network. We show that xNubp1 colocalizes with the apical actin network of multiciliated cells and that problems in basal body transport in xNubp1 morphants are associated with defects of the internal network of actin, while spacing and polarity issues are due to a failure of the apical and sub-apical actin pools to mature into a network. Effects of xNubp1 knockdown on the actin cytoskeleton are independent of RhoA localization and activation, suggesting that xNubp1 may have a direct role in the regulation of the actin cytoskeleton.
Fig. 1. xNubp1 is a maternal gene expressed throughout development. (A) RT-PCR of different stages of Xenopus laevis embryonic development. xNubp1 is expressed at all stages of embryonic development tested. (B) Whole-mount in situ hybridization to detect xNubp1 expression. (Bi) xNubp1 is expressed in the animal hemisphere. (Bii) xNubp1 expression is elevated in the neural plate. (Biii) Stage 22 embryos show expression in the neural folds [NF], presumptive eye [E] and neural crest cells [C]. (Biv) In stage 29/30 tailbuds, xNubp1 is expressed in the otic vesicle [OV], the eye, the branchial arches [B], neural tube [N], heart anlage [H] the pronephros [P] and also weak epidermal and somitic [S] expression is visible.
Fig. 2. xNubp1 knock-down causes failure of neural tube closure and other CE related phenotypes but does not affect cell specification. (A) Dorsal view of stage 19/20 embryos injected in the dorsal blastomeres at the four cell stage. xNubp1 SpMO (17 ng) and MO1 (25 ng) injected embryos show a delay in neural tube closure and an open neural plate. Co-injection of MO1 (25 ng) with 200 pg xNubp1 mRNA rescued neural tube closure delay. (B) Dorsal view of a stage 28 uninjected control embryo, xNubp1�MO1 and MO2 injected embryos (â¼35 ng). Morphants have an open back due to posterior neural tube closure failure. (C) xNubp1�MO1 (â¼25 ng) tadpoles have a shortened axis. Co-injection of xNubp1 mRNA partially rescues the shortened axis. (D) Bar chart showing the average length of Stage 37/38embryos from three separate experiments. Error bars indicate standard error of the mean (SEM). Control embryos had mean length of 5.18�0.046 mm, morphants displayed a mean length of 3.24�0.05 mm and rescues showed a mean length of 4.47�0.046 mm. (E) Injection of xNubp1 MO2 (15 ng) in 1 of 4 dorsal blastomeres leads to curved embryos. This can be rescued by co-injection with xNubp1 mRNA. (F) xNubp1 MO1 and CoMO (25 ng) injected caps induced with activin. xNubp1 MO injected caps do not elongate as well as controls. (G) Control and morphant embryos processed by whole mount in situ hybridization to visualize Sox2 and chordin expression. (G II�IV) Sox2 is expressed in morphants with varying concentrations of MO; however, neural plates are significantly wider than in controls. (G V�VIII) Chordin is expressed in all morphant embryos; however the staining appears more intense due to fact that chordal mesoderm is exposed due to the open neural tube.
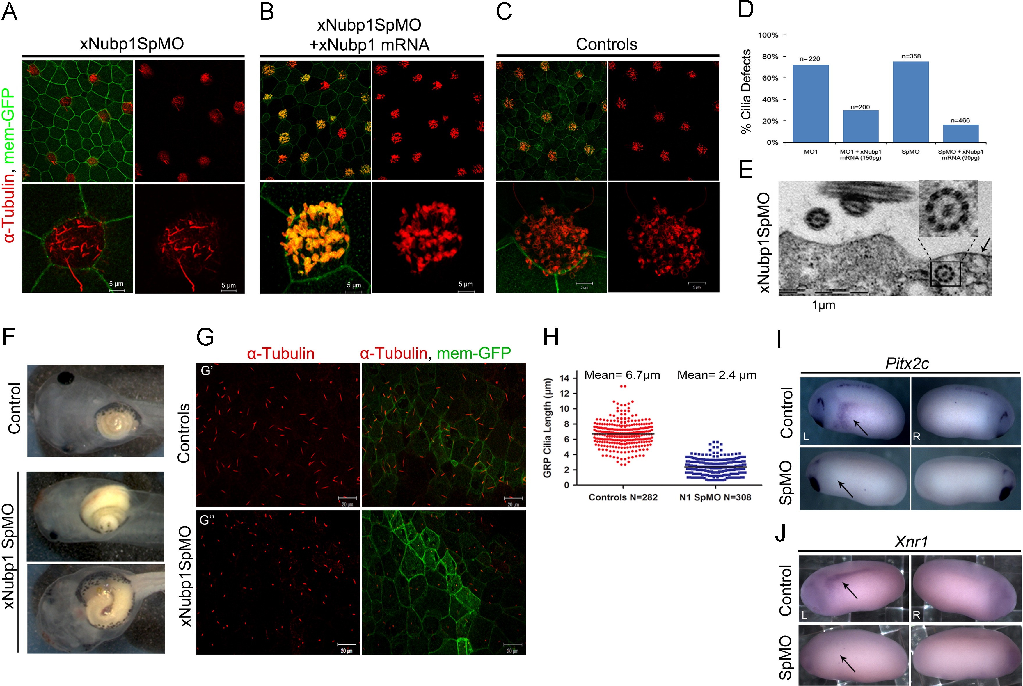
Fig. 3. Knockdown of xNubp1 leads Ciliogenesis defects. ((A)�(C)) Immunofluorescence data showing surface views of ciliated epidermis from intact embryos. (A) xNubp1 SpMO (13 ng) morphant embryo, showing mainly internal acetylated α-tubulin positive structures. Very few cilia project outward from the apical surface. (B) Co-injection of xNubp1 SpMO with xNubp1 mRNA (90pg) rescues the phenotype and confirms the specificity of the MO. (C) Control epidermis showing normal ciliated cells. (D) Quantification of ciliated cells which lack cilia and have internal acetylated tubulin positive structures. Co-Injection of xNubp1 mRNA with either xNubp1MO1 or SpMO partially rescues cilia phenotype (E) TEM of cross section from stage 31 tailbud injected with xNubp1�SpMO, showing an internal ciliary axonemeright below the apical surface (black arrow). (F) Ventral view of X. laevis tadpoles. Unlike control embryos, xNubp1 morphants have various gut looping defects. (G) Maximum intensity projection (MIP) of optical sections from immunostaining showing cilia projecting out from posterior apical surface of a normal GRP (Gâ²) and shorter cilia projecting for the apical surface of a SpMO morphant GRP (Gâ²). In some morphant cells the cilia remain centrally localized and have not migrated to the posterior side of the cell. (H) Average length of GRP cilia is significantly reduced in xNubp1 morphants (2.4� 0.06 μm) compared to controls (6.7�0.1 μm). Horizontal lines indicate the mean, Vertical line SEM, p<0.0001 Mann�Whitney test. ((I)�(J)) Pitx2c and Xnr1expression at stage 24. (I) In wild type embryos Pitx2c is expressed in leftlateral plate mesoderm (LPM) (black arrow). In xNubp1 morphants Pitx2c is absent. (J) Xnr1 expression is also lost from in xNubp1 morphants (black arrow, bottom panel).
Fig. 4. xNubp1 is required for basal body migration and docking at the apical surface of ciliated epidermal cells. ((A)�(C)) 3D reconstructions from confocal optical sections projected in the x�z plane with the position of the apical surface indicated by black arrows (A) Centrin2-YFP in control cells is localized at the apical surface of ciliated cells. ((B)�(E)) A dose dependent range of effects on basal body migration is seen in Nubp1 morphants. (B) In high-dose morphant cells, most of the basal bodies fail to reach the apical surface remaining deep within the cell. (C) In cells with an intermediate amount of MO, some me basal bodies do reach the apical surface with most still remaining in the cytosol. (D) Optical section from a xNubp1 morphant ciliated epidermal cell showing internal acetylated tubulin in close association with the basal bodies deep within the cell body. (E) Cells with apically localized basal bodies have polymerized cytoplasmic acetylated α-tubulin just below the apical surface. ((F), (G)) TEM on cross-sections from stage 31tailbuds. (F) In control cells, basal bodies in have migrated and docked to the apical surface (black arrows). (Gâ²) In xNubp1 morphants, basal bodies (white arrows) fail to migrate to the apical surface (black arrow). (Gâ²) Basal body in a xNubp1 morphant cell has migrated to the apical surface but has not docked properly (black arrow).
Fig. 5. xNubp1 knockdown disrupts directional fluid flow and basal body polarization. ((A)�(C)) The flow of QDs was tracked along the surface of the embryos from anterior to posterior. (A) In control embryos, QDs flow rapidly from dorso-anterior to ventral-posterior. (B) xNubp1 morphants (7 ng) show severely disrupted fluid flow. (C) Co-injection of xNubp1 MO with xNubp1 mRNA (114 pg) partially rescues ciliary flow. ((D) and (E)) Confocal images of Centrin2-RFP and Clamp-GFP. (D) Basal bodies in controls are polarized along the anterior�posterior axis in the direction of the effective stroke (Direction of polarity is depicted by white arrows). (E) Knockdown of xNubp1 (6 ng) leads to a great deal of variation with regards to angular orientation of basal bodies. Many of the morphant ciliated cells the angle of the rootlet is perpendicular to that of the basal body (white box), making it difficult to quantify the polarity of the basal bodies. ((F) and (G)) Quantification of the polarity using circular plots of the angular orientation and the Circular Standard Deviation (CSD). The blue bars depict the mean direction of the cilia and the bar length depicts the variance around the mean. CSD of controls (F) is considerably lower than that of xNubp1 low-dose morphants (G).
Fig. 6. xNubp1 is required for apical actin organization but does not act through RhoA. (A) Apical actin (GFP-Utrophin) forms an organized enriched meshwork around docked basal bodies (Centrin2-RFP) in control multi-ciliated cells. Cilia project from the apical surface. (B) Basal bodies in low-dose xnubp1 morphants have migrated and docked to the apical surface and extended cilia. However, the apical actin network remains punctate (C, Câ²) Control ciliated cell has an organized apical actin network. (Câ²) Roughly 0.4 μm below the apical surface the distinct sub-apical pool of actin is present. ((D), (Dâ²)) The apical actin in xNubp1 low-dose morphant multi-ciliated cells is not as enriched as in controls and appears punctate. (Dâ²) Sub-apical actin is almost entirely absent. (E) xNubp1low dose morphants have apically enriched RhoA-GFP and the basal bodies have reached the apical surface (Eâ²). (F) RhoA is active at the apical surface of low-dose morphant ciliated cells with apical basal bodies (Fâ²)
Fig. 7. Loss of xNubp1 destabilizes the apical actin network of multiciliated cells. ((A) and (B)) Fluorescence recovery after photobleaching (FRAP) experiment on a stage 29 embryo expressing mKate2-actin. (A) Bleached apical actin region of a control ciliated cell shows little recovery within 1 min. (B) Normalized graph of FRAP experiment shows that cell continues recovering after 2 min (B). ((C) and (D)) FRAP experiment on stage 29 embryo injected with xNubp1�SpMO and mKate2-actin. (C) Bleached region of morphant ciliated cell recovers fully within 1 min. (D) Normalized graph of FRAP experiment depicting signal intensity of bleached region over time. Graph shows full recovery within the acquisition window.
Fig. 8. Actin Cytoskeleton during ciliated cell intercalation and basal body migration. Live confocal imaging of stage 20�30 control and morphant embryos expressing GFP-Utr and Centrin2-RFP. (A) x�y and x�z projections of a stage 20 ciliated cell beginning the intercalation process, showing enrichment of F-actin at the apical region of the cell and internal basal bodies. (B) Optical z-sections of a newly intercalating ciliated cell. Cortical actin based protrusions are visible at the apical region of the intercalating cells. Within the cell body (2.04 μm), an internal actin network surrounds the migrating basal bodies and extends toward the cell cortex. (C) Fully intercalated ciliated cell of a stage 23 embryo. The apical actin pool is still punctate and has not yet organized into a network. The lamellar ring-like cortical actin structure is no longer present. The sub-apical actin network is just beginning to form. (Dâ²) Time points of a stage 21�22 embryo showing the apical surface of an intercalating ciliated cell. The enriched apical actin pool is present from the beginning of intercalation (T=0 min). As the cell intercalates, basal bodies sequentially dock at the apical surface. During intercalation we also observe a �lamellar ring� at the apical cortex of the intercalating cell (arrow in T=37 min). (Dâ²) 3D reconstruction of intercalating cell showing the basal bodies are slowly migrating towards the apical surface. Even before the cell has fully intercalated, most of the basal bodies have reached the apical surface. (E) x�y and x�z projections of a ciliated cell of a stage 20 xNubp1 low-dose morphant embryo beginning the intercalation process. (F) Intercalating control (Fâ²) and xNubp1morphant (Fâ²) ciliated cell. Deep sections show that the internal actin pool in morphants is severely reduced compared to controls. (G) Fully intercalated control (Gâ²) and xNubp1low-dose morphant cell (Gâ²) of stage 29�30 embryos. The apical actin pool in control ciliated cell has formed an organized network whereas the apical actin pool of the morphant ciliated cell remains unorganized and punctate. Bottom panels show x�z projections depicting apically localized basal bodies. Black arrows indicate apical surface.
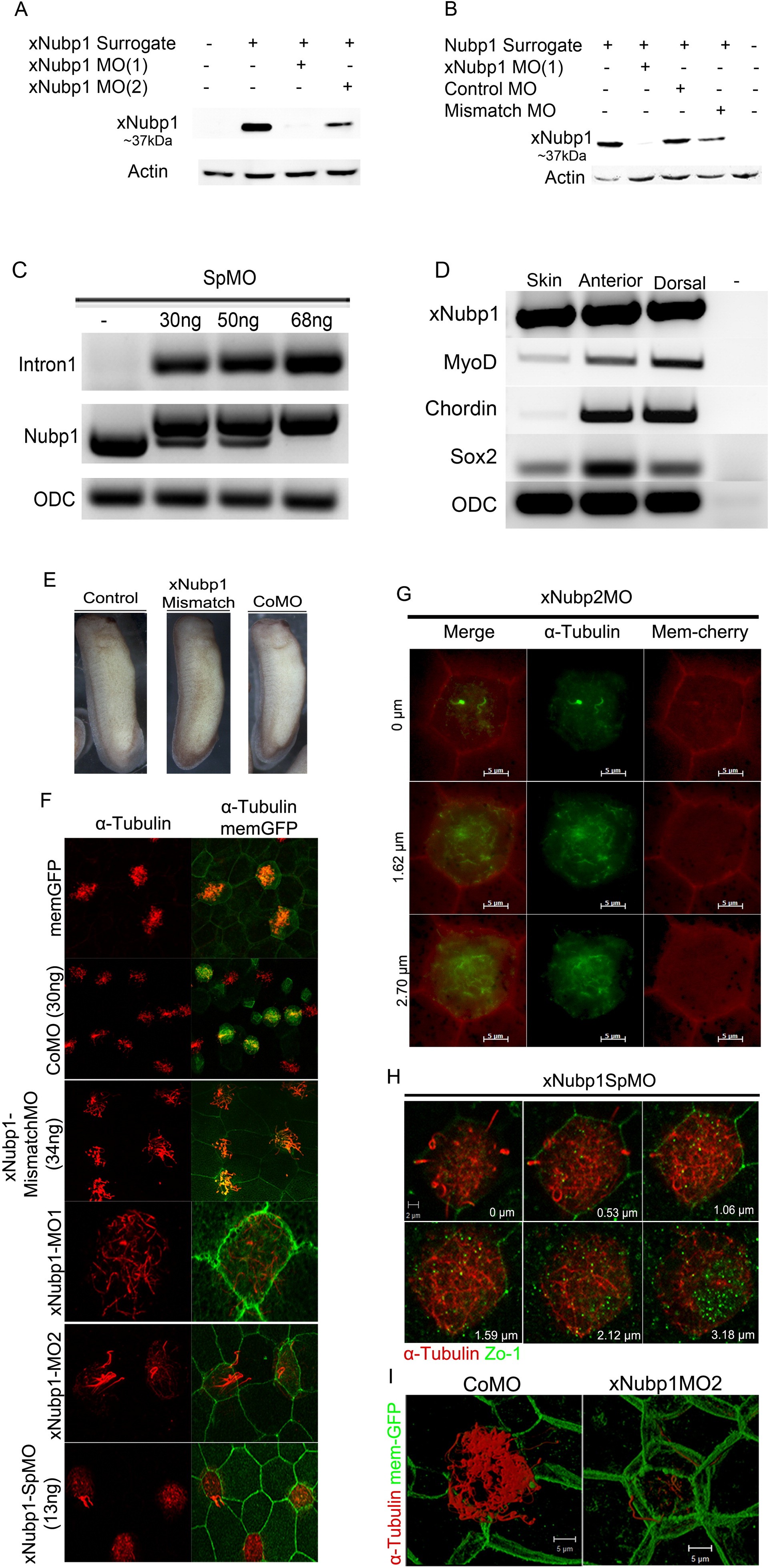
Fig. S2. xNubp1 RT-PCR and MO specificity. ((A) and (B)) Western blots using Xenopus embryo lysates. xNubp1 surrogate mRNA (240pg total) and Morpholinos (25 ng total) were injected at the one cell stage. xNubp1 MO1 and MO2 block translation of xNubp1 surrogate mRNA. Control Mo (CoMO) does not knock down xNubp1 protein expression. xNubp1 mismatch MO does not significantly block xNubp1 translation, however it does have some underlying activity at this amount. (C) RT-PCR across the splice junction targeted by xNubp1 SpMO. Intron 1 is absent from the normally spliced product, but is retained in morphant embryos. PCR using primers for exon one and exons 4/5 shows that the morphants have transcripts which are slightly larger than the control transcript. Embryos injected with a total of either 30 or 50 ng of SpMO also have a small amount of the original functional transcript. However, with 68 ng of SpMO there is a complete loss of the original xNubp1 transcript. (D) RT-PCR of various regions of Xenopus tailbuds. The anterior region of the embryo contained the head up to and including the branchial arches and pronephros. The dorsal region included the neural tube somites and tailbud. The remaining skin was peeled from the belly region. xNubp1 is present in the epidermis which was removed of all xNubp1 high expressing regions. (E) General control MO (CoMO) and xNubp1 specific five base-pair mismatch MO (mmMO) do not elicit a phenotype. (F) Control MOs do not lead to defects in multiciliated epidermal cells. Whereas all three xNubp1 MOs elicit similar effects. (G) Multi-ciliated X. laevis epidermal cells have very few short cilia projecting from the apical surface when xNubp2 is knocked down using xNubp2 specific MO. Optical sectioning reveals acetylated tubulin positive internalized structures. (H) Optical sections from a xNubp1 morphant ciliated cell labeled with acetylated tubulin and Zo-1. Apical surface has very few short cilia projecting outward. (I) 3D reconstruction of optical sections from immunostaining showing cilia projecting out from the apical surface of a CoMO injected cell and polymerized cytoplasmic acetylated α-tubulin in embryos injected with xNubp1 MO2 (20 ng).
Fig. S3. xNubp1 knock down does not affect cell fate specification. Whole-mount in situ hybridization. (A) Expression of the mesodermal marker MyoD is not effected in xNubp1 MO1 (25 ng per blastomere at the 2 cell stage) and SpMO (15 ng per blastomere at the 2 cell stage) morphants. (B) Expression of the neural crest marker xTwist is not affected in xNubp1 morphants. Neural crest cells migrate normally in xNubp1 morphants. 30 ng of SpMO was injected at the 1 cell stage. 25 ng of MO1 was injected into both blastomeres at the 2 cell stage. (C) The early neural specification marker N-tubulin is expressed in xNubp1 embryos injected with SpMO (13 ng; 2of2). (D) Expression of the dorsal neural marker Pax3 was also unaffected in xNubp1 morphants injected with either MO1 (24 ng 20f2) or SpMO (15 ng 2of2). The delay in neural tube closure is also apparent in these embryos.
Fig. S4. Apical microtubule and actin in multiciliated epidermal cells. ((A)�(D)) Stage 31 embryo injected with EMTB-3xGFP to and Centrin2-RFP. (A) Cytoplasmic microtubules in control ciliated cells form an organized interconnected network around the basal bodies at the apical surface of multiciliated epidermal cells. Microtubules are evenly distributed throughout the cytoplasm deep within the cell. (B) Apical network of cytoplasmic microtubules in xNubp1 morphant multi-ciliated cells is disorganized. Microtubules deep within the cell nucleate around internalized basal bodies. ((C) and (D)) Three dimensional reconstructions of serial confocal images projected in the x�z plane. (C) Microtubules together with basal bodies are enriched at the apical surface (indicated by black arrows) in control multiciliated epidermal cells. (D) Microtubules in xNubp1 morphant ciliated cells are enriched apically and in regions within the cell which contain internalized basal bodies. ((E) and (F)) Rescue of apical actin disorganization. (E) Apical actin in rescued multi-ciliated epidermal cell has a more organized apical actin network. The basal bodies still show some spacing issues. (F) Portion of a control, morphant and rescued ciliated cell, showing that the apical actin in rescues resembles control apical actin. ((G) and (H)) FRAP experiments on ciliated cells expressing mKate together with Centrin-YFP. (G) Bleached area in control ciliated cell does not recover within 1 min. (H) the apical actin in an xNubp1 morphant ciliated cell with apical basal bodies recovers within 1 min.
Fig. S5. Dvl and RhoA are mislocalized in xNubp1 morphant multi ciliated epidermal cells with internalized basal bodies. (A) Dvl-GFP localizes to small foci and larger aggregates at the apical surface of control multi-ciliated cells. (B) xNubp1 morphant ciliated cells have fewer Dvl-GFP foci at the apical surface. (C) RhoA-GFP is enriched at the apical surface of control multi-ciliated cells but apical enrichment is substantially reduced in xNubp1 morphant ciliated epidermal cells (D). (E) Active RhoA (rGBD-GFP) is localized on distinct foci on the apical surface of control multiciliated cells however rGBD-GFP puncta are almost completely absent from the apical surface of xNubp1 morphant ciliated cells (F). ((G) and (H)) Serial confocal sections projected in the x�z plane. (G) In Control multi-ciliated epidermal cell Dvl-GFP puncta are mainly localized to the apical surface (depicted by white arrow). (H) Dvl-GFP puncta are not restricted to apical surface (white arrow) in xNubp1 morphants. (I) Optical sectioning through an xNubp1 morphant ciliated epidermal cell shows concentration of RhoA deep within the cell body. (J) Co-expression of RhoA-GFP and Centrin2-RFP reveals that RhoA-GFP co-localizes with internal basal bodies in xNubp1 morphant ciliated cells. (K) RhoA is active deep within the cell body in xNubp1 morphant ciliated cells and is associated with internal basal bodies. (L) Control ciliated epidermal cell with ciliary axonemes extending from the apical surface. Small GFP-Dvl foci are present at the apical surface together with larger Dvl foci. Larger foci are also present below the apical surface, but not deep within the cytoplasm. xNubp1�SpMO multi-ciliated epidermal cell with few Dvl puncta at the apical surface. Small Dvl foci are observed deep within the cell, closely associated with internal acetylated tubulin. (M) In control multi-ciliated cells, RhoA is enriched at the apical surface and ciliary axonemes project outward. In xNubp1�SpMO morphant cells, RhoA is enriched around the internalized acetylated tubulin positive structures below the apical surface.
Fig. S6. xNubp1 is required for apical actin enrichment in multiciliated cells and co-localizes with apical actin in multi-ciliated epidermal cells and to the mitotic spindle during mitosis. Immunostaining with phalloidin (actin) and acetylated tubulin (cilia). ((A) and (B)) Maximum intensity profile of serial confocal optical sections. (A) Actin filaments are highly enriched at the apical surface of control ciliated cells. (B) The dense actin meshwork is missing from xNubp1 morphant ciliated cells; however, actin at cell boundaries is not affected. (C) Intensity profile showing elevated signal intensity across the entire apical surface of a control ciliated cell. (D) Intensity profile showing elevated actin signal at cell boundaries and low signal intensity across the apical surface of an xNubp1 morphant ciliated cell. ((E)�(G)) Immunofluorescence on stage 31 embryos expressing GFP-xNubp1 using phalloidin shows co-localization of xNubp1-GFP and actin at the apical surface of ciliated cells. ((H)�(J)) Live fluorescent imaging during interphase and mitosis. (H) During Interphase, GFP-xNubp1 is localized within the cytoplasm and in the perinuclear region. Once the Nuclear envelope breaks down during prophase GFP-xNubp1 concentrates in the nuclear space (arrow). (I) During metaphase, GFP-xNubp1 is localized on the spindle. (J) Stills from a time-lapse video showing influx of GFP-xNubp1 in the nuclear space once the nuclear envelope breaks down. (K) Stills from a time-lapse movie of GFP-xNubp1 electroporated XL-177 cells showing. Perinuclear GFP-xNubp1 localization at interphase. During metaphase xNubp1-GFP is localized on the spindle. During Cytokinesis, GFP-xNubp1 concentrates on around the cleavage site (arrow).