Click here to close
Hello! We notice that you are using Internet Explorer, which is not supported by Xenbase and may cause the site to display incorrectly.
We suggest using a current version of Chrome,
FireFox, or Safari.
BMC Genomics
2012 Jun 08;13:560. doi: 10.1186/1471-2164-13-560.
Show Gene links
Show Anatomy links
Oocyte-somatic cells interactions, lessons from evolution.
Charlier C, Montfort J, Chabrol O, Brisard D, Nguyen T, Le Cam A, Richard-Parpaillon L, Moreews F, Pontarotti P, Uzbekova S, Chesnel F, Bobe J.
???displayArticle.abstract???
Despite the known importance of somatic cells for oocyte developmental competence acquisition, the overall mechanisms underlying the acquisition of full developmental competence are far from being understood, especially in non-mammalian species. The present work aimed at identifying key molecular signals from somatic origin that would be shared by vertebrates. Using a parallel transcriptomic analysis in 4 vertebrate species - a teleost fish, an amphibian, and two mammals - at similar key steps of developmental competence acquisition, we identified a large number of species-specific differentially expressed genes and a surprisingly high number of orthologous genes exhibiting similar expression profiles in the 3 tetrapods and in the 4 vertebrates. Among the evolutionary conserved players participating in developmental competence acquisition are genes involved in key processes such as cellular energy metabolism, cell-to-cell communications, and meiosis control. In addition, we report many novel molecular actors from somatic origin that have never been studied in the vertebrate ovary. Interestingly, a significant number of these new players actively participate in Drosophila oogenesis. Our study provides a comprehensive overview of evolutionary-conserved mechanisms from somatic origin participating in oocyte developmental competence acquisition in 4 vertebrates. Together our results indicate that despite major differences in ovarian follicular structure, some of the key players from somatic origin involved in oocyte developmental competence acquisition would be shared, not only by vertebrates, but also by metazoans. The conservation of these mechanisms during vertebrate evolution further emphasizes the important contribution of the somatic compartment to oocyte quality and paves the way for future investigations aiming at better understanding what makes a good egg.
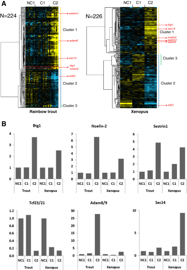
Figure 1. Differentially expressed orthologous genes exhibiting a conserved expression profile in rainbow trout and Xenopus. (A) Supervised clustering of expression profiles in the somatic layers of the ovarian follicle in rainbow trout and Xenopus during oocyte developmental competence acquisition: developmentally incompetent or poorly competent prophase I oocytes (NC1), developmentally competent prophase I oocytes (C1), and developmentally competent metaphase II oocytes (C2). For each species, the number of differentially expressed orthologous genes is indicated. (B) The expression profiles of specific genes are shown.
Figure 2. Differentially expressed orthologous genes exhibiting a conserved expression profile in mouse and cow. (A) Supervised clustering of expression profiles in the somatic layers of the ovarian follicle in mouse and cow species during oocyte developmental competence acquisition: developmentally incompetent or poorly competent prophase I oocytes (NC1), developmentally competent prophase I oocytes (C1), and developmentally competent metaphase II oocytes (C2). For each species, the number of differentially expressed orthologous genes is indicated. (B) Gene ontology and KEGG pathways enrichment score in clusters 1 and 2. Stars denote the p-values: * p<0.05; ** p<0.01; *** p<0.001.
Figure 3. Differentially expressed orthologous genes exhibiting a conserved expression profile in Xenopus, mouse, and cow. (A) Supervised clustering of expression profiles in the somatic layers of the ovarian follicle in Xenopus, mouse, and cow species during oocyte developmental competence acquisition: developmentally incompetent or poorly competent prophase I oocytes (NC1), developmentally competent prophase I oocytes (C1), and developmentally competent metaphase II oocytes (C2). For each species, the number of differentially expressed orthologous genes is indicated. (B) Gene ontology and KEGG pathways enrichment score. Stars denote the p-values: * p<0.05; ** p<0.01; *** p<0.001.
Figure 4. Expression profiles of specific orthologous genes in Xenopus, mouse, and cow. The microarray expression profiles of specific gene in the somatic cells surrounding the oocyte during competence acquisition are shown. The mean expression is shown for the following: developmentally incompetent or poorly competent prophase I oocytes (NC1), developmentally competent prophase I oocytes (C1), and developmentally competent metaphase II oocytes (C2).
Figure 5. Differentially expressed orthologous genes exhibiting a conserved expression profile in rainbow trout, Xenopus, mouse, and cow. A. Supervised clustering of expression profiles in the somatic layers of the ovarian follicle in rainbow trout, Xenopus, mouse, and cow species during oocyte developmental competence acquisition: developmentally incompetent or poorly competent prophase I oocytes (NC1), developmentally competent prophase I oocytes (C1), and developmentally competent metaphase II oocytes (C2). For each species, the number of differentially expressed orthologous genes is indicated. B. Gene ontology enrichment score in clusters 1 and 2 (p<0.05).
Figure 6. Conserved expression profiles of genes of the Klhl gene family in somatic follicular cells during oocyte developmental competence acquisition. Expression profiles in the somatic layers of the ovarian follicle in the 4 species during oocyte developmental competence acquisition: developmentally incompetent or poorly competent prophase I oocytes (NC1), developmentally competent prophase I oocytes (C1), and developmentally competent metaphase II oocytes (C2).
Figure 7. Conserved expression profiles of Adamts1 and Klf13 genes in somatic follicular cells during oocyte developmental competence acquisition. Expression profiles in the somatic layers of the ovarian follicle in the 4 species during oocyte developmental competence acquisition: developmentally incompetent or poorly competent prophase I oocytes (NC1), developmentally competent prophase I oocytes (C1), and developmentally competent metaphase II oocytes (C2).
Amsterdam,
Steroidogenesis and apoptosis in the mammalian ovary.
2003, Pubmed
Amsterdam,
Steroidogenesis and apoptosis in the mammalian ovary.
2003,
Pubmed Baarends,
Anti-müllerian hormone and anti-müllerian hormone type II receptor messenger ribonucleic acid expression in rat ovaries during postnatal development, the estrous cycle, and gonadotropin-induced follicle growth.
1995,
Pubmed Balboula,
Cathepsin B activity is related to the quality of bovine cumulus oocyte complexes and its inhibition can improve their developmental competence.
2010,
Pubmed Bobe,
Ovarian function of the trout preovulatory ovary: new insights from recent gene expression studies.
2009,
Pubmed Bobe,
Identification of new participants in the rainbow trout (Oncorhynchus mykiss) oocyte maturation and ovulation processes using cDNA microarrays.
2006,
Pubmed Bobe,
Targeted gene expression profiling in the rainbow trout (Oncorhynchus mykiss) ovary during maturational competence acquisition and oocyte maturation.
2004,
Pubmed Bobe,
A tumor necrosis factor decoy receptor homologue is up-regulated in the brook trout (Salvelinus fontinalis) ovary at the completion of ovulation.
2000,
Pubmed Bonnet,
Microarray-based analysis of fish egg quality after natural or controlled ovulation.
2007,
Pubmed Bridgham,
Alternatively spliced variants of Gallus gallus TNFRSF23 are expressed in the ovary and differentially regulated by cell signaling pathways.
2004,
Pubmed Burkhardt,
Trib1 is a lipid- and myocardial infarction-associated gene that regulates hepatic lipogenesis and VLDL production in mice.
2010,
Pubmed Byers,
Estrogen receptor-beta mRNA expression in rat ovary: down-regulation by gonadotropins.
1997,
Pubmed Castro,
Cornichon regulates transport and secretion of TGFalpha-related proteins in metazoan cells.
2007,
Pubmed Chase,
Patterns of ovarian growth and development in cattle with a growth hormone receptor deficiency.
1998,
Pubmed Chen,
OrthoMCL-DB: querying a comprehensive multi-species collection of ortholog groups.
2006,
Pubmed Clark,
The Tnfrh1 (Tnfrsf23) gene is weakly imprinted in several organs and expressed at the trophoblast-decidua interface.
2002,
Pubmed Conti,
Novel signaling mechanisms in the ovary during oocyte maturation and ovulation.
2012,
Pubmed Couse,
Tissue distribution and quantitative analysis of estrogen receptor-alpha (ERalpha) and estrogen receptor-beta (ERbeta) messenger ribonucleic acid in the wild-type and ERalpha-knockout mouse.
1997,
Pubmed Cuajungco,
PACSINs bind to the TRPV4 cation channel. PACSIN 3 modulates the subcellular localization of TRPV4.
2006,
Pubmed Ding,
SMS overexpression and knockdown: impact on cellular sphingomyelin and diacylglycerol metabolism, and cell apoptosis.
2008,
Pubmed Dumont,
Oogenesis in Xenopus laevis (Daudin). I. Stages of oocyte development in laboratory maintained animals.
1972,
Pubmed
,
Xenbase Fukui,
Activin incorporation into vitellogenic oocytes of Xenopus laevis.
1999,
Pubmed
,
Xenbase Gilchrist,
Oocyte-secreted factors: regulators of cumulus cell function and oocyte quality.
2008,
Pubmed Gohin,
Aromatase is expressed and active in the rainbow trout oocyte during final oocyte maturation.
2011,
Pubmed Gomez,
Growth hormone (GH) and gonadotropin subunit gene expression and pituitary and plasma changes during spermatogenesis and oogenesis in rainbow trout (Oncorhynchus mykiss).
1999,
Pubmed Howe,
Expression of SPARC/osteonectin transcript in murine embryos and gonads.
1988,
Pubmed Huang,
Systematic and integrative analysis of large gene lists using DAVID bioinformatics resources.
2009,
Pubmed Jansen,
Abnormal gene expression profiles in human ovaries from polycystic ovary syndrome patients.
2004,
Pubmed Kezele,
Alterations in the ovarian transcriptome during primordial follicle assembly and development.
2005,
Pubmed Kidder,
Bidirectional communication between oocytes and follicle cells: ensuring oocyte developmental competence.
2010,
Pubmed Kimura,
Cellular and molecular events during oocyte maturation in mammals: molecules of cumulus-oocyte complex matrix and signalling pathways regulating meiotic progression.
2007,
Pubmed Kiss-Toth,
Tribbles: 'puzzling' regulators of cell signalling.
2011,
Pubmed Li,
OrthoMCL: identification of ortholog groups for eukaryotic genomes.
2003,
Pubmed Lu,
Endocytic control of epithelial polarity and proliferation in Drosophila.
2005,
Pubmed Lubzens,
Oogenesis in teleosts: how eggs are formed.
2010,
Pubmed McConnell,
Mammalian Krüppel-like factors in health and diseases.
2010,
Pubmed Mermillod,
Factors affecting oocyte quality: who is driving the follicle?
2008,
Pubmed Mihm,
Molecular evidence that growth of dominant follicles involves a reduction in follicle-stimulating hormone dependence and an increase in luteinizing hormone dependence in cattle.
2006,
Pubmed Mishina,
Genetic analysis of the Müllerian-inhibiting substance signal transduction pathway in mammalian sexual differentiation.
1996,
Pubmed Mónaco,
Implication of gap junction coupling in amphibian vitellogenin uptake.
2007,
Pubmed
,
Xenbase Natesampillai,
Regulation of Kruppel-like factor 4, 9, and 13 genes and the steroidogenic genes LDLR, StAR, and CYP11A in ovarian granulosa cells.
2008,
Pubmed Neuman-Silberberg,
The Drosophila TGF-alpha-like protein Gurken: expression and cellular localization during Drosophila oogenesis.
1996,
Pubmed Norris,
Epidermal growth factor receptor kinase activity is required for gap junction closure and for part of the decrease in ovarian follicle cGMP in response to LH.
2010,
Pubmed Oksjoki,
Differential expression patterns of cathepsins B, H, K, L and S in the mouse ovary.
2001,
Pubmed Onagbesan,
Intra-ovarian growth factors regulating ovarian function in avian species: a review.
2009,
Pubmed Park,
Phosphodiesterase regulation is critical for the differentiation and pattern of gene expression in granulosa cells of the ovarian follicle.
2003,
Pubmed Patel,
Functional genomics studies of oocyte competence: evidence that reduced transcript abundance for follistatin is associated with poor developmental competence of bovine oocytes.
2007,
Pubmed Perlman,
Transcriptome analysis of FSH and FSH variant stimulation in granulosa cells from IVM patients reveals novel regulated genes.
2006,
Pubmed Räty,
In vitro maturation supplements affect developmental competence of bovine cumulus-oocyte complexes and embryo quality after vitrification.
2011,
Pubmed Rebagliati,
Expression of activin transcripts in follicle cells and oocytes of Xenopus laevis.
1993,
Pubmed
,
Xenbase Richards,
Ovulation: new factors that prepare the oocyte for fertilization.
2005,
Pubmed Rico,
Regulation of anti-Müllerian hormone production in the cow: a multiscale study at endocrine, ovarian, follicular, and granulosa cell levels.
2011,
Pubmed Rime,
Prochloraz-induced oocyte maturation in rainbow trout (Oncorhynchus mykiss), a molecular and functional analysis.
2010,
Pubmed Robinson,
Morphogenesis of Drosophila ovarian ring canals.
1994,
Pubmed
,
Xenbase Roby,
Effects of tumor necrosis factor-alpha in vitro on steroidogenesis of healthy and atretic follicles of the rat: theca as a target.
1990,
Pubmed Rørth,
The level of C/EBP protein is critical for cell migration during Drosophila oogenesis and is tightly controlled by regulated degradation.
2000,
Pubmed Roth,
cornichon and the EGF receptor signaling process are necessary for both anterior-posterior and dorsal-ventral pattern formation in Drosophila.
1995,
Pubmed Salhab,
Kinetics of gene expression and signaling in bovine cumulus cells throughout IVM in different mediums in relation to oocyte developmental competence, cumulus apoptosis and progesterone secretion.
2011,
Pubmed Sasseville,
Characterization of novel phosphodiesterases in the bovine ovarian follicle.
2009,
Pubmed Sidis,
Characterization of inhibin/activin subunit, activin receptor, and follistatin messenger ribonucleic acid in human and mouse oocytes: evidence for activin's paracrine signaling from granulosa cells to oocytes.
1998,
Pubmed Silva,
Involvement of growth hormone (GH) and insulin-like growth factor (IGF) system in ovarian folliculogenesis.
2009,
Pubmed Sretarugsa,
The developing Xenopus oocyte specifies the type of gonadotropin-stimulated steroidogenesis performed by its associated follicle cells.
1997,
Pubmed
,
Xenbase Suske,
Mammalian SP/KLF transcription factors: bring in the family.
2005,
Pubmed Taft,
Identification of genes encoding mouse oocyte secretory and transmembrane proteins by a signal sequence trap.
2002,
Pubmed Taieb,
FSH and its second messenger cAMP stimulate the transcription of human anti-Müllerian hormone in cultured granulosa cells.
2011,
Pubmed Thomas,
Bovine cumulus cell-oocyte gap junctional communication during in vitro maturation in response to manipulation of cell-specific cyclic adenosine 3',5'-monophosophate levels.
2004,
Pubmed Von Stetina,
Developmental control of oocyte maturation and egg activation in metazoan models.
2011,
Pubmed Wang,
Cloning and characterization of KLHL5, a novel human gene encoding a kelch-related protein with a BTB domain.
2001,
Pubmed Yamamoto,
Enhanced TLR-mediated NF-IL6 dependent gene expression by Trib1 deficiency.
2007,
Pubmed Yan,
Identification of Zfp393, a germ cell-specific gene encoding a novel zinc finger protein.
2002,
Pubmed Yokoyama,
Trib1 links the MEK1/ERK pathway in myeloid leukemogenesis.
2010,
Pubmed Zaczek,
Impact of growth hormone resistance on female reproductive function: new insights from growth hormone receptor knockout mice.
2002,
Pubmed Zuccotti,
What does it take to make a developmentally competent mammalian egg?
2011,
Pubmed