XB-ART-47035
Development
2013 Jun 01;14011:2409-21. doi: 10.1242/dev.093385.
Show Gene links
Show Anatomy links
Tcf21 regulates the specification and maturation of proepicardial cells.
???displayArticle.abstract???
The epicardium is a mesothelial cell layer essential for vertebrate heart development and pertinent for cardiac repair post-injury in the adult. The epicardium initially forms from a dynamic precursor structure, the proepicardial organ, from which cells migrate onto the heart surface. During the initial stage of epicardial development crucial epicardial-derived cell lineages are thought to be determined. Here, we define an essential requirement for transcription factor Tcf21 during early stages of epicardial development in Xenopus, and show that depletion of Tcf21 results in a disruption in proepicardial cell specification and failure to form a mature epithelial epicardium. Using a mass spectrometry-based approach we defined Tcf21 interactions and established its association with proteins that function as transcriptional co-repressors. Furthermore, using an in vivo systems-based approach, we identified a panel of previously unreported proepicardial precursor genes that are persistently expressed in the epicardial layer upon Tcf21 depletion, thereby confirming a primary role for Tcf21 in the correct determination of the proepicardial lineage. Collectively, these studies lead us to propose that Tcf21 functions as a transcriptional repressor to regulate proepicardial cell specification and the correct formation of a mature epithelial epicardium.
???displayArticle.pubmedLink??? 23637334
???displayArticle.pmcLink??? PMC3653561
???displayArticle.link??? Development
???displayArticle.grants??? [+]
DP1DA026192 NIDA NIH HHS , R01 DE018825 NIDCR NIH HHS, R01 HL 112618-01 NHLBI NIH HHS , R01 HL112618 NHLBI NIH HHS , P40 OD010997 NIH HHS , DP1 DA026192 NIDA NIH HHS
Species referenced: Xenopus laevis
Genes referenced: actc1 actl6a bmp2 ctbp2 huwe1 itga4 krt12.4 lhx9 nkx2-5 prkci psmd6 ptpn11 tbx18 tbx5 tcf12 tcf21 vim wt1
???displayArticle.morpholinos??? tcf21 MO3 tcf21 MO4
???displayArticle.gses??? GSE45786: Xenbase, NCBI
???attribute.lit??? ???displayArticles.show???
|
|
Fig. 1. Conservation of epicardial markers in Xenopus. (A-L) In situ hybridization (ISH) for Tbx18 (A,D,G,J), Tcf21 (B,E,H,K) and Wt1 (C,F,I,L) in developing Xenopus embryos, showing ventral views of the anterior region (anterior left) (A-I) or transverse vibratome sections through the heart (anterior top) (J-L). Tbx18 expression was observed in the septum transversum (ST) (red arrowheads in A,D) earlier than that of Tcf21 (red arrowhead in E) and Wt1 (red arrowhead in F). Expression of all genes becomes restricted to proepicardial organ (PEO) by stage 40 (green arrowheads in G-L). cg, cement gland; h, heart. Scale bars: 2 mm in A-I; 100 μm in J-L. |
|
|
Fig. 2. Tcf21 is required for epicardial integrity and adhesion to the myocardial surface. (A-P) SEM images of hearts from control and Tcf21-depleted Xenopus embryos (A,C,E,G,I,K,M,O) with magnified views of the ventricular region (B,D,F,H,J,L,N,P). Blue dashed line indicates the extent of epicardial sheet migration over the ventricular surface. Ventral views of pericardial cavity with anterior at top (A-P). (Q-T′) Toluidine Blue staining (Q,R) (dorsal at top) and TEM images (S-T′) of transverse sections through the heart region demonstrating adhesions, or lack thereof, to the underlying myocardial surface (red arrows). The boxed regions in Q,R are magnified in S-T′. a, atrium; en, endocardium; ep, epicardium; m, myocardium; oft, outflow tract; peo, proepicardial organ; v/ven, ventricle. Scale bars: 50 μm in A,C,E,G,I,K,M,O; 25 μm in B,D,F,H,J,L,N,P; 5 μm in S,T; 2 μm in S′,T′. |
|
|
Fig. 3. Tcf21 associates with co-repressor proteins and is phosphorylated at multiple sites. (A) Experimental workflow for Tcf21 immunoaffinity purification (IP), and identification of Tcf21 interactions and post-translational modifications (PTMs). (B) Identification of Tcf21 peptide by CID MS/MS analysis. #916;M, ppmrefers to the difference between experimental and theoretical peptide masses in parts per million. (C) IP validation of interaction between Tcf21 and Ctbp2 in HEK293 cells. Both proteins run at ~50 kDa. WB, western blot. (D) Expression of Tcf21 protein interaction candidates, as identified by mass spectrometry, in Xenopus stage 45 cardiac tissue analyzed by RNA-seq read counts. Huwe1 and Tcf12 were not included in the RefSeq library used for alignment. (E) Enriched putative Tcf21 interactions, color-coded according to their GO annotations for biological processes. (F) Map of identified Tcf21 phosphorylation sites on serine residues. |
|
|
Fig. 4. Markers of epicardial precursor cells identified by high-throughput sequence analysis. (A-P) ISH of selected genes from the RNA-seq upregulated dataset showing expression within the PEO (arrowheads). Magnified lateral images of the heart region are shown (anterior right). (Q-FF) ISH of unique and known PE cell markers showing conserved expression patterns at earlier stages (stage 40) of epicardial development (ventral views, anterior top). cg, cement gland. Scale bars: 1 mm. |
|
|
Fig. 5. Tcf21 functions to promote epicardial maturation and epithelialization. Transverse sections (dorsal to the top) through the cardiac region of stage 46 CA:GFP transgenic embryos showing myocardium (green), cell nuclei stained with DAPI (blue) and immunohistochemical stains for (A-B″) aPKC, (C-D″) vimentin and (E-F″) laminin in red. Arrowheads highlight epicardial cells with increased or mislocalized staining compared with controls. Boxes indicates the regions magnified in A′-F′ and A″-F″. a, atrium; oft, outflow tract; ven, ventricle. Scale bars: 50 μm in A,C,E; 10 μm in A′,C′,E′; 5 μm in C″; 2.5 μm in A″,E″. |
|
|
Fig. 6. Epicardial cell migration is regulated by Tcf21. (A,B) Brightfield images of control (A) and Tcf21-depleted (B) cardiac explant on collagen gel. The dashed line indicates the extent of epicardial outgrowth after 16 hours of culture. (C,D) Imaris tracking software depicts individual epicardial cell movements during culture, comparing control (C) and Tcf21-depleted (D) epicardial behavior. (E,F) A significantly increased rate of epicardial cell migration (E) and total cell outgrowth (F) in a 48-hour culture period was observed in Tcf21-depleted as compared with control embryos. ****P<0.0001, two-tailed unpaired non-parametric Mann-Whitney test. Mean s.d. from a total of three independent experiments with the number of (E) migrating cells from 27 control and 34 Tcf21-depleted explants or (F) hearts assayed indicated in parentheses. epic, epicardial cells; oft, outflow tract; ven, ventricle. Scale bar: 200 μm. |
|
|
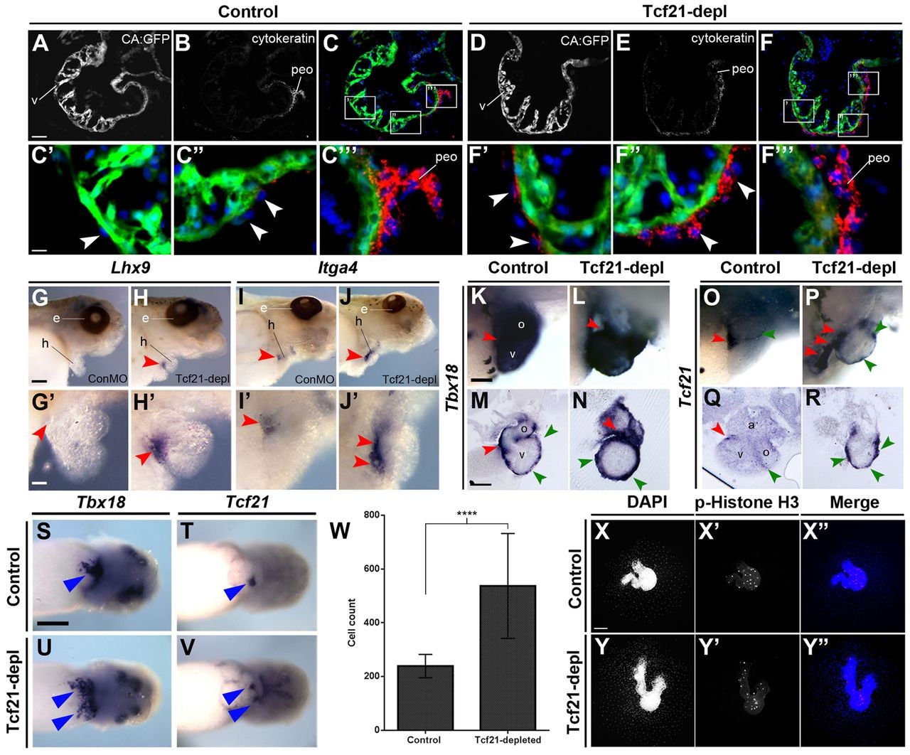
Fig. 7. Tcf21 is required for correct specification of precursor PE cells and for epicardial maturation. (A-F‴) Transverse sections through the cardiac region of stage 46 CA:GFP transgenic Xenopus embryos stained for cytokeratin (red) and with DAPI (blue), with the myocardium expressing GFP under the cardiac actin promoter. Punctate cytokeratin staining is observed in migrating PE cells (arrowheads). (G-J′) ISH of stage 46 embryos showing the PEO markers (red arrowheads) Lhx9 and Itga4; lateral views with head facing right. G′-J′ are magnifications from G-J. (K-R) ISH of Tbx18 and Tcf21 in stage 46 embryos, showing lateral magnified views of hearts (K,L,O,P; anterior right) and transverse gelatin vibratome sections (M,N,Q,R; dorsal to top). Red arrowheads indicate PEO expression, green arrowheads migrating epicardial cell expression. Note the thickened and more rounded appearance of the Tbx18-expressing layer in Tcf21-depleted embryos (N). (S-V) ISH of Tbx18 and Tcf21; ventral images of younger, stage 40 embryos (anterior right). Arrowheads indicate PEO expression and duplication/expansion thereof in Tcf21-depleted embryos (U,V). (W) The number of migrating epicardial cells from Tcf21-depleted cardiac explants (17 control hearts, 23 Tcf21-depleted hearts, two independent experiments) is significantly increased compared with control (****P<0.0001, two-tailed unpaired non-parametric Mann-Whitney test). Mean s.d. (X-Y″) The increased number of DAPI-stained nuclei in Tcf21-depleted explants, compared with controls, is not due to an increase in proliferation as shown by the absence of phospho-Histone H3 staining. a, atrium; oft, outflow tract; peo, proepicardium; v, ventricle. Scale bars: 50 μm in A; 10 μm in C′; 500 μm in K; 100 μm in M; 2 mm in G,S; 1 mm in G′,X. |
|
|
Model for the role of Tcf21 in proepicardial cell specification and maturation. In control embryos, PE cells migrate onto the heart surface and mature into the epithelial-like epicardium (top panel). In the absence of Tcf21, PE cell numbers are increased and these cells retain their precursor cell characteristics upon migration onto the heart (bottom panel). |
|
|
Fig. S1. Conserved epicardial development in Xenopus. (A-F9) SEM images of ventral views of Xenopus epicardial development at (A) stage 39, pre-PEO attachment, (B) stage 41, (C) stage 42, (D) stage 43, (E) stage 44, (F) stage 46. Red arrowheads denote attached PEO (B,D) and the white dashed line the extent of epicardial sheet migration over the heart surface (C9-E9). A9-F9 are magnified views of the ventricular surface. (G-J) ST-specific photoconversion of Kikume in stage 40 embryo (G) results in the migration of red fluorescent cells (white arrowheads) onto the myocardial surface at stage 43 (H-J); ventral view of cardiac region, hearts outlined with white dashed line. (K-P) Bmp2 expression detected by ISH. Lateral (K,L) and transverse (M-P) views of stage 45 embryos showing Bmp2 localized to the atrioventricular sulcus near the outflow tract (AVS/OFT) and the inflow tract-ventricular sulcus (IFT/ VS). Hearts outlined with red dashed lines. e, eye; h, heart; gb, gall bladder; li/st, liver/septum transversum; oft, outflow tract; ven, ventricle. Scale bars: 1 mm in H,K,M; 250 μm in G; 500 μm in O. |
|
|
Fig. S2. Analysis of Wt1-depleted embryos. (A-H) Brightfield images of live embryos at (A,B) stage 28, (C,D) stage 40, (E,F) stage 43, (G,H) stage 46. (I) Quantification of pericardial edema observed in embryos at stages 44-46; total embryos in brackets, two independent experiments, P<0.0001 by two-tailed Fisher exact test. Likelihood ratio c2 N=362, DF=1=259.856; P<0.0001, Pearson c2 N=362, DF=1=234.094; P<0.0001. (J-M) SEM images of stage 45 hearts depicting normal epicardial sheet migration over the heart in both (J,L) control and (K,M) Wt1-depleted embryos. Boxed areas indicate the regions of the ventricular surface magnified in L,M. Scale bar: 10 μm. |
|
|
Fig. S3. Validation of Tcf21-MO specificity. (A) Schematic showing relative MO positioning on Xenopus Tcf21 mRNA; numbers denote nucleotide base pair positions. Validation of MO-specific Tcf21 translation inhibition by V5 western blot on stage 12 embryos; representative blot from four independent experiments. Shp2 protein provided a loading control, in vitro translated Tcf21-V5 a positive control. Molecular weight standards are included to right of blot. |
|
|
Fig. S3. Validation of Tcf21-MO specificity. (B-J) Rescue of embryonic Tcf21-overexpression phenotype (stunted AP axis development, membrane ruffling, reduced ocular development, prominent cement gland) by (D,G,J) Tcf21-MO injection relative to (C,F,I) control 5-base mismatch MO and (B,E,H) uninjected embryos; representative images from two independent experiments. mGFP RNA provided an RNA injection control (H-J); anterior to left of panel. (K-N) In situ hybridization on whole control and Tcf21-depleted embryos (stage 26-28) demonstrating correct specification of heart mesoderm by (K,M) Nkx2.5 and (L,N) Tbx5 expression. bHLH, basic helix-loop-helix domain; hp, heart primordium. Scale bars: 10 mm in H; 2 mm in K-N. |
|
|
Fig. S7. RNA-seq validation of cardiac transcriptome by RT-PCR. (A) Gene Ontology (GO) term analysis on Tcf21-depleted upregulated RNA-seq dataset ≥1.8 fold (GOrilla and ReviGO). (B) RT-PCR of stage 45 cardiac cDNA from control and Tcf21- depleted embryos from independent experiments to validate RNA-seq candidates. T, PCR control lane. |
|
|
Fig. S8. Distribution of aPKC in the PEO resembles that in Tcf21-depleted epicardial cells. Immunohistochemical staining of transverse cardiac sections showing that staining of aPKC and its accumulation in the cytosol of attached PEO cells (arrowheads) in (A) control embryos resembles that in (B) Tcf21-depleted PEO cells and Tcf21-depleted migrating epicardial cells (see Fig. 5B0). m, myocardium. Scale bar: 10 μm. |
|
|
Fig. S9. Double-transgenic hearts used in epicardial migration assay. Cardiac explants were taken from double CA:eGFP and CMV:dsRED embryos to conduct epicardial migration live assays for more accurate tracking by Imaris software. (A) Brightfield, (B) GFP, (C) dsRED and (D) overlay. Confirmation that migrating cells are not cardiomyocytes is by the absence of GFP expression (B). Scale bar: 100 μm. |
|
|
Fig. S10. F-actin stress fiber enrichment in migrating epicardial explant cultures. (A-D) Phalloidin staining of epicardial cells in cardiac explant cultures from control (A,B) and Tcf21-depleted (C,D) embryos. White outline depicts extent of epicardial migration after 48 hours. Magnified images of boxed views (B,D). (E) Two-tailed unpaired non-parametric Mann-Whitney statistical test analysis showing increased phalloidin-enriched epicardial area between control and Tcf21-depleted explant cultures, P=0.0823. (F) RT-PCR from explant cultures after removal of the heart, confirming that migrating cells express known epicardial genes Tbx18 and Lhx9 in both control and Tcf21-depleted cultures. |
References [+] :
Acharya,
Efficient inducible Cre-mediated recombination in Tcf21 cell lineages in the heart and kidney.
2011, Pubmed
Acharya, Efficient inducible Cre-mediated recombination in Tcf21 cell lineages in the heart and kidney. 2011, Pubmed
Acharya, The bHLH transcription factor Tcf21 is required for lineage-specific EMT of cardiac fibroblast progenitors. 2012, Pubmed
Afouda, Xenopus explants as an experimental model system for studying heart development. 2009, Pubmed , Xenbase
Arab, Epigenetic deregulation of TCF21 inhibits metastasis suppressor KISS1 in metastatic melanoma. 2011, Pubmed
Arrington, Non-synonymous variants in pre-B cell leukemia homeobox (PBX) genes are associated with congenital heart defects. 2012, Pubmed
Bartlett, Transient early embryonic expression of Nkx2-5 mutations linked to congenital heart defects in human causes heart defects in Xenopus laevis. 2007, Pubmed , Xenbase
Bartlett, Lessons from the lily pad: Using Xenopus to understand heart disease. 2008, Pubmed , Xenbase
Begemann, Cloning of zebrafish T-box genes tbx15 and tbx18 and their expression during embryonic development. 2002, Pubmed
Bowes, Xenbase: a Xenopus biology and genomics resource. 2008, Pubmed , Xenbase
Braitsch, Pod1/Tcf21 is regulated by retinoic acid signaling and inhibits differentiation of epicardium-derived cells into smooth muscle in the developing heart. 2012, Pubmed
Brendolan, A Pbx1-dependent genetic and transcriptional network regulates spleen ontogeny. 2005, Pubmed
Brown, Developmental expression of the Xenopus laevis Tbx20 orthologue. 2003, Pubmed , Xenbase
Brown, Tbx5 and Tbx20 act synergistically to control vertebrate heart morphogenesis. 2005, Pubmed , Xenbase
Brown, Small heat shock protein Hsp27 is required for proper heart tube formation. 2007, Pubmed , Xenbase
Bussen, The T-box transcription factor Tbx18 maintains the separation of anterior and posterior somite compartments. 2004, Pubmed
Carmona, Localization of the Wilm's tumour protein WT1 in avian embryos. 2001, Pubmed
Carroll, Wilms' tumor suppressor gene is involved in the development of disparate kidney forms: evidence from expression in the Xenopus pronephros. 1996, Pubmed , Xenbase
Chang, Pbx1 functions in distinct regulatory networks to pattern the great arteries and cardiac outflow tract. 2008, Pubmed
Chinnadurai, CtBP family proteins: more than transcriptional corepressors. 2003, Pubmed
Chong, Adult cardiac-resident MSC-like stem cells with a proepicardial origin. 2011, Pubmed
Christine, Vertebrate CASTOR is required for differentiation of cardiac precursor cells at the ventral midline. 2008, Pubmed , Xenbase
Christoffels, Formation of the venous pole of the heart from an Nkx2-5-negative precursor population requires Tbx18. 2006, Pubmed
Compton, Transforming growth factor-beta induces loss of epithelial character and smooth muscle cell differentiation in epicardial cells. 2006, Pubmed
Conlon, Immunoisolation of protein complexes from Xenopus. 2012, Pubmed , Xenbase
Conway, A bHLH code for cardiac morphogenesis. 2010, Pubmed
Cristea, Fluorescent proteins as proteomic probes. 2005, Pubmed
Cui, Pod1 is required in stromal cells for glomerulogenesis. 2003, Pubmed
Cui, Rapid isolation of glomeruli coupled with gene expression profiling identifies downstream targets in Pod1 knockout mice. 2005, Pubmed
Dent, A whole-mount immunocytochemical analysis of the expression of the intermediate filament protein vimentin in Xenopus. 1989, Pubmed , Xenbase
Dettman, Inhibition of alpha4-integrin stimulates epicardial-mesenchymal transformation and alters migration and cell fate of epicardially derived mesenchyme. 2003, Pubmed
Dovey, Histone deacetylase 1 (HDAC1), but not HDAC2, controls embryonic stem cell differentiation. 2010, Pubmed
Eden, GOrilla: a tool for discovery and visualization of enriched GO terms in ranked gene lists. 2009, Pubmed
Eden, Discovering motifs in ranked lists of DNA sequences. 2007, Pubmed
Evans, Myocardial lineage development. 2010, Pubmed
Fan, S100A11 mediates hypoxia-induced mitogenic factor (HIMF)-induced smooth muscle cell migration, vesicular exocytosis, and nuclear activation. 2011, Pubmed
Funato, Basic helix-loop-helix transcription factor epicardin/capsulin/Pod-1 suppresses differentiation by negative regulation of transcription. 2003, Pubmed
Garriock, Wnt11-R, a protein closely related to mammalian Wnt11, is required for heart morphogenesis in Xenopus. 2005, Pubmed , Xenbase
Gessert, Comparative gene expression analysis and fate mapping studies suggest an early segregation of cardiogenic lineages in Xenopus laevis. 2009, Pubmed , Xenbase
Ghosh, Instructive role of aPKCzeta subcellular localization in the assembly of adherens junctions in neural progenitors. 2008, Pubmed
Gittenberger-de Groot, The arterial and cardiac epicardium in development, disease and repair. 2012, Pubmed
Goetz, TBX5 is required for embryonic cardiac cell cycle progression. 2006, Pubmed , Xenbase
Gormley, Left and right contributions to the Xenopus heart: implications for asymmetric morphogenesis. 2003, Pubmed , Xenbase
Greco, Nuclear import of histone deacetylase 5 by requisite nuclear localization signal phosphorylation. 2011, Pubmed
Greco, Complementary proteomic analysis of protein complexes. 2012, Pubmed , Xenbase
Griswold, Generation and characterization of iUBC-KikGR photoconvertible transgenic mice for live time-lapse imaging during development. 2011, Pubmed
Guadix, In vivo and in vitro analysis of the vasculogenic potential of avian proepicardial and epicardial cells. 2006, Pubmed
Haenig, Analysis of TBX18 expression in chick embryos. 2004, Pubmed
Harland, In situ hybridization: an improved whole-mount method for Xenopus embryos. 1991, Pubmed , Xenbase
Hidai, Cloning of capsulin, a basic helix-loop-helix factor expressed in progenitor cells of the pericardium and the coronary arteries. 1998, Pubmed
Hildebrand, Overlapping and unique roles for C-terminal binding protein 1 (CtBP1) and CtBP2 during mouse development. 2002, Pubmed
Hirose, PAR3 is essential for cyst-mediated epicardial development by establishing apical cortical domains. 2006, Pubmed
Hong, Modulation of the expression and transactivation of androgen receptor by the basic helix-loop-helix transcription factor Pod-1 through recruitment of histone deacetylase 1. 2005, Pubmed
Hu, Tissue-type plasminogen activator promotes murine myofibroblast activation through LDL receptor-related protein 1-mediated integrin signaling. 2007, Pubmed
Ishii, Induction of proepicardial marker gene expression by the liver bud. 2007, Pubmed
Ishii, BMP signals promote proepicardial protrusion necessary for recruitment of coronary vessel and epicardial progenitors to the heart. 2010, Pubmed
Izumi, An atypical PKC directly associates and colocalizes at the epithelial tight junction with ASIP, a mammalian homologue of Caenorhabditis elegans polarity protein PAR-3. 1998, Pubmed , Xenbase
Jahr, Development of the proepicardium in Xenopus laevis. 2008, Pubmed , Xenbase
Jenkins, Analysis of the proepicardium-epicardium transition during the malformation of the RXRalpha-/- epicardium. 2005, Pubmed
Jones, Clusterin. 2002, Pubmed
Jurkin, Distinct and redundant functions of histone deacetylases HDAC1 and HDAC2 in proliferation and tumorigenesis. 2011, Pubmed
Kálmán, Cell surface glycoconjugates and the extracellular matrix of the developing mouse embryo epicardium. 1995, Pubmed
Kaltenbrun, Xenopus: An emerging model for studying congenital heart disease. 2011, Pubmed , Xenbase
Kang, PDGF-A as an epicardial mitogen during heart development. 2008, Pubmed
Katsanis, A novel C-terminal binding protein (CTBP2) is closely related to CTBP1, an adenovirus E1A-binding protein, and maps to human chromosome 21q21.3. 1998, Pubmed
Katz, Distinct compartments of the proepicardial organ give rise to coronary vascular endothelial cells. 2012, Pubmed
Kikuchi, tcf21+ epicardial cells adopt non-myocardial fates during zebrafish heart development and regeneration. 2011, Pubmed
Kirschner, The Wilms tumor suppressor Wt1 promotes cell adhesion through transcriptional activation of the alpha4integrin gene. 2006, Pubmed
Knoepfler, A conserved motif N-terminal to the DNA-binding domains of myogenic bHLH transcription factors mediates cooperative DNA binding with pbx-Meis1/Prep1. 1999, Pubmed
Komiyama, Origin and development of the epicardium in the mouse embryo. 1987, Pubmed
Kovi, An ARF/CtBP2 complex regulates BH3-only gene expression and p53-independent apoptosis. 2010, Pubmed
Kraus, Cloning and expression analysis of the mouse T-box gene Tbx18. 2001, Pubmed
Kroll, Transgenic Xenopus embryos from sperm nuclear transplantations reveal FGF signaling requirements during gastrulation. 1996, Pubmed , Xenbase
Kurosawa, Distinct roles of HDAC1 and HDAC2 in transcription and recombination at the immunoglobulin loci in the chicken B cell line DT40. 2010, Pubmed
Langdon, SHP-2 is required for the maintenance of cardiac progenitors. 2007, Pubmed , Xenbase
Langdon, SHP-2 acts via ROCK to regulate the cardiac actin cytoskeleton. 2012, Pubmed , Xenbase
Langlois, Conditional inactivation of TGF-β type II receptor in smooth muscle cells and epicardium causes lethal aortic and cardiac defects. 2010, Pubmed
Latinkić, Distinct enhancers regulate skeletal and cardiac muscle-specific expression programs of the cardiac alpha-actin gene in Xenopus embryos. 2002, Pubmed , Xenbase
Lee, Cellular characterization of MPZ mutations presenting with diverse clinical phenotypes. 2010, Pubmed
Lee, TCF12 protein functions as transcriptional repressor of E-cadherin, and its overexpression is correlated with metastasis of colorectal cancer. 2012, Pubmed
Lepilina, A dynamic epicardial injury response supports progenitor cell activity during zebrafish heart regeneration. 2006, Pubmed
Li, SM22 alpha, a marker of adult smooth muscle, is expressed in multiple myogenic lineages during embryogenesis. 1996, Pubmed
Lie-Venema, Origin, fate, and function of epicardium-derived cells (EPDCs) in normal and abnormal cardiac development. 2007, Pubmed
Limana, Myocardial infarction induces embryonic reprogramming of epicardial c-kit(+) cells: role of the pericardial fluid. 2010, Pubmed
Limana, Identification of myocardial and vascular precursor cells in human and mouse epicardium. 2007, Pubmed
Lin, The cysteine-rich domain protein KCP is a suppressor of transforming growth factor beta/activin signaling in renal epithelia. 2006, Pubmed
Lin, Kielin/chordin-like protein, a novel enhancer of BMP signaling, attenuates renal fibrotic disease. 2005, Pubmed , Xenbase
Liu, Tbx5 and Bmp signaling are essential for proepicardium specification in zebrafish. 2010, Pubmed
Liu, Ca2+-binding protein S100A11: a novel diagnostic marker for breast carcinoma. 2010, Pubmed
Lu, The basic helix-loop-helix transcription factor capsulin controls spleen organogenesis. 2000, Pubmed
Lu, Capsulin: a novel bHLH transcription factor expressed in epicardial progenitors and mesenchyme of visceral organs. 1998, Pubmed
Mandel, The BMP pathway acts to directly regulate Tbx20 in the developing heart. 2010, Pubmed , Xenbase
Männer, Does the subepicardial mesenchyme contribute myocardioblasts to the myocardium of the chick embryo heart? A quail-chick chimera study tracing the fate of the epicardial primordium. 1999, Pubmed
Martínez-Estrada, Wt1 is required for cardiovascular progenitor cell formation through transcriptional control of Snail and E-cadherin. 2010, Pubmed
Massari, Helix-loop-helix proteins: regulators of transcription in eucaryotic organisms. 2000, Pubmed
McWhirter, A novel fibroblast growth factor gene expressed in the developing nervous system is a downstream target of the chimeric homeodomain oncoprotein E2A-Pbx1. 1997, Pubmed
Mehta, Imbalance of plasminogen activator inhibitor type-1 (PAI-1) and tissue plasminogen activator (t-PA) activity in patients with Noonan syndrome. 2010, Pubmed
Miano, Expression of the smooth muscle cell calponin gene marks the early cardiac and smooth muscle cell lineages during mouse embryogenesis. 1996, Pubmed
Mikawa, Pericardial mesoderm generates a population of coronary smooth muscle cells migrating into the heart along with ingrowth of the epicardial organ. 1996, Pubmed
Miyagishi, Cell type-dependent transactivation or repression of mesoderm-restricted basic helix-loop-helix protein, POD-1/Capsulin. 2000, Pubmed
Mohun, The origins of cardiac tissue in the amphibian, Xenopus laevis. 2003, Pubmed , Xenbase
Moore, YAC transgenic analysis reveals Wilms' tumour 1 gene activity in the proliferating coelomic epithelium, developing diaphragm and limb. 1998, Pubmed
Moore, YAC complementation shows a requirement for Wt1 in the development of epicardium, adrenal gland and throughout nephrogenesis. 1999, Pubmed
Munson, Regulation of neurocoel morphogenesis by Pard6 gamma b. 2008, Pubmed
Nahirney, Evidence for an extracellular matrix bridge guiding proepicardial cell migration to the myocardium of chick embryos. 2003, Pubmed
Nakajima, Expression of smooth muscle alpha-actin in mesenchymal cells during formation of avian endocardial cushion tissue: a role for transforming growth factor beta3. 1997, Pubmed
Nowotschin, Use of KikGR a photoconvertible green-to-red fluorescent protein for cell labeling and lineage analysis in ES cells and mouse embryos. 2009, Pubmed , Xenbase
Ny, Matrix remodeling in the ovary: regulation and functional role of the plasminogen activator and matrix metalloproteinase systems. 2002, Pubmed
Olivey, Transforming growth factor-beta stimulates epithelial-mesenchymal transformation in the proepicardium. 2006, Pubmed
Pae, Communication between integrin receptors facilitates epicardial cell adhesion and matrix organization. 2008, Pubmed
Pérez-Pomares, Signaling during epicardium and coronary vessel development. 2011, Pubmed
Pinco, alpha4 integrin is expressed in a subset of cranial neural crest cells and in epicardial progenitor cells during early mouse development. 2001, Pubmed
Plaisier, Glomerular permeability is altered by loss of P0, a myelin protein expressed in glomerular epithelial cells. 2005, Pubmed
Plotkin, Pod1 induces myofibroblast differentiation in mesenchymal progenitor cells from mouse kidney. 2008, Pubmed
Pombal, Epicardial development in lamprey supports an evolutionary origin of the vertebrate epicardium from an ancestral pronephric external glomerulus. 2008, Pubmed
Quaggin, Pod-1, a mesoderm-specific basic-helix-loop-helix protein expressed in mesenchymal and glomerular epithelial cells in the developing kidney. 1998, Pubmed
Quaggin, The basic-helix-loop-helix protein pod1 is critically important for kidney and lung organogenesis. 1999, Pubmed
Ramos, FGF-1 reverts epithelial-mesenchymal transition induced by TGF-{beta}1 through MAPK/ERK kinase pathway. 2010, Pubmed
Rappsilber, Protocol for micro-purification, enrichment, pre-fractionation and storage of peptides for proteomics using StageTips. 2007, Pubmed
Ratajska, Embryonic development of the proepicardium and coronary vessels. 2008, Pubmed
Ridelis, Use of Kikume green-red fusions to study the influence of pharmacological chaperones on trafficking of G protein-coupled receptors. 2012, Pubmed
Schulte, Morphological and molecular left-right asymmetries in the development of the proepicardium: a comparative analysis on mouse and chick embryos. 2007, Pubmed
Serluca, Development of the proepicardial organ in the zebrafish. 2008, Pubmed
Shook, Mechanisms, mechanics and function of epithelial-mesenchymal transitions in early development. 2003, Pubmed , Xenbase
Simrick, Developmental expression of Pod 1 in Xenopus laevis. 2005, Pubmed , Xenbase
Smagulova, GATA4/FOG2 transcriptional complex regulates Lhx9 gene expression in murine heart development. 2008, Pubmed
Smith, Epicardial-derived cell epithelial-to-mesenchymal transition and fate specification require PDGF receptor signaling. 2011, Pubmed
Stankunas, Pbx/Meis deficiencies demonstrate multigenetic origins of congenital heart disease. 2008, Pubmed
Supek, REVIGO summarizes and visualizes long lists of gene ontology terms. 2011, Pubmed
Tamura, Pod-1/Capsulin shows a sex- and stage-dependent expression pattern in the mouse gonad development and represses expression of Ad4BP/SF-1. 2001, Pubmed
Tandon, Morpholino injection in Xenopus. 2012, Pubmed , Xenbase
Tarin, Early limb development of Xenopus laevis. 1971, Pubmed , Xenbase
Thompson, Depletion of the actin bundling protein SM22/transgelin increases actin dynamics and enhances the tumourigenic phenotypes of cells. 2012, Pubmed
Torpey, Distinct distribution of vimentin and cytokeratin in Xenopus oocytes and early embryos. 1992, Pubmed , Xenbase
Trausch-Azar, Ubiquitin-Proteasome-mediated degradation of Id1 is modulated by MyoD. 2004, Pubmed
Tsai, Tazarotene-induced gene 1 inhibits prostaglandin E2-stimulated HCT116 colon cancer cell growth. 2011, Pubmed
Tsai, Functional proteomics establishes the interaction of SIRT7 with chromatin remodeling complexes and expands its role in regulation of RNA polymerase I transcription. 2012, Pubmed
Uittenbogaard, Expression of the bHLH transcription factor Tcf12 (ME1) gene is linked to the expansion of precursor cell populations during neurogenesis. 2002, Pubmed
van Wijk, Epicardium and myocardium separate from a common precursor pool by crosstalk between bone morphogenetic protein- and fibroblast growth factor-signaling pathways. 2009, Pubmed
von Gise, Endocardial and epicardial epithelial to mesenchymal transitions in heart development and disease. 2012, Pubmed
Vrancken Peeters, Smooth muscle cells and fibroblasts of the coronary arteries derive from epithelial-mesenchymal transformation of the epicardium. 1999, Pubmed
Vrancken Peeters, Cytokeratins as a marker for epicardial formation in the quail embryo. 1995, Pubmed
Wallingford, Preparation of fixed Xenopus embryos for confocal imaging. 2010, Pubmed , Xenbase
Warkman, Xenopus as a model system for vertebrate heart development. 2007, Pubmed , Xenbase
Waurzyniak, Distinct in vivo engraftment and growth patterns of t(1;19)+/E2A-PBX1+ and t(9;22)+/BCR-ABL+ human leukemia cells in SCID mice. 1998, Pubmed
Wei, Roles of clusterin in progression, chemoresistance and metastasis of human ovarian cancer. 2009, Pubmed
Winter, Preservation of left ventricular function and attenuation of remodeling after transplantation of human epicardium-derived cells into the infarcted mouse heart. 2007, Pubmed
Winter, A new direction for cardiac regeneration therapy: application of synergistically acting epicardium-derived cells and cardiomyocyte progenitor cells. 2009, Pubmed
Zhao, Changes in C-terminal binding protein 2 (CtBP2) corepressor complex induced by E1A and modulation of E1A transcriptional activity by CtBP2. 2006, Pubmed
Zupkovitz, Negative and positive regulation of gene expression by mouse histone deacetylase 1. 2006, Pubmed
