Click here to close
Hello! We notice that you are using Internet Explorer, which is not supported by Xenbase and may cause the site to display incorrectly.
We suggest using a current version of Chrome,
FireFox, or Safari.
???displayArticle.abstract???
The formation of the vascular system is essential for embryonic development and homeostasis. However, transcriptional control of this process is not fully understood. Here we report an evolutionarily conserved role for the transcription factor CASZ1 (CASTOR) in blood vessel assembly and morphogenesis. In the absence of CASZ1, Xenopus embryos fail to develop a branched and lumenized vascular system, and CASZ1-depleted human endothelial cells display dramatic alterations in adhesion, morphology, and sprouting. Mechanistically, we show that CASZ1 directly regulates Epidermal Growth Factor-Like Domain 7 (Egfl7). We further demonstrate that defects of CASZ1- or EGFL7-depleted cells are in part due to diminished RhoA expression and impaired focal adhesion localization. Moreover, these abnormal endothelial cell behaviors in CASZ1-depleted cells can be rescued by restoration of Egfl7. Collectively, these studies show that CASZ1 is required to directly regulate an EGFL7/RhoA-mediated pathway to promote vertebrate vascular development.
Figure 1.
CASZ1 Expression in Vascular ECs Is Evolutionarily Conserved
(A) In situ analysis of Casz1 Xenopus embryos (stage 41; lateral view with anterior to the left). Casz1 is expressed in vascular structures, including the vitelline vein network (vvn; enlarged panel on the right).
(B) CASZ1 (green) colocalizes with PECAM (red) in neural blood vessels of E14.5 mouse embryos.
(C) RT-PCR analysis of human Casz1 in HUVEC cDNA. Gapdh was used as loading control.
(D) IP of CASZ1 from HUVECs. Control lane (left) represents IP with no antibody (Ab). Arrowhead represents 125 kD human CASZ1. See also Figure S1.
Figure 2.
CASZ1 Is Required for Vascular Development and Lumen Formation
(A�H) In situ analysis with EC marker Msr of control and CASZ1-depleted embryos (stages 32�36; lateral view with anterior to the left). Vessel patterning and branching within the vvn are severely compromised at stage 32 in CASZ1-depleted embryos (A and C: high magnification of the vvn in B and D) and stage 36 (E and G: high magnification of the vvn in F and H). Note the poor sprouting of intersomitic vessels (isv) in CASZ1-depleted embryos at both stages (enlarged box in A, C, E, and G). n = 10 embryos/condition/stage, three independent experiments. pcv, posterior cardinal vein.
(I) Quantification of vascular defects in control and CASZ1-depleted embryos (stage 36) representing the combined total length of vessels, number of branch points within the vvn, and number of isv/embryo, respectively. Data represent mean � SEM (n = 7 control and 10 Casz1 MO embryos). ∗p < 0.05, ∗∗p < 0.01, ∗∗∗p < 0.001.
(J�Q) Histological analysis illustrates the time course of lumen formation in Xenopus from stage 29 to stage 39 (J�M). Note that posterior cardinal vein (pcv) lumens begin to open between stages 32 and 36 in control embryos (K and L) but fail to form in CASZ1-depleted embryos (N�Q). Dorsal is top, ventral is bottom. Arrowheads correspond to positions of pcv that are enlarged in lower panels (n = 2�5 embryos/condition/stage).
See also Figure S1.
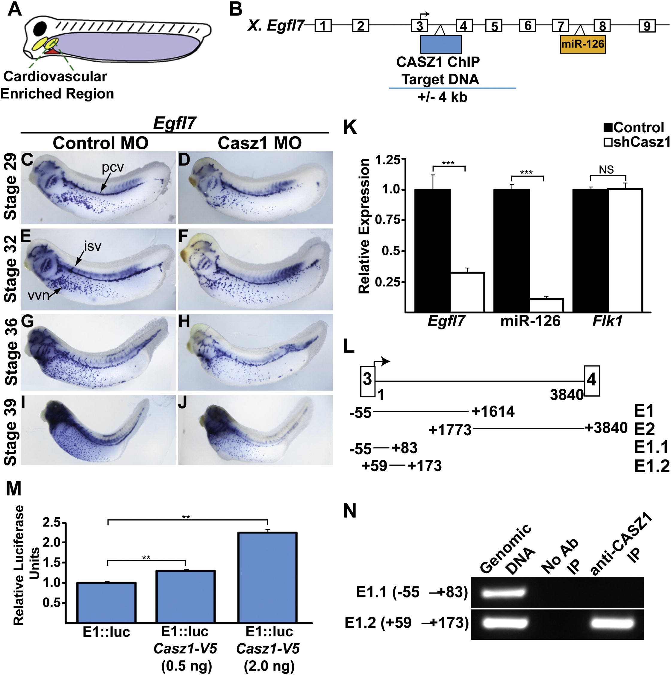
Figure 4.
CASZ1 Directly Activates Egfl7 Transcription
(A) Illustration of cardiovascular-enriched region dissected from X. tropicalis for ChIP.
(B) Genomic structure of the Xenopus Egfl7 locus, denoting a CASZ1 ChIP fragment. White boxes: exons; shaded boxes: miR-126 in intron 7 and intronic region potentially containing CASZ1 element (�4 kb).
(C�J) In situ analysis of Egfl7 of stage 29�39 control and CASZ1-depleted embryos (lateral view with anterior to the left). Note the downregulation of Egfl7 in the vvn and isv of CASZ1-depleted embryos.
(K) Relative mRNA expression of Egfl7, miR-126, and Flk1 after infection of HUVECs with shCasz1. mRNA levels relative to Rps29 � SEM. âââp < 0.001; NS: not significant.
(L) Schematic demarcating Egfl7 genomic DNA regions (in bp) tested for transcriptional activation. E1 (â55 to 1,614) within intron 3 but not E2 (1,773�3,840) resulted in increased luciferase (luc) activity.
(M) Egfl7 genomic region E1 in the presence or absence of Casz1. Bars represent fold increase in activity relative to control � SEM. Experiments were repeated twice on independent batches of embryos; ââp < 0.01.
(N) Identification of a 90 bp region endogenously bound by CASZ1 located within a nonoverlapping region of the E1.2 (113�227) PCR amplicon.
See also Figure S3 and Table S1.
Figure 5.
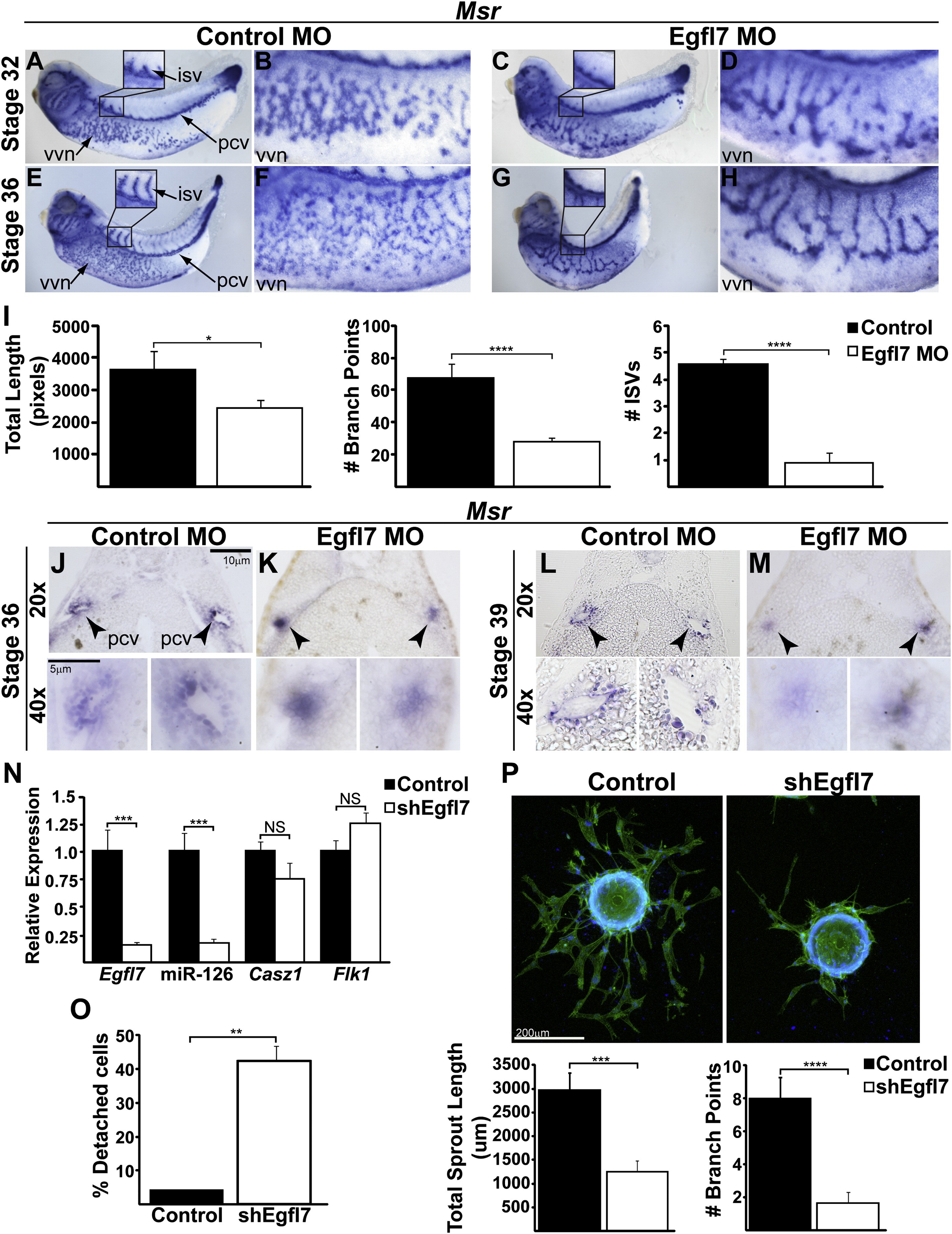
EGFL7 Depletion in Embryos and HUVECs Phenocopies CASZ1 Depletion
(A�H) In situ analysis with EC marker Msr of control and EGFL7-depleted embryos (stages 32�36, lateral view with anterior to left). Note the lack of branching in the vvn at stage 32 (A and C: high magnification of the vvn in B and D) and stage 36 (E and G: high magnification of the vvn in F and H); isv sprouting is also impaired (A, C, E, and G). n = 10 embryos/condition/stage, three independent experiments.
(I) Quantification of vascular defects in control and EGFL7-depleted embryos (stage 36) representing total vessel length, number of branch points within the vvn, and number of isv/embryo. Data represent mean � SEM (n = 7 control and 10 Egfl7 MO embryos). ∗p < 0.05, ∗∗p < 0.01, ∗∗∗∗p < 0.0005.
(J�M) Histological analysis reveals lumenless pcv in stage 36 (K) and stage 39 (M) EGFL7-depleted embryos compared to control (J and L). Top: dorsal; bottom: ventral; arrowheads correspond to pcv positions enlarged in lower panels (n = 3 embryos/condition/stage).
(N) mRNA expression of Egfl7, miR-126, Casz1, and Flk1 after infection of HUVECs with shEgfl7. Egfl7 is decreased 11-fold. mRNA levels relative to Rps29 � SEM. ∗∗∗p < 0.001; NS, not significant.
(O) Quantification of cells that round up and detach during imaging. Data represent the mean � SEM of two experiments conducted on independent batches of shRNA-infected cells. n = 100 cells; ∗∗p < 0.01.
(P) A sprouting angiogenesis assay was performed with control and EGFL7-depleted HUVECs. On day 6, cultures were fixed and stained for phalloidin (green) and DRAQ5 (blue). Graphs represent the mean � SEM of total sprout length and number of branch points/bead (n = 11 beads/condition). Experiments were repeated twice on independent batches of shRNA-infected cells. ∗∗p < 0.01, ∗∗∗p < 0.001.
See also Figures S4 and S5 and Movies S2 and S5.
Baltzinger,
Xl erg: expression pattern and overexpression during development plead for a role in endothelial cell differentiation.
1999, Pubmed,
Xenbase
Baltzinger,
Xl erg: expression pattern and overexpression during development plead for a role in endothelial cell differentiation.
1999,
Pubmed
,
Xenbase Barton,
The Ets-1 transcription factor is required for the development of natural killer cells in mice.
1998,
Pubmed Baudino,
c-Myc is essential for vasculogenesis and angiogenesis during development and tumor progression.
2002,
Pubmed Bayless,
The Cdc42 and Rac1 GTPases are required for capillary lumen formation in three-dimensional extracellular matrices.
2002,
Pubmed Burridge,
Rho and Rac take center stage.
2004,
Pubmed Campagnolo,
EGFL7 is a chemoattractant for endothelial cells and is up-regulated in angiogenesis and arterial injury.
2005,
Pubmed Carmeliet,
Angiogenesis in health and disease.
2003,
Pubmed Carmeliet,
Molecular mechanisms and clinical applications of angiogenesis.
2011,
Pubmed Chan,
Deciphering the transcriptional complex critical for RhoA gene expression and cancer metastasis.
2010,
Pubmed Charpentier,
The CASZ1/Egfl7 transcriptional pathway is required for RhoA expression in vascular endothelial cells.
2014,
Pubmed
,
Xenbase Christine,
Vertebrate CASTOR is required for differentiation of cardiac precursor cells at the ventral midline.
2008,
Pubmed
,
Xenbase Chrzanowska-Wodnicka,
Rho-stimulated contractility drives the formation of stress fibers and focal adhesions.
1996,
Pubmed Cleaver,
Neovascularization of the Xenopus embryo.
1997,
Pubmed
,
Xenbase Cox,
Apelin, the ligand for the endothelial G-protein-coupled receptor, APJ, is a potent angiogenic factor required for normal vascular development of the frog embryo.
2006,
Pubmed
,
Xenbase Davis,
Mechanisms controlling human endothelial lumen formation and tube assembly in three-dimensional extracellular matrices.
2007,
Pubmed De Val,
Transcriptional control of endothelial cell development.
2009,
Pubmed De Val,
Key transcriptional regulators of early vascular development.
2011,
Pubmed Devic,
Expression of a new G protein-coupled receptor X-msr is associated with an endothelial lineage in Xenopus laevis.
1996,
Pubmed
,
Xenbase Fish,
miR-126 regulates angiogenic signaling and vascular integrity.
2008,
Pubmed Fitch,
Egfl7, a novel epidermal growth factor-domain gene expressed in endothelial cells.
2004,
Pubmed Harland,
In situ hybridization: an improved whole-mount method for Xenopus embryos.
1991,
Pubmed
,
Xenbase Inui,
A novel gene, Ami is expressed in vascular tissue in Xenopus laevis.
2006,
Pubmed
,
Xenbase Katoh,
Rho-associated kinase-dependent contraction of stress fibres and the organization of focal adhesions.
2011,
Pubmed Kokai,
Myc regulates embryonic vascular permeability and remodeling.
2009,
Pubmed Kuhnert,
Attribution of vascular phenotypes of the murine Egfl7 locus to the microRNA miR-126.
2008,
Pubmed Lelièvre,
VE-statin/egfl7 regulates vascular elastogenesis by interacting with lysyl oxidases.
2008,
Pubmed Lelièvre,
The Ets family contains transcriptional activators and repressors involved in angiogenesis.
2001,
Pubmed Lemarié,
Extracellular matrix alterations in hypertensive vascular remodeling.
2010,
Pubmed Levine,
Fluorescent labeling of endothelial cells allows in vivo, continuous characterization of the vascular development of Xenopus laevis.
2003,
Pubmed
,
Xenbase Levy,
Genome-wide association study of blood pressure and hypertension.
2009,
Pubmed Mandel,
The BMP pathway acts to directly regulate Tbx20 in the developing heart.
2010,
Pubmed
,
Xenbase Monteys,
Structure and activity of putative intronic miRNA promoters.
2010,
Pubmed Nakatsu,
Angiogenic sprouting and capillary lumen formation modeled by human umbilical vein endothelial cells (HUVEC) in fibrin gels: the role of fibroblasts and Angiopoietin-1.
2003,
Pubmed Narumiya,
Use and properties of ROCK-specific inhibitor Y-27632.
2000,
Pubmed Nichol,
Impaired angiogenesis and altered Notch signaling in mice overexpressing endothelial Egfl7.
2010,
Pubmed Nikolic,
EGFL7 meets miRNA-126: an angiogenesis alliance.
2010,
Pubmed Nobes,
Rho, rac, and cdc42 GTPases regulate the assembly of multimolecular focal complexes associated with actin stress fibers, lamellipodia, and filopodia.
1995,
Pubmed Parker,
The endothelial-cell-derived secreted factor Egfl7 regulates vascular tube formation.
2004,
Pubmed Parsons,
Cell adhesion: integrating cytoskeletal dynamics and cellular tension.
2010,
Pubmed Patan,
Vasculogenesis and angiogenesis as mechanisms of vascular network formation, growth and remodeling.
2000,
Pubmed Potente,
Basic and therapeutic aspects of angiogenesis.
2011,
Pubmed Rodrigues,
A Myc-Slug (Snail2)/Twist regulatory circuit directs vascular development.
2008,
Pubmed
,
Xenbase Schmidt,
Epidermal growth factor-like domain 7 (EGFL7) modulates Notch signalling and affects neural stem cell renewal.
2009,
Pubmed Showell,
Developmental expression patterns of Tbx1, Tbx2, Tbx5, and Tbx20 in Xenopus tropicalis.
2006,
Pubmed
,
Xenbase Strilić,
The molecular basis of vascular lumen formation in the developing mouse aorta.
2009,
Pubmed Sweet,
The adaptor protein Shc integrates growth factor and ECM signaling during postnatal angiogenesis.
2012,
Pubmed Takeuchi,
Blood pressure and hypertension are associated with 7 loci in the Japanese population.
2010,
Pubmed Taranova,
SOX2 is a dose-dependent regulator of retinal neural progenitor competence.
2006,
Pubmed Wang,
The endothelial-specific microRNA miR-126 governs vascular integrity and angiogenesis.
2008,
Pubmed Warkman,
Organization and developmental expression of an amphibian vascular smooth muscle alpha-actin gene.
2005,
Pubmed
,
Xenbase Weinmann,
Identification of unknown target genes of human transcription factors using chromatin immunoprecipitation.
2002,
Pubmed Xu,
Blood vessel tubulogenesis requires Rasip1 regulation of GTPase signaling.
2011,
Pubmed
,
Xenbase