XB-ART-46951
Genes Dev
2013 Mar 01;275:491-503. doi: 10.1101/gad.208355.112.
Show Gene links
Show Anatomy links
The Smurf ubiquitin ligases regulate tissue separation via antagonistic interactions with ephrinB1.
???displayArticle.abstract???
The formation of tissue boundaries is dependent on the cell-cell adhesion/repulsion system that is required for normal morphogenetic processes during development. The Smad ubiquitin regulatory factors (Smurfs) are E3 ubiquitin ligases with established roles in cell growth and differentiation, but whose roles in regulating cell adhesion and migration are just beginning to emerge. Here, we demonstrate that the Smurfs regulate tissue separation at mesoderm/ectoderm boundaries through antagonistic interactions with ephrinB1, an Eph receptor ligand that has a key role in regulating the separation of embryonic germ layers. EphrinB1 is targeted by Smurf2 for degradation; however, a Smurf1 interaction with ephrinB1 prevents the association with Smurf2 and precludes ephrinB1 from ubiquitination and degradation, since it is a substantially weaker substrate for Smurf1. Inhibition of Smurf1 expression in embryonic mesoderm results in loss of ephrinB1-mediated separation of this tissue from the ectoderm, which can be rescued by the coincident inhibition of Smurf2 expression. This system of differential interactions between Smurfs and ephrinB1 regulates the maintenance of tissue boundaries through the control of ephrinB protein levels.
???displayArticle.pubmedLink??? 23475958
???displayArticle.pmcLink??? PMC3605463
???displayArticle.link??? Genes Dev
???displayArticle.grants??? [+]
Intramural NIH HHS
Species referenced: Xenopus
Genes referenced: bcr efnb1 efnb2 efnb3 h2bc21 mapk1 rhoa smad2 smurf1 smurf2 sult2a1
???displayArticle.morpholinos??? smurf1 MO1 smurf2 MO1 smurf2 MO2
???attribute.lit??? ???displayArticles.show???
|
|
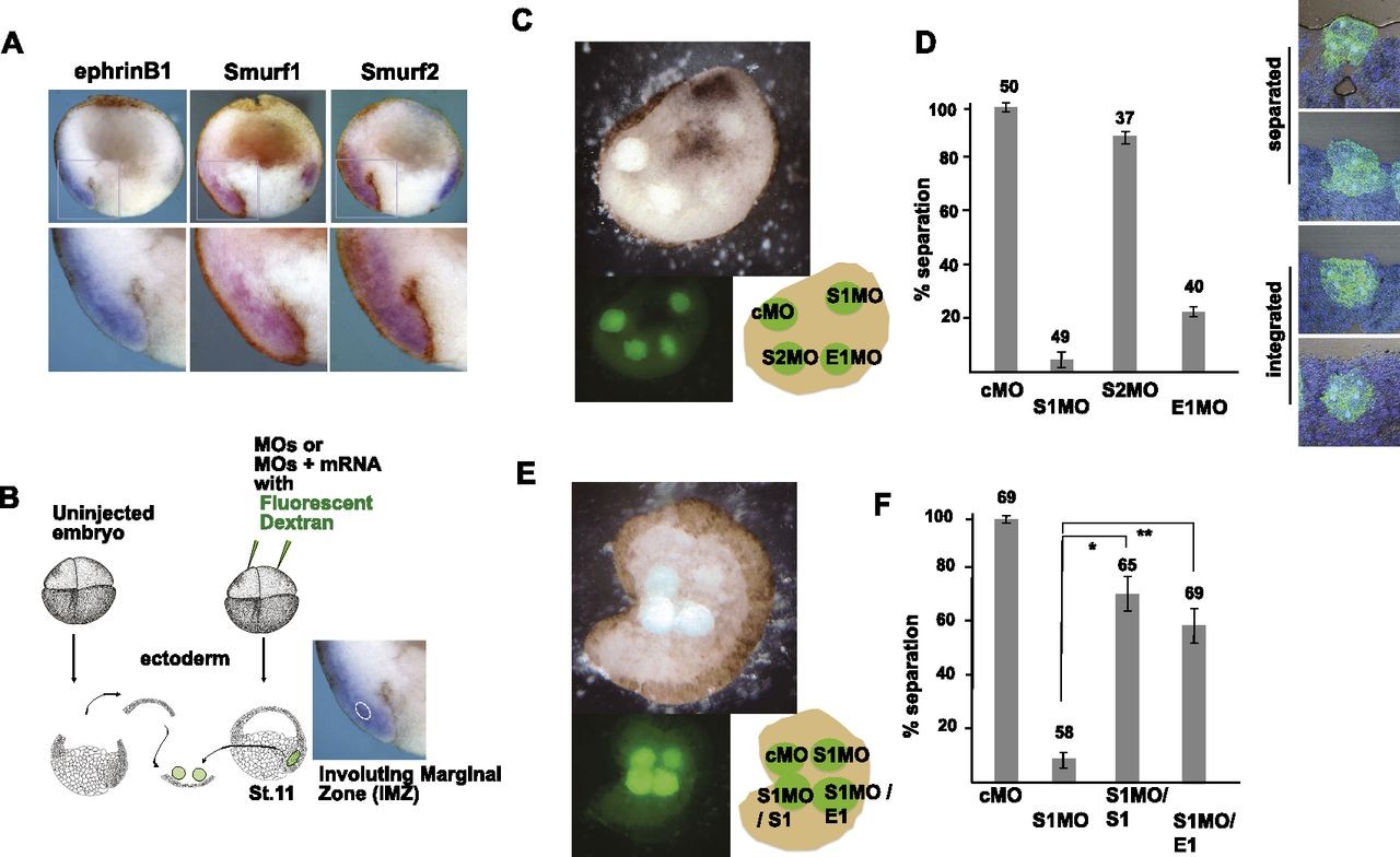
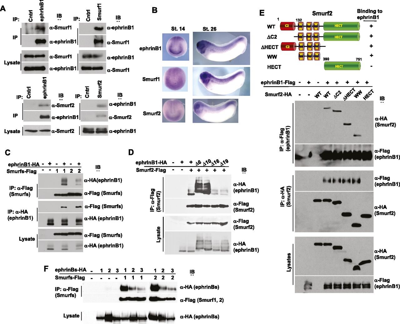
Figure 1. EphrinB1 associates with both Smurf1 and Smurf2. (A) Immunoprecipitations of ephrinB1, Smurf1 or Smurf2, or His (as a control) in HT29 human colon carcinoma cell lysates. (B) Whole-mount in situ hybridizations of ephrinB1, Smurf1, and Smurf2 in stage 14 (dorsal anterior view) and stage 26 embryos (lateral view). (C) Immunoprecipitations of the indicated proteins from embryos exogenously expressing Flag-tagged Smurf1 or Smurf2 and HA-tagged ephrinB1 where indicated, then immunoblotted with the indicated antibodies. (D) Immunoprecipitation and Western blot analysis of lysates from oocytes expressing HA-tagged constructs of wild-type (WT) ephrinB1 or deletion mutants lacking six, 10, 16, or 19 amino acids from the C terminus along with Flag-tagged Smurf2. Note: Deletion of C-terminal 16 amino acids abrogates binding. (E) Immunoprecipitation and Western blot analysis of lysates from oocytes expressing Flag-tagged constructs of wild-type ephrinB1 along with HA-tagged wild-type Smurf2 or Smurf2 mutants as depicted in cartoon. Note: WW domains associate with ephrinB1. (F) Immunoprecipitation and Western blot analysis of lysates from oocytes expressing HA-tagged constructs of wild-type ephrinB1 (1), ephrinB2 (2), and ephrinB3 (3) along with Flag-tagged Smurf1 (1) or Smurf2 (2). Note: More ephrinB1 is detected in immune complexes than ephrinB2 or ephrinB3. |
|
|
Figure 2. Smurf1 and Smurf2 compete for an interaction with ephrinB1 and regulate its expression in vivo. (A) Western blots showing that the level of exogenously expressed HA-tagged ephrinB1 in stage 16 embryos decreases with increasing expression of Flag-tagged Smurf2. (B) Western analysis showing prominent ubiquitination of V5-tagged ephrinB1 in immunoprecipitations from oocytes exogenously expressing Flag-tagged ubiquitin, V5-tagged ephrinB1, and HA-tagged Smurf2 but markedly less ubiquitination when ephrinB1 is coexpressed with a Smurf2 ligase activity-deficient mutant (M) or Smurf1. (C) Western analysis of lysates from embryos showing that exogenous expression of Flag-tagged ephrinB1 is preserved when it is coexpressed with HA-tagged Smurf1 or both Smurf1 and Smurf2 but not Smurf2 alone. Coexpression of the Flag-tagged Smad2 control with both Smurf1 and Smurf2 shows decreased levels of Smad2 expression. (D) Western analysis showing that HA-tagged ephrinB1 expression is increased with increasing expression of Flag-tagged Smurf1 in the presence of constant expression of Flag-tagged Smurf2. (E) Immunoprecipitation and Western analysis of lysates from oocytes expressing constant amounts of V5-tagged ephrinB1, HA-tagged ubiquitin, and Flag-tagged Smurf2 with increasing amounts of Flag-tagged Smurf1. EphrinB1 immune complexes were probed with anti-HA antibody to reveal ubiquitination. Direct lysates were blotted with the indicated antibodies. Note: The expression of Smurf2 increases the ladder of polyubiquitination of ephrinB1, and with increasing expression of Smurf1, the polyubiquitination is decreased, even below endogenous levels. (F) Immunoprecipitation and Western analysis of lysates from oocytes expressing constant amounts of Pyo-tagged ephrinB1 and Flag-tagged Smurf2 with increasing amounts of HA-tagged Smurf1. Note: With increasing expression of Smurf1, less Smurf2 is found in the ephrinB1 immune complexes. |
|
|
Figure 3. Antagonism between Smurf1 and Smurf2 in the regulation of ephrinB1 degradation. (A) Whole-mount in situ hybridizations of Smurf1, Smurf2, and ephrinB1 in stage 169 embryos (for top and bottom panels, left photo is anterior view, and right photo is dorsal view; middle panels represent cross sections of stage 167 embryos, and the level of section is represented by a thin horizontal line in the top right panels). (B) Western blot analysis of dorsal axial tissue from stage 16 embryos show that introduction of Smurf1 MO reduces exogenously expressed HA-tagged ephrinB1, while Smurf2 MO increases ephrinB1 in this tissue. Blots were also probed with anti-Erk antibodies and Ponceau-stained as loading controls. (C) Western blot analysis of dorsal axial tissue from stage 14 embryos previously injected with HA-tagged ephrinB1 RNA that was titrated to yield roughly equivalent ephrinB1 protein levels in the presence of the indicated MOs. The explanted tissue was treated with cycloheximide (CHX) for 5 h, and Western analysis shows that introduction of Smurf1 MO reduces exogenously expressed ephrinB1 by half within 60 min, while Smurf2 MO increases ephrinB1 half-life to â¼5 h in this tissue. Blots were also probed with anti-Erk antibodies as loading controls. The quantification of the data from three independent experiments is displayed in the right panel; error bars show SD. (D) One- or two-cell stage embryos were left uninjected (UI) or injected with HA-tagged ephrinB1 (100 pg) RNA alone or along with Smurf1 MO (10 ng). At stages 168, dorsal axial tissue was dissected and treated with DMSO carrier (D), chloroquine (C), MG132 (M), or dynasore (DS) at the indicated concentrations for 4 h. Samples were analyzed directly by SDS-PAGE, then immunoblotted with anti-HA antibodies or anti-Erk antibodies to reveal exogenous expression levels of ephrinB1 and the endogenous Erk levels (as a loading control), respectively. |
|
|
Figure 4. Loss of Smurf1 in vivo impairs RhoA activation, similar to loss of ephrinB1. (A) Embryos unilaterally expressing histone H2B mRFP as a lineage tracer (orange dots) with MO-mediated inhibition of Smurf1 show reduced GFP-RBD binding (green staining) when compared with the control area outside of the dotted line. EphrinB1 MO and Smurf1 MO both cause a similar reduction in GFP-RBD binding at cell contact points. The Smurf2 MO has no observable effect on GFP-RBD binding, and cells exogenously expressing ephrinB1 in the presence of the ephrinB1 MO displayed a partial rescue of this interaction. Bar, 100 μm; all panels are the same scale. See Supplemental Figure S3 for the experimental outline. (B) The green fluorescence intensities representing RhoA activation were measured for the injected and uninjected areas, and the relative intensity of injected areas to the uninjected control areas was calculated and presented as a percentage. The mean relative intensities are shown in bar graphs with error bars (SD). Total tested explant numbers/total measured cell numbers are shown on top. The significance of the difference in comparative pairs was confirmed by Student's t-test as indicated; (*) P = 5.08 10â12; (**) P = 0.00186. |
|
|
Figure S1 The Expression Domains of ephrinB1 and Smurfs Overlap in the Dorsal Axial Tissue, where Their Differential Interactions Can Be Tested. (A) Related to Figure 1D: IP and Western blot analysis of lysates from oocytes expressing HA-tagged constructs of WT ephrinB1, or mutants depicted in cartoon along with Flag-tagged Smurf2. Note: the samples were run on a 15% SDS/PAGE gel which obscures the 6.6 kDa difference between the WT (47 kDa) and â60 (41 kDa) proteins. (B) Related to Fig. 2A: Western blot analysis of dorsal axial tissue from stage 16 embryos showing that expression of Flag- tagged Smurf1 or Smurf2 protein has no effect on exogenously expressed HA- tagged ephrinB2, while ephrinB1 protein levels are reduced by co-expression of Smurf2 and increased by Smurf1. Blots were also probed with anti-Erk antibodies, and Ponceau stained as loading controls. (C) Method for Figure 3B: Schematic of experiment to test competition between Smurf1 and Smurf2 for the ephrinB1 target in vivo. 1- or 2-cell stage embryos were injected with HA-tagged ephrinB1 (100 pg) RNA alone or along with Smurf1 MO (20 ng) or Smurf2 MO (20 ng), or Flag-tagged Smurf1 or Smurf2 RNA (1 ng). At stage 16-18, dorsal axial tissue was dissected, analyzed directly by SDSAGE and immunoblotted with anti-Flag or anti-HA antibodies to reveal exogenous expression levels of Smurf1 and Smurf2 or ephrinB1. |
|
|
Figure S2 The Phenotypes of Smurf1 Morphants are Similar to those of ephrinB1 Morphants. A) related to Fig. 3B; 1- or -2 cell stage embryos were injected with control MO, Smurf1 MO, Smurf2 MO, Smurf1 MO plus Smurf2 MO, or ephrinB1 MO (20 or 40 ng) and cultured until stage 31, followed by MEMFA fixation. Smurf1 knock- down disrupts axis extension resulting in short curved bodies, in addition to edema and malformation of head structures. The Smurf2 knock-down phenotype is less severe: some developmental stage delay is observed, and a small percentage of embryos have shortened bodies (less than 10 %). Knock-down of both Smurfs resulted in phenotypes somewhat less severe than the Smurf1 knock-down alone, but more severe than the Smurf2 knock-down alone. EphrinB1 MO-injected embryos also show a large number of defects similar to those observed with the Smurf1 MO. The numbers represent the embryos displaying the depicted range of phenotypes. (B) HA-tagged Smurf1 or Smurf2 RNA (containing the MO-target sequence) or each MO-resistant RNA (Smurf1 âUTR: missing UTR region; Smurf2 9MT: nine point mutations in the MO-target sequence) was co-injected with the corresponding morpholino (20ng). Embryos were harvested at st.10.5 for Western blot analysis to show the susceptibility or resistance of RNAs to translation inhibition. Expression from the Smurf1 or Smurf2 RNAs is efficiently blocked by the MOs, while expression from the MO- resistant RNAs is uninhibited. |
|
|
Figure S3. Schematic of the Assay for Active RhoA at the Ectoderm/Mesoderm Boundary (Brachet Cleft) of ephrinB1, Smurf1, or Smurf2 Knock-Down Embryos (see Figure 4). The right two blastomeres of 4-cell stage embryos were injected with histone H2B mRFP RNA (75 pg per blastomere) along with one of the following as indicated: Smurf1 MO (5 ng), Smurf2 MO (5 ng), ephrinB1 MO (5 ng), ephrinB1 MO (5 ng) plus ephrinB1-MO-resistant RNA (110 pg), or RhoA N19 RNA (100 pg). At stage 11, the prospective intermediate mesoderm region was explanted, delaminated along Brachet cleft (using an eyebrow knife), unfolded completely, rapidly fixed in MEMFA solution 30 mins, incubated in GFP-RBD (0.02 μg/μl), placed on a slide, and examined by confocal microscopy. The orange dots (histone H2B mRFP) indicate the progeny cells from injected blastomeres, and the green fluorescence indicates GFP-RBD- bound active RhoA. |
|
|
Figure S5. Smurf 1 Knock-down Inhibits Tissue Separation (Brachet Cleft Formation), but is Rescued by Coincident Expression of ephrinB1 In Vivo. (A) Related to Fig. 5C, D: Hemidissected mid-gastrula stage embryos harboring the indicated MO (Top panels). The length of Brachet cleft is indicated by the two yellow arrows, and the dorsal lip is indicated by the red arrow (lower panels). The arbitrary length of Brachet cleft was measured for each embryo using the NIH Image J software, and represented in the box plot. Round dots represent 5th/95th percentile, red lines within the boxes indicate the mean values, and black lines represent the medians. Each Box represents an IQR (inter quartile range; 25% ~ 75%). Top and bottom whiskers are 3 quartile +1.5X IQR and 1 quartile - 1.5X IQR, respectively. The length of Brachet cleft is significantly reduced by Smurf1 knock-down, whereas Smurf2 knock-down does not affect cleft formation. P values from the Student T-test are; *: cMO:S1MO p= 2E-12 **: cMO:S2MO p= 0.485. Means and standard deviations are: cMO (562, std 58 ), S1MO (318, std 109) and S2MO (546, std 89). (B) Related to Fig. 5E, F: Hemidissected mid-gastrula stage embryos harboring the indicated MO alone or with ephrinB1 RNA at the designated amount (top panels). The length of Brachet cleft is indicated by the two yellow arrows, and the blastopore lip is denoted by a red arrow (lower panels). The length of Brachet cleft was measured and plotted as in A. Introduction of ephrinB1 RNA into the embryos co-injected with Smurf1 MO rescues cleft formation and length in a dose dependent manner. Knock-down of ephrinB1 disrupts Brachet cleft formation. *: S1MO:S1MO+E1 100 pg p= 2E-05 (=0.00002); cMO (550, std 58), S1MO (341, std 75), S1MO/E1 100 pg (428, std 103), S1MO/E1 250 pg (471, std 86), S1MO/E1 400 pg (577, std 110) and E1MO (376, std 112). |
|
|
Figure S6. Confirmation That Disruption of Tissue Separation Due to Loss of Smurf1 is Rescued by Coincident Loss of Smurf2 (see Figure 6) Using an Alternative Smurf2 MO. This Smurf2 MO is described by Das and Chang, 2012, and here it is denoted as S2MO2. (A) Western blot analysis of dorsal axial tissue from stage 16 embryos showing that introduction of Smurf1 MO (S1MO) reduces exogenously expressed ephrinB1, but the addition of Smurf2 MO (S1MO/S2MO2) increases ephrinB1 expression in this tissue. Blots were also probed with anti-Erk antibody as a loading control. (B) Above view of BCR assay showing mesoderm tissue injected with the indicated MO (10 ng), and placed upon an ectoderm substrate (top panels light microscopy and bottom panels fluorescent microscopy) for the indicated times (15 and 45 minutes). Note that Smurf1 MO (S1MO) injected mesoderm tissue integrates into the BCR substrate, while addition of a Smurf2 MO2 (S1MO/S2MO2) rescues tissue separation. (C) Histogram of BCR assay samples as labeled, and represented as the percentage of explants displaying tissue separation (separation and integration are defined in Figure 5D). Error bars represent standard deviation, and the numbers above each bar represent the total number of tested explants. (*: p=0.02629). The percentages are as follows: cMO: 98.2 +/- 3.57%; S1MO: 6.9 +/- 4.9%; S1MO/S2MO2: 50.6 +/-9.18%; S2MO2 : 86.4+/- 5.91%. P values are determined by Student t-test =*S1MO: S1MO/S2MO2 p=0.0047 cMO: S2MO2 p= 0.1763 |
|
|
Figure 5. Smurf1 knockdown results in loss of ephrinB1-mediated tissue separation. (A) Whole-mount in situ hybridizations of bisected stage 11 embryos with probes for ephrinB1, Smurf1, and Smurf2. The bottom panel is an enlarged view of the boxed area showing the mesoderm/ectoderm boundary. (B) A schematic depicting the BCR assay. (C) Above view of BCR assay showing mesoderm tissue injected with the indicated MO (i.e., control MO [cMO], Smurf1 MO [S1MO], Smurf2 MO [S2MO], and ephrinB1 MO [E1MO]), and placed on an ectoderm substrate (top panel is light microscopy, and bottom left panel is a reduced image under fluorescent microscopy). (Bottom right) Cartoon depicting the BCR assay samples indicating the location of the explants from the two adjacent panels. (D) Histogram of BCR assay samples as labeled and represented as the percentage of explants displaying tissue separation after 45 min in culture. Error bars represent standard deviation, and the numbers above each bar represent the total number of tested explants. In panels to the right of the bar graph are examples of the categories representing tissue integration (apical surface of mesoderm explant at or below surface of BCR) and tissue separation (apical surface of mesoderm explant above the surface of BCR) of explants as judged by cross-sectional analysis and visual observation. (E) Above view of BCR assay showing mesoderm tissue injected with the indicated MO (as described in C) and RNA (Smurf1 [S1] and ephrinB1 [E1]) and placed on ectoderm substrate (top panel is light microscopy, and bottom left panel is a reduced image under fluorescent microscopy). (Bottom right) Cartoon depicting the BCR assay samples from the two adjacent panels. (F) Histogram of BCR assay samples as indicated and represented as the percentage of explants displaying tissue separation (as described in D). In the MO groups rescued by the introduction of Smurf1 (S1) or ephrinB1 (E1) RNA, the significance was confirmed by Student's t-test ([*] P = 0.00297; [**] P = 0.00289) as indicated. Note: The percentage of each category (G14) and more powerful statistical analysis for D and F are shown in Supplemental Figure S4, A and B. |
|
|
efnb1 (ephrin-B1) gene expression in Xenopus laevis embryo, assayed via in situ hybridization, NF stage 14, anterior view, dorsal up. |
|
|
efnb1 (ephrin-B1) gene expression in Xenopus laevis embryo, assayed via in situ hybridization, NF stage 16, lateral view, anterior left, dorsal up. |
References [+] :
Alexandrova,
Smurf1 regulates neural patterning and folding in Xenopus embryos by antagonizing the BMP/Smad1 pathway.
2006, Pubmed,
Xenbase
Alexandrova, Smurf1 regulates neural patterning and folding in Xenopus embryos by antagonizing the BMP/Smad1 pathway. 2006, Pubmed , Xenbase
Berger, Detection of activated Rho in fixed Xenopus tissue. 2009, Pubmed , Xenbase
Berry, Nominal-ordinal measures of association: a comparison of two measures. 2009, Pubmed
Bonni, TGF-beta induces assembly of a Smad2-Smurf2 ubiquitin ligase complex that targets SnoN for degradation. 2001, Pubmed
Bush, Eph/ephrin signaling: genetic, phosphoproteomic, and transcriptomic approaches. 2012, Pubmed
Cao, A Smurf1 tale: function and regulation of an ubiquitin ligase in multiple cellular networks. 2013, Pubmed
Cheng, Phosphorylation of E3 ligase Smurf1 switches its substrate preference in support of axon development. 2011, Pubmed
Chong, Fibroblast growth factor receptor-mediated rescue of x-ephrin B1-induced cell dissociation in Xenopus embryos. 2000, Pubmed , Xenbase
Chong, Coupling of tandem Smad ubiquitination regulatory factor (Smurf) WW domains modulates target specificity. 2010, Pubmed
Daar, Non-SH2/PDZ reverse signaling by ephrins. 2012, Pubmed
Das, Regulation of early xenopus embryogenesis by Smad ubiquitination regulatory factor 2. 2012, Pubmed , Xenbase
Ebisawa, Smurf1 interacts with transforming growth factor-beta type I receptor through Smad7 and induces receptor degradation. 2001, Pubmed
Fukunaga, Smurf2 induces ubiquitin-dependent degradation of Smurf1 to prevent migration of breast cancer cells. 2008, Pubmed
Gorny, Brachet's cleft: a model for the analysis of tissue separation in Xenopus. 2012, Pubmed , Xenbase
Goulimari, Galpha12/13 is essential for directed cell migration and localized Rho-Dia1 function. 2005, Pubmed
Huang, Roles of E3 ubiquitin ligases in cell adhesion and migration. 2010, Pubmed
Huang, Talin phosphorylation by Cdk5 regulates Smurf1-mediated talin head ubiquitylation and cell migration. 2009, Pubmed
Izzi, Regulation of the TGFbeta signalling pathway by ubiquitin-mediated degradation. 2004, Pubmed
Jin, Smad ubiquitination regulatory factor 2 promotes metastasis of breast cancer cells by enhancing migration and invasiveness. 2009, Pubmed
Kannan, The E3 ligase Cdh1-anaphase promoting complex operates upstream of the E3 ligase Smurf1 in the control of axon growth. 2012, Pubmed
Kavsak, Smad7 binds to Smurf2 to form an E3 ubiquitin ligase that targets the TGF beta receptor for degradation. 2000, Pubmed , Xenbase
Kieserman, Developmental regulation of central spindle assembly and cytokinesis during vertebrate embryogenesis. 2008, Pubmed , Xenbase
Köster, xGit2 and xRhoGAP 11A regulate convergent extension and tissue separation in Xenopus gastrulation. 2010, Pubmed , Xenbase
Lee, Dishevelled mediates ephrinB1 signalling in the eye field through the planar cell polarity pathway. 2006, Pubmed , Xenbase
Lee, Fibroblast growth factor receptor-induced phosphorylation of ephrinB1 modulates its interaction with Dishevelled. 2009, Pubmed , Xenbase
Lee, EphrinB1 controls cell-cell junctions through the Par polarity complex. 2008, Pubmed , Xenbase
Lee, Smad6-specific recruitment of Smurf E3 ligases mediates TGF-β1-induced degradation of MyD88 in TLR4 signalling. 2011, Pubmed
Lin, Smurf2 is a ubiquitin E3 ligase mediating proteasome-dependent degradation of Smad2 in transforming growth factor-beta signaling. 2000, Pubmed
Lu, Pivotal role of the C2 domain of the Smurf1 ubiquitin ligase in substrate selection. 2011, Pubmed
Medina, Xenopus paraxial protocadherin has signaling functions and is involved in tissue separation. 2004, Pubmed , Xenbase
Moore, Morphogenetic movements underlying eye field formation require interactions between the FGF and ephrinB1 signaling pathways. 2004, Pubmed , Xenbase
Narimatsu, Regulation of planar cell polarity by Smurf ubiquitin ligases. 2009, Pubmed
Nowotschin, Cellular dynamics in the early mouse embryo: from axis formation to gastrulation. 2010, Pubmed
Ogunjimi, The ubiquitin binding region of the Smurf HECT domain facilitates polyubiquitylation and binding of ubiquitylated substrates. 2010, Pubmed
Osmundson, The HECT E3 ligase Smurf2 is required for Mad2-dependent spindle assembly checkpoint. 2008, Pubmed
Ozdamar, Regulation of the polarity protein Par6 by TGFbeta receptors controls epithelial cell plasticity. 2005, Pubmed
Pasquale, Eph receptor signalling casts a wide net on cell behaviour. 2005, Pubmed
Pasquale, Eph-ephrin bidirectional signaling in physiology and disease. 2008, Pubmed
Rohani, EphrinB/EphB signaling controls embryonic germ layer separation by contact-induced cell detachment. 2011, Pubmed
Rotin, Physiological functions of the HECT family of ubiquitin ligases. 2009, Pubmed
Sánchez, TGFβ and BMP-2 regulate epicardial cell invasion via TGFβR3 activation of the Par6/Smurf1/RhoA pathway. 2012, Pubmed
Schwamborn, Ubiquitination of the GTPase Rap1B by the ubiquitin ligase Smurf2 is required for the establishment of neuronal polarity. 2007, Pubmed
Tanaka, Association of Dishevelled with Eph tyrosine kinase receptor and ephrin mediates cell repulsion. 2003, Pubmed , Xenbase
Tang, Ablation of Smurf2 reveals an inhibition in TGF-β signalling through multiple mono-ubiquitination of Smad3. 2011, Pubmed
Tian, Binding of RhoA by the C2 domain of E3 ligase Smurf1 is essential for Smurf1-regulated RhoA ubiquitination and cell protrusive activity. 2011, Pubmed
Unterseher, Paraxial protocadherin coordinates cell polarity during convergent extension via Rho A and JNK. 2004, Pubmed , Xenbase
Wacker, Development and control of tissue separation at gastrulation in Xenopus. 2000, Pubmed , Xenbase
Wan, Cdh1 regulates osteoblast function through an APC/C-independent modulation of Smurf1. 2011, Pubmed
Wang, Degradation of RhoA by Smurf1 ubiquitin ligase. 2006, Pubmed
Wang, Regulation of cell polarity and protrusion formation by targeting RhoA for degradation. 2003, Pubmed , Xenbase
Wang, PTPases: "Eph" ective arbitrators of attraction. 2008, Pubmed
Wiesner, Autoinhibition of the HECT-type ubiquitin ligase Smurf2 through its C2 domain. 2007, Pubmed
Wünnenberg-Stapleton, Involvement of the small GTPases XRhoA and XRnd1 in cell adhesion and head formation in early Xenopus development. 1999, Pubmed , Xenbase
Yamashita, Ubiquitin ligase Smurf1 controls osteoblast activity and bone homeostasis by targeting MEKK2 for degradation. 2005, Pubmed
Yang, Smurf2 participates in human trophoblast cell invasion by inhibiting TGF-beta type I receptor. 2009, Pubmed
Zhu, A SMAD ubiquitin ligase targets the BMP pathway and affects embryonic pattern formation. 1999, Pubmed , Xenbase
