XB-ART-46933
J Neurosci
2013 Apr 17;3316:6845-56. doi: 10.1523/JNEUROSCI.4842-12.2013.
Show Gene links
Show Anatomy links
Restricted neural plasticity in vestibulospinal pathways after unilateral labyrinthectomy as the origin for scoliotic deformations.
???displayArticle.abstract???
Adolescent idiopathic scoliosis in humans is often associated with vestibulomotor deficits. Compatible with a vestibular origin, scoliotic deformations were provoked in adult Xenopus frogs by unilateral labyrinthectomy (UL) at larval stages. The aquatic ecophysiology and absence of body-weight-supporting limb proprioceptive signals in amphibian tadpoles as a potential sensory substitute after UL might be the cause for a persistent asymmetric descending vestibulospinal activity. Therefore, peripheral vestibular lesions in larval Xenopus were used to reveal the morphophysiological alterations at the cellular and network levels. As a result, spinal motor nerves that were modulated by the previously intact side before UL remained permanently silent during natural vestibular stimulation after the lesion. In addition, retrograde tracing of descending pathways revealed a loss of vestibular neurons on the ipsilesional side with crossed vestibulospinal projections. This loss facilitated a general mass imbalance in descending premotor activity and a permanent asymmetric motor drive to the axial musculature. Therefore, we propose that the persistent asymmetric contraction of trunk muscles exerts a constant, uncompensated differential mechanical pull on bilateral skeletal elements that enforces a distortion of the soft cartilaginous skeletal elements and bone shapes. This ultimately provokes severe scoliotic deformations during ontogenetic development similar to the human syndrome.
???displayArticle.pubmedLink??? 23595743
???displayArticle.pmcLink??? PMC6618882
???displayArticle.link??? J Neurosci
Species referenced: Xenopus
Genes referenced: acin1 lat plec
???displayArticle.disOnts??? idiopathic scoliosis
???attribute.lit??? ???displayArticles.show???
|
|
Figure 1. Induction of postural asymmetry and skeletal distortion by UL. A,B, Removal of all labyrinthine end organs (A1,A3) from the otic capsule on the left side in a stage 55 tadpole (A2,A4) causes a persistent leftward bending of the body/tail, during the premetamorphic larval period (B), mainly along the first 10 myotomes (m); A4 is a close-up of the boxed area in A2, and A3 was obtained from a control animal other than that shown in A1. C, Top (C1) and frontal (C2) view of a postmetamorphic young adult frog (stage 66) subjected to a UL at larval stage 55, illustrating the typical twisted body shape and asymmetric limb positions. D, Microphotograph of a 3D reconstructed μ-CT scan of the distorted skeleton of a stage 66 adult Xenopus subjected to a UL at larval stage 55. Red asterisks in AâD indicate the side of the lesion; ac, pc, hc, anterior, posterior vertical, horizontal semicircular canals; oc, otic capsule; sa, saccule; ut, utricle. |
|
|
Figure 2. Structural deformations of individual vertebrae after UL. A, Top view of calcein-stained cartilaginous/bony elements of the vertebral column at subsequent stages of premetamorphic and postmetamorphic development in controls (A1) and after UL (A2, Post-UL) at different postlesional intervals (15â47 d); insets show the respective developmental stages; yellow arrowheads and red asterisks indicate deformations of the vertebral column and side of the UL, respectively. B, Cross-section (10 μm) through the rostral tail region at the level of myotome 4 in a stage 57 control tadpole (B1) and 20 d post-UL (B2); specific colorimetric staining of cartilage with Alcian blue and other tissue with hematoxilin-eosin differentiated vertebral elements such as cartilage (car), muscle (mus), spinal cord (sc), and the chorda dorsalis (cho). C, Stacked schematic outlines of cross-sectioned cartilaginous vertebral tissue at the level of myotome 4 (blue lines) of a control (C1) and 20 d post-UL (C2); data are from the material shown in B1 and B2, respectively, and represent a superimposed overlay of 10 successive 10 μm thick sections centered on the spinal cord. |
|
|
Figure 3. Postlesional changes of SVr and extraocular motor activity during vertical-axis vestibular stimulation in stage 55â57 Xenopus tadpoles. A, Computer-controlled two-axis turntable (A1) allowed sinusoidal rotations around vertical (A1, bottom) and horizontal axis of semi-intact preparations from control animals and after a UL on the left side (A2). BâG, Spike discharge and firing rate modulation of an SVr (B) and LR (E) on the ipsilesional side (left columns) and contralesional side (right columns) during sinusoidal head rotation at 1 Hz (±60°/s; blue traces; Headvel) in a control (no lesion, black traces) and 6 weeks post-UL (green traces). Mean discharge rate over one cycle (n = 30; ±SE; shaded area in each plot) of the ipsilesional and contralesional SVr (C) and LR (F) in a control (black curves) and after UL (green curves) with respect to Headvel. Average modulation (±SE) of ipsilesional and contralesional SVr (D) and LR (G) in response to 1 and 0.5 Hz vertical-axis sinusoidal head rotations, respectively. The significance of difference in the peak firing rate of the respective nerve roots between controls and the postlesional group was tested with the MannâWhitney U test for unpaired parameters (*p ⤠0.05; n.s.). The number of animals are indicated; ipsi, ipsilesional side; contra, contralesional side; ri, right, le, left; IVth V, IVth ventricle. |
|
|
Figure 4. Postlesional changes of SVr activity during horizontal-axis vestibular stimulation in a stage 57 larval Xenopus. A, Spike discharge and firing rate modulation of the SVr on the ipsilateral side (A1) and contralesional side (A2) during sinusoidal left-right horizontal-axis head rotation (roll-axis) at 0.1 Hz (±6°/s; blue traces, Headpos) in a control (no lesion, black traces) and 6 weeks post-UL (green traces). B, Mean discharge rate over one cycle (n = 30; ±SE; shaded area in each plot) of the ipsilesional and contralesional SVr in a control (black traces) and after UL (green traces) with respect to Headpos. C, Average modulation (±SE) of ipsilesional and contralesional SVr during 0.1 Hz roll-axis sinusoidal rotations before (n = 5) and after (n = 6) UL. The significance of difference in the peak firing rate of the respective ispilesional and contralesional SVr between controls and the postlesional group was tested with the Mann–Whitney U test for unpaired parameters (*p ≤ 0.05; n.s.). ipsi indicates ipsilesional side; contra, contralesional side; ri, right, le, left; IVth V, IVth ventricle. |
|
|
Figure 5. SVr discharge during a spontaneous fictive swimming sequence in stage 56 larval Xenopus before and after UL. A, Spike discharge and firing rate modulation of the SVr on the ipsilesional side (red traces) and contralesional side (black traces) during fictive swimming in a control (A1, no lesion) and 6 weeks post-UL (A2). B, Mean discharge rate of swimming-related bursts over one swim cycle (n = 20; ±SE; shaded area in each plot) of the ipsilesional (red traces) and contralesional (black traces) SVr in a control and after UL. C, Average (±SE) burst frequency of ispilesional and contralesional SVr nerves before (n = 3) and after (n = 3) UL revealed no difference between the two sides, respectively (Wilcoxon signed-rank test for paired parameters; n.s.). ipsi indicates ipsilesional side; contra, contralesional side; ri, right, le, left; i/cSVr, ipsi/contra SVr. |
|
|
Figure 6.nMorphological consequences of UL on VIIIth nerve afferent fibers in a stage 55 Xenopus tadpole. A, Dorsal view of the brainstem/spinal cord and bilateral otic capsules (A1) 7 d after a UL on the left side (red asterisk) along with an indication of the sites of fluorescent tracer application (inj) to the severed, left and intact, right VIIIth nerve; higher magnification of the otic capsules on both sides illustrate the absence of all labyrinthine end organs on the operated (A2) and their presence on the intact side (A3). B, Confocal reconstruction of a cross-section through the hindbrain at r4 (schematic inset in B1) depicting vestibular nerve afferent fibers on both sides at the entrance of the anterior branch (ar) of the VIIIth nerve into the brainstem 7 d postlesion; fibers were labeled after tracer application to the nerve stump on the operated side and the respective location on the intact side (A1, inj); higher magnification of the outlined areas in B1 illustrating the reduction of labeled fibers on the operated (B2) with respect to the intact (B3) side. HB indicates hindbrain; OT, optic tectum; M1â2, myotome 1â2; IVth, IVth ventricle; ar and pr, anterior and posterior branch of the VIIIth nerve; acn, pcn, and hcn, anterior, posterior, and horizontal semicircular canal nerve; hca, horizontal semicircular canal ampulla; sn, saccular nerve; ut, utricle; iVIII and cVIII, ipsilesional and contralesional VIIIth nerve. Scale bar in A1âA3 represents 300 μm; in B1, 200 μm; and in B2, B3, 100 μm, respectively. |
|
|
Figure 7. Postlesional loss of vestibular nerve afferent terminations in the vestibular nuclei after UL. AâC, Confocal reconstructions of hindbrain whole-mount preparations of stage 55â56 Xenopus tadpoles showing labeled vestibular afferent terminations on both sides (red, Alexa Fluor 546 dextran) along with contralateral-projecting vestibulo and reticulospinal neurons (green, Alexa Fluor 488 dextran) in controls (A, no lesion), 1 d (B), and 7 d (C) post-UL; higher magnification of the ipsilesional TAN (iTAN; outlined areas in A1âC1) that forms a major subgroup of vestibulospinal neurons (yellow arrowheads), illustrating the successive loss of afferent fibers and terminations on the operated side after UL (B2,C2) with respect to controls (A2). D, Confocal reconstruction of cross-sections of the hindbrain at r4 (D1) and r5âr6 (D2) 7 d after UL on the left side (red asterisks) depicting the location of the Mauthner neuron (M), vestibulospinal neurons that descend in the lateral vestibulospinal tract (LVST), and vestibulospinal neurons in the TAN along with labeled vestibular afferent fibers (red VIII); the schematic inset illustrates the rostrocaudal hindbrain level of the cross-sections, the respective sites of tracer application on the left (blue, Alexa Fluor 647 dextran) and on the right side (green, Alexa Fluor 488 dextran) of the upper spinal cord, and tracer application to the bilateral VIIIth nerve (red, Alexa Fluor 546 dextran). Scale bar in A1âC1 represents 250 μm, in A2âC2 50 μm and in D1,2 200 μm. IVth, IVth ventricle; i, ipsilesional side; c, contralesional side; r1â8, rhombomere 1â8. |
|
|
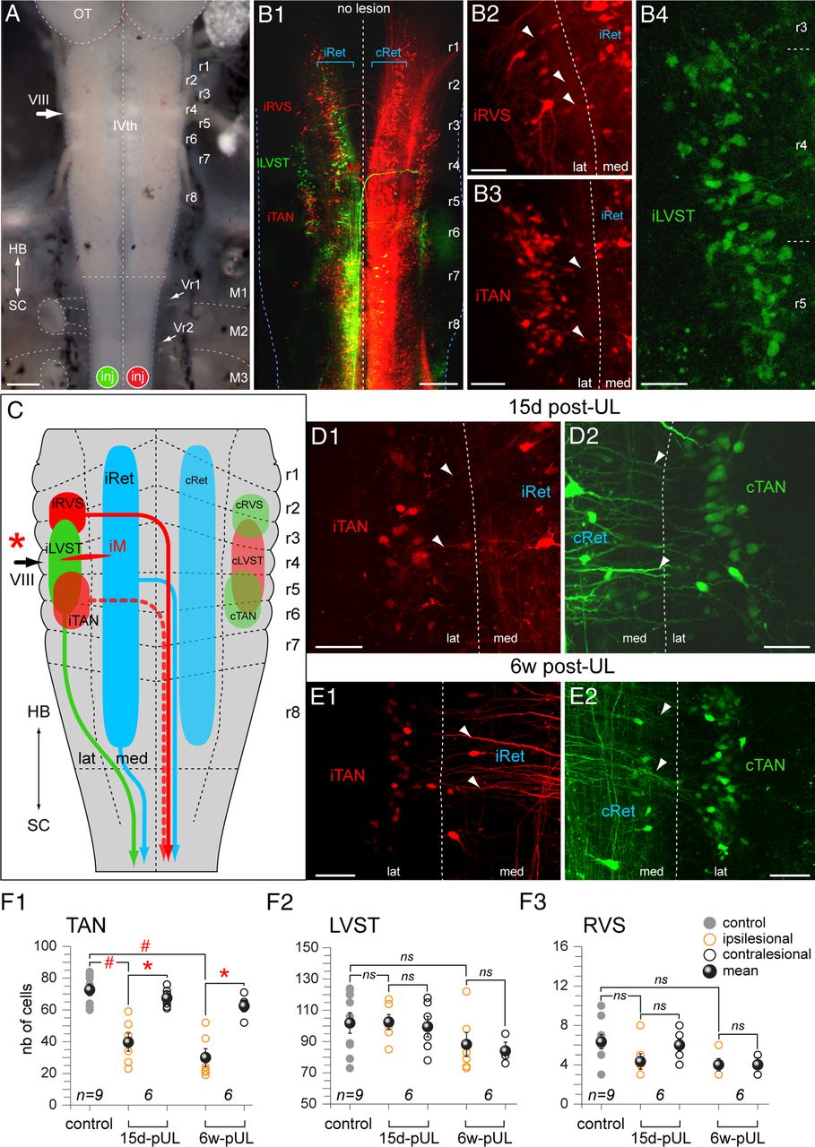
Figure 8. Loss of vestibulospinal neurons after UL in stage 55â57 Xenopus tadpoles. A, Photomicrograph of the hindbrain (HB) and rostral spinal cord (SC) depicting the sites of application of Alexa Fluor 488 dextran (inj, green) and of Alexa Fluor 546 dextran (inj, red) to the left and right upper spinal cord, respectively, in controls and 15 d and 6 weeks (6w) after UL on the left side. B, Confocal reconstruction of bilateral spinal-projecting neurons in the hindbrain of a control animal (B1, no lesion) illustrating the 3 major vestibulospinal cell groups with ipsilateral (i) or contralateral (c) axonal trajectories; higher magnification of retrogradely labeled neurons in the left vestibular nucleus that distinguish into a RVS (B2) and TAN (B3), both with crossed projections (labeled in red), respectively, and a third subgroup that gives rise to the uncrossed (labeled in green) lateral vestibulospinal tract (LVST, B4). C, Summary depicting the segmental organization along r1âr8 and axonal trajectories of the 3 major vestibulospinal subgroups, the Mauthner cell (M) and the bilateral, segmentally iterated reticulospinal neurons (iRet, cRet) on the ipsilesional side (red asterisk) and contralesional side. D, E, Confocal reconstructions of TAN neurons with midline-crossing descending axons on the ipsilesional side (iTAN; D1,E1) and contralesional side (cTAN; D2,E2) side 15 d (D) and 6 weeks (E, 6w) after UL; TAN neurons on the two sides of the brainstem were retrogradely labeled after unilateral application of two different tracers to the two sides of the upper spinal cord (A, inj). F, Numbers (mean ± SE) of retrogradely labeled neurons in the TAN (F1), LVST (F2), and RVS (F3) subgroups of controls and on the ispilesional and contralesional side of animals 15 d and 6 weeks (6w) postlesion; the number of labeled cells in the TAN (F1) but not the LVST (F2) or RVS (F3) on the ipsilesional side was significantly reduced with respect to the contralesional side 15 d and 6 weeks postlesion (*p ⤠0.05; Wilcoxon signed-rank test for paired parameters; n.s.); with respect to controls, only the number of labeled cells in the TAN (F1) but not the LVST (F2) or RVS (F3) on the ipsilesional side was significantly reduced (#p ⤠0.05; MannâWhitney U test for unpaired parameters; n.s.); n indicates the number of animals in each group; IVth, IVth ventricle; lat, lateral; med, medial; OT, optic tectum; M1â3, myotomes 1â3; Vr, SVr. Scale bars in A represent 300 μm; B1, 200 μm; B2âB4, D1, D2, E1, E2, 50 μm. |
References [+] :
Agosti,
Partial restitution of lesion-induced deficits in the horizontal vestibulo-ocular reflex performance measured from the bilateral abducens motor output in frogs.
1986, Pubmed
Agosti, Partial restitution of lesion-induced deficits in the horizontal vestibulo-ocular reflex performance measured from the bilateral abducens motor output in frogs. 1986, Pubmed
Ahn, The etiology of adolescent idiopathic scoliosis. 2002, Pubmed
Akel, The effect of calmodulin antagonists on experimental scoliosis: a pinealectomized chicken model. 2009, Pubmed
Akel, The effect of calmodulin antagonists on scoliosis: bipedal C57BL/6 mice model. 2009, Pubmed
Angevine, Idiopathic scoliosis. 2008, Pubmed
Assaiante, Development of postural control in healthy children: a functional approach. 2005, Pubmed
Barrios, Scoliosis induced by medullary damage: an experimental study in rabbits. 1987, Pubmed
Barrios, Experimental kyphoscoliosis induced in rats by selective brain stem damage. 1992, Pubmed
Beraneck, Reconsidering the role of neuronal intrinsic properties and neuromodulation in vestibular homeostasis. 2012, Pubmed
Böser, Hypergravity susceptibility of ventral root activity during fictive swimming in tadpoles (Xenopus laevis). 2006, Pubmed , Xenbase
Burwell, Pathogenesis of adolescent idiopathic scoliosis in girls - a double neuro-osseous theory involving disharmony between two nervous systems, somatic and autonomic expressed in the spine and trunk: possible dependency on sympathetic nervous system and hormones with implications for medical therapy. 2009, Pubmed
Cheung, The effect of pinealectomy on scoliosis development in young nonhuman primates. 2005, Pubmed
Cheung, Recent advances in the aetiology of adolescent idiopathic scoliosis. 2008, Pubmed
Combes, Developmental segregation of spinal networks driving axial- and hindlimb-based locomotion in metamorphosing Xenopus laevis. 2004, Pubmed , Xenbase
De Waele, A radiological analysis of the postural syndromes following hemilabyrinthectomy and selective canal and otolith lesions in the guinea pig. 1989, Pubmed
Dieringer, Activity-related postlesional vestibular reorganization. 2003, Pubmed
Dieringer, Increased projection of ascending dorsal root fibers to vestibular nuclei after hemilabyrinthectomy in the frog. 1984, Pubmed
Dieringer, 'Vestibular compensation': neural plasticity and its relations to functional recovery after labyrinthine lesions in frogs and other vertebrates. 1995, Pubmed
Du, Visualizing normal and defective bone development in zebrafish embryos using the fluorescent chromophore calcein. 2001, Pubmed
Dutia, Mechanisms of vestibular compensation: recent advances. 2010, Pubmed
Fagan, Pinealectomy in the chicken: a good model of scoliosis? 2009, Pubmed
Glover, The development of brain stem projections to the spinal cord in the chicken embryo. 1993, Pubmed
Goto, Postlesional vestibular reorganization in frogs: evidence for a basic reaction pattern after nerve injury. 2001, Pubmed
Goto, Expansion of afferent vestibular signals after the section of one of the vestibular nerve branches. 2000, Pubmed
Haumont, Postural instability in early-stage idiopathic scoliosis in adolescent girls. 2011, Pubmed
Herman, Idiopathic scoliosis and the central nervous system: a motor control problem. The Harrington lecture, 1983. Scoliosis Research Society. 1985, Pubmed
Horn, The development of the static vestibulo-ocular reflex in the southern clawed toad, Xenopus laevis. II. Animals with acute vestibular lesions. 1986, Pubmed , Xenbase
Horn, The development of the static vestibulo-ocular reflex in the southern clawed toad, Xenopus laevis. I. Intact animals. 1986, Pubmed , Xenbase
Horn, Compensation of vestibular lesions in relation to development. 1978, Pubmed , Xenbase
Hostikka, Axial and appendicular skeletal transformations, ligament alterations, and motor neuron loss in Hoxc10 mutants. 2009, Pubmed
Jen, Effects of failure of development of crossing brainstem pathways on ocular motor control. 2008, Pubmed
Jensen, Horizontal postrotatory nystagmus response in female subjects with adolescent idiopathic scoliosis. 1979, Pubmed
Kunkel, Morphological and electrophysiological consequences of unilateral pre- versus postganglionic vestibular lesions in the frog. 1994, Pubmed
Lambert, Gaze stabilization by efference copy signaling without sensory feedback during vertebrate locomotion. 2012, Pubmed , Xenbase
Lambert, Semicircular canal size determines the developmental onset of angular vestibuloocular reflexes in larval Xenopus. 2008, Pubmed , Xenbase
Lambert, Vestibular asymmetry as the cause of idiopathic scoliosis: a possible answer from Xenopus. 2009, Pubmed , Xenbase
Lambert, The frog vestibular system as a model for lesion-induced plasticity: basic neural principles and implications for posture control. 2012, Pubmed
Lincoln, Infantile idiopathic scoliosis. 2007, Pubmed
Machida, Pathological mechanism of idiopathic scoliosis: experimental scoliosis in pinealectomized rats. 2005, Pubmed
Machida, Serum melatonin levels in adolescent idiopathic scoliosis prediction and prevention for curve progression--a prospective study. 2009, Pubmed
Mallau, Locomotor skills and balance strategies in adolescents idiopathic scoliosis. 2007, Pubmed
Manzoni, Vestibular mechanisms involved in idiopathic scoliosis. 2002, Pubmed
Moreau, Melatonin signaling dysfunction in adolescent idiopathic scoliosis. 2004, Pubmed
Nordlander, Dorsal roots are absent from the tail of larval Xenopus. 1988, Pubmed , Xenbase
O'Kelly, The production of scoliosis after pinealectomy in young chickens, rats, and hamsters. 1999, Pubmed
Peusner, Basic Concepts in Understanding Recovery of Function in Vestibular Reflex Networks during Vestibular Compensation. 2012, Pubmed
Pourquié, Vertebrate segmentation: from cyclic gene networks to scoliosis. 2011, Pubmed
Rayer, The development of the static vestibulo-ocular reflex in the southern clawed toad, Xenopus laevis. III. Chronic hemilabyrinthectomized tadpoles. 1986, Pubmed , Xenbase
Renier, Genetic dissection of the function of hindbrain axonal commissures. 2010, Pubmed
Rohregger, Postlesional vestibular reorganization improves the gain but impairs the spatial tuning of the maculo-ocular reflex in frogs. 2003, Pubmed
Rousie, Oculomotor, postural, and perceptual asymmetries associated with a common cause. Craniofacial asymmetries and asymmetries in vestibular organ anatomy. 1999, Pubmed
Sahlstrand, Vestibulospinal reflex activity in patients with adolescent idiopathic scoliosis. Postural effects during caloric labyrinthine stimulation recorded by stabilometry. 1979, Pubmed
Sahlstrand, A study of labyrinthine function in patients with adolescent idiopathic scoliosis. I. An electro-nystagmographic study. 1979, Pubmed
Shi, Automatic MRI segmentation and morphoanatomy analysis of the vestibular system in adolescent idiopathic scoliosis. 2011, Pubmed
Straka, Xenopus laevis: an ideal experimental model for studying the developmental dynamics of neural network assembly and sensory-motor computations. 2012, Pubmed , Xenbase
Straka, Spinal plasticity after hemilabyrinthectomy and its relation to postural recovery in the frog. 1995, Pubmed
Straka, Rhombomeric organization of vestibular pathways in larval frogs. 2001, Pubmed
Suwa, Otolith ocular reflex function of the tangential nucleus in teleost fish. 1999, Pubmed
Tezuka, Development of scoliosis in cases with congenital organic abnormalities of the brain-stem. A report of 7 cases. 1971, Pubmed
Trueb, Skeletal development in Xenopus laevis (Anura: Pipidae). 1992, Pubmed , Xenbase
Weinstein, Adolescent idiopathic scoliosis. 2008, Pubmed
Wiener-Vacher, Asymmetric otolith vestibulo-ocular responses in children with idiopathic scoliosis. 1998, Pubmed
Yamada, Etiology of idiopathic scoliosis. 1984, Pubmed
