XB-ART-46881
Dev Biol
2013 Jun 01;3781:1-12. doi: 10.1016/j.ydbio.2013.02.024.
Show Gene links
Show Anatomy links
Different thresholds of Wnt-Frizzled 7 signaling coordinate proliferation, morphogenesis and fate of endoderm progenitor cells.
???displayArticle.abstract???
Wnt signaling has multiple dynamic roles during development of the gastrointestinal and respiratory systems. Differential Wnt signaling is thought to be a critical step in Xenopus endoderm patterning such that during late gastrula and early somite stages of embryogenesis, Wnt activity must be suppressed in the anterior to allow the specification of foregut progenitors. However, the foregut endoderm also expresses the Wnt-receptor Frizzled 7 (Fzd7) as well as several Wnt ligands suggesting that the current model may be too simple. In this study, we show that Fzd7 is required to transduce a low level of Wnt signaling that is essential to maintain foregut progenitors. Foregut-specific Fzd7-depletion from the Xenopus foregut resulted in liver and pancreas agenesis. Fzd7-depleted embryos failed to maintain the foregut progenitor marker hhex and exhibited decreased proliferation; in addition the foregut cells were enlarged with a randomized orientation. We show that in the foregut Fzd7 signals via both the Wnt/β-catenin and Wnt/JNK pathways and that different thresholds of Wnt-Fzd7 activity coordinate progenitor cell fate, proliferation and morphogenesis.
???displayArticle.pubmedLink??? 23562607
???displayArticle.pmcLink??? PMC4263287
???displayArticle.link??? Dev Biol
???displayArticle.grants??? [+]
Species referenced: Xenopus laevis
Genes referenced: a2m actl6a casp3.2 cat.2 cdc42 cdh1 cdh3 ctnnb1 dkk1 fos fzd7 gsk3b hhex jun mapk8 pdx1 rac1 sfrp5 tbx2 ventx1.2 ventx2.2 wnt11 wnt8a
???displayArticle.antibodies??? Cdh3 Ab1
Phenotypes: Xla Wt + BIO(fig.7.a) [+]
Xla Wt + BIO(fig.7.b)
Xla Wt + {ca}Hsa.MAPK8 + fzd7 MO + DEX(fig.6.e)
Xla Wt + Casin(fig.S7.e)
Xla Wt + dkk1(fig.6.a)
Xla Wt + dkk1(fig.6.a)
Xla Wt + dkk1(fig.6.m)
Xla Wt + fzd7 MO(fig.1.b-d)
Xla Wt + fzd7 MO(fig.1.b-d)
Xla Wt + fzd7 MO(fig.1.g-j)
Xla Wt + fzd7 MO(fig.2.f)
Xla Wt + fzd7 MO(fig.2.i)
Xla Wt + fzd7 MO(fig.2.o)
Xla Wt + fzd7 MO(fig.2.q)
Xla Wt + fzd7 MO(fig.2.s)
Xla Wt + fzd7 MO(fig.3.b,d,f,h,j)
Xla Wt + fzd7 MO(fig.3.b,d,f,h,j,m)
Xla Wt + fzd7 MO(fig.3.d)
Xla Wt + fzd7 MO(fig.3.l,l^1)
Xla Wt + fzd7 MO(fig.4.b,e)
Xla Wt + fzd7 MO(fig.4.d,e)
Xla Wt + fzd7 MO(fig.5.b)
Xla Wt + fzd7 MO(fig.5.c,e)
Xla Wt + fzd7 MO(fig.6.b)
Xla Wt + fzd7 MO(fig.6.d)
Xla Wt + fzd7 MO(fig.6.j)
Xla Wt + fzd7 MO(fig.7.e)
Xla Wt + fzd7 MO(fig.7.f)
Xla Wt + fzd7 MO(fig.7.g)
Xla Wt + fzd7 MO(fig.7.h)
Xla Wt + fzd7 MO(fig.S3.d)
Xla Wt + fzd7 MO(fig.S3.f)
Xla Wt + fzd7 MO(fig.S3.i)
Xla Wt + fzd7 MO(fig.S4.c,c^1,g)
Xla Wt + fzd7 MO(fig.S4.d,d^1,h)
Xla Wt + fzd7 MO(fig.S7.c)
Xla Wt + fzd7 MO(fig.S7.d)
Xla Wt + fzd7 MO + BIO(fig.7.k)
Xla Wt + fzd7 MO + BIO(fig.7.l)
Xla Wt + Go 6976(fig.S7.k)
Xla Wt + hydroxyurea(fig.S4.d,d^1,h)
Xla Wt + hydroxyurea(fig.S4.e,e^1,g)
Xla Wt + hydroxyurea(fig.S4.o)
Xla Wt + hydroxyurea(fig.S4.o,p)
Xla Wt + Mmu.lef1-Mmu.ctnnb1-GR + fzd7 MO + DEX(fig.6.k)
Xla Wt + NSC 23766(fig.S7.j)
Xla Wt + SP600125(fig.6.a)
Xla Wt + SP600125(fig.6.h)
Xla Wt + SP600125(fig.6.n)
Xla Wt + XAV939(fig.S2.b)
Xla Wt + XAV939(fig.S2.c)
Xla Wt + XAV939(fig.S2.d)
Xla Wt + XAV939(fig.S2.f)
Xla Wt + XAV939(fig.S2.f)
Xla Wt + XAV939(fig.S2.h)
Xla Wt + {ca}Hsa.MAPK8 + fzd7 MO + DEX(fig.6.e)
Xla Wt + Casin(fig.S7.e)
Xla Wt + dkk1(fig.6.a)
Xla Wt + dkk1(fig.6.a)
Xla Wt + dkk1(fig.6.m)
Xla Wt + fzd7 MO(fig.1.b-d)
Xla Wt + fzd7 MO(fig.1.b-d)
Xla Wt + fzd7 MO(fig.1.g-j)
Xla Wt + fzd7 MO(fig.2.f)
Xla Wt + fzd7 MO(fig.2.i)
Xla Wt + fzd7 MO(fig.2.o)
Xla Wt + fzd7 MO(fig.2.q)
Xla Wt + fzd7 MO(fig.2.s)
Xla Wt + fzd7 MO(fig.3.b,d,f,h,j)
Xla Wt + fzd7 MO(fig.3.b,d,f,h,j,m)
Xla Wt + fzd7 MO(fig.3.d)
Xla Wt + fzd7 MO(fig.3.l,l^1)
Xla Wt + fzd7 MO(fig.4.b,e)
Xla Wt + fzd7 MO(fig.4.d,e)
Xla Wt + fzd7 MO(fig.5.b)
Xla Wt + fzd7 MO(fig.5.c,e)
Xla Wt + fzd7 MO(fig.6.b)
Xla Wt + fzd7 MO(fig.6.d)
Xla Wt + fzd7 MO(fig.6.j)
Xla Wt + fzd7 MO(fig.7.e)
Xla Wt + fzd7 MO(fig.7.f)
Xla Wt + fzd7 MO(fig.7.g)
Xla Wt + fzd7 MO(fig.7.h)
Xla Wt + fzd7 MO(fig.S3.d)
Xla Wt + fzd7 MO(fig.S3.f)
Xla Wt + fzd7 MO(fig.S3.i)
Xla Wt + fzd7 MO(fig.S4.c,c^1,g)
Xla Wt + fzd7 MO(fig.S4.d,d^1,h)
Xla Wt + fzd7 MO(fig.S7.c)
Xla Wt + fzd7 MO(fig.S7.d)
Xla Wt + fzd7 MO + BIO(fig.7.k)
Xla Wt + fzd7 MO + BIO(fig.7.l)
Xla Wt + Go 6976(fig.S7.k)
Xla Wt + hydroxyurea(fig.S4.d,d^1,h)
Xla Wt + hydroxyurea(fig.S4.e,e^1,g)
Xla Wt + hydroxyurea(fig.S4.o)
Xla Wt + hydroxyurea(fig.S4.o,p)
Xla Wt + Mmu.lef1-Mmu.ctnnb1-GR + fzd7 MO + DEX(fig.6.k)
Xla Wt + NSC 23766(fig.S7.j)
Xla Wt + SP600125(fig.6.a)
Xla Wt + SP600125(fig.6.h)
Xla Wt + SP600125(fig.6.n)
Xla Wt + XAV939(fig.S2.b)
Xla Wt + XAV939(fig.S2.c)
Xla Wt + XAV939(fig.S2.d)
Xla Wt + XAV939(fig.S2.f)
Xla Wt + XAV939(fig.S2.f)
Xla Wt + XAV939(fig.S2.h)
???attribute.lit??? ???displayArticles.show???
|
|
|
|
|
Fig. 1. Differential Wnt signaling patterns the Xenopus endoderm. Wnt signaling has different thresholds in the endoderm. Embryos were injected with a dose range of mRNA encoding Sfrp5; 500 pg (B,G), 800 pg (C,H), 2 ng (D,I) and 3 ng (E,J). In situ hybridization for hhex (AâE) and vent1 and vent2, a mixture of both probes referred to as vent1/2 (FâJ) in stage 19 bisected embryos showed that low doses of Sfrp5 expanded the hhex expression domain (yellow dashed line) (BâD) at the expense of hindgut markers vent1/2 (GâI). The highest dose of Sfrp5 resulted in a loss of hhex (E). The number of embryos with the illustrated phenotype is indicated in each panel. |
|
|
Fig. 3. Fzd7-depletion causes defects in foregut cell morphology. (A,B) Bight field view of the foregut surface at stage 20 showed that Fzd7 morphants exhibit larger loosely adherent cells (B), compared to controls (A). (C) Confocal immunostaining of the foregut (anterior left, dorsal up) with β1-integrin (C,D), C-cadherin (E,F), β-catenin (G,H) and phalloidin (F-actin) (I,J) showed decreased cell adhesion molecules and reduced cytoskeleton in the enlarged foregut cells of Fzd7 morphants. All of the images were taken using same setting for control and fzd7-MO embryos. (K,L) Quantitation of cell size and orientation; foregut cell length, width and orientation in control (K) and fzd7- MO injected embryos (L) were measured from β-catenin immunostaining (green) using Image-J. Nuclei shown in blue, fzd7-MO/RLDx in red. All images were oriented with dorsal up. The yellow line marks the long axis of foregut cells, and quantification shows the frequency of orientations of the long axis of cells in Fzd7 morphants (L,L') and control (K,K') n1⁄4 the total number of foregut cells from 5 uninjected (K') and 5 fzd7-MO embryos (L' ). (M) The relative length, width, and length/width radio in control and Fzd7-depleted foregut cells.**po0.01 relative to controls in Student's t-test. (N) Western blot analysis shows no significant changes of total E-cadherin and C-cadherin level in the foregut explants. |
|
|
Fig. 4. Fzd7-depletion causes reduced cell proliferation. (A) Confocal immunos- taining of phospho-Histone h3 (PH3; green), nuclei (blue) and fzd7-MO/RLDx (red) at stage 12 (A,B) and stage 19 (C,D) show that Fzd7-depleted embryos exhibit reduced foregut (outlined in dashed yellow line) proliferation. (E) Mean number of PH3 positive cells in the foregut 7S.D. *po0.05 relative to sibling controls in Student's t-test (n1⁄44 embryos/ condition). |
|
|
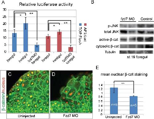
Fig. 5. Fzd7 depletion results loss of both Wnt/β-catenin and Wnt/JNK activity in the foregut. (A) Fzd7-depletion resulted in a reduction of β-catenin/Tcf and JNK/AP1 activity in the foregut. TOP:flash or AP1:Luciferase reporter plasmids were injected into either the D1 foregut endoderm cells or the D4 hindgut endoderm cells at the 32-cell stage, with or without fzd7-MO as indicated. The TOP:Flash reporter is an indicator of β-catenin/Tcf activity, while the AP1:luciferase reporter is an indicator of JNK-mediated c-Jun/ c-Fos (AP1) activity. At stage 20 luciferase activity was measured, in triplicate. The average relative luciferase activity, normalized to co-injected pRTK:Renila, from three biological replicates per condition is shown 7S.D. *po0.05 and ** po0.01 relative to control foregut in Student's t-test. (B) Western blot showed decreased phospho-JNK1/2 (p-JNK) and a loss of dephosphorylated active β-catenin and total cytosolic β-catenin in the foregut explants at stage 19. (C): Confocal immunostaining showed reduced nuclear β-catenin levels in Fzd7 morphant foregut tissue (D) relative to controls (C), at stage 20. (E) Mean pixel intensity of nuclear β-catenin staining measured using Image- J 7S.D (foregut cells were scored from 5 embryos/ condition). |
|
|
Fig. 6. Fzd7 signals via both β-catenin and JNK coordinate foregut cell proliferation, gene expression and cell morphology. (A) Inhibition of either Wnt/β-catenin or JNK pathways reduced foregut cell proliferation. Embryos were either injected with RNA encoding Dkk1 (500 pg) to block the Wnt/β-catenin pathway or treated with the cell soluble JNK inhibitor SP600125 (JNKi; 100 μM). Mean number of PH3 positive cells in the foregut +/âS.D. *po0.05 and ** po0.01compared to controls (n1â44 embryos/ condition). (B) Activation of either β-catenin or JNK signaling rescued cell proliferation in Fzd7 morphants. Embryos were injected with fzd7-MOs (50 ng) with or without RNA encoding a constitutively active JNK (c.a. JNK; 200 pg) or a hormone inducible GR:Lef-βCTA (β-cat; 200 pg) activated by 1 μM dexamethasone at stage 11. Mean number of PH3 positive foregut cells at stage 12 7S.D. *po0.05 relative to control and **po0.05 relative to fzd7-MO alone in Student's t-test (n1â44 embryos/ condition). (C) Fzd7/ JNK signaling regulates cell shape. Confocal immunostaining of β-catenin at stage 20 showed that c.a.JNK injection (F) rescued the cell-size defects in Fzd7 morphants (D), whereas activation of the GR:Lef-βCTA (β-cat) did not (E). The JNK inhibitor (JNKi) caused a reduction of cytoskeletal β-catenin and increased cell size (H), phenocopying fzd7- MO (D), whereas Dkk1 (1.5 ng) had no effects on cell morphology (G). (I) Both Fzd7/β-catenin and Fzd7/JNK regulate gene expression. In situ hybridization to stage 20 embryos showed that co-injection of either GR:Lef-βCTA (β-cat) (K) or c.a.JNK (L) restored hhex expression in Fzd7 morphants (J), whereas the JNK inhibitor (N) or high levels of Dkk1 (1.5 ng) (M) suppressed hhex. The number of embryos with the illustrated phenotype is indicated in each panel. |
|
|
Fig. 7. Multiple thresholds of Wnt/Fzd7/β-catenin activity pattern the endoderm. (A) Fzd7/β-catenin signaling levels were modulated in a dose response with different combination of fzd7-MOs and/or treatment with BIO, a GSK3 inhibitor that stabilizes β-catenin. In situ hybridization of the foregut marker hhex and the mid/hindgut markers vent1/2 in stage 20 embryos showed that increasing dose of BIO and therefore increasing β-catenin activity decreased hhex while expanding vent1/2 (A, B) relative to untreated controls (C, D). A partial knockdown of Fzd7 (25 ng of fzd7-MOs) resulted in a modest increase in hhex and reduction of vent1/2 (E, F), whereas a complete Fzd7 knockdown by 50 ng of the fzd7-MO caused a loss of hhex, which was not accompanied by an expansion of vent1/2 (G, H). A low dose of BIO (5 uM in I,J) rescued hhex expression in fzd7-depleted embryos (I, J), whereas a higher BIO dose (10 uM) resulted in the foregut adopting a hindgut fate and expressing ectopic vent1/2 (K, L). The number of embryos with the illustrated phenotype is indicated in each panel. |
|
|
Fig. 8. A model of how Wnt/Fzd7/Sfrp5 regulate β-catenin and JNK signaling to coordinate endoderm fate, morphogenesis. (A) Schematic of a neurula embryo (anterior left) showing expression of the fzd7 (green), wnt11, wnt5 and wnt8 in the ventral mesoderm and endoderm (blue) and the Wnt-antagonist sfrp5 in the surface of the foregut endoderm (red). The spatial expression pattern of receptors, ligands and antagonists is postulated to establish differential Wnt activity in the endoderm. (B) Different thresholds of β-catenin/TCF activity (red line) pattern endoderm with high activity promoting hindgut progenitor fate (hg), where as a low but essential level of β-catenin/ TCF is required to maintain foregut (fg) fate. (C) Differential Fzd7/JNK activity might regulate cell shape, adhesion and morphogenesis in the foregut (green). Fzd7/JNK signaling in the deep endoderm promotes cell adhesion and the oriented cell shape required for gut elongation. Sfrp5 in the surface layer reduces JNK activity to a low but essential level to establish an epithelium. If JNK activity is too low (as in Fzd7 morphants) cells become enlarged, loosely adherent with a random orientation. |
|
|
Figure S1. Expression pattern of fzd7, sfrp5, and wnt11: (A) Schematic of an early somite stage Xenopus embryo showing foregut (fg) and hindgut (hg) progenitors, adapted from (Li et al., 2008). (B) In situ hybridization to stage 180 bisected embryos shows expression of sfrp5 (B), fzd7 (C) and wnt11 (D). |
|
|
Figure S2. Wnt signaling has different thresholds in the endoderm. (A-H) Embryos were treated with the following doses of XAV-939 to promote β-catenin degradation: DMSO vehicle (A,E), 10 μM (B,F), 30 μM (C,G), 80 μM (D,H). In situ hybridization to stage 19 bisected embryos showed that low doses of XAV-939 expanded the hhex expression domain (yellow dashed line) (B) at the expense of hindgut markers vent1 and vent2 (a mixture of both probes referred to as vent1/2) (F). The highest dose of XAV-939 resulted in a loss of hhex and vent1/2 (C,D,G, H). The number of embryos with the illustrated phenotype is indicated in each panel. |
|
|
Figure S3. Loss of Fzd7 in endoderm does not cause defects in Brachet's cleft formation or gastrulation (A,D,G) Bright field and fluorescent images (B, E, H) of bisected gastrula show that the formation of Brachet's cleft between the mesendoderm and the ectoderm (red arrows) of the dorsal lip (A, B) was inhibited by injection of fzd7-MOs into B1 cells at the 32-cell stage mesodermal cells (D, E), as previously published (Winklbauer, R., Medina, A., Swain, R. K. and Steinbeisser, H. (2001) 'Frizzled-7 signalling controls tissue separation during Xenopus gastrulation', Nature 413(6858): 856-60). However, injection of the fzd7-MOs into the D1 cells had little is any impact on tissue-separation (G,H). (C, F) At stage 32 B1-injected embryos exhibited typical bent axis and spina bifida, consistent with the known role of Fzd7 in convergent extension of the axial mesoderm. In contrast D1-injected embryos did not have axial defects but rather exhibited foregut edema. |
|
|
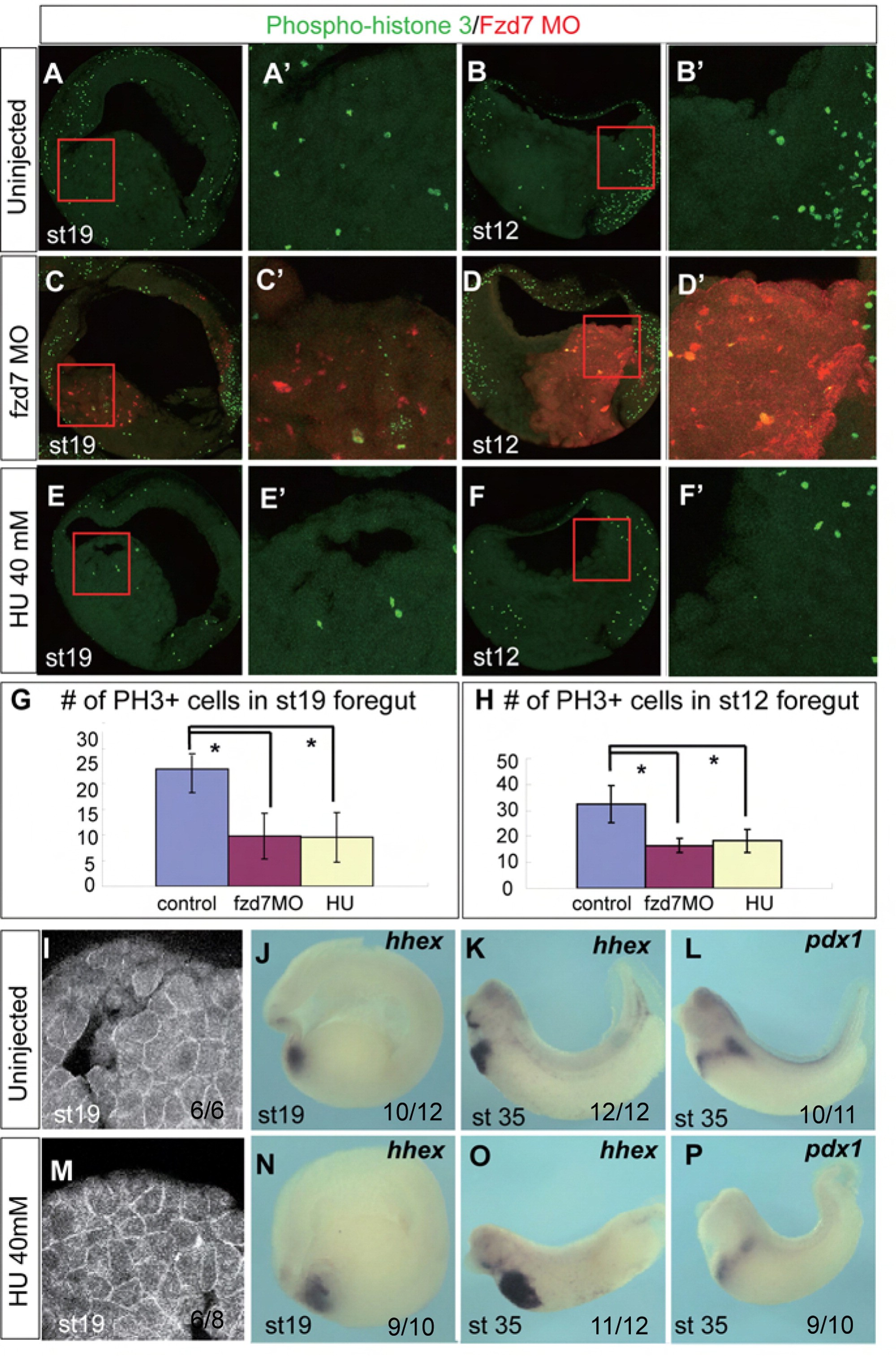
Figure S4. Inhibition of cell proliferation cannot account for disrupted foregut morphology or loss of gene expression (A-F) Confocal immunostaining at stage 12 and 19 for phospho-histone h3 (PH3+; green) in control (A, B), fzd7-MO (red) injected (C, D) or embryos treated with 20 mM hydroxyurea (HU) to inhibit proliferation (E, F). Quantitation at (G) stage 19 and (H) stage 12 showed that the mean number of PH3+ cells +/− S. D. (n=4 embryos/condition) in the foregut was reduced to comparable levels in Fzd7-depleted and HU treated embryos *p<0.05 relative to age matched controls in T-test (I, M) Confocal immunostaining ofcortical β-catenin showing that HU treatment does not cause foregut morphogenesis defects. (J-P) In situ hybridization shows HU does not reduce expression of foregut markers hhex or pdx1. The number of embryos with the illustrated phenotype is indicated in each panel. |
|
|
Figure S5. Loss of Fzd7 does not cause ectopic apoptosis: (A, C, E) TUNEL and (B, D, F) active-caspase-3 immunostaining (green) showed that fzd7-MO embryos did not exhibit elevated apoptosis at stage 19, whereas injection of a +control MO that is known to induce apoptosis exhibits robust caspase-3 activity (F). The number of embryos with the illustrated phenotype is indicated in each panel. |
|
|
Figure S6. JNK inhibition prevents endoderm elongation: At stage 15 isolated ventral explants: (A) or whole embryos (B,C) were treated with DMSO (A, B) or JNK-inhibitor SP600125 (100 μM) and the length of the explants was measured at stage 30 (A. **p<0.01 relative to age matched controls in T-test |
|
|
Figure S7. Impact of non-canonical Wnt pathway inhibitors on foregut morphology and gene expression: (A) Confocal immunostaining of β-catenin to show foregut cell size and shape and in situ hybridization for hhex at stage 19 in the following embryos: (A, B) DMSO control, (C, D) fzd7-MO (50 ng), (E, F) Cdc42 inhibitor (50 ) (G, H) CamKinase inhibitor (20 ), (I, J) Rac1 inhibitor (100 ) and (K, L) Ca2+ dependant PKC inhibitor (40 ). The number of embryos with the illustrated phenotype is indicated in each panel. |
References [+] :
Adams,
Quantitative analysis of cadherin-catenin-actin reorganization during development of cell-cell adhesion.
1996, Pubmed
Adams, Quantitative analysis of cadherin-catenin-actin reorganization during development of cell-cell adhesion. 1996, Pubmed
Bovolenta, Frizzled/RYK mediated signalling in axon guidance. 2006, Pubmed
Brown, The maternal Xenopus beta-catenin signaling pathway, activated by frizzled homologs, induces goosecoid in a cell non-autonomous manner. 2000, Pubmed , Xenbase
Cha, Wnt5a and Wnt11 interact in a maternal Dkk1-regulated fashion to activate both canonical and non-canonical signaling in Xenopus axis formation. 2008, Pubmed , Xenbase
Cha, Wnt11/5a complex formation caused by tyrosine sulfation increases canonical signaling activity. 2009, Pubmed , Xenbase
Cheyette, Dapper, a Dishevelled-associated antagonist of beta-catenin and JNK signaling, is required for notochord formation. 2002, Pubmed , Xenbase
Chu, Force measurements in E-cadherin-mediated cell doublets reveal rapid adhesion strengthened by actin cytoskeleton remodeling through Rac and Cdc42. 2004, Pubmed
Clevers, Wnt/beta-catenin signaling in development and disease. 2006, Pubmed
Djiane, Role of frizzled 7 in the regulation of convergent extension movements during gastrulation in Xenopus laevis. 2000, Pubmed , Xenbase
Domingos, The Wnt/beta-catenin pathway posteriorizes neural tissue in Xenopus by an indirect mechanism requiring FGF signalling. 2001, Pubmed , Xenbase
Goessling, APC mutant zebrafish uncover a changing temporal requirement for wnt signaling in liver development. 2008, Pubmed
Goss, Wnt2/2b and beta-catenin signaling are necessary and sufficient to specify lung progenitors in the foregut. 2009, Pubmed
Grumolato, Canonical and noncanonical Wnts use a common mechanism to activate completely unrelated coreceptors. 2010, Pubmed
Huang, Tankyrase inhibition stabilizes axin and antagonizes Wnt signalling. 2009, Pubmed
Kim, Ryk cooperates with Frizzled 7 to promote Wnt11-mediated endocytosis and is essential for Xenopus laevis convergent extension movements. 2008, Pubmed , Xenbase
Kim, JNK and ROKalpha function in the noncanonical Wnt/RhoA signaling pathway to regulate Xenopus convergent extension movements. 2005, Pubmed , Xenbase
Kroon, Pancreatic endoderm derived from human embryonic stem cells generates glucose-responsive insulin-secreting cells in vivo. 2008, Pubmed
Lade, Beta-catenin signaling in hepatic development and progenitors: which way does the WNT blow? 2011, Pubmed , Xenbase
Lee, JNK regulates binding of alpha-catenin to adherens junctions and cell-cell adhesion. 2011, Pubmed
Li, Sfrp5 coordinates foregut specification and morphogenesis by antagonizing both canonical and noncanonical Wnt11 signaling. 2008, Pubmed , Xenbase
Liao, Jun NH2-terminal kinase (JNK) prevents nuclear beta-catenin accumulation and regulates axis formation in Xenopus embryos. 2006, Pubmed , Xenbase
MacDonald, Wnt/beta-catenin signaling: components, mechanisms, and diseases. 2009, Pubmed , Xenbase
McLin, Repression of Wnt/beta-catenin signaling in the anterior endoderm is essential for liver and pancreas development. 2007, Pubmed , Xenbase
Medina, Interaction of Frizzled 7 and Dishevelled in Xenopus. 2000, Pubmed , Xenbase
Medina, Xenopus paraxial protocadherin has signaling functions and is involved in tissue separation. 2004, Pubmed , Xenbase
Medina, Xenopus frizzled 7 can act in canonical and non-canonical Wnt signaling pathways: implications on early patterning and morphogenesis. 2000, Pubmed , Xenbase
Mii, Secreted Frizzled-related proteins enhance the diffusion of Wnt ligands and expand their signalling range. 2009, Pubmed , Xenbase
Mii, Secreted Wnt "inhibitors" are not just inhibitors: regulation of extracellular Wnt by secreted Frizzled-related proteins. 2011, Pubmed
Mikels, Purified Wnt5a protein activates or inhibits beta-catenin-TCF signaling depending on receptor context. 2006, Pubmed
Moody, Fates of the blastomeres of the 32-cell-stage Xenopus embryo. 1987, Pubmed , Xenbase
Murtaugh, The what, where, when and how of Wnt/β-catenin signaling in pancreas development. 2008, Pubmed
Nagy, Wnt-11 signalling controls ventricular myocardium development by patterning N-cadherin and beta-catenin expression. 2010, Pubmed
Nemeth, Wnt5a inhibits canonical Wnt signaling in hematopoietic stem cells and enhances repopulation. 2007, Pubmed
Ober, Mesodermal Wnt2b signalling positively regulates liver specification. 2006, Pubmed
Ohnuma, p27Xic1, a Cdk inhibitor, promotes the determination of glial cells in Xenopus retina. 1999, Pubmed , Xenbase
Poulain, Interplay between Wnt2 and Wnt2bb controls multiple steps of early foregut-derived organ development. 2011, Pubmed
Rankin, A gene regulatory network controlling hhex transcription in the anterior endoderm of the organizer. 2011, Pubmed , Xenbase
Reed, Morphogenesis of the primitive gut tube is generated by Rho/ROCK/myosin II-mediated endoderm rearrangements. 2009, Pubmed , Xenbase
Rozario, The physical state of fibronectin matrix differentially regulates morphogenetic movements in vivo. 2009, Pubmed , Xenbase
Sato, Maintenance of pluripotency in human and mouse embryonic stem cells through activation of Wnt signaling by a pharmacological GSK-3-specific inhibitor. 2004, Pubmed
Schambony, Wnt-5A/Ror2 regulate expression of XPAPC through an alternative noncanonical signaling pathway. 2007, Pubmed , Xenbase
Schier, Molecular genetics of axis formation in zebrafish. 2005, Pubmed
Schlessinger, Wnt signaling pathways meet Rho GTPases. 2009, Pubmed , Xenbase
Seifert, Frizzled/PCP signalling: a conserved mechanism regulating cell polarity and directed motility. 2007, Pubmed
Serls, Different thresholds of fibroblast growth factors pattern the ventral foregut into liver and lung. 2005, Pubmed
Shin, Restriction of hepatic competence by Fgf signaling. 2011, Pubmed
Sinner, Sox17 and beta-catenin cooperate to regulate the transcription of endodermal genes. 2004, Pubmed , Xenbase
Si-Tayeb, Highly efficient generation of human hepatocyte-like cells from induced pluripotent stem cells. 2010, Pubmed
Spence, Directed differentiation of human pluripotent stem cells into intestinal tissue in vitro. 2011, Pubmed , Xenbase
Sumanas, The putative wnt receptor Xenopus frizzled-7 functions upstream of beta-catenin in vertebrate dorsoventral mesoderm patterning. 2000, Pubmed , Xenbase
Sumanas, Xenopus frizzled-7 morphant displays defects in dorsoventral patterning and convergent extension movements during gastrulation. 2001, Pubmed , Xenbase
Tao, Maternal wnt11 activates the canonical wnt signaling pathway required for axis formation in Xenopus embryos. 2005, Pubmed , Xenbase
Tao, G-protein-coupled signals control cortical actin assembly by controlling cadherin expression in the early Xenopus embryo. 2007, Pubmed , Xenbase
Topol, Wnt-5a inhibits the canonical Wnt pathway by promoting GSK-3-independent beta-catenin degradation. 2003, Pubmed
Ulrich, Wnt11 functions in gastrulation by controlling cell cohesion through Rab5c and E-cadherin. 2005, Pubmed
Usui, Flamingo, a seven-pass transmembrane cadherin, regulates planar cell polarity under the control of Frizzled. 1999, Pubmed
Vaezi, Actin cable dynamics and Rho/Rock orchestrate a polarized cytoskeletal architecture in the early steps of assembling a stratified epithelium. 2002, Pubmed
Vasioukhin, Directed actin polymerization is the driving force for epithelial cell-cell adhesion. 2000, Pubmed
Verzi, Wnt signaling in gut organogenesis. 2008, Pubmed
Wallingford, The developmental biology of Dishevelled: an enigmatic protein governing cell fate and cell polarity. 2005, Pubmed
Wandzioch, Dynamic signaling network for the specification of embryonic pancreas and liver progenitors. 2009, Pubmed
Wheeler, Two novel Xenopus frizzled genes expressed in developing heart and brain. 1999, Pubmed , Xenbase
Winklbauer, Frizzled-7 signalling controls tissue separation during Xenopus gastrulation. 2001, Pubmed , Xenbase
Witzel, Wnt11 controls cell contact persistence by local accumulation of Frizzled 7 at the plasma membrane. 2006, Pubmed
Zaret, Genetic programming of liver and pancreas progenitors: lessons for stem-cell differentiation. 2008, Pubmed
Zorn, Vertebrate endoderm development and organ formation. 2009, Pubmed , Xenbase
Zorn, Anterior endomesoderm specification in Xenopus by Wnt/beta-catenin and TGF-beta signalling pathways. 1999, Pubmed , Xenbase
Zorn, Molecular basis of vertebrate endoderm development. 2007, Pubmed , Xenbase
