XB-ART-46876
J Cell Biol
2013 Apr 15;2012:191-200. doi: 10.1083/jcb.201211041.
Show Gene links
Show Anatomy links
Xenopus oocyte meiosis lacks spindle assembly checkpoint control.
Shao H, Li R, Ma C, Chen E, Liu XJ.
???displayArticle.abstract???
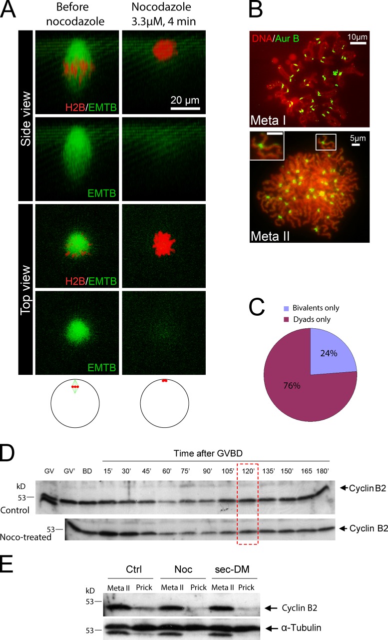
The spindle assembly checkpoint (SAC) functions as a surveillance mechanism to detect chromosome misalignment and to delay anaphase until the errors are corrected. The SAC is thought to control mitosis and meiosis, including meiosis in mammalian eggs. However, it remains unknown if meiosis in the eggs of nonmammalian vertebrate species is also regulated by SAC. Using a novel karyotyping technique, we demonstrate that complete disruption of spindle microtubules in Xenopus laevis oocytes did not affect the bivalent-to-dyad transition at the time oocytes are undergoing anaphase I. These oocytes also acquired the ability to respond to parthenogenetic activation, which indicates proper metaphase II arrest. Similarly, oocytes exhibiting monopolar spindles, via inhibition of aurora B or Eg5 kinesin, underwent monopolar anaphase on time and without additional intervention. Therefore, the metaphase-to-anaphase transition in frog oocytes is not regulated by SAC.
???displayArticle.pubmedLink??? 23569212
???displayArticle.pmcLink??? PMC3628510
???displayArticle.link??? J Cell Biol
???displayArticle.grants??? [+]
Species referenced: Xenopus laevis
Genes referenced: ccnb2 h2bc21 kidins220 kif11
???attribute.lit??? ???displayArticles.show???
References [+] :
Batiha,
Evidence that the spindle assembly checkpoint does not regulate APC(Fzy) activity in Drosophila female meiosis.
2012, Pubmed
Batiha, Evidence that the spindle assembly checkpoint does not regulate APC(Fzy) activity in Drosophila female meiosis. 2012, Pubmed
Bayaa, The classical progesterone receptor mediates Xenopus oocyte maturation through a nongenomic mechanism. 2000, Pubmed , Xenbase
Belloc, A deadenylation negative feedback mechanism governs meiotic metaphase arrest. 2008, Pubmed , Xenbase
Benink, Concentric zones of active RhoA and Cdc42 around single cell wounds. 2005, Pubmed , Xenbase
Brunet, Kinetochore fibers are not involved in the formation of the first meiotic spindle in mouse oocytes, but control the exit from the first meiotic M phase. 1999, Pubmed
Clark-Maguire, Localization of the mei-1 gene product of Caenorhaditis elegans, a meiotic-specific spindle component. 1994, Pubmed
Clute, Regulation of the appearance of division asynchrony and microtubule-dependent chromosome cycles in Xenopus laevis embryos. 1995, Pubmed , Xenbase
Eichenlaub-Ritter, Nocodazole sensitivity, age-related aneuploidy, and alterations in the cell cycle during maturation of mouse oocytes. 1989, Pubmed
Ferrell, The biochemical basis of an all-or-none cell fate switch in Xenopus oocytes. 1998, Pubmed , Xenbase
Furuno, Suppression of DNA replication via Mos function during meiotic divisions in Xenopus oocytes. 1994, Pubmed , Xenbase
Gall, Examining the contents of isolated Xenopus germinal vesicles. 2010, Pubmed , Xenbase
Gerhart, Cell cycle dynamics of an M-phase-specific cytoplasmic factor in Xenopus laevis oocytes and eggs. 1984, Pubmed , Xenbase
Graf, Genetics of Xenopus laevis. 1991, Pubmed , Xenbase
Hara, A cytoplasmic clock with the same period as the division cycle in Xenopus eggs. 1980, Pubmed , Xenbase
Hodges, Simultaneous analysis of chromosomes and chromosome-associated proteins in mammalian oocytes and embryos. 2002, Pubmed
Homer, Mad2 is required for inhibiting securin and cyclin B degradation following spindle depolymerisation in meiosis I mouse oocytes. 2005, Pubmed
Hu, Cell polarization during monopolar cytokinesis. 2008, Pubmed
Kolano, Error-prone mammalian female meiosis from silencing the spindle assembly checkpoint without normal interkinetochore tension. 2012, Pubmed
Leblanc, The small GTPase Cdc42 promotes membrane protrusion during polar body emission via ARP2-nucleated actin polymerization. 2011, Pubmed , Xenbase
LeMaire-Adkins, Lack of checkpoint control at the metaphase/anaphase transition: a mechanism of meiotic nondisjunction in mammalian females. 1997, Pubmed
Liu, Oocyte isolation and enucleation. 2006, Pubmed , Xenbase
Ma, Biphasic activation of Aurora-A kinase during the meiosis I- meiosis II transition in Xenopus oocytes. 2003, Pubmed , Xenbase
Ma, Cdc42 activation couples spindle positioning to first polar body formation in oocyte maturation. 2006, Pubmed , Xenbase
Matthews, ZYG-9, a Caenorhabditis elegans protein required for microtubule organization and function, is a component of meiotic and mitotic spindle poles. 1998, Pubmed
Murray, Dominoes and clocks: the union of two views of the cell cycle. 1989, Pubmed
Musacchio, The spindle-assembly checkpoint in space and time. 2007, Pubmed
Nagaoka, Oocyte-specific differences in cell-cycle control create an innate susceptibility to meiotic errors. 2011, Pubmed
Ohan, RHO-associated protein kinase alpha potentiates insulin-induced MAP kinase activation in Xenopus oocytes. 1999, Pubmed , Xenbase
Ohsumi, Meiosis-specific cell cycle regulation in maturing Xenopus oocytes. 1994, Pubmed , Xenbase
Peter, The APC is dispensable for first meiotic anaphase in Xenopus oocytes. 2001, Pubmed , Xenbase
Pines, Mitosis: a matter of getting rid of the right protein at the right time. 2006, Pubmed
Rieder, Anaphase onset in vertebrate somatic cells is controlled by a checkpoint that monitors sister kinetochore attachment to the spindle. 1994, Pubmed
Rieder, The checkpoint delaying anaphase in response to chromosome monoorientation is mediated by an inhibitory signal produced by unattached kinetochores. 1995, Pubmed
Schultz, Biochemical studies of mammalian oogenesis: Protein synthesis during oocyte growth and meiotic maturation in the mouse. 1977, Pubmed
Shao, Aurora B regulates spindle bipolarity in meiosis in vertebrate oocytes. 2012, Pubmed , Xenbase
Skoufias, S-trityl-L-cysteine is a reversible, tight binding inhibitor of the human kinesin Eg5 that specifically blocks mitotic progression. 2006, Pubmed
Sluder, Role of spindle microtubules in the control of cell cycle timing. 1979, Pubmed
Soewarto, Consequences of non-extrusion of the first polar body and control of the sequential segregation of homologues and chromatids in mammalian oocytes. 1995, Pubmed
Taieb, Activation of the anaphase-promoting complex and degradation of cyclin B is not required for progression from Meiosis I to II in Xenopus oocytes. 2001, Pubmed , Xenbase
Tian, Identification of XPR-1, a progesterone receptor required for Xenopus oocyte activation. 2000, Pubmed , Xenbase
Verlhac, Asymmetric division in mouse oocytes: with or without Mos. 2000, Pubmed
von Dassow, Action at a distance during cytokinesis. 2009, Pubmed , Xenbase
Wassarman, Meiotic maturation of mouse oocytes in vitro: inhibition of maturation at specific stages of nuclear progression. 1976, Pubmed
Zhang, Polar body emission requires a RhoA contractile ring and Cdc42-mediated membrane protrusion. 2008, Pubmed , Xenbase
Zou, Identification of a vertebrate sister-chromatid separation inhibitor involved in transformation and tumorigenesis. 1999, Pubmed , Xenbase
