XB-ART-46873
PLoS One
2013 Jan 01;84:e60865. doi: 10.1371/journal.pone.0060865.
Show Gene links
Show Anatomy links
IQGAP1 functions as a modulator of dishevelled nuclear localization in Wnt signaling.
???displayArticle.abstract???
Dishevelled (DVL) is a central factor in the Wnt signaling pathway, which is highly conserved among various organisms. DVL plays important roles in transcriptional activation in the nucleus, but the molecular mechanisms underlying their nuclear localization remain unclear. In the present study, we identified IQGAP1 as a regulator of DVL function. In Xenopus embryos, depletion of IQGAP1 reduced Wnt-induced nuclear accumulation of DVL, and expression of Wnt target genes during early embryogenesis. The domains in DVL and IQGAP1 that mediated their interaction are also required for their nuclear localization. Endogenous expression of Wnt target genes was reduced by depletion of IQGAP1 during early embryogenesis, but notably not by depletion of other IQGAP family genes. Moreover, expression of Wnt target genes caused by depletion of endogenous IQGAP1 could be rescued by expression of wild-type IQGAP1, but not IQGAP1 deleting DVL binding region. These results provide the first evidence that IQGAP1 functions as a modulator in the canonical Wnt signaling pathway.
???displayArticle.pubmedLink??? 23577172
???displayArticle.pmcLink??? PMC3618174
???displayArticle.link??? PLoS One
Species referenced: Xenopus
Genes referenced: dvl2 fzd7 iqgap1 iqgap2 myc odc1 sia1 wnt3a wnt8a
???displayArticle.morpholinos??? dvl1 MO2 dvl2 MO1 dvl3 MO3 iqgap1 MO1 iqgap2 MO2 iqgap3 MO1
???attribute.lit??? ???displayArticles.show???
|
|
Figure 1. IQGAP associates with DVL. show more (A) Interaction between ectopically-expressed hIQGAP1 and hDVL1 in HEK 293 cells. Immunoprecipitates (IP) obtained using anti-FLAG antibody were subjected to Western blotting (WB) with the indicated antibodies. +, present; -, absent. (B) Interaction between endogenous hIQGAP1 and hDVL1 in HEK 293T cells. The cultured cells were stimulated with recombinant human Wnt3A for 6 hours (right panels). (C) Interaction between ectopically-expressed hIQGAP1, hIQGAP2, hIQGAP3 and hDVL isoforms in HEK 293T cells. (C) hIQGAP1. (D) hIQGAP2. (E) hIQGAP3. (F) A schematic of the domains of hIQGAP1 and truncated constructs. (G) Interactions between ectopically-expressed hDVL1 and truncated hIQGAP1 constructs. (H) Interactions among ectopically-expressed hIQGAP1 and truncated hDVL1 constructs. (I) A schematic of the domains of hDVL1 and truncated constructs. doi:10.1371/journal.pone.0060865.g001 |
|
|
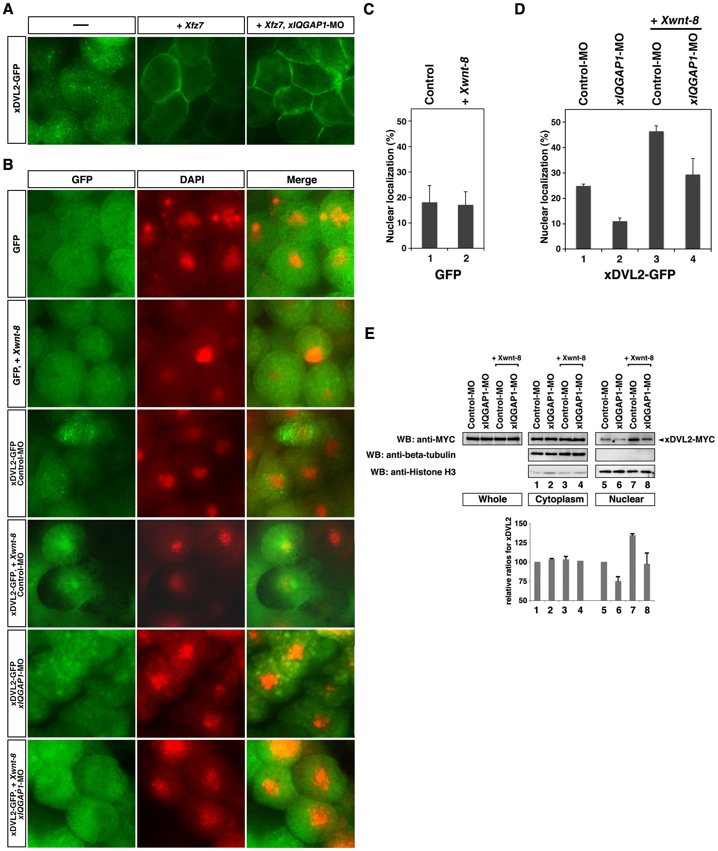
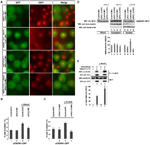
Figure 2. Localization of xDVL2-GFP. (a,b) Localization of xDVL2-GFP in Xenopus animal cap cells at stage 10. (A) xDvl2-GFP localized in punctate structures in the cytoplasm (left). Over-expression of Xfz7 recruited xDVL2-GFP to the plasma membrane (center). xIQGAP1-MO did not affect the membrane localization of xDVL2-GFP induced by Xfz7 (right). (B) Nuclear localization of GFP and xDVL2-GFP caused by over-expression of Xwnt-8 and xIQGAP1-MO. GFP signals (left). DAPI staining of animal cap cells (center). Merge (right). (C, D) The ratio of cells that had nuclear fluorescence signals. The average of ratio was taken with six explants in 3 independent experiments (See Materials and Methods). Error bars represent standard deviation of the mean with six explants. Statistical significance was determined by Student's t-test. (C) The ratio of GFP localized in the nucleus in cells. Xwnt-8 was co-injected in lanes 2. Lane 1: n = 291, 18.2%, lane 2: n = 320, 17.2%. P>0.1 [between lane 1 and lane 2]. (D) The ratio of xDVL2-GFP localized in the nucleus in cells injected with xIQGAP1-MO. Xwnt-8 was co-injected in lanes 3 and 4. Lane 1: n = 918, 26.0%, lane 2: n = 1694, 11.0%, lane 3: n = 263, 46.4%, lane 4: n = 477, 29.4%. P<0.01 [between lane 1 and lane 2], P<0.01 [between lane 3 and lane 4]. (E) Cytoplasmic and nuclear distribution of xDVL2, xIQGAP1 and catenin in animal cap cells. MYC-tagged xDVL2 mRNA (100 pg) was injected into the animal poles of 4-cell stage embryos, and the injected animal caps were dissected at stage 10. Lysates from the animal caps were fractionated and subjected to Western blotting with indicated antibodies. Each relative intensity was measured by ImageJ, and its relative ratio was calculated against Input with beta-tubulin for cytoplasm or with Histone H3 for nuclear. Error bars represent standard deviation of the mean in three experiments. Statistical significance was determined by Student's t-test. P<0.1 [between lane 5 and lane 6], P<0.1 [between lane 7 and lane 8]. doi:10.1371/journal.pone.0060865.g002 |
|
|
Figure 3. Localization of xIQGAP1-GFP. (A) Nuclear localization of xIQGAP1-GFP in stage 10 Xenopus animal cap cells over-expressing Xwnt-8 and xDVL1, 2, 3-MO. GFP signals (left). DAPI staining of animal cap cells (center). Merge (right). (B, C)The ratio of cells that had nuclear fluorescence signals. The following procedure is indicated in Figure 2C. (B) The ratio of nuclear localized xIQGAP1-GFP in cells injected with xDVL2-MO. Lane 1: n = 388, 22.7%, lane 2: n = 361, 22.2%, lane 3: n = 616, 20.9%, lane 4: n = 534, 39.7%. P>0.1 [between lane 1 and lane 2], P<0.05 [between lane 3 and lane 4]. (C) The ratio of nuclear-localized xIQGAP1-GFP in cells injected with xDVL1-MO, xDVL2-MO and xDVL3-MO in Xenopus animal cap cells at stage 10. Lane 1: n = 1424, 23.0%, lane 2: n = 1306, 21.6%, lane 3: n = 1702, 37.6%, lane 4: n = 1409, 16.6%. P>0.1 [between lane 1 and lane 2], P<0.01 [between lane 3 and lane 4]. (D) Cytoplasmic and nuclear distribution of xIQGAP1 in animal cap cells. MYC-tagged xIQGAP1 mRNA (100 pg) was injected into the animal poles of 4-cell stage embryos. The following procedure is indicated in Figure 2C. P<0.1 [between lane 5 and lane 6], P<0.1 [between lane 7 and lane 8]. (E) Interaction between ectopically-expressed xDVL2 and xIQGAP1 in HEK 293T cells. The transfected cultured cells were stimulated with recombinant human Wnt3A for 6 hours in lanes 3 and 4. The bars represent the IP/Input ratios of xDVL2-FLAG for each transfection. Error bars represent standard deviation of the mean in three experiments. Statistical significance was determined by Student's t-test. P<0.1 [between lane 2 and lane 4]. doi:10.1371/journal.pone.0060865.g003 |
|
|
Figure 4. xIQGAP1 is required for the canonical Wnt pathway during early embryogenesis. (A) Quantitative RT-PCR analysis of early dorsal Wnt target genes (n = 3). Each indicated morpholino (15 ng) was injected into two dorsal blastomeres of 4-cell embryos. RNAs from dissected dorsal sectors of injected embryos were extracted at stage 10. RNAs from dissected dorsal and ventral sectors of uninjected embryos were used as controls. The value obtained for each gene was normalized to the level of ODC (ornithine decarboxylase). The value of dorsal sectors was set to 100 and other values were computed. Error bars represent standard deviation of the mean in three experiments. Statistical significance was determined by Student's t-test for each marker gene. The highest P values in three marker genes were chosen as a representative, as follows: P<0.05 [between lane 3 and lane 4], P<0.05 [between lane 3 and lane 5], P>0.1 [between lane 3 and lane 6]. (B) Phenotypes of injected embryos at stage 30. Control (upper panel). Xwnt-8 mRNA (0.5 pg) was co-injected with xIQGAP1-, xIQGAP2- or xIQGAP3-MO (15 ng) into two ventral blastomeres of 4-cell embryos. (C) The ratio of injected embryos exhibiting a partial secondary axis. (D) Quantitative RT-PCR analysis of early dorsal Wnt target genes (n = 3). xIQGAP1-, xIQGAP2- or xIQGAP3-MO (15 ng) and Xwnt-8 (0.5 pg) (20 pg) mRNA were ventrally co-injected. RNAs from dissected ventral sectors of injected embryos were extracted at stage 10. The following procedure is indicated in Figure 4A. P<0.01 [between lane 3 and lane 4], P<0.1 [between lane 3 and lane 5], P>0.1 [between lane 3 and lane 6]. (E) Quantitative RT-PCR analysis of early dorsal Wnt target genes (n = 3). xIQGAP1, xIQGAP2 or xIQGAP3 (400 pg) mRNA was dorsally injected. The following procedure is indicated in Figure 4A. P<0.05 [between lane 1 and lane 3], P<0.01 [between lane 1 and lane 4], P>0.1 [between lane 1 and lane 5]. (F) Quantitative RT-PCR analysis of early dorsal Wnt target genes (n = 3). xIQGAP1-MO (15 ng) and Xwnt-8 (0.5 pg) (20 pg) mRNA were ventrally co-injected with xIQGAP1 constructs: xIQGAP1 (400 pg), xIQGAP1-ΔDBR (400 pg), xIQGAP1-DBR (400 pg) mRNA. RNAs from dissected ventral sectors of injected embryos were extracted at stage 10. The following procedure is indicated in Figure 4A. P<0.05 [between lane 3 and lane 4], P<0.05 [between lane 4 and lane 5], P<0.05 [between lane 5 and lane 6], P<0.05 [between lane 5 and lane 7]. (G) The ratio of injected embryos exhibiting a partial secondary axis. The numbered lanes indicate the injected mRNAs and MOs consistent with the numbering in Figure F. (H) The ratio of injected embryos that exhibited a secondary axis. Control-MO (15 ng) or xIQGAP1-MO (15 ng) was co-injected with Siamois mRNA (indicated dose). doi:10.1371/journal.pone.0060865.g004 |
|
|
Figure S1. Expression of Xenopus DVL and IQGAP1 isoforms and confirmation of the morpholino specificity. Reverse transcriptionolymerase chain reaction analysis was performed using total RNA extracted from Xenopus embryos at different stages of development and from different regions. Ornithine decarboxylase (ODC) was used as an internal control. (A) Temporal expression patterns. U, unfertilized eggs. The numbers indicate developmental stages. (B) Spatial expression patterns. Embryos were dissected at stage 10, and dissections were performed as shown in the right panel. D, dorsal; Vn, ventral; A, animal; M, marginal; Vg, vegetal; H, head. (C) Morpholino (MO) (10 ng) and FLAG-tagged mRNAs (100 pg) were co-injected with globin-FLAG mRNA (100 pg) as loading control into the animal poles of 4-cell stage embryos, and the injected animal caps were dissected at stage 10. Lysates from the animal caps were subjected to Western blotting with anti-FLAG antibody (M2, Sigma). doi:10.1371/journal.pone.0060865.s001 |
|
|
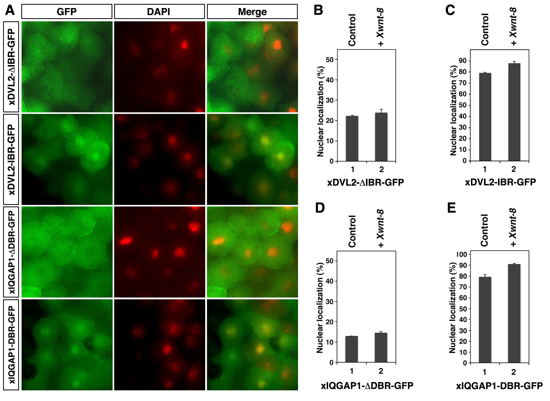
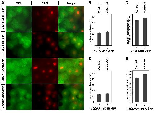
Figure S2. Localization of xDVL2 and xIQGAP1 GFP constructs in Xenopus animal cap cells at stage 10. (A) GFP signals (left panels). DAPI staining (center panels). Merge (right panels). xDVL2-ΔIBR-GFP (upper panels). xDVL2-IBR-GFP (second panels). xIQGAP1-ΔDBR-GFP (third panels). xIQGAP1-DBR-GFP (bottom panels). (B-E) The ratio of cells that had nuclear fluorescence signals. The average of ratio was taken with six explants in 3 independent experiments (See Materials and Methods). Error bars represent standard deviation of the mean with six explants. Statistical significance was determined by Student's t-test. (B) The ratio of nuclear-localized xDVL2-ΔIBR-GFP. Lane 1: n = 499, 22.4%, lane 2: n = 349, 23.8%. P>0.1 [between lane 1 and lane 2]. (C) The ratio of nuclear-localized xDVL2-IBR-GFP. Lane 1: n = 740, 78.9%, lane 2: n = 420, 87.6%. P>0.1 [between lane 1 and lane 2]. (D) The ratio of nuclear localized xIQGAP1-ΔDBR-GFP. Lane 1: n = 1205, 13.0%, lane 2: n = 410, 14.6%. P>0.1 [between lane 1 and lane 2]. (e) The ratio of nuclear localized xIQGAP1-DBR-GFP. Lane 1: n = 1598, 80.6%, lane 2: n = 408, 92.7%. P<0.01 [between lane 1 and lane 2]. doi:10.1371/journal.pone.0060865.s002 |
|
|
Figure 5. The role of the xIQGAP1-binding region of xDVL2 in canonical Wnt signaling during early embryogenesis.(A) Quantitative RT-PCR analysis of early dorsal Wnt target genes (nâ=â3). Control-MO (15 ng) or xDVL2-MO (15 ng) was ventrally co-injected with Xwnt-8 (0.5 pg) mRNA. RNAs from dissected ventral sectors of injected embryos were extracted at stage 10. The following procedure is indicated in Figure 4A. Error bars represent standard deviation of the mean in three experiments. Statistical significance was determined by Student's t-test for each marker gene. The highest P values in three marker genes were chosen as a representative, as follows: P>0.1 [between lane 3 and lane 4]. (B) Quantitative RT-PCR analysis of early dorsal Wnt target genes (nâ=â3). xDVL1-MO (10 ng), xDVL2-MO (10 ng), xDVL3-MO (10 ng) and Xwnt-8 (0.5 pg) mRNA were ventrally co-injected with xDVL2 constructs: xDVL2 (25 pg), xDVL2-ÎIBR (25 pg), xDVL2-IBR (25 pg) mRNA. RNAs from dissected ventral sectors of injected embryos were extracted at stage 10. The following procedure is indicated in Figure 4A. P<0.05 [between lane 3 and lane 4], P<0.05 [between lane 4 and lane 5], P<0.1 [between lane 5 and lane 6], P<0.05 [between lane 5 and lane 7]. (C) The ratio of injected embryos that exhibited a partial secondary axis. The numbered lanes indicate the injected mRNAs and MOs consistent with the numbering in Figure B. (D) Quantitative RT-PCR analysis of early dorsal Wnt target genes (nâ=â3). Xwnt-8 (0.5 pg) mRNA was ventrally co-injected with xIQGAP1 constructs: xIQGAP1 (400 pg), xIQGAP1-ÎDBR (1 ng), xIQGAP1-DBR (1 ng) mRNA. The following procedure is indicated in Figure 4A. P<0.01 [between lane 3 and lane 4], P>0.1 [between lane 3 and lane 5], P<0.05 [between lane 3 and lane 6]. |
References [+] :
Axelrod,
Differential recruitment of Dishevelled provides signaling specificity in the planar cell polarity and Wingless signaling pathways.
1998, Pubmed,
Xenbase
Axelrod, Differential recruitment of Dishevelled provides signaling specificity in the planar cell polarity and Wingless signaling pathways. 1998, Pubmed , Xenbase
Bastock, Strabismus is asymmetrically localised and binds to Prickle and Dishevelled during Drosophila planar polarity patterning. 2003, Pubmed
Bienz, Linking colorectal cancer to Wnt signaling. 2000, Pubmed
Boutros, Dishevelled activates JNK and discriminates between JNK pathways in planar polarity and wingless signaling. 1998, Pubmed
Briggs, IQGAP1-mediated stimulation of transcriptional co-activation by beta-catenin is modulated by calmodulin. 2002, Pubmed
Brown, IQGAP1 in cellular signaling: bridging the GAP. 2006, Pubmed
Bryja, Wnt-3a utilizes a novel low dose and rapid pathway that does not require casein kinase 1-mediated phosphorylation of Dvl to activate beta-catenin. 2007, Pubmed
Capelluto, The DIX domain targets dishevelled to actin stress fibres and vesicular membranes. 2002, Pubmed , Xenbase
Carnac, The homeobox gene Siamois is a target of the Wnt dorsalisation pathway and triggers organiser activity in the absence of mesoderm. 1996, Pubmed , Xenbase
Clevers, Wnt/beta-catenin signaling in development and disease. 2006, Pubmed
Erickson, Identification of an actin cytoskeletal complex that includes IQGAP and the Cdc42 GTPase. 1997, Pubmed
Etheridge, Murine dishevelled 3 functions in redundant pathways with dishevelled 1 and 2 in normal cardiac outflow tract, cochlea, and neural tube development. 2008, Pubmed
Fagotto, Binding to cadherins antagonizes the signaling activity of beta-catenin during axis formation in Xenopus. 1996, Pubmed , Xenbase
Funayama, Embryonic axis induction by the armadillo repeat domain of beta-catenin: evidence for intracellular signaling. 1995, Pubmed , Xenbase
Gan, Nuclear Dvl, c-Jun, beta-catenin, and TCF form a complex leading to stabilization of beta-catenin-TCF interaction. 2008, Pubmed
Glinka, Combinatorial signalling by Xwnt-11 and Xnr3 in the organizer epithelium. 1996, Pubmed , Xenbase
Gumbiner, Carcinogenesis: a balance between beta-catenin and APC. 1997, Pubmed
Hamblet, Dishevelled 2 is essential for cardiac outflow tract development, somite segmentation and neural tube closure. 2002, Pubmed
Itoh, Nuclear localization is required for Dishevelled function in Wnt/beta-catenin signaling. 2005, Pubmed , Xenbase
Joyal, Calmodulin modulates the interaction between IQGAP1 and Cdc42. Identification of IQGAP1 by nanoelectrospray tandem mass spectrometry. 1997, Pubmed
Klingensmith, Conservation of dishevelled structure and function between flies and mice: isolation and characterization of Dvl2. 1996, Pubmed , Xenbase
Kuroda, Identification of IQGAP as a putative target for the small GTPases, Cdc42 and Rac1. 1996, Pubmed
Kuroda, Role of IQGAP1, a target of the small GTPases Cdc42 and Rac1, in regulation of E-cadherin- mediated cell-cell adhesion. 1998, Pubmed
Laurent, The Xenopus homeobox gene twin mediates Wnt induction of goosecoid in establishment of Spemann's organizer. 1997, Pubmed , Xenbase
Lee, Differential mediation of the Wnt canonical pathway by mammalian Dishevelleds-1, -2, and -3. 2008, Pubmed
Li, Calcium negatively modulates calmodulin interaction with IQGAP1. 2004, Pubmed
Li, Elucidation of the interaction of calmodulin with the IQ motifs of IQGAP1. 2003, Pubmed
Logan, The Wnt signaling pathway in development and disease. 2004, Pubmed
Mateer, The mechanism for regulation of the F-actin binding activity of IQGAP1 by calcium/calmodulin. 2002, Pubmed
Miller, Analysis of the signaling activities of localization mutants of beta-catenin during axis specification in Xenopus. 1997, Pubmed , Xenbase
Moriguchi, Distinct domains of mouse dishevelled are responsible for the c-Jun N-terminal kinase/stress-activated protein kinase activation and the axis formation in vertebrates. 1999, Pubmed , Xenbase
Natsume, A direct nanoflow liquid chromatography-tandem mass spectrometry system for interaction proteomics. 2002, Pubmed
Ohnishi, Nemo-like kinase, an essential effector of anterior formation, functions downstream of p38 mitogen-activated protein kinase. 2010, Pubmed , Xenbase
Pan, Characterization of function of three domains in dishevelled-1: DEP domain is responsible for membrane translocation of dishevelled-1. 2004, Pubmed
Peifer, Wnt signaling in oncogenesis and embryogenesis--a look outside the nucleus. 2000, Pubmed
Pizzuti, cDNA characterization and chromosomal mapping of two human homologues of the Drosophila dishevelled polarity gene. 1996, Pubmed
Rothbächer, Dishevelled phosphorylation, subcellular localization and multimerization regulate its role in early embryogenesis. 2000, Pubmed , Xenbase
Roy, IQGAP1 binds ERK2 and modulates its activity. 2004, Pubmed
Sato, WNK signaling is involved in neural development via Lhx8/Awh expression. 2013, Pubmed
Schmidt, Development of hepatocellular carcinoma in Iqgap2-deficient mice is IQGAP1 dependent. 2008, Pubmed
Schwarz-Romond, Dynamic recruitment of axin by Dishevelled protein assemblies. 2007, Pubmed
Shimizu, A quantitative analysis of signal transduction from activin receptor to nucleus and its relevance to morphogen gradient interpretation. 1999, Pubmed , Xenbase
Sokol, Injected Wnt RNA induces a complete body axis in Xenopus embryos. 1991, Pubmed , Xenbase
Sokol, Analysis of Dishevelled signalling pathways during Xenopus development. 1996, Pubmed , Xenbase
Song, Endogenous protein kinase CK2 participates in Wnt signaling in mammary epithelial cells. 2000, Pubmed
Strovel, Protein phosphatase 2Calpha dephosphorylates axin and activates LEF-1-dependent transcription. 2000, Pubmed
Sun, PAR-1 is a Dishevelled-associated kinase and a positive regulator of Wnt signalling. 2001, Pubmed , Xenbase
Weissbach, Binding of myosin essential light chain to the cytoskeleton-associated protein IQGAP1. 1998, Pubmed
White, IQGAPs in cancer: a family of scaffold proteins underlying tumorigenesis. 2009, Pubmed
Wodarz, Mechanisms of Wnt signaling in development. 1998, Pubmed , Xenbase
Yamashiro, IQGAP2 is required for the cadherin-mediated cell-to-cell adhesion in Xenopus laevis embryos. 2007, Pubmed , Xenbase
Yamashiro, Localization of two IQGAPs in cultured cells and early embryos of Xenopus laevis. 2003, Pubmed , Xenbase
