XB-ART-46854
Nat Cell Biol
2013 Feb 01;152:169-78. doi: 10.1038/ncb2647.
Show Gene links
Show Anatomy links
Rab10 GTPase regulates ER dynamics and morphology.
English AR, Voeltz GK.
???displayArticle.abstract???
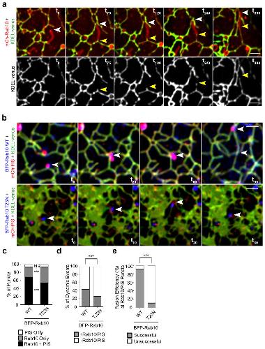
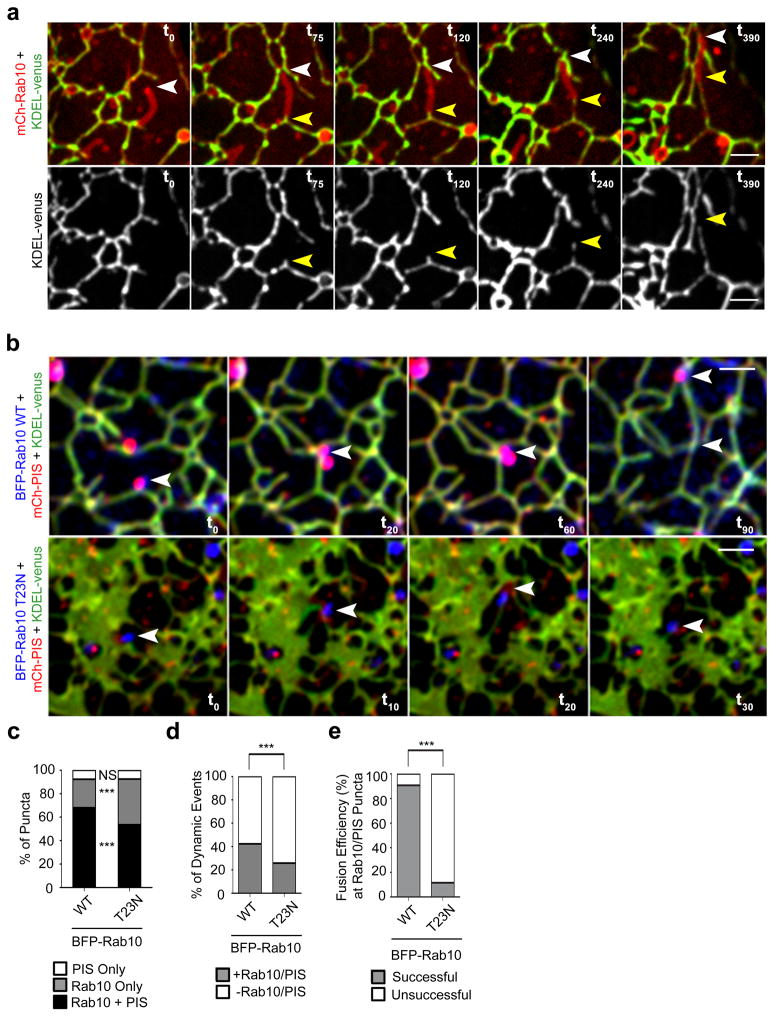
We have identified Rab10 as an ER-specific Rab GTPase that regulates ER structure and dynamics. We show that Rab10 localizes to the ER and to dynamic ER-associated structures that track along microtubules and mark the position of new ER tubule growth. Rab10 depletion or expression of a Rab10 GDP-locked mutant alters ER morphology, resulting in fewer ER tubules. We demonstrate that this defect is due to a reduced ability of dynamic ER tubules to grow out and successfully fuse with adjacent ER. Consistent with this function, Rab10 partitions to dynamic ER-associated domains found at the leading edge of almost half of all dynamic ER tubules. Interestingly, this Rab10 domain is highly enriched with at least two ER enzymes that regulate phospholipid synthesis, phosphatidylinositol synthase (PIS) and CEPT1. Both the formation and function of this Rab10/PIS/CEPT1 dynamic domain are inhibited by expression of a GDP-locked Rab10 mutant. Together, these data demonstrate that Rab10 regulates ER dynamics and further suggest that these dynamics could be coupled to phospholipid synthesis.
???displayArticle.pubmedLink??? 23263280
???displayArticle.pmcLink??? PMC3582403
???displayArticle.link??? Nat Cell Biol
???displayArticle.grants??? [+]
GM07135 NIGMS NIH HHS , GM083977 NIGMS NIH HHS , R01 GM083977 NIGMS NIH HHS , T32 GM007135 NIGMS NIH HHS
Species referenced: Xenopus laevis
Genes referenced: atl3 cept1 fubp1 pmch rab10 rab8a rab8b rnf112
???attribute.lit??? ???displayArticles.show???
References [+] :
Anderson,
Reshaping of the endoplasmic reticulum limits the rate for nuclear envelope formation.
2008, Pubmed
Anderson, Reshaping of the endoplasmic reticulum limits the rate for nuclear envelope formation. 2008, Pubmed
Audhya, A role for Rab5 in structuring the endoplasmic reticulum. 2007, Pubmed , Xenbase
Behnia, Organelle identity and the signposts for membrane traffic. 2005, Pubmed
Bucci, Rab7: a key to lysosome biogenesis. 2000, Pubmed
Bucci, Co-operative regulation of endocytosis by three Rab5 isoforms. 1995, Pubmed
Cai, Coats, tethers, Rabs, and SNAREs work together to mediate the intracellular destination of a transport vesicle. 2007, Pubmed
Chang, Rab10 joins the ER social network. 2013, Pubmed
Chen, ER network formation requires a balance of the dynamin-like GTPase Sey1p and the Lunapark family member Lnp1p. 2012, Pubmed
Chen, RAB-10 is required for endocytic recycling in the Caenorhabditis elegans intestine. 2006, Pubmed
Chen, Expression and functional analyses of Rab8 and Rab11a in exocytic transport from trans-Golgi network. 2001, Pubmed
Dreier, In vitro formation of the endoplasmic reticulum occurs independently of microtubules by a controlled fusion reaction. 2000, Pubmed , Xenbase
English, Peripheral ER structure and function. 2009, Pubmed
Fagone, Membrane phospholipid synthesis and endoplasmic reticulum function. 2009, Pubmed
French, Colocalization of fluorescent markers in confocal microscope images of plant cells. 2008, Pubmed
Friedman, ER sliding dynamics and ER-mitochondrial contacts occur on acetylated microtubules. 2010, Pubmed
Henneberry, The major sites of cellular phospholipid synthesis and molecular determinants of Fatty Acid and lipid head group specificity. 2002, Pubmed
Hu, A class of dynamin-like GTPases involved in the generation of the tubular ER network. 2009, Pubmed
Kim, A highly dynamic ER-derived phosphatidylinositol-synthesizing organelle supplies phosphoinositides to cellular membranes. 2011, Pubmed
Lee, Dynamic behavior of endoplasmic reticulum in living cells. 1988, Pubmed
Murray, Role of Rab5 in the recruitment of hVps34/p150 to the early endosome. 2002, Pubmed
Orso, Homotypic fusion of ER membranes requires the dynamin-like GTPase atlastin. 2009, Pubmed
Park, Hereditary spastic paraplegia proteins REEP1, spastin, and atlastin-1 coordinate microtubule interactions with the tubular ER network. 2010, Pubmed
Pfeffer, Rab GTPases: specifying and deciphering organelle identity and function. 2001, Pubmed
Rismanchi, Atlastin GTPases are required for Golgi apparatus and ER morphogenesis. 2008, Pubmed
Schuck, Rab10 is involved in basolateral transport in polarized Madin-Darby canine kidney cells. 2007, Pubmed
Schuldt, Membrane dynamics: ER trailblazing by RAB10. 2013, Pubmed
Schwartz, Rab GTPases at a glance. 2007, Pubmed
Shi, EHBP-1 functions with RAB-10 during endocytic recycling in Caenorhabditis elegans. 2010, Pubmed
Shibata, Mechanisms determining the morphology of the peripheral ER. 2010, Pubmed
Stenmark, Inhibition of rab5 GTPase activity stimulates membrane fusion in endocytosis. 1994, Pubmed
Terasaki, Microtubules and the endoplasmic reticulum are highly interdependent structures. 1986, Pubmed
Turner, A Rab GTPase is required for homotypic assembly of the endoplasmic reticulum. 1997, Pubmed
Ullrich, Rab11 regulates recycling through the pericentriolar recycling endosome. 1996, Pubmed
Voeltz, A class of membrane proteins shaping the tubular endoplasmic reticulum. 2006, Pubmed
Waterman-Storer, Endoplasmic reticulum membrane tubules are distributed by microtubules in living cells using three distinct mechanisms. 1998, Pubmed
Wenk, Protein-lipid interactions and phosphoinositide metabolism in membrane traffic: insights from vesicle recycling in nerve terminals. 2004, Pubmed
Zurek, Reticulon short hairpin transmembrane domains are used to shape ER tubules. 2011, Pubmed
