Click here to close
Hello! We notice that you are using Internet Explorer, which is not supported by Xenbase and may cause the site to display incorrectly.
We suggest using a current version of Chrome,
FireFox, or Safari.
???displayArticle.abstract???
Hexameric complexes of the six related Mcm2-7 proteins form the core of the replicative helicase. Two other proteins, Mcm8 and Mcm9, with significant homology to Mcm2-7 were first shown to play distinct roles during DNA replication in Xenopus laevis egg extract. Recent work has revealed that Mcm8 and 9 form a complex that plays a role during homologous recombination in human, chicken and mouse cells. We have therefore re-examined the behavior of the Xenopus homologs of these proteins. We show that Mcm8 and Mcm9 form a dimeric complex in Xenopus egg extract. They both associate with chromatin at later stages of DNA replication, and this association is stimulated by DNA damage, suggesting that their function is analogous to the one described in higher eukaryotes. In contrast to previous reports, we do not find Mcm9 essential for loading of Mcm2-7 complex onto chromatin during origin licensing nor detect its interaction with Cdt1 origin licensing factor. Altogether, we conclude that the role Mcm8 and Mcm9 play in Xenopus egg extract is not different from recent findings in higher eukaryotes, consistent with an evolutionary conservation of their function.
Figure 1. Mcm8 and Mcm9 form a complex in egg extract. (A) Western blot of 0.5 µl of Xenopus interphase and metaphase arrested extracts with preimmune and Mcm9-specific rabbit serum or sheep affinity purified antibodies anainst Mcm8 and Mcm9. (B) Mcm8 and Mcm9 were immunoprecipitated from egg extract using rabbit (rb) and sheep (sh) antibodies. Commercial sheep IgG and rabbit pre-immune serum (PI) were used as control. Input (extract), depleted input (flow through) and immunoprecipitation samples were analyzed by western blotting with indicated antibodies. (C) Cdt1 was immunoprecipitated from interphase egg extract. Immunoprecipitated samples were analyzed as in (B).
Figure 2. Mcm8 and Mcm9 form a dimer. (A) Interphase extract was separated through Superose 6 gel filtration column and fractions analyzed by western blotting with the indicated antibodies. Molecular mass and Stokes radius of marker proteins used for column calibration are indicated above the blots. (B) Interphase extract was separated by 20â40% glycerol gradient centrifugation and fractions analyzed by western blotting with the indicated antibodies. Molecular mass and sedimentation coefficients of marker proteins used to calibrate the gradient are indicated above the blots. (C) Stokes radiuses and sedimentation coefficients of indicated proteins were used to calculate the molecular sizes of native complexes.
Figure 3. Mcm8 and Mcm9 bind chromatin at the late stages of DNA replication. Sperm nuclei were incubated at 10 ng DNA/µl in interphase egg extract. (A) Extract was supplemented with α-[32P]dATP. At the indicated times DNA synthesis was assessed by TCA precipitation and scintillation counting. (B) Chromatin was isolated from 10 µl aliquots at the indicted times and immunoblotted alongside 0.5 µl of egg extract with the indicated antibodies. Chromatin isolation of a sample without addition of sperm DNA was performed as a control for chromatin specificity of the assay.
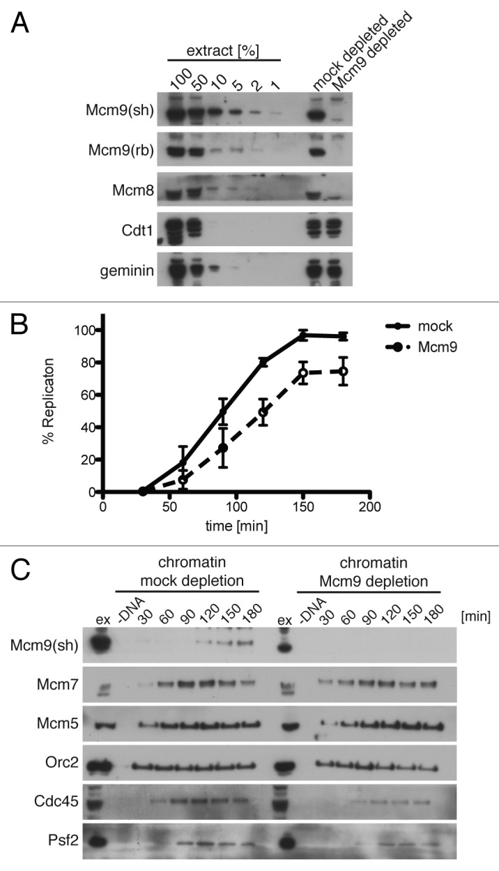
Figure 4. Mcm9 is required for efficient DNA replication but not Mcm2–7 loading. Egg extract prior to depletion was diluted and the indicated percentage of original extract volume analyzed by western blotting with the indicated antibodies alongside samples of control and Mcm9-depleted extracts. (B) Control-depleted and Mcm9-depleted extract were supplemented with sperm nuclei at 7.5 ng DNA/µl and α-[32P]dATP. At the indicated times, aliquots were taken, and DNA synthesis assessed by TCA precipitation and scintillation counting. The mean value with the standard error of the mean (SEM) are plotted in three sets of independently depleted mock and Mcm9-depleted extracts normalized to the maximum DNA synthesis observed in each control-depleted extract. (C) Control-depleted and Mcm9-depleted extracts were supplemented with sperm nuclei at 7.5 ng DNA/µl. Chromatin was isolated at the indicated times and immunoblotted with the indicated antibodies. A representative of three performed experiment is presented.
Figure 5. Mcm8 and Mcm9 bind chromatin at higher level after DNA damage. Sperm nuclei were incubated at 10 ng DNA/µl in interphase egg extract, and after 30 min, aliquots were supplemented with the indicated DNA damaging agents. (A) Extract was also supplemented with α-[32P]dATP at 30 min, and the total DNA synthesized at 90 min was determined. (B) Chromatin was isolated at 90 min after sperm DNA addition and immunoblotted with the indicated antibodies. (C) The intensity of the Mcm8, Mcm9 and ATR bands were quantified in immunoblots from three independent experiments, normalized to the quantity of histone loaded and the mean fold of increased chromatin binding of indicated proteins was determined for all tested DNA replication inhibitors. Standard error of the mean is also presented.
Figure 1. Mcm8 and Mcm9 form a complex in egg extract. (A) Western blot of 0.5 µl of Xenopus interphase and metaphase arrested extracts with preimmune and Mcm9-specific rabbit serum or sheep affinity purified antibodies anainst Mcm8 and Mcm9. (B) Mcm8 and Mcm9 were immunoprecipitated from egg extract using rabbit (rb) and sheep (sh) antibodies. Commercial sheep IgG and rabbit pre-immune serum (PI) were used as control. Input (extract), depleted input (flow through) and immunoprecipitation samples were analyzed by western blotting with indicated antibodies. (C) Cdt1 was immunoprecipitated from interphase egg extract. Immunoprecipitated samples were analyzed as in (B).
Figure 2. Mcm8 and Mcm9 form a dimer. (A) Interphase extract was separated through Superose 6 gel filtration column and fractions analyzed by western blotting with the indicated antibodies. Molecular mass and Stokes radius of marker proteins used for column calibration are indicated above the blots. (B) Interphase extract was separated by 20–40% glycerol gradient centrifugation and fractions analyzed by western blotting with the indicated antibodies. Molecular mass and sedimentation coefficients of marker proteins used to calibrate the gradient are indicated above the blots. (C) Stokes radiuses and sedimentation coefficients of indicated proteins were used to calculate the molecular sizes of native complexes.
Figure 3. Mcm8 and Mcm9 bind chromatin at the late stages of DNA replication. Sperm nuclei were incubated at 10 ng DNA/µl in interphase egg extract. (A) Extract was supplemented with α-[32P]dATP. At the indicated times DNA synthesis was assessed by TCA precipitation and scintillation counting. (B) Chromatin was isolated from 10 µl aliquots at the indicted times and immunoblotted alongside 0.5 µl of egg extract with the indicated antibodies. Chromatin isolation of a sample without addition of sperm DNA was performed as a control for chromatin specificity of the assay.
Blanton,
REC, Drosophila MCM8, drives formation of meiotic crossovers.
2005,
Pubmed Chong,
Characterization of the Xenopus replication licensing system.
1997,
Pubmed
,
Xenbase Crevel,
Differential requirements for MCM proteins in DNA replication in Drosophila S2 cells.
2007,
Pubmed
,
Xenbase Evrin,
A double-hexameric MCM2-7 complex is loaded onto origin DNA during licensing of eukaryotic DNA replication.
2009,
Pubmed
,
Xenbase Gambus,
MCM2-7 form double hexamers at licensed origins in Xenopus egg extract.
2011,
Pubmed
,
Xenbase Gambus,
GINS maintains association of Cdc45 with MCM in replisome progression complexes at eukaryotic DNA replication forks.
2006,
Pubmed Gillespie,
Reconstitution of licensed replication origins on Xenopus sperm nuclei using purified proteins.
2001,
Pubmed
,
Xenbase Gillespie,
Preparation and use of Xenopus egg extracts to study DNA replication and chromatin associated proteins.
2012,
Pubmed
,
Xenbase Gozuacik,
Identification and functional characterization of a new member of the human Mcm protein family: hMcm8.
2003,
Pubmed Hartford,
Minichromosome maintenance helicase paralog MCM9 is dispensible for DNA replication but functions in germ-line stem cells and tumor suppression.
2011,
Pubmed
,
Xenbase Hodgson,
Geminin becomes activated as an inhibitor of Cdt1/RLF-B following nuclear import.
2002,
Pubmed
,
Xenbase Ilves,
Activation of the MCM2-7 helicase by association with Cdc45 and GINS proteins.
2010,
Pubmed Johnson,
A new member of the MCM protein family encoded by the human MCM8 gene, located contrapodal to GCD10 at chromosome band 20p12.3-13.
2003,
Pubmed Kanemaki,
The dimeric Mcm8-9 complex of Xenopus laevis likely has a conserved function for resistance to DNA damage.
2013,
Pubmed
,
Xenbase Kim,
MCM-BP is required for repression of life-cycle specific genes transcribed by RNA polymerase I in the mammalian infectious form of Trypanosoma brucei.
2013,
Pubmed Kinoshita,
Colocalization of MCM8 and MCM7 with proteins involved in distinct aspects of DNA replication.
2008,
Pubmed Kisielewska,
Dynamic interactions of high Cdt1 and geminin levels regulate S phase in early Xenopus embryos.
2012,
Pubmed
,
Xenbase Li,
Cdt1 downregulation by proteolysis and geminin inhibition prevents DNA re-replication in Xenopus.
2005,
Pubmed
,
Xenbase Liu,
Ancient diversification of eukaryotic MCM DNA replication proteins.
2009,
Pubmed Lutzmann,
MCM9 binds Cdt1 and is required for the assembly of prereplication complexes.
2008,
Pubmed
,
Xenbase Lutzmann,
MCM8- and MCM9-deficient mice reveal gametogenesis defects and genome instability due to impaired homologous recombination.
2012,
Pubmed Lutzmann,
Identification of full genes and proteins of MCM9, a novel, vertebrate-specific member of the MCM2-8 protein family.
2005,
Pubmed
,
Xenbase Mahbubani,
Cell cycle regulation of the replication licensing system: involvement of a Cdk-dependent inhibitor.
1997,
Pubmed
,
Xenbase Maiorano,
MCM8 is an MCM2-7-related protein that functions as a DNA helicase during replication elongation and not initiation.
2005,
Pubmed
,
Xenbase Matsubayashi,
REC, a new member of the MCM-related protein family, is required for meiotic recombination in Drosophila.
2003,
Pubmed Moyer,
Isolation of the Cdc45/Mcm2-7/GINS (CMG) complex, a candidate for the eukaryotic DNA replication fork helicase.
2006,
Pubmed Nishimura,
Mcm8 and Mcm9 form a complex that functions in homologous recombination repair induced by DNA interstrand crosslinks.
2012,
Pubmed Oehlmann,
The role of Cdc6 in ensuring complete genome licensing and S phase checkpoint activation.
2004,
Pubmed
,
Xenbase Park,
The MCM8-MCM9 complex promotes RAD51 recruitment at DNA damage sites to facilitate homologous recombination.
2013,
Pubmed
,
Xenbase Remus,
Concerted loading of Mcm2-7 double hexamers around DNA during DNA replication origin licensing.
2009,
Pubmed Siegel,
Determination of molecular weights and frictional ratios of proteins in impure systems by use of gel filtration and density gradient centrifugation. Application to crude preparations of sulfite and hydroxylamine reductases.
1966,
Pubmed Tada,
Repression of origin assembly in metaphase depends on inhibition of RLF-B/Cdt1 by geminin.
2001,
Pubmed
,
Xenbase Volkening,
Involvement of human MCM8 in prereplication complex assembly by recruiting hcdc6 to chromatin.
2005,
Pubmed Woodward,
Excess Mcm2-7 license dormant origins of replication that can be used under conditions of replicative stress.
2006,
Pubmed
,
Xenbase Yoshida,
Identification of a novel cell-cycle-induced MCM family protein MCM9.
2005,
Pubmed