XB-ART-46835
Sci Rep
2013 Jan 01;3:1552. doi: 10.1038/srep01552.
Show Gene links
Show Anatomy links
Global hyper-synchronous spontaneous activity in the developing optic tectum.
Imaizumi K, Shih JY, Farris HE.
???displayArticle.abstract???
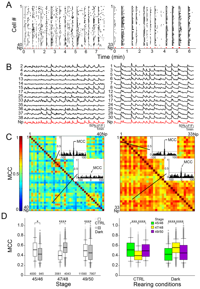
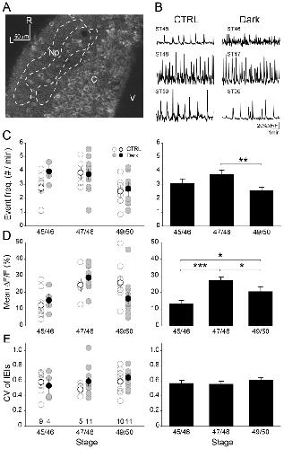
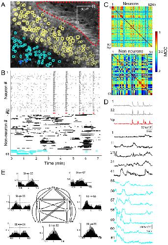
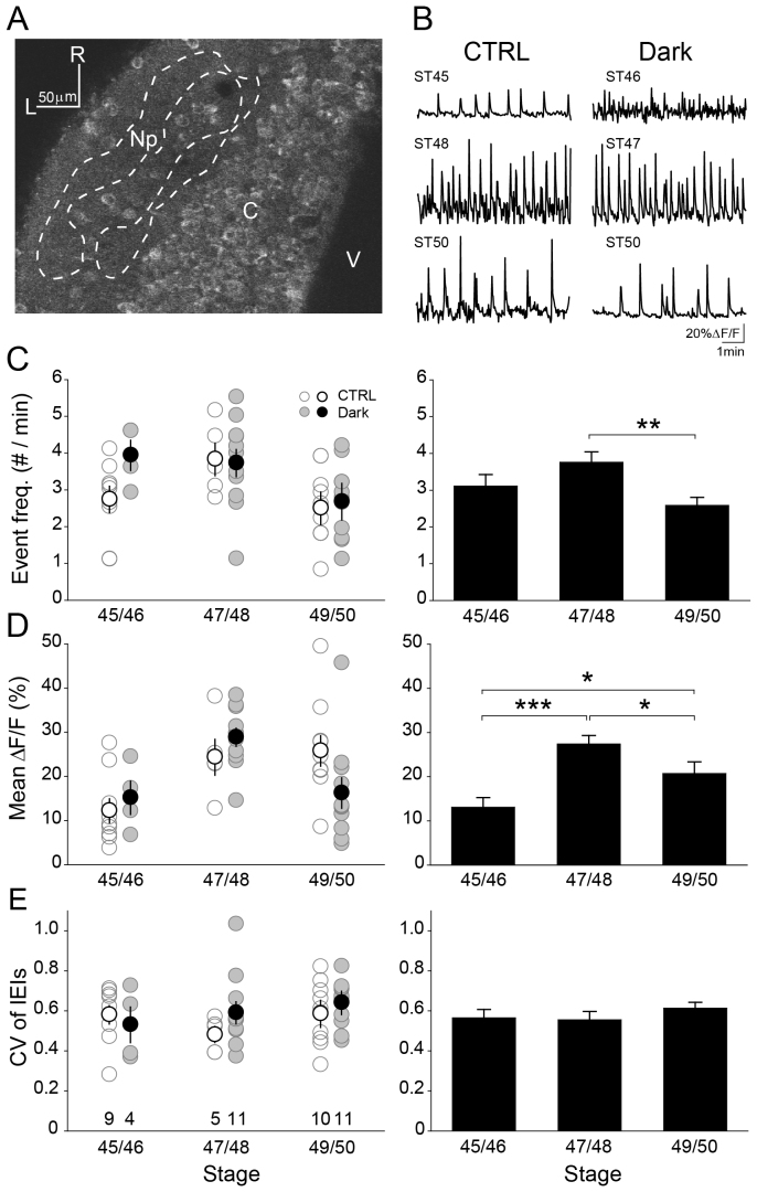
Studies of patterned spontaneous activity can elucidate how the organization of neural circuits emerges. Using in vivo two-photon Ca(2+) imaging, we studied spatio-temporal patterns of spontaneous activity in the optic tectum of Xenopus tadpoles. We found rhythmic patterns of global synchronous spontaneous activity between neurons, which depends on visual experience and developmental stage. By contrast, synchronous spontaneous activity between non-neuronal cells is mediated more locally. To understand the source of the neuronal spontaneous activity, input to the tectum was systematically removed. Whereas removing input from the visual or mechanosensory system alone had little effect on patterned spontaneous activity, removing input from both systems drastically altered it. These results suggest that either input is sufficient to maintain the intrinsically generated spontaneous activity and that patterned spontaneous activity results from input from multisensory systems. Thus, the amphibian midbrain differs from the mammalian visual system, whose spontaneous activity is controlled by retinal waves.
???displayArticle.pubmedLink??? 23531884
???displayArticle.pmcLink??? PMC3609019
???displayArticle.link??? Sci Rep
???displayArticle.grants??? [+]
Species referenced: Xenopus laevis
Genes referenced: ctrl mcc tecta.2
???attribute.lit??? ???displayArticles.show???
References [+] :
Ackman,
Retinal waves coordinate patterned activity throughout the developing visual system.
2012, Pubmed
Ackman, Retinal waves coordinate patterned activity throughout the developing visual system. 2012, Pubmed
Akerman, Depolarizing GABAergic conductances regulate the balance of excitation to inhibition in the developing retinotectal circuit in vivo. 2006, Pubmed , Xenbase
Bestman, In vivo time-lapse imaging of cell proliferation and differentiation in the optic tectum of Xenopus laevis tadpoles. 2012, Pubmed , Xenbase
Blankenship, Mechanisms underlying spontaneous patterned activity in developing neural circuits. 2010, Pubmed
Bollmann, Subcellular topography of visually driven dendritic activity in the vertebrate visual system. 2009, Pubmed , Xenbase
Brustein, "In vivo" monitoring of neuronal network activity in zebrafish by two-photon Ca(2+) imaging. 2003, Pubmed
Buzsáki, Neuronal oscillations in cortical networks. 2004, Pubmed
Cang, Development of precise maps in visual cortex requires patterned spontaneous activity in the retina. 2005, Pubmed
Ch'ng, Cellular imaging of visual cortex reveals the spatial and functional organization of spontaneous activity. 2010, Pubmed
Cohen-Cory, Neurotrophic regulation of retinal ganglion cell synaptic connectivity: from axons and dendrites to synapses. 2004, Pubmed , Xenbase
Debski, Activity-dependent mapping in the retinotectal projection. 2002, Pubmed
Deeg, Sensory modality-specific homeostatic plasticity in the developing optic tectum. 2011, Pubmed , Xenbase
Deeg, Development of multisensory convergence in the Xenopus optic tectum. 2009, Pubmed , Xenbase
Demas, Vision drives correlated activity without patterned spontaneous activity in developing Xenopus retina. 2012, Pubmed , Xenbase
Dunfield, Metaplasticity governs natural experience-driven plasticity of nascent embryonic brain circuits. 2009, Pubmed , Xenbase
El-Hassar, Cell domain-dependent changes in the glutamatergic and GABAergic drives during epileptogenesis in the rat CA1 region. 2007, Pubmed
Fries, A mechanism for cognitive dynamics: neuronal communication through neuronal coherence. 2005, Pubmed
Golshani, Internally mediated developmental desynchronization of neocortical network activity. 2009, Pubmed
Herrero, Tectotectal connectivity in goldfish. 1999, Pubmed
Hiramoto, Convergence of multisensory inputs in Xenopus tadpole tectum. 2009, Pubmed , Xenbase
Holt, Position, guidance, and mapping in the developing visual system. 1993, Pubmed
Horowitz, Development of tectal connectivity across metamorphosis in the bullfrog (Rana catesbeiana). 2010, Pubmed
Katz, Synaptic activity and the construction of cortical circuits. 1996, Pubmed
Kenet, Spontaneously emerging cortical representations of visual attributes. 2003, Pubmed
Kerr, Imaging input and output of neocortical networks in vivo. 2005, Pubmed
Klueva, Developmental downregulation of GABAergic drive parallels formation of functional synapses in cultured mouse neocortical networks. 2008, Pubmed
Marder, Understanding circuit dynamics using the stomatogastric nervous system of lobsters and crabs. 2007, Pubmed
Marín, Evolution of the basal ganglia in tetrapods: a new perspective based on recent studies in amphibians. 1998, Pubmed
Miraucourt, GABA expression and regulation by sensory experience in the developing visual system. 2012, Pubmed , Xenbase
Niell, Functional imaging reveals rapid development of visual response properties in the zebrafish tectum. 2005, Pubmed
Nikolaou, Parametric functional maps of visual inputs to the tectum. 2012, Pubmed
Pratt, Development and spike timing-dependent plasticity of recurrent excitation in the Xenopus optic tectum. 2008, Pubmed , Xenbase
Pratt, Homeostatic regulation of intrinsic excitability and synaptic transmission in a developing visual circuit. 2007, Pubmed , Xenbase
Ruthazer, Insights into activity-dependent map formation from the retinotectal system: a middle-of-the-brain perspective. 2004, Pubmed
Ruthazer, Learning to see: patterned visual activity and the development of visual function. 2010, Pubmed
Siegel, Peripheral and central inputs shape network dynamics in the developing visual cortex in vivo. 2012, Pubmed
Sin, Dendrite growth increased by visual activity requires NMDA receptor and Rho GTPases. 2002, Pubmed , Xenbase
Sumbre, Entrained rhythmic activities of neuronal ensembles as perceptual memory of time interval. 2008, Pubmed
Tao, Activity-dependent matching of excitatory and inhibitory inputs during refinement of visual receptive fields. 2005, Pubmed , Xenbase
Thévenaz, A pyramid approach to subpixel registration based on intensity. 1998, Pubmed
Tremblay, Regulation of radial glial motility by visual experience. 2009, Pubmed , Xenbase
Tsodyks, Linking spontaneous activity of single cortical neurons and the underlying functional architecture. 1999, Pubmed
Varela, The brainweb: phase synchronization and large-scale integration. 2001, Pubmed
Wang, Neurophysiological and computational principles of cortical rhythms in cognition. 2010, Pubmed
Warp, Emergence of patterned activity in the developing zebrafish spinal cord. 2012, Pubmed
Xu, Visual experience-dependent maturation of correlated neuronal activity patterns in a developing visual system. 2011, Pubmed , Xenbase
Yaksi, Reconstruction of firing rate changes across neuronal populations by temporally deconvolved Ca2+ imaging. 2006, Pubmed
Zhang, A critical window for cooperation and competition among developing retinotectal synapses. 1998, Pubmed , Xenbase
