XB-ART-46792
Mol Biol Cell
2013 May 01;2410:1544-58. doi: 10.1091/mbc.E12-08-0573.
Show Gene links
Show Anatomy links
Xenopus cytoplasmic linker-associated protein 1 (XCLASP1) promotes axon elongation and advance of pioneer microtubules.
Marx A, Godinez WJ, Tsimashchuk V, Bankhead P, Rohr K, Engel U.
???displayArticle.abstract???
Dynamic microtubules (MTs) are required for neuronal guidance, in which axons extend directionally toward their target tissues. We found that depletion of the MT-binding protein Xenopus cytoplasmic linker-associated protein 1 (XCLASP1) or treatment with the MT drug Taxol reduced axon outgrowth in spinal cord neurons. To quantify the dynamic distribution of MTs in axons, we developed an automated algorithm to detect and track MT plus ends that have been fluorescently labeled by end-binding protein 3 (EB3). XCLASP1 depletion reduced MT advance rates in neuronal growth cones, very much like treatment with Taxol, demonstrating a potential link between MT dynamics in the growth cone and axon extension. Automatic tracking of EB3 comets in different compartments revealed that MTs increasingly slowed as they passed from the axon shaft into the growth cone and filopodia. We used speckle microscopy to demonstrate that MTs experience retrograde flow at the leading edge. Microtubule advance in growth cone and filopodia was strongly reduced in XCLASP1-depleted axons as compared with control axons, but actin retrograde flow remained unchanged. Instead, we found that XCLASP1-depleted growth cones lacked lamellipodial actin organization characteristic of protrusion. Lamellipodial architecture depended on XCLASP1 and its capacity to associate with MTs, highlighting the importance of XCLASP1 in actin-microtubule interactions.
???displayArticle.pubmedLink??? 23515224
???displayArticle.pmcLink??? PMC3655815
???displayArticle.link??? Mol Biol Cell
Species referenced: Xenopus laevis
Genes referenced: actl6a ckap5 clasp1 efnb3 gnl3 gsk3b mapre1 mapre3 tbx2
???displayArticle.morpholinos??? clasp1 MO1
???attribute.lit??? ???displayArticles.show???
|
|
FIGURE 1:. XCLASP1 depletion in spinal cord neurons results in reduced axonal outgrowth. (A) In situ hybridization of XCLASP1 riboprobe reveals localization of XCLASP1 mRNA expression in longitudinal fascicles of the spinal cord (sc), axons of motor neurons (arrowheads), and cranial nerves (cn) in stage 28 embryos. Scale bar, 200 μm. (B, C) In situ hybridization of XCLASP1 in stage 41 embryos with antisense (B) and sense (C) riboprobe. Dark speckles represent melanocytes in the skin. (D) XCLASP1 localizes to MT plus ends in neuronal growth cones as detected by Xorbit antibody. Scale bar, 10 μm. (Dâ²) Magnified view of the boxed region in D. (E) Axon elongation rates of spinal cord neurons (I; wild type [wt]) injected with control morpholino (II; control MO) and morpholino directed against XCLASP1 (III; XCLASP1 MO). Instantaneous outgrowth velocities were averaged per track, and four independent experiments are summarized by normalization to the wt median. The number of analyzed tracks is indicated. (F) To calculate the index of outgrowth directionality, the distance from origin to end of the path was divided by the path length for the tracks analyzed in E. (G) Axonal outgrowth after low-dose application of Taxol (7 nM) added 40 min before imaging. Axonal outgrowth during 30 min is expressed as the path length. The number of tracks analyzed is indicated. (H) Index of outgrowth directionality (see F) calculated for axon outgrowth shown in G. Box plots extend from 25th to 75th percentile, error bars from 2.5th to 97.5th percentile, and the median is indicated as a horizontal line and the mean as a cross. ***p < 0.0001, **p < 0.01, *p < 0.05. |
|
|
FIGURE 2:. Automated tracking of EB3-mCherry comets in Xenopus neuronal growth cones. (A) Expression of EGFP-CLASP2γ and EB3-mCherry. EB3-mCherry highlights MT plus ends in growth cone and shaft (arrows), EGFP-CLASP2γ is enriched in the growth cone and also shows lattice binding. (B) EB1 and tyrosine-tubulin antibody staining. EB1-positive comets are marked by arrows. (C) EB3-mCherry expression in neuronal growth cone and shaft. The mCherry signal is shown intensity inverted. (D) Time-lapse of boxed region in C. Arrow marks a comet that can be followed through the image sequence. (E) Maximum-intensity projection through time (25 frames, 75 s). EB3-mCherry comets highlight tracks of MT plus ends. Bottom, superimposition of tracks generated by automated tracking (green). Arrow indicates track shown in D. (F) Distribution of EB3 comet displacement rates; the mean is 7.15 μm/min (269 EB3-mCherry tracks, eight neurons). (G) Distribution of track lifetimes; the mean is 20.93 s (269 EB3-mCherry tracks, eight image sequences). Scale bars, 5 μm (B, C, and E), 1 μm (D). |
|
|
FIGURE 3:. Taxol reduces velocities of EB3-EGFP comets. (A) Comparison of plus-end velocities obtained from manual and automated tracking. Sixty-two EB3-EGFP comets in one image sequence were manually tracked and analyzed using kymographs (see Supplemental Figure S2). The resulting velocities (a) were compared with the velocities of tracks also identified by manual (b) and automated tracking (c). These groups show no significant difference (ns) in their velocity distribution. (B) Velocity distribution in 244 tracks from 37 growth cones that were analyzed by tracking or automated tracking. Comparison between these groups reveals no significant difference. (C) Plus-end velocities of EB3-EGFP in growth cones at different Taxol concentrations were evaluated and normalized against the wt median. Values are from n = 2 experiments, and the number of analyzed tracks is indicated (and is the same for C–E). (D) Mean velocities with SD of tracks were plotted against the Taxol concentrations, and a curve was fitted to determine the IC50 (2.2 nM). (E, F) EB3-EGFP track length (E) and lifetime (F) in the growth cone. Box plots as in Figure 1. ***p < 0.0001, **p < 0.01, *p < 0.05. |
|
|
FIGURE 4:. Pioneer MTs in XCLASP1-depleted growth cones show slower advance rates. (A–C) Analysis of plus-end dynamics in spinal cord growth cones by automated tracking of EB3-comets. The results of three experiments were normalized to the wt medians of each experiment, and the number of analyzed tracks for A–C is indicated in A. (A) Velocities of EB3 comets in growth cones. Statistics were calculated from average velocity per track. (B) Track length of EB3 tracks in the growth cone. (C) Corresponding lifetimes of EB3 tracks. (D) Histogram of EB3 comet velocities for growth cones of spinal cord neurons injected with control morpholino (II; control MO), a morpholino directed against XCLASP1 (III; XCLASP1 MO), uninjected neurons (I; wt), and neurons treated with 7 nM Taxol for 40 min (IV; wt + Taxol). Average velocities per track are summarized in bins of multiples of 1 μm/min. (E) Track curvature was taken as a measure of directed comet advance. It was calculated by the distance connecting origin and end of track divided by the total track length. Box plots as in Figure 1. ***p < 0.0001, *p < 0.05. |
|
|
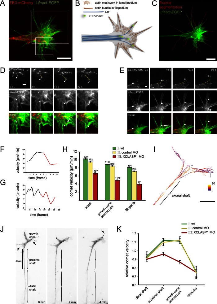
FIGURE 5:. Advance rates of MT plus ends are reduced in the actin-rich leading edge of the growth cone. (A) Xenopus growth cone expressing EB3-mCherry (red) and Lifeact-EGFP (green) imaged at 3 s/frame. (B) Schematic view of localization of MTs, +TIPs (green), and actin in the growth cone. (C) Dynamic filopodia segmentation based on actin signal in A. (D) Detail (upper boxed region in A) of time lapse where an EB3 comet (position marked by arrowheads) advances toward the growth cone periphery and enters a region of high actin density. The yellow line marks the result of the automated tracking, and an arrow in the merged channel marks the initial contact between EB3-mCherry and actin. (E) Detail (lower boxed region in A) showing an EB3 comet (position marked by arrowheads) growing from the growth cone interior into a filopodium (entry point marked by arrow). (F, G) Velocity profiles of tracks in D and E, respectively. The time points where contact with actin occurs (arrows in D and E) are indicated by a change in color. (H) Mean velocities of EB3 comets in the shaft, the growth cone central part, and filopodia for uninjected (wt) vs. morpholino-injected ones. The number of analyzed tracks is indicated. (I) Color visualization of the mean velocities of automatically tracked MTs over 195 s (3 s/frame); see Supplemental Movie S5. Color code extends from 0 to 30 μm/min. (J) EB3 imaging in proximal and distal shaft; arrows mark EB3 comets in filopodia. (K) Quantitation of comet velocity in neurons imaged as shown in J. Average instantaneous velocities are normalized to the median value in distal shaft for each treatment. Scale bars, 10 μm (A, C, I), 2 μm (D, E). |
|
|
FIGURE 6:. Microtubule growth is counteracted by retrograde flow at the leading edge. In spinal cord neurons, EB3-mCherry (A–C, F– J) was used for measurements of plus-end advance in combination with tubulin speckle microscopy to assess polymer movement (D, G′, H′). Fluorescence of EB3-mCherry and tubulin speckles is shown intensity inverted in all panels where the background is bright. (A) Plus-end labeling by EB3-mCherry in spinal cord neuron at start of time lapse. (B) Time-lapse sequence in maximum projection (39 frames, 190 s) shows straight EB3 tracks in shaft and curved tracks in the growth cone periphery. (C) Region of interest (see A) and kymograph, where the slope (α) of EB3-positive traces is a measure of plus-end advance rate. (D) Same region with kymograph of tubulin speckles. The angle (β) of speckle traces is a measure of the polymer bulk transport rate. (E). Linear correlation between tubulin bulk transport and plus-end advance rates in the axon shaft. Quantitation of rates as in C and D (10 axons). (F) Growth cone at beginning of time lapse with regions used for kymograph analysis. (G) Kymograph of shaft with EB3 positive plus ends; green line indicates slope (velocity) of moving plus ends. (G′) Kymograph of tubulin speckles that display lack of anterograde polymer transport. (H) Kymograph of region b, where EB3 traces indicate plus-end movement (green line), and “hooks” at the end of the traces near the growth cone periphery indicate plus-end stalling or retrograde transport (cyan arrowheads). (H′) Matching kymograph of tubulin speckles, which shows retrograde tubulin polymer transport of 5–6 μm/min. (I) Time lapse of detail of region c, where plus ends approach the growth cone margin and then stall while remaining positive for EB3. Phases of plus-end stalling at the periphery are indicated by brackets (d, e, and f). (J) Kymograph analysis of region c. EB3-positive plus ends first advance into the periphery and while still EB3 positive are transported backward, resulting in hooked traces (cyan arrowheads). (J′) Kymograph of tubulin speckles, which shows retrograde movement of speckles (red line), which can be attributed to MTs marked in I and J (d and f). (J′′) Overlay of both kymographs; speckle movement–inverted gray scale, EB3-mCherry signal red. (K) Actin retrograde flow in the periphery of wild-type, control, and XCLASP1-depleted neurons. Number of traces analyzed is indicated. Error bars, SEM; **p <0.01. Scale bar where not labeled, 5 μm. |
|
|
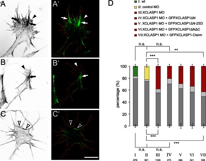
FIGURE 7:. XCLASP1 promotes lamellipodial actin architecture. Classification of F-actin morphology in fixed growth cones. Staining of F-actin imaged by confocal microscopy is shown intensity inverted (A–C) or in green (A′–C′); the growth cone outline is highlighted in red (A′–C′). (A) Well-spread growth cone with many filopodia, where actin bundles extend into the interior of the growth cone (arrows). Lamellipodia bulge out as convex protrusions (arrowheads) between filopodia. (B, B′) A strongly polarized growth cone with strong actin bundles (arrows) and a big lamellipodium (arrowhead). (C, C′) Growth cone devoid of lamellipodia; the membrane between filopodia is predominantly concave (open arrowheads), and no strong actin bundles are found inside the growth cone. Images in A, B, and C were taken from wt, control MO–injected neurons, and XCLASP1-MO–injected neurons, respectively. (D) Classification of actin morphology. Proportion of growth cones with strong actin fibers in the interior and/or lamellipodial actin networks as in A and B (dark gray) vs. proportion of growth cones lacking lamellipodia and strong actin bundles in the growth cone as in C (colored according to morpholino). Light gray represents growth cones that fit neither category. Experiments were as follows: I, n = 20, II; n = 25; III, n = 20; IV, n = 3; V, n = 6, VI; n = 4, VII, n = 4. Numbers of cells analyzed per treatment are indicated. Values in wild-type neurons (I) were significantly different from those for all other treatments except where indicated (n.s.). Error bars, SEM; ***p < 0.0001, **p < 0.01. |
|
|
FIGURE 8:. XCLASP1 domains and localization of XCLASP1 truncations. (A) Schematic representation of human CLASP1 and 2 and the shorter isoform CLASP2γ. TOG domains are present in CLASP1 and 2; XCLASP1 possesses an N-terminal TOG domain (Patel et al., 2012). The central minimal domain for MT association and the lattice binding were identified in hCLASP2 (Mimori-Kiyosue et al., 2005; Kumar et al., 2009). (B) Alignment of SXIP motives in human CLASP1 (NP_056097), CLASP2 (NP_055012), and XCLASP1 (NP_001088115), adapted from Kumar et al. (2012). Note that XCLASP1 possesses only one SXIP motif, as do certain isoforms of hCLASP1. SXIP motif-associated arginines (blue), GSK-3 (red), and CDK (yellow) phosphorylation sites are conserved. The mutations in XCLASP1ΔN-S2/D (highlighted in bold) are on serines close to the SXIP domain and predicted to help in EB binding (Buey et al., 2012). Serine-to-glutamate exchanges at positions S726 and S730 were designed as phosphomimetics of GSK-3 and CDK phosphorylation, respectively. (C) Expression of XCLASP1 truncations as EGFP fusion proteins. Binding to MTs in the growth cone is indicated by white arrows; binding to the microtubule-organizing center in the neuronal cell body is indicated by a black arrowhead. |
|
|
FIGURE 9:. Actin morphology is altered in XCLASP1-depleted growth cones. SIM of Xenopus growth cones, where F-actin stained by phalloidin is shown in green and MTs in red (A–C). For clarity phalloidin staining is shown intensity inverted (A′–D′ and insets). (A–B′) Examples of actin morphology that are characteristic for most growth cones in wild-type or control MO–injected neurons. Filopodia are anchored in the growth cone with actin bundles that are anchored deep inside the growth cone (arrows). These prominent actin bundles are embedded in a dense lamellipodial actin meshwork (arrowheads). (C–D′) In XCLASP1-depleted growth cones (XCLASP1 MO) filopodia do not extend rearward into the growth cone interior and lamellipodia are missing. Instead, the outline between filopodia is bent inward (open arrowheads). Scale bar, 5 μm; insert size, 10 × 10 μm. |
References [+] :
Akhmanova,
Clasps are CLIP-115 and -170 associating proteins involved in the regional regulation of microtubule dynamics in motile fibroblasts.
2001, Pubmed
Akhmanova, Clasps are CLIP-115 and -170 associating proteins involved in the regional regulation of microtubule dynamics in motile fibroblasts. 2001, Pubmed
Akhmanova, Tracking the ends: a dynamic protein network controls the fate of microtubule tips. 2008, Pubmed
Al-Bassam, Regulation of microtubule dynamics by TOG-domain proteins XMAP215/Dis1 and CLASP. 2011, Pubmed , Xenbase
Applegate, plusTipTracker: Quantitative image analysis software for the measurement of microtubule dynamics. 2011, Pubmed
Buck, Growth cone turning induced by direct local modification of microtubule dynamics. 2002, Pubmed , Xenbase
Buey, Sequence determinants of a microtubule tip localization signal (MtLS). 2012, Pubmed
Burnette, Filopodial actin bundles are not necessary for microtubule advance into the peripheral domain of Aplysia neuronal growth cones. 2007, Pubmed
Chang, Speckle microscopic evaluation of microtubule transport in growing nerve processes. 1999, Pubmed , Xenbase
Chang, Transport and turnover of microtubules in frog neurons depend on the pattern of axonal growth. 1998, Pubmed , Xenbase
Dent, Cytoskeletal dynamics and transport in growth cone motility and axon guidance. 2003, Pubmed
Dent, Axon branching requires interactions between dynamic microtubules and actin filaments. 2001, Pubmed
Godinez, Deterministic and probabilistic approaches for tracking virus particles in time-lapse fluorescence microscopy image sequences. 2009, Pubmed
Hahn, Role of cyclin-dependent kinase 5 and its activator P35 in local axon and growth cone stabilization. 2005, Pubmed
Hannak, Xorbit/CLASP links dynamic microtubules to chromosomes in the Xenopus meiotic spindle. 2006, Pubmed , Xenbase
Hellal, Microtubule stabilization reduces scarring and causes axon regeneration after spinal cord injury. 2011, Pubmed
Hur, GSK3 controls axon growth via CLASP-mediated regulation of growth cone microtubules. 2011, Pubmed
Inoue, Orbit, a novel microtubule-associated protein essential for mitosis in Drosophila melanogaster. 2000, Pubmed
Jacques-Fricke, Ca2+ influx through mechanosensitive channels inhibits neurite outgrowth in opposition to other influx pathways and release from intracellular stores. 2006, Pubmed , Xenbase
Komarova, Life cycle of MTs: persistent growth in the cell interior, asymmetric transition frequencies and effects of the cell boundary. 2002, Pubmed
Korobova, Arp2/3 complex is important for filopodia formation, growth cone motility, and neuritogenesis in neuronal cells. 2008, Pubmed , Xenbase
Kumar, Multisite phosphorylation disrupts arginine-glutamate salt bridge networks required for binding of cytoplasmic linker-associated protein 2 (CLASP2) to end-binding protein 1 (EB1). 2012, Pubmed
Kumar, GSK3beta phosphorylation modulates CLASP-microtubule association and lamella microtubule attachment. 2009, Pubmed
Lansbergen, CLASPs attach microtubule plus ends to the cell cortex through a complex with LL5beta. 2006, Pubmed
Lee, The microtubule plus end tracking protein Orbit/MAST/CLASP acts downstream of the tyrosine kinase Abl in mediating axon guidance. 2004, Pubmed , Xenbase
Lee, Neurons take shape. 2003, Pubmed
Lemos, Mast, a conserved microtubule-associated protein required for bipolar mitotic spindle organization. 2000, Pubmed
Ma, Quantitative analysis of microtubule transport in growing nerve processes. 2004, Pubmed , Xenbase
Mack, The microtubule-associated protein MAP1B is involved in local stabilization of turning growth cones. 2000, Pubmed
Matov, Analysis of microtubule dynamic instability using a plus-end growth marker. 2010, Pubmed
Medeiros, Myosin II functions in actin-bundle turnover in neuronal growth cones. 2006, Pubmed
Mimori-Kiyosue, CLASP1 and CLASP2 bind to EB1 and regulate microtubule plus-end dynamics at the cell cortex. 2005, Pubmed
Mimori-Kiyosue, The dynamic behavior of the APC-binding protein EB1 on the distal ends of microtubules. 2000, Pubmed , Xenbase
Ming, cAMP-dependent growth cone guidance by netrin-1. 1997, Pubmed , Xenbase
Mitchison, Dynamic instability of microtubule growth. , Pubmed
Mongiu, Kinetic-structural analysis of neuronal growth cone veil motility. 2007, Pubmed
Morrison, Action and interactions at microtubule ends. 2007, Pubmed
Neukirchen, Cytoplasmic linker proteins regulate neuronal polarization through microtubule and growth cone dynamics. 2011, Pubmed
Nishimura, Automated screening of microtubule growth dynamics identifies MARK2 as a regulator of leading edge microtubules downstream of Rac1 in migrating cells. 2012, Pubmed
Park, Analysis of the expression of microtubule plus-end tracking proteins (+TIPs) during Xenopus laevis embryogenesis. 2012, Pubmed , Xenbase
Patel, Multiple domains of human CLASP contribute to microtubule dynamics and organization in vitro and in Xenopus egg extracts. 2012, Pubmed , Xenbase
Rajnicek, Growth cone steering by a physiological electric field requires dynamic microtubules, microfilaments and Rac-mediated filopodial asymmetry. 2006, Pubmed , Xenbase
Riedl, Lifeact: a versatile marker to visualize F-actin. 2008, Pubmed
Rogers, Drosophila RhoGEF2 associates with microtubule plus ends in an EB1-dependent manner. 2004, Pubmed
Sabry, Microtubule behavior during guidance of pioneer neuron growth cones in situ. 1991, Pubmed
Sbalzarini, Feature point tracking and trajectory analysis for video imaging in cell biology. 2005, Pubmed
Sousa, The Drosophila CLASP homologue, Mast/Orbit regulates the dynamic behaviour of interphase microtubules by promoting the pause state. 2007, Pubmed
Stepanova, History-dependent catastrophes regulate axonal microtubule behavior. 2010, Pubmed
Stepanova, Visualization of microtubule growth in cultured neurons via the use of EB3-GFP (end-binding protein 3-green fluorescent protein). 2003, Pubmed
Strasser, Arp2/3 is a negative regulator of growth cone translocation. 2004, Pubmed
Straube, EB3 regulates microtubule dynamics at the cell cortex and is required for myoblast elongation and fusion. 2007, Pubmed
Suter, Microtubule dynamics are necessary for SRC family kinase-dependent growth cone steering. 2004, Pubmed
Tanaka, The role of microtubules in growth cone turning at substrate boundaries. 1995, Pubmed , Xenbase
Tanaka, Microtubule behavior in the growth cones of living neurons during axon elongation. 1991, Pubmed , Xenbase
Tanaka, The role of microtubule dynamics in growth cone motility and axonal growth. 1995, Pubmed , Xenbase
Tsvetkov, Analysis of tubulin transport in nerve processes. 2007, Pubmed , Xenbase
van der Vaart, Regulation of microtubule dynamic instability. 2009, Pubmed
Waterman-Storer, How microtubules get fluorescent speckles. 1998, Pubmed
Wörz, 3D geometry-based quantification of colocalizations in multichannel 3D microscopy images of human soft tissue tumors. 2010, Pubmed
Zack, Automatic measurement of sister chromatid exchange frequency. 1977, Pubmed
Zhou, How actin filaments and microtubules steer growth cones to their targets. 2004, Pubmed
