|
Fig. 1. Generation of transgenic frogs expressing enhanced green fluorescent protein (EGFP) in the plasma cell mem- brane. (A) The transgene for cell mem- brane labeling, EGFP-CAAX, consists of a cytomegalovirus (CMV) promoter, EGFP, and the c-Ha-Ras farnesylation signal. (B) Lateral view of a stage 13 transgenic embryo (Tg: EGFP-Mem) observed with digital scanned light- sheet microscopy (DSLM). The boxed region in the upper panel is magnified in the lower panel. Scale bars: upper panel, 200 lm; lower panel, 50 lm. A, anterior; P, posterior; D, dorsal; V, ven- tral. (C) Lateral view of a stage 41 transgenic tadpole (Tg: EGFP-Mem/ H2B-red fluorescent protein [RFP]). Lower panels: progressively magnified views of the tail region shown in the upper panel. Data in (B) are from a pre- vious study (Morita et al. 2012). |
|
Fig. 2. Generation of transgenic frogs for live imaging and morphological anal- ysis of the nuclei. (A) Structure of the constructed transgenes. (a) Nucleus- targeted transgene, cytomegalovirus (CMV)-xH2B-red fluorescent protein (RFP), consisting of a CMV promoter, Xenopus laevis Histone 2B (xH2B), and RFP. (b) Nuclear membrane-targeted transgene, CMV-Lamin B receptor (LBRS)-EGFP, consisting of a CMV promoter, 1�238 amino acids (a. a.) of human lamin B receptor (LBRS), and EGFP. (B) Lateral view of a stage 41 transgenic tadpole (Tg: EGFP-Mem/ H2B-RFP). The lower panel shows a magnified view of the tail region shown in the upper panel. (C) Lateral view of a stage 40 transgenic tadpole (Tg: LBRS- EGFP). Middle panel: magnified view of the tail region in upper panel. Lower panel: nuclei of a transgenic neurula- stage embryo expressing EGFP in the nuclear membrane. Scale bar, 20 lm. |
|
Fig. 3. Generation of transgenic frogs expressing fluorescent proteins that specifically label organelles. (A) Struc- ture of the constructed transgenes. (a) The endoplasmic reticulum (ER)-label- ing transgene cytomegalovirus (CMV)- Calreticulin (CALR)-red fluorescent pro- tein (RFP)-KDEL consists of a CMV promoter, the calreticulin (CALR) target- ing sequence, RFP, and the KDEL cod- ing sequence. (b) The Golgi apparatus- labeling transgene CMV-b4GalT-EGFP consists of a CMV promoter, the N ter- minal 81 a. a. of human b1,4-galacto- syltransferase (b4GalT), and EGFP. (c) The mitochondria-labeling transgene CMV-COX8-EGFP consists of a CMV promoter, the mitochondrial targeting sequence from subunit VIII of human cytochrome c oxidase (COX8), and EGFP. (B) ER expressing RFP, in the epithelium of a stage 28 transgenic embryo (Tg: RFP-ER). (C) Golgi expressing EGFP, in the epithelium of a stage 28 transgenic embryo (Tg: EGFP- Golgi). (D) Mitochondria expressing EGFP (green) and nuclei expressing RFP (red), in the epithelium of a stage 28 transgenic embryo (Tg: EGFP-Mito/ H2B-RFP). Scale bars (B�D), 10 lm |
|
Fig. 4. Analyses of microtubule dynamics in vivo using an EB3-enhanced green fluorescent protein (EGFP) fusion protein. (A) A trans- gene constructed for microtubule labeling, cytomegalovirus (CMV)-hEB3-EGFP, consists of a CMV promoter, 1�281 a. a. of human EB3, and EGFP. (B) Microtubules expressing EB3-EGFP, in the epithelium of a stage 28 transgenic embryo (Tg: EB3-EGFP). Scale bar, 20 lm. (C) Serial live images of EGFP-tagged EB3. EB3 bound to microtubule ends was monitored every 4 s. An arrow indicates an EB3 comet moving toward the cell rim. (D) A spindle during cell division of a stage 19 transgenic embryo, observed every 4 s. Scale bars (C, D), 10 lm. |
|
Fig. 5. Generation of transgenic frogs expressing Venus, and transplant engraftment of their brain tissue. (A) Structure of CAG-Venus transgene, composed of the fluorescent reporter gene Venus and the rabbit b-globin polyA signal sequence under control of the CAG promoter. (B) Fluorescent analyses of transgenic animals: Images of a transgenic tadpole at stage 50 (upper animal in left panels) and a juvenile frog (right panel) carrying the CAG-Venus transgene (Tg: Venus) captured by fluorescence microscopy. (C) A diagram of the protocol for brain transplantation. The anterior one-third of the forebrain of wild-type (WT) tadpoles at stages 55-58 was surgically removed, and a fragment of the whole brain from a CAG-Venus transgenic (Tg) tadpole (stages 56-58) was implanted. Following the transplanta- tion, the recipient larvae were kept in water for one or 3 weeks. (D) Morphological analysis: heads of recipient tadpole and frog (left). Fluorescent images at 1 week (upper panels) and 3 weeks (lower panels) are shown. Panels at right are higher magnifications of middle panels. Arrows indicate engrafted areas. (E) Histological analysis of the grafted brain. A frozen brain section dissected from a recipient frog 3 weeks post-surgery was counter-stained with Hoechst33342 dye, and fluorescent images in the same field were used to detect nuclei (left panel) and Venus (right panel) under the microscope. Abbreviations: areas derived from a transgenic (Tg) donor or wild-type (WT) recipient. Scale bars, 50 lm. Data from a previous study (Sakamaki et al. 2005) are cited and shown in a modified form (B-E). |
|
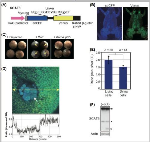
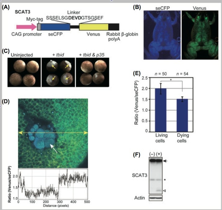
Fig. 6. Generation of transgenic frogs expressing a fluorescence resonance energy transfer (FRET)-based biosensor SCAT3 and cas- pase activation in dying cells. (A) Structure of CAG-SCAT3 transgene containing the fluorescence indicator molecule SCAT3 and the rab- bit b-globin polyA signal sequence, under control of the CAG promoter. SCAT3 is a hybrid protein of seCFP-Venus linked with the caspase-3 recognition sequence (DEVD). (B) Whole-body fluorescence of a SCAT3-expressing frog (Tg: SCAT3): seCFP (left) and of Venus (right) fluorescence in a juvenile transgenic frog. Data were shown in a previous study (Kominami et al. 2006). (C) The morphology of embryos undergoing cell death by tBid expression. Uninjected embryos (left) and tbid mRNA-injected (middle) or both tbid and p35 mRNAs-injected (right) embryos at the four-cell stage were developed to stage 9 and photographed. p35 mRNA was used to inhibit caspase-3 activation and prevent apoptosis. The arrows indicate the area where cell death occurs. (D) Monitoring of the fluorescence intensity and assessment of the FRET ratio of SCAT3 in transgenic embryos. Upper panel. The fluorescent image of the SCAT3 trans- genic embryo injected with tbid mRNA. A white arrow indicates a group of dying cells in an embryo, which developed to stage 10. Lower panel. The graphic pattern of the emission ratio based on the fluorescence intensity of SCAT3 on the line shown in an upper panel. The FRET ratio of SCAT3 was decreased in dying cells. (E) The statistical analysis on the FRET ratio in the embryos subjected to tbid mRNA microinjection. The graph represents the mean ` SD. �n� indicates the total number of cells examined in four embryos. The significant difference between the two groups were evaluated by Student�s t-test. An asterisk shows P < 0.001. (F) Immunoblot analysis. Transgenic embryos were injected without (�) or with tbid mRNA (+) at the 2-cell stage and their cell extracts were prepared at stage 10. Exogenous SCAT3 and endogenous actin were detected by sodium dodecyl sulfate�polyacrylamide gel electrophoresis (SDS� PAGE), followed by immunoblotting with anti-myc and anti-actin antibodies, respectively. The arrow and arrowhead indicate the full- length and the cleaved form of SCAT3. An asterisk indicates an immune reactant molecule. |