XB-ART-46774
Development
2013 Apr 01;1407:1537-49. doi: 10.1242/dev.088047.
Show Gene links
Show Anatomy links
sfrp1 promotes cardiomyocyte differentiation in Xenopus via negative-feedback regulation of Wnt signalling.
???displayArticle.abstract???
Wnt signalling is a key regulator of vertebrate heart development, yet it is unclear which specific Wnt signalling components are required to regulate which aspect of cardiogenesis. Previously, we identified Wnt6 as an endogenous Wnt ligand required for controlling heart muscle differentiation via canonical Wnt/β-catenin signalling. Here we show for the first time a requirement for an endogenous Wnt signalling inhibitor for normal heart muscle differentiation. Expression of sfrp1 is strongly induced in differentiating heart muscle. We show that sfrp1 is not only able to promote heart muscle differentiation but is also required for the formation of normal size heart muscle in the embryo. sfrp1 is functionally able to inhibit Wnt6 signalling and its requirement during heart development relates to relieving the cardiogenesis-restricting function of endogenous wnt6. In turn, we discover that sfrp1 expression in the heart is regulated by Wnt6 signalling, which for the first time indicates that sfrp genes can function as part of a Wnt negative-feedback regulatory loop. Our experiments indicate that sfrp1 controls the size of the differentiating heart muscle primarily by regulating cell fate within the cardiac mesoderm between muscular and non-muscular cell lineages. The cardiac mesoderm is therefore not passively patterned by signals from the surrounding tissue, but regulates its differentiation into muscular and non-muscular tissue using positional information from the surrounding tissue. This regulatory network might ensure that Wnt activation enables expansion and migration of cardiac progenitors, followed by Wnt inhibition permitting cardiomyocyte differentiation.
???displayArticle.pubmedLink??? 23482489
???displayArticle.pmcLink??? PMC4074298
???displayArticle.link??? Development
???displayArticle.grants??? [+]
British Heart Foundation , FS/09/021/27353 British Heart Foundation , P40 OD010997 NIH HHS , BHF_FS/09/021/27353 British Heart Foundation
Species referenced: Xenopus
Genes referenced: bmp4 ctnnb1 fzd7 gal.2 gata4 gata5 gata6 grn isl1 myl2 nkx2-5 odc1 pcna sfrp1 tbx2 tnni3 wnt6
???displayArticle.antibodies??? Mapk1 Ab9 Sfrp1 Ab1
???displayArticle.morpholinos??? gata4 MO2 gata4 MO3 gata5 MO3 gata6 MO1 gata6 MO2 sfrp1 MO1 sfrp1 MO2 wnt6 MO3
???attribute.lit??? ???displayArticles.show???
|
|
Fig. 1. sfrp1 expression in cardiac precursors and differentiating myocardium. (A-H,J,K) Whole-mount RNA in situ hybridisation (WISH) analysis of sfrp1 on Xenopus embryos at the indicated stages. (I,L) WISH analysis on sections of stage 24 (I) and stage 32 (L) embryos, showing sfrp1 expression in cardiac progenitors (arrowheads in I) and in the differentiated myocardium (L). (M,N) WISH analysis on stage 18 embryos showing nkx2-5 (M) and gata6b (N) expression in the common cardiac progenitor population (arrowheads), confirming sfrp1 expression in this region (arrowhead in E). Scale bars: 100 μm in I,L. |
|
|
Fig. 2. sfrp1 protein expression is knocked down by non-overlapping antisense morpholino oligonucleotides. (A) Non-overlapping sfrp1 morpholino oligonucleotide (MO) sequences with the AUG translation initiation codon highlighted. (B) Western blot and analysis of sfrp1 protein expression levels in embryos injected with control MO (CoMO), sfrp1MO1 and sfrp1MO2 at the 4-cell stage into all four blastomeres. Protein extraction was carried out at stage 32 of development. Representative blots and mean s.e.m. of data are shown. |
|
|
Fig. 3. Loss-of-function experiments show that endogenous sfrp1 is required for formation of a normal size heart. (A) For sfrp1 loss-of-function experiments, MOs were injected into the marginal zone of both dorsal blastomeres at the 4-cell stage. (B-I) WISH analysis on stage 32 embryos indicating the expression of cardiac-specific marker genes. Control embryos injected with CoMO showed normal expression of cardiogenic transcription factor (B,D) and myocardial differentiation marker (F,H) genes. By contrast, embryos injected with sfrp1MO1 (C,E,G,I) revealed a loss of cardiogenic transcription factor gene expression and a reduced expression domain of myocardial differentiation marker genes. (J) Quantification of WISH of heart marker gene expression showing reduced expression in sfrp1MO1- and sfrp1MO2-injected compared with CoMO-injected embryos. (K) qPCR analysis on MO-injected embryos at stage 32 showing reduced cardiogenic gene expression in sfrp1MO1-injected embryos relative to controls. (L) Schematic of a stage 41 embryo indicating the orientation of sections in O-R. (M,N) Phenotype of stage 41 MO-injected embryos after terminal differentiation. CoMO-injected embryos (M) show a normal size heart within the pericardial cavity (arrowhead). sfrp1MO1-injected embryos (N) show reduced heart size (arrowhead) within a relatively empty pericardial cavity. (O-R) Terminal differentiation of the heart was analysed in stage 41 embryos by immunofluorescence for cardiac Troponin T (cTnT, red) with DAPI counterstaining (blue). Whereas control embryos show normal cTnT expression (O,Q), sfrp1MO1-injected embryos show reduced cTnT expression indicating loss of myocardial tissue. Arrowheads highlight the largely empty pericardial cavity due to loss of heart tissue (compare Q with R). (S) Analysis of cTnT immunofluorescence illustrating significant loss of myocardial tissue in sfrp1MO1-injected compared with CoMO-injected embryos. Measurements were taken from the middle section through each heart at stage 41, with three to four different embryos analysed per experimental condition (i.e. CoMO- and sfrp1MO1-injected embryos). (n=4, *P<0.05). (T) Mean cell counts in CoMO-injected embryo sections compared with sfrp1MO1 and sfrp1MO2 morphants. Although the size of individual cardiomyocytes appears unchanged, a significant reduction in cell number was observed in the differentiated myocardium of embryos injected with sfrp1MO (n=3, **P<0.01). See supplementary material Fig. S3 for heart marker tissue specificity. Data are mean s.e.m. Scale bars: 50 μm in O,P (10; 200 μm in Q,R (40. |
|
|
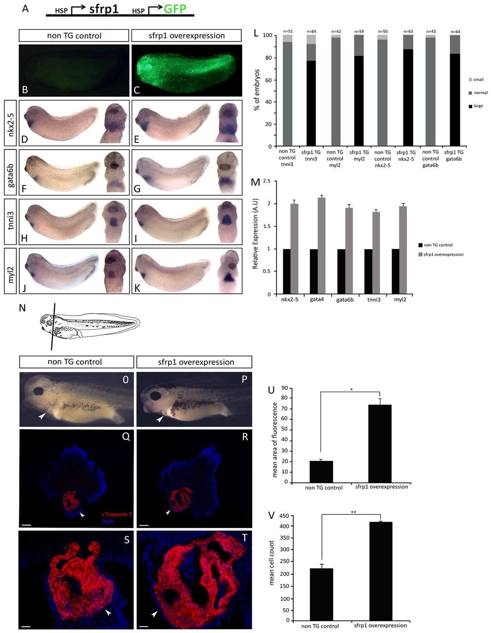
Fig. 4. Gain-of-function experiments show that sfrp1 promotes myocardium differentiation. (A) Transgene construct containing sfrp1 and GFP under the control of heat shock promoters allowing for stage-specific induction of overexpression. (B,C) Identification of non-transgenic control (B) and GFP-positive transgenic (C) embryos. (D-K) WISH analysis at stage 32 on non-transgenic control and on sfrp1 transgene-expressing embryos (induced to express transgenes at stage 22). Note the increase in gene expression of cardiogenic transcription factors (E,G) and myocardial differentiation markers (I,K) compared with controls (D,F,H,J), indicating an increase in myocardial tissue. (L) Quantification of WISH analysis showing an increase in cardiac gene expression in sfrp1-overexpressing transgenic (TG) embryos compared with non-transgenic controls. (M) qPCR analysis at stage 32 shows an increase in expression of both cardiogenic transcription factor and myocardial differentiation marker genes in sfrp1-overexpressing transgenic embryos relative to their normal expression in non-transgenic controls. (N) Schematic of a stage 41 embryo indicating the orientation of sections in Q-T. (O,P) Phenotype of non-transgenic control embryo (O) and embryo with stage-specific sfrp1 overexpression (P). Note the increase in heart size and loss of pericardial cavity space (arrowheads) in sfrp1 transgenic embryos compared with control. (Q-T) Differentiation of the heart muscle was analysed at stage 41 by cTnT immunofluorescence (red), with DAPI counterstaining (blue). Non-transgenic control embryos show normal cTnT expression confirming normal myocardial development (Q,S). sfrp1-expressing transgenic embryos show increased expression of cTnT indicating more myocardial tissue (R,T). Note loss of the pericardial cavity due to the increase in myocardial tissue in sfrp1 transgenic embryos (arrowheads). (U) Quantification showing the significant increase in the amount of myocardial tissue as represented by cTnT expression in sfrp1 transgenic embryos (n=4, *P<0.05). (V) Mean cell counts showing a significant increase in cell number in embryos overexpressing sfrp1 compared with controls, whereas cell size appeared unaffected (n=3, **P<0.01). Data are mean s.e.m. Scale bars: 50 μm in Q,R; 200 μm in S,T. |
|
|
Fig. 5. Experimental sfrp1 manipulation causes complementary effects on non-myocardial marker gene expression. (A-D) WISH analysis showing frizzled 7 (fzd7) expression (arrowheads) in CoMO-injected (A), sfrp1MO1-injected (B), non-transgenic control (C) and sfrp1-overexpressing transgenic (D) embryos, together with corresponding sections through the posterior pericardium. (G-J) WISH analysis showing gata5 expression (arrowheads) in CoMO (G), sfrp1MO1 (H), non-transgenic control (I) and sfrp1-overexpressing (J) embryos, with corresponding posterior pericardial sections. (E,F,K,L) Analysis of fzd7 (E,F) and gata5 (K,L) sections representing the number of pixels measured from the apex of the section to the edge of gene expression staining. CoMO compared with sfrp1MO1: n=4, ***P<0.001 (E,K). Non-transgenic control compared with sfrp1 overexpression: n=3, **P<0.01 (F,L). Data are mean s.e.m. |
|
|
Fig. 6. sfrp1 inhibits wnt6 in vivo. (A) In the sfrp1 and wnt6 functional interaction assay, mRNA was injected into one ventral blastomere of 4-cell embryos. Embryos were left to develop until stages 20 or 32 for analysis. (B) Control embryo injected with nβ-gal-encoding mRNA showing normal axis development (100%). (C) Injection of nβ-gal-encoding mRNA and wnt6 mRNA into the same ventral blastomere causes secondary axis formation in over 70% of injected embryos. (D) Embryos injected with sfrp1 mRNA followed 30 minutes later by wnt6 mRNA into the same ventral blastomere show rescue of wnt6-induced secondary axis formation, being reduced to less than 20%. (E) The number of embryos injected and their phenotype. The results presented here are from at least three independent experiments (i.e. with independent batches of embryos). |
|
|
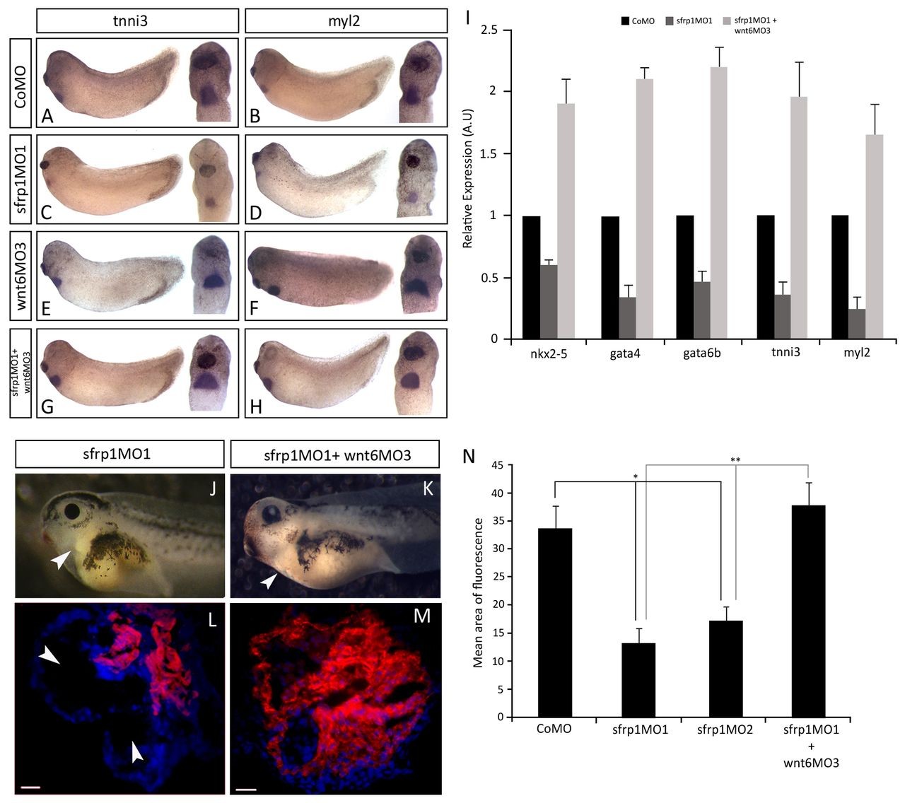
Fig. 7. sfrp1 promotes heart development by restraining wnt6-mediated repression. (A-H) WISH analysis on stage 32 embryos highlighting the gene expression pattern of structural myocardial differentiation markers. Embryos injected with CoMO showed normal expression (A,B), whereas embryos injected with sfrp1MO1 showed reduced myocardial gene expression (C,D). Co-injection of wnt6MO3 and sfrp1MO1 caused an enlarged area of myocardial marker gene expression (G,H) reminiscent of the phenotype caused by injection of wnt6MO3 alone [E,F; compare with figure 2 in Lavery et al. (Lavery et al., 2008b)]. (I) qRT-PCR analysis at stage 32 of MO-injected embryos shows decreased gene expression of both cardiogenic transcription factors and myocardial differentiation markers in sfrp1MO1-injected embryos and an increase in both when sfrp1MO1 was co-injected with wnt6MO3, relative to the normal expression in CoMO-injected embryos. (J,K) Phenotype of sfrp1MO1-injected embryo and for embryo co-injected with sfrp1MO1 and wnt6MO3 at stage 41. Note the change in heart size (arrowheads). (L,M) Differentiation of the heart was analysed at stage 41 by cTnT immunofluorescence (red) with DAPI counterstaining (blue). sfrp1MO1 injection causes reduced cTnT expression (L), but embryos co-injected with sfrp1MO1 and wnt6MO3 show enlarged cTnT expression indicating an increase in the amount of differentiated myocardial tissue [M; compare with figure 2 in Lavery et al. (Lavery et al., 2008b)]. Arrowheads indicate loss of myocardial tissue (J,L) and increase in heart size (K). (N) Quantification showing a significant increase in the amount of myocardial tissue as represented by cTnT expression in co-injected embryos compared with embryos injected with sfrp1MO1 alone, which exhibited a significant loss of myocardial tissue relative to CoMO. n=4, **P<0.01 and *P<0.05. Data are mean s.e.m. Scale bars: 200 μm in L,M. |
|
|
Fig. 8. One-dimensional multicellular model of a Wnt negative-feedback gene regulatory network controlling myocardium differentiation. (A) One-dimensional model of a gene regulatory network (GRN) designed in BioTapestry Editor. Note the ectodermal cell (source of Wnt signal) at the far left, with distal to medial cardiac mesoderm cells from left to right, in which myocardium differentiation potential is controlled by cardiogenic transcription factor (cTF) gene expression. Colours of cells correspond to simulation output from the Dizzy simulator (see below). (B) Simulated value of Wnt signal (in arbitrary units, but related to amount) reaching cardiac mesoderm cells. (C) Simulated expression of cTF gene expression (in arbitrary units related to amount) in different cardiac mesoderm cells. Note that simulation of the full model (as illustrated in A) predicts clear patterning into two populations of cells according to cTF gene expression: into prospective non-muscular cells that have lost cTF expression (here simply called pericardium) and prospective muscular cells gaining strong cTF expression (myocardium). (D) Repeated simulation shows reproducibility of output suggesting reliability of patterning. Ten random simulations are illustrated in a stacked column chart. Cells were attributed to the pericardium (P) if the cTF expression was lower than 30 and to the myocardium (M) if higher than 300. Coloured numbers correspond to cells illustrated in A and simulation output in B and C. (E) Simulation of a GRN lacking negative regulation of inhibitor gene expression (i.e. inhibitor gene expression only regulated by cTF genes) suggests still relatively reliable patterning with only occasional cells with predicted intermediate (I) (i.e. between 30 and 300) values of cTF expression. (F) Simulation of an inhibitor loss-of-function experiment predicting many fewer cells with sufficient cTF gene expression for myocardium differentiation. (G) Repeated simulation of experiment as in F. (H) Simulation of Wnt signal loss-of-function experiment (or Wnt and inhibitor double loss-of-function experiment) confirming that the GRN is designed with the default for cardiac mesoderm cells being myocardium differentiation. (I) Repeated simulation of experiment as in H. (J) Simulation of an alternative GRN with only Wnt regulation (i.e. no inhibitor) but with values for Wnt signal adjusted so that the simulation usually predicts at least two pericardial and two myocardial cells suggests less clear patterning giving rise to cells with intermediate identity. (K) Repeated simulation of the alternative GRN as in J. (L) Simulation of an alternative GRN with a cell-autonomous inhibitor predicts relatively clear patterning into pericardial and myocardial cells. (M) Repeated simulation of the alternative GRN as in L suggests less reliable patterning into two pericardium and four myocardium cells than the GRN illustrated in A (compare with D). See supplementary material Models 1-9. |
|
|
Fig. 9. sfrp1 expression is regulated by cardiogenic transcription factors. (A-E) WISH analysis on stage 32 embryos highlighting the sfrp1 gene expression pattern (arrowheads) after injection with either CoMO (A), sfrp1MO1 (B), sfrp1MO1 and wnt6MO3 combined (C), gata6MO (D) or gata4MO (E) into both dorsal blastomeres at the 4-cell stage of development. Note the loss of sfrp1 expression in the myocardium in B,D,E and the recovery of lost myocardial sfrp1 expression in C. (F) The number of embryos injected and their corresponding sfrp1 expression pattern. The results presented here are from at least three independent experiments (i.e. with independent batches of embryos). |
|
|
Fig. S1. sfrp1 is not required for regulating cell proliferation. (A,C) RNA in situ sections at stage 24 show nkx2-5 expression highlighting cardiac progenitor cells. (E,G) RNA in situ sections at stage 32 show tnni3 expression within the myocardium of the differentiated heart. Note some expression remaining after loss of sfrp1 (C), whereas tnni3 expression after loss of sfrp1 is clearly confined due to the reduction in the amount of differentiated heart muscle (G). (B,D,F,H) Immunofluorescence staining of PCNA protein highlighting proliferating cells throughout the same sections as A,C,E,G. Note there is no obvious reduction in the amount of PCNA at stage 24 or at stage 32, indicating that proliferation in the heart was not the cause for loss of heart muscle in G. Scale bars: 200 μm. |
|
|
Fig. S2. Loss-of-function experiments show no change to cardiogenic gene expression during embryonic stages 18-24. (A-F) Whole-mount RNA in situ hybridisation analysis showing nkx2-5 expression at stages 18 (A,D), 22 (B,E) and 24 (C,F) in CoMO- injected (A-C) or sfrp1MO1-injected (D-F) embryos. (G-L) Whole-mount RNA in situ hybridisation analysis showing gata6b expression at stages 18 (G,J), 22 (H,K) and 24 (I,L) in CoMO-injected (G-I) or sfrp1MO1-injected (J-L) embryos. |
|
|
Fig. S2. Loss-of-function experiments show no change to cardiogenic gene expression during embryonic stages 18-24. (M,N) Quantitative analysis of nkx2-5 (M) and gata6b (N) in situ hybridisation. Note there is minimal to no loss of gene expression in embryos with loss of sfrp1 compared with controls at the indicated stages. |
|
|
Fig. S3. Tissue specificity of cardiac marker gene expression. qPCR analysis of the relative expression of cardiogenic marker genes from dissected embryonic hearts at stage 33. The heart region was dissected out from eight uninjected embryos. The heart tissue was collected in one tube, the remaining carcasses in another tube and eight whole embryos were collected separately as a control. The tissues were snap frozen using liquid nitrogen then RNA was extracted for qPCR analysis. Gene expression levels were normalised to odc1. Whole-embryo gene expression was normalised to 1, with gene expression in the heart and the carcass sample expressed relative to the controls. Note the considerable enrichment of gata4 and gata6b expression in the heart sample, and high levels of heart specificity for nkx2-5, tnni3 (TnIc) and myl2 (MLC2) expression. |
|
|
Fig. S4. Unilateral sfrp1MO-injection experiment. (A) sfrp1MO1 was injected into the marginal zone of the dorsal blastomere on the prospective left side of the embryo. (B-E) Whole-mount RNA in situ hybridisation analysis on stage 32 embryos showing cardiac marker gene expression: nkx2-5 (B), gata6b (C), tnni3 (D) and myl2 (E). Note reduced gene expression on the left side of the embryos where sfrp1MO1 had been injected, but incomplete loss of detectable expression possibly due to diffusion of secreted sfrp1 protein from the uninjected right side of the embryo and cell mixing across the ventral midline. |
|
|
Fig. S4. Unilateral sfrp1MO-injection experiment. (F) Quantification of in situ hybridisation analysis. |
|
|
Fig. S5. Second heart field molecular marker gene expression appears unaffected in sfrp1 experiments. (A-H) Whole-mount RNA in situ hybridisation analysis on stage 32 embryos showing second heart field marker gene expression: isl1 (A-D) and bmp4 (E-H). |
|
|
Fig. S5. Second heart field molecular marker gene expression appears unaffected in sfrp1 experiments. (I,J) Quantification of isl1 (I) and bmp4 (J) in situ hybridisation results. Note mostly unaffected isl1 and bmp4 expression in embryos from experiments in which sibling embryos show altered expression of gata6b, nkx2-5, tnni3 and myl2 expression (as in Fig. 3), suggesting regulation of first heart field but not second heart field development at this stage. |
|
|
Fig. S6. β-gal lineage tracing reveals cell fate changes within the embryo. (A) sfrp1MO1 was injected into both dorsal blastomeres at the 4-cell stage followed by 400 pg β-gal-encoding mRNA into one D21 cell at the 16-cell stage. (B,C) X-gal staining in whole embryos at stage 32 showing the lineage patterning of injected β-gal. (D,E) Whole-mount RNA in situ hybridisation for tnni3 expression on β-gal-injected embryos. CoMO (D) and sfrp1MO1 (E) injected embryos were sectioned at 14 μm. tnni3 expression was located at the myocardium (arrowhead) with co-expression of β-gal on the injected side. Note reduced tnni3 expression domain in E compared with D but equal β-gal expression. Scale bars: 100 μm. |
References [+] :
Afouda,
GATA transcription factors integrate Wnt signalling during heart development.
2008, Pubmed,
Xenbase
Afouda, GATA transcription factors integrate Wnt signalling during heart development. 2008, Pubmed , Xenbase
Amaya, A method for generating transgenic frog embryos. 1999, Pubmed , Xenbase
Barandon, Secreted frizzled-related protein-1 improves postinfarction scar formation through a modulation of inflammatory response. 2011, Pubmed
Barandon, Reduction of infarct size and prevention of cardiac rupture in transgenic mice overexpressing FrzA. 2003, Pubmed
Bergmann, WNT signaling in adult cardiac hypertrophy and remodeling: lessons learned from cardiac development. 2010, Pubmed
Bolouri, Transcriptional regulatory cascades in development: initial rates, not steady state, determine network kinetics. 2003, Pubmed
Cleaver, Overexpression of the tinman-related genes XNkx-2.5 and XNkx-2.3 in Xenopus embryos results in myocardial hyperplasia. 1996, Pubmed , Xenbase
Cohen, Wnt5a and Wnt11 are essential for second heart field progenitor development. 2012, Pubmed
Davidson, Gene regulatory networks and the evolution of animal body plans. 2006, Pubmed
Drysdale, Cardiac troponin I is a heart-specific marker in the Xenopus embryo: expression during abnormal heart morphogenesis. 1994, Pubmed , Xenbase
Duplàa, Identification and cloning of a secreted protein related to the cysteine-rich domain of frizzled. Evidence for a role in endothelial cell growth control. 1999, Pubmed
Eisenberg, WNT11 promotes cardiac tissue formation of early mesoderm. 1999, Pubmed
Evans, tinman, a Drosophila homeobox gene required for heart and visceral mesoderm specification, may be represented by a family of genes in vertebrates: XNkx-2.3, a second vertebrate homologue of tinman. 1995, Pubmed , Xenbase
Gessert, The multiple phases and faces of wnt signaling during cardiac differentiation and development. 2010, Pubmed
Gessert, Comparative gene expression analysis and fate mapping studies suggest an early segregation of cardiogenic lineages in Xenopus laevis. 2009, Pubmed , Xenbase
Goetz, TBX5 is required for embryonic cardiac cell cycle progression. 2006, Pubmed , Xenbase
Gove, Over-expression of GATA-6 in Xenopus embryos blocks differentiation of heart precursors. 1997, Pubmed , Xenbase
Hensey, Programmed cell death during Xenopus development: a spatio-temporal analysis. 1998, Pubmed , Xenbase
Hoppler, Studying Wnt signaling in Xenopus. 2008, Pubmed , Xenbase
Jaspard, Expression pattern of mouse sFRP-1 and mWnt-8 gene during heart morphogenesis. 2000, Pubmed , Xenbase
Jiang, The Xenopus GATA-4/5/6 genes are associated with cardiac specification and can regulate cardiac-specific transcription during embryogenesis. 1996, Pubmed , Xenbase
Jones, Secreted Frizzled-related proteins: searching for relationships and patterns. 2002, Pubmed
Kobayashi, Secreted Frizzled-related protein 2 is a procollagen C proteinase enhancer with a role in fibrosis associated with myocardial infarction. 2009, Pubmed , Xenbase
Kruithof, BMP and FGF regulate the differentiation of multipotential pericardial mesoderm into the myocardial or epicardial lineage. 2006, Pubmed
Lavery, Wnt6 signaling regulates heart muscle development during organogenesis. 2008, Pubmed , Xenbase
Lavery, Analysis of gene expression in Xenopus embryos. 2008, Pubmed , Xenbase
Lavery, Gain-of-function and loss-of-function strategies in Xenopus. 2008, Pubmed , Xenbase
Lavery, Wnt6 expression in epidermis and epithelial tissues during Xenopus organogenesis. 2008, Pubmed , Xenbase
Lopez-Rios, The Netrin-related domain of Sfrp1 interacts with Wnt ligands and antagonizes their activity in the anterior neural plate. 2008, Pubmed
Lustig, Negative feedback loop of Wnt signaling through upregulation of conductin/axin2 in colorectal and liver tumors. 2002, Pubmed
Martin, Wnt/beta-catenin signalling regulates cardiomyogenesis via GATA transcription factors. 2010, Pubmed , Xenbase
Marvin, Inhibition of Wnt activity induces heart formation from posterior mesoderm. 2001, Pubmed , Xenbase
Mii, Secreted Frizzled-related proteins enhance the diffusion of Wnt ligands and expand their signalling range. 2009, Pubmed , Xenbase
Mohun, The origins of cardiac tissue in the amphibian, Xenopus laevis. 2003, Pubmed , Xenbase
Mohun, The morphology of heart development in Xenopus laevis. 2000, Pubmed , Xenbase
Monaghan, Dickkopf genes are co-ordinately expressed in mesodermal lineages. 1999, Pubmed , Xenbase
Movassagh, Cardiac differentiation in Xenopus requires the cyclin-dependent kinase inhibitor, p27Xic1. 2008, Pubmed , Xenbase
Mummery, Challenges in using stem cells for cardiac repair. 2010, Pubmed
Nakajima, Heart development before beating. 2009, Pubmed
Onizuka, Wnt2 accelerates cardiac myocyte differentiation from ES-cell derived mesodermal cells via non-canonical pathway. 2012, Pubmed
Pandur, Wnt-11 activation of a non-canonical Wnt signalling pathway is required for cardiogenesis. 2002, Pubmed , Xenbase
Peterkin, Redundancy and evolution of GATA factor requirements in development of the myocardium. 2007, Pubmed , Xenbase
Raffin, Subdivision of the cardiac Nkx2.5 expression domain into myogenic and nonmyogenic compartments. 2000, Pubmed , Xenbase
Saka, Theoretical basis of the community effect in development. 2011, Pubmed , Xenbase
Schneider, Wnt antagonism initiates cardiogenesis in Xenopus laevis. 2001, Pubmed , Xenbase
Searcy, A GATA-dependent nkx-2.5 regulatory element activates early cardiac gene expression in transgenic mice. 1998, Pubmed , Xenbase
Smith, Injected Xwnt-8 RNA acts early in Xenopus embryos to promote formation of a vegetal dorsalizing center. 1991, Pubmed , Xenbase
Thompson, Robo2 is required for Slit-mediated intraretinal axon guidance. 2009, Pubmed
Tonissen, XNkx-2.5, a Xenopus gene related to Nkx-2.5 and tinman: evidence for a conserved role in cardiac development. 1994, Pubmed , Xenbase
Trevant, Expression of secreted frizzled related protein 1, a Wnt antagonist, in brain, kidney, and skeleton is dispensable for normal embryonic development. 2008, Pubmed
Tzahor, Wnt/beta-catenin signaling and cardiogenesis: timing does matter. 2007, Pubmed
Warkman, Xenopus as a model system for vertebrate heart development. 2007, Pubmed , Xenbase
Wheeler, Inducible gene expression in transgenic Xenopus embryos. 2000, Pubmed , Xenbase
Wheeler, Inducible gene expression in transient transgenic Xenopus embryos. 2008, Pubmed , Xenbase
Wheeler, Two novel Xenopus frizzled genes expressed in developing heart and brain. 1999, Pubmed , Xenbase
Xu, Functional and biochemical interactions of Wnts with FrzA, a secreted Wnt antagonist. 1998, Pubmed , Xenbase
Yang, Human cardiovascular progenitor cells develop from a KDR+ embryonic-stem-cell-derived population. 2008, Pubmed
Zhou, Epicardial progenitors contribute to the cardiomyocyte lineage in the developing heart. 2008, Pubmed
