XB-ART-46768
PLoS One
2013 Feb 25;82:e57008. doi: 10.1371/journal.pone.0057008.
Show Gene links
Show Anatomy links
Structure of the arginine methyltransferase PRMT5-MEP50 reveals a mechanism for substrate specificity.
Ho MC, Wilczek C, Bonanno JB, Xing L, Seznec J, Matsui T, Carter LG, Onikubo T, Kumar PR, Chan MK, Brenowitz M, Cheng RH, Reimer U, Almo SC, Shechter D.
???displayArticle.abstract???
The arginine methyltransferase PRMT5-MEP50 is required for embryogenesis and is misregulated in many cancers. PRMT5 targets a wide variety of substrates, including histone proteins involved in specifying an epigenetic code. However, the mechanism by which PRMT5 utilizes MEP50 to discriminate substrates and to specifically methylate target arginines is unclear. To test a model in which MEP50 is critical for substrate recognition and orientation, we determined the crystal structure of Xenopus laevis PRMT5-MEP50 complexed with S-adenosylhomocysteine (SAH). PRMT5-MEP50 forms an unusual tetramer of heterodimers with substantial surface negative charge. MEP50 is required for PRMT5-catalyzed histone H2A and H4 methyltransferase activity and binds substrates independently. The PRMT5 catalytic site is oriented towards the cross-dimer paired MEP50. Histone peptide arrays and solution assays demonstrate that PRMT5-MEP50 activity is inhibited by substrate phosphorylation and enhanced by substrate acetylation. Electron microscopy and reconstruction showed substrate centered on MEP50. These data support a mechanism in which MEP50 binds substrate and stimulates PRMT5 activity modulated by substrate post-translational modifications.
???displayArticle.pubmedLink??? 23451136
???displayArticle.pmcLink??? PMC3581573
???displayArticle.link??? PLoS One
???displayArticle.grants??? [+]
AI095382 NIAID NIH HHS , CA013330 NCI NIH HHS , GM093342 NIGMS NIH HHS , P30 EB009998 NIBIB NIH HHS , P41GM103473 NIGMS NIH HHS , P41RR001209 NCRR NIH HHS , P41RR012408 NCRR NIH HHS , R56 AI095382 NIAID NIH HHS , P30 CA013330 NCI NIH HHS , U54GM094662 NIGMS NIH HHS , P41 RR012408 NCRR NIH HHS , P41 GM103473 NIGMS NIH HHS , P41 RR001209 NCRR NIH HHS , U54 GM093342 NIGMS NIH HHS
Species referenced: Xenopus laevis
Genes referenced: emd h2ac21 h2axl h2bc21 kidins220 me1 npm1 prmt5 wdr77
???attribute.lit??? ???displayArticles.show???
|
|
Figure 2. Hydrodynamic studies demonstrate that PRMT5-MEP50 forms a higher order tetrameric structure.A. Analytical equilibrium and sedimentation velocity centrifugation studies gave a molecular weight and sedimentation and diffusion coefficients as shown. Hydropro calculated sedimentation and diffusion coefficients from the structure are also shown. B. Size-exclusion chromatography multi-angle light scattering profile, with the protein elution UV profile shown in black and the calculated molar mass from the Rayleigh plot shown in orange. C. Small-angle x-ray scattering curve showing that the solution scattering data matches well with the crystal structure. Inset: Pairwise distribution function P(r) compared with crystal structure. D. The PRMT5 dimer interface is illustrated in cartoon form. One PRMT5 is in blue and the paired molecule is in purple, arranged with the N-terminal domain paired with the C-terminal domain of the neighboring protein. Salt bridges are in yellow bubbles and hydrogen bonds are in green bubbles. The insets highlight salt bridges between R484 and D487 of paired PRMT5 on the dimerization arms and between R364 and D65 on the head-to-tail interface. Gray dashed line shows the boundary between molecules. E. The PRMT5 tetramer interface is shown, with one PRMT5 colored blue and the paired molecule in gray. Substantial salt-bridges (yellow bubbles) and hydrogen bonds (green bubbles) are shown. The insets highlight salt bridges between R589-D592 and between D125-R597 and K96-D527 of paired PRMT5 molecules. Gray dashed line shows the boundary between molecules. F. The PRMT5-MEP50 interface is shown, with PRMT5 in purple and MEP50 in pink. Substantial specific contacts are shown, with the inset illustrating cation-pi interactions between R63 and R57 of PRMT5 with W44 and F289 of MEP50, respectively (purple bubbles). |
|
|
Figure 3. PRMT5-MEP50 histone methyltransferase activity is modulated by substrate complexes and acetylation state.Recombinant PRMT5-MEP50 (50 nM tetramer) was used in methyltransferase assays with histone substrates and 3H-SAM as indicated; NaCl was maintained at a final 250 mM concentration. For each experiment, the fluorogram is on the top panel, Coomassie-stain on the bottom: A. Full-length recombinant Xenopus laevis histones H2A, H2B, H3, and H4. B. Histone octamers purified from HeLa cells, octamers purified from butyrate-treated HeLa cells, and recombinant octamers. C. Recombinant H4, octamers and nucleosomes from HeLa cells and butyrate-treated HeLa cells. D. Immunoblot with anti-acetyl lysine antibody on octamers from untreated and butyrate-treated HeLa cells and recombinant octamers. |
|
|
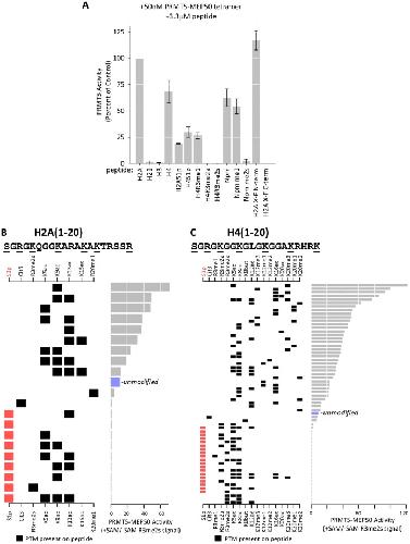
Figure 4. PRMT5-MEP50 histone methyltransferase activity is modulated by substrate PTMs.A. Recombinant PRMT5-MEP50 (50 nM tetramer) was used in duplicate solution methyltransferase assays with 3.3 µM histone and Nucleoplasmin peptide substrates (20mers) and 3H-SAM as indicated. Histone peptides containing modifications are as indicated: S1ph = Serine 1 phosphorylation; R3me1 and R3me2 = Arginine 3 methylation; Npm me1 and me2s = Arginine 187 methylation. Data shown as percent of H2A(1–20) activity. B and C. High-density histone peptide arrays incubated with PRMT5-MEP50 in the presence or absence of SAM. The arrays were probed with anti-methylarginine antibodies and background (-SAM) was subtracted from the fluorescence signal. Data from N-terminal H2A (B) and H4 (C) peptides are shown. The sequence of H2A and H4 (1–20) are illustrated at the top. Each row represents a discrete peptide. The left panel shows individual modifications present on each peptide, with a black box indicating its presence and white illustrating its absence. The histogram on the right panel shows the relative activity (ratio of antibody signal +SAM vs. –SAM) on each peptide. The signal on the unmodified 1–20 peptide is indicated (blue). Inhibition by Ser1 phosphorylation is indicated in red. |
|
|
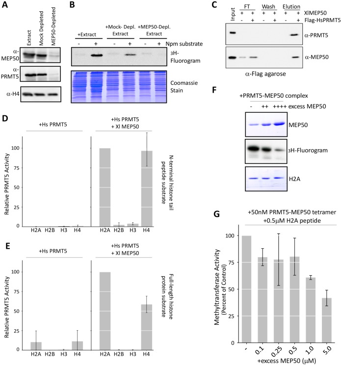
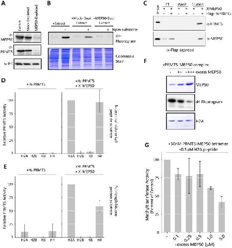
Figure 5. MEP50 is required for PRMT5 histone methyltransferase activity.A. Xenopus cell-free egg extract was mock-depleted or MEP50-depleted and an aliquot was blotted for PRMT5, MEP50, and H4 (as a depletion control). B. Egg extract, mock-depleted, or MEP50-depleted egg extract was incubated with 3H-SAM in the absence or presence of excess recombinant Nucleoplasmin (Npm); endogenous Npm is already methylated. The reaction was run on a gel and exposed to film. C. Recombinant XlMEP50 was incubated in the presence or absence of Flag-HsPRMT5 (both at 50 nM) and applied to anti-Flag resin. The flow-through (FT), final wash, and eluent were immunoblotted for PRMT5 and MEP50. D. Recombinant Flag-HsPRMT5 (220 nM) was used in triplicate solution methyltransferase assays with histones H2A, H2B, H3, and H4 tail peptides (42 µM) in the absence (left) or presence (right) of XlMEP50 (220 nM). E. Recombinant Flag-HsPRMT5 (220 nM) was used in triplicate solution methyltransferase assays with full-length core histones H2A, H2B, H3, and H4 (6 µM) in the absence (left) or presence (right) of XlMEP50 (220 nM). F. Recombinant XlPRMT5-MEP50 was used in a methyltransferase assay with constant full-length histone H2A as a substrate. Increasing doses of excess XlMEP50 were added to the reactions and the results were run on a gel, Coomassie stained, and exposed to film. G. Recombinant XlPRMT5-MEP50 (50 nM tetramer) was used in solution methyltransferase assays with 0.5 µM histone H2A (1–20) peptide. Excess XlMEP50 protein was titrated in to final concentrations between 0.1 and 5.0 µM and methyltransferase activity was assayed. The plot represents the diminution of activity in the presence of excess XlMEP50. |
|
|
Figure 6. PRMT5 and MEP50 substrate binding. A.Biotinylated histone peptides [H2A, H2B, H3, H4, and H2A.X-F (all residues 1–20), and H2A.X-F (119–138)] and Npm (176–196) bound to streptavidin beads were incubated with 25 nM (tetramer) PRMT5-MEP50 complex or B. 100 nM MEP50. Captured protein was immunoblotted as indicated. “Beads” indicates no peptide. C. Biotinylated histone peptides [H2A, H2B, H3, H4, and H2A and H4 with phosphorylated S1 (S1ph)] and Npm (176–196) bound to streptavidin beads were incubated with 100 nM (monomer) Flag-HsPRMT5. Captured protein was immunoblotted. |
|
|
Figure 7. MEP50 serves as a substrate presenter for PRMT5. A. Electron microscopy and reconstructed fitting of PRMT5-MEP50 (pink and blue) complexed with its substrate Nucleoplasmin. Electron density map shown in wire mesh. B. Electron microscopy and reconstructed fitting of PRMT5-MEP50 (pink and blue) complexed with its substrate Nucleoplasmin (Npm) modeled from density map EMD-1778 (gold). Npm is a stable homopentamer, with five C-terminal poorly structured “fingers” each containing the target sequence “…GRGRK…” (underlined R is methylated) [5], [35]. The position of the catalytic site is circled and noted by SAH in green. Electron density map is not shown. C. Surface and ghosted figure showing the PRMT5-MEP50 tetramer. A “cross-dimer” pair of PRMT5 and its corresponding dimer-bound MEP50 is shown in surface representation. The yellow illustrates a substrate interacting with a cross-dimer pair. The substrate arginine position is shown as “R”. D. The cross-dimer pair is shown in surface representation with evolutionarily conserved and divergent residues colored. Fully conserved residues are in red, substantially conserved residues are in orange and yellow. Highly divergent residues are in blue and green. Residues that are gray in both have insufficient data for conservation annotation. E. Electrostatic surface of the cross-dimer pair from a calculated Poisson-Boltzman analysis is shown, with red surfaces acidic and blue surfaces basic. F. The cross-dimer pair is illustrated in a cartoon model, with the catalytic site SAH illustrated. Sulfur position in yellow. |
|
|
Figure 1. PRMT5-MEP50 overall structure. A. PRMT5-MEP50 tetrameric surface-filled model. The dimer of PRMT5 molecules is arranged in a head-to-tail form (dark blue and purple). MEP50 is bound to the N-terminus of each PRMT5 molecule on the oblong face of the WD40 beta propeller (light blue and pink). The molecule has 2-fold rotational symmetry through the axis perpendicular to the page. B. PRMT5-MEP50 tetramer rotated 90° with the tetramer pair of PRMT5-MEP50 heterodimers shown in gray. C. PRMT5-MEP50 dimer pair shown in cartoon form with the bound SAH visible. N-terminal and C-terminal domains are indicated. D. A surface view of the area around the SAH-bound active site of one PRMT5 molecule (purple). The cross-dimer bound MEP50 is shown in light blue, with the dimer paired PRMT5 in dark blue. The putative substrate arginine insertion pocket is circled, with the SAH visible (sulfur in yellow). E. Cartoon representation of PRMT5 C-terminal domain (gray) with the active SAH bound, shown from the solvent accessible face with our proposed substrate entry pocket circled1. The helix and loop colored orange (residues 303 to 324) is isostructural with a domain that is unstructured (no electron density) in the absence of SAH in 3UA4. The substrate arginine entry in PDB:4GQB is circled2. F. The N-terminal active domain rotated 180° to show the constraining beta sheets. |
References [+] :
Adams,
PHENIX: a comprehensive Python-based system for macromolecular structure solution.
2010, Pubmed
Adams, PHENIX: a comprehensive Python-based system for macromolecular structure solution. 2010, Pubmed
Aggarwal, Nuclear cyclin D1/CDK4 kinase regulates CUL4 expression and triggers neoplastic growth via activation of the PRMT5 methyltransferase. 2010, Pubmed
Ancelin, Blimp1 associates with Prmt5 and directs histone arginine methylation in mouse germ cells. 2006, Pubmed
Antonysamy, Crystal structure of the human PRMT5:MEP50 complex. 2012, Pubmed
Arnan, Analysis of the stability and function of nucleoplasmin through cysteine mutants. 2005, Pubmed , Xenbase
Ashkenazy, ConSurf 2010: calculating evolutionary conservation in sequence and structure of proteins and nucleic acids. 2010, Pubmed
Baker, Electrostatics of nanosystems: application to microtubules and the ribosome. 2001, Pubmed
Barber, The enhancement of histone H4 and H2A serine 1 phosphorylation during mitosis and S-phase is evolutionarily conserved. 2004, Pubmed , Xenbase
Bedford, Arginine methylation an emerging regulator of protein function. 2005, Pubmed
Bedford, Arginine methylation at a glance. 2007, Pubmed
Cole, Analytical ultracentrifugation: sedimentation velocity and sedimentation equilibrium. 2008, Pubmed
Collaborative Computational Project, Number 4, The CCP4 suite: programs for protein crystallography. 1994, Pubmed
Dacwag, Distinct protein arginine methyltransferases promote ATP-dependent chromatin remodeling function at different stages of skeletal muscle differentiation. 2009, Pubmed
Dolinsky, PDB2PQR: expanding and upgrading automated preparation of biomolecular structures for molecular simulations. 2007, Pubmed
Dutta, The crystal structure of nucleoplasmin-core: implications for histone binding and nucleosome assembly. 2001, Pubmed
Eckert, Expression of BLIMP1/PRMT5 and concurrent histone H2A/H4 arginine 3 dimethylation in fetal germ cells, CIS/IGCNU and germ cell tumors. 2008, Pubmed
Emsley, Coot: model-building tools for molecular graphics. 2004, Pubmed
Fabbrizio, Negative regulation of transcription by the type II arginine methyltransferase PRMT5. 2002, Pubmed , Xenbase
Feng, Histone H4 acetylation differentially modulates arginine methylation by an in Cis mechanism. 2011, Pubmed
Friesen, The methylosome, a 20S complex containing JBP1 and pICln, produces dimethylarginine-modified Sm proteins. 2001, Pubmed
Friesen, A novel WD repeat protein component of the methylosome binds Sm proteins. 2002, Pubmed
Furuno, Association of Polycomb group SUZ12 with WD-repeat protein MEP50 that binds to histone H2A selectively in vitro. 2006, Pubmed
Guderian, RioK1, a new interactor of protein arginine methyltransferase 5 (PRMT5), competes with pICln for binding and modulates PRMT5 complex composition and substrate specificity. 2011, Pubmed
Henikoff, Genome-wide profiling of salt fractions maps physical properties of chromatin. 2009, Pubmed
Humphrey, VMD: visual molecular dynamics. 1996, Pubmed
Jones, Improved methods for building protein models in electron density maps and the location of errors in these models. 1991, Pubmed
Kanade, Protein arginine methyltransferase 5 (PRMT5) signaling suppresses protein kinase Cδ- and p38δ-dependent signaling and keratinocyte differentiation. 2012, Pubmed
Karkhanis, Versatility of PRMT5-induced methylation in growth control and development. 2011, Pubmed
Kelley, Protein structure prediction on the Web: a case study using the Phyre server. 2009, Pubmed
Krause, Protein arginine methyltransferases: evolution and assessment of their pharmacological and therapeutic potential. 2007, Pubmed
Lacroix, The histone-binding protein COPR5 is required for nuclear functions of the protein arginine methyltransferase PRMT5. 2008, Pubmed
Le Guezennec, MBD2/NuRD and MBD3/NuRD, two distinct complexes with different biochemical and functional properties. 2006, Pubmed
Liu, JAK2V617F-mediated phosphorylation of PRMT5 downregulates its methyltransferase activity and promotes myeloproliferation. 2011, Pubmed
Ludtke, EMAN: semiautomated software for high-resolution single-particle reconstructions. 1999, Pubmed
Majumder, Methylation of histone H3 and H4 by PRMT5 regulates ribosomal RNA gene transcription. 2010, Pubmed
Martel, An integrated high-throughput data acquisition system for biological solution X-ray scattering studies. 2012, Pubmed
Masch, Antibody signatures defined by high-content peptide microarray analysis. 2010, Pubmed
McPhillips, Blu-Ice and the Distributed Control System: software for data acquisition and instrument control at macromolecular crystallography beamlines. 2002, Pubmed
Migliori, Symmetric dimethylation of H3R2 is a newly identified histone mark that supports euchromatin maintenance. 2012, Pubmed
Moscoso, Quaternary structures of HIV Env immunogen exhibit conformational vicissitudes and interface diminution elicited by ligand binding. 2011, Pubmed
Murshudov, Refinement of macromolecular structures by the maximum-likelihood method. 1997, Pubmed
Nagamatsu, A germ cell-specific gene, Prmt5, works in somatic cell reprogramming. 2011, Pubmed
Nicklay, Analysis of histones in Xenopus laevis. II. mass spectrometry reveals an index of cell type-specific modifications on H3 and H4. 2009, Pubmed , Xenbase
Ortega, Prediction of hydrodynamic and other solution properties of rigid proteins from atomic- and residue-level models. 2011, Pubmed
Otwinowski, [20] Processing of X-ray diffraction data collected in oscillation mode. 2017, Pubmed
Otwinowski, Processing of X-ray diffraction data collected in oscillation mode. 1997, Pubmed
Panse, Profiling of generic anti-phosphopeptide antibodies and kinases with peptide microarrays using radioactive and fluorescence-based assays. 2004, Pubmed
Pesiridis, Role of pICLn in methylation of Sm proteins by PRMT5. 2009, Pubmed
Philo, Improved methods for fitting sedimentation coefficient distributions derived by time-derivative techniques. 2006, Pubmed
Ramos, Nucleoplasmin binds histone H2A-H2B dimers through its distal face. 2010, Pubmed , Xenbase
Rho, Prmt5, which forms distinct homo-oligomers, is a member of the protein-arginine methyltransferase family. 2001, Pubmed
Rouhana, PRMT5 and the role of symmetrical dimethylarginine in chromatoid bodies of planarian stem cells. 2012, Pubmed
Ruthenburg, Histone H3 recognition and presentation by the WDR5 module of the MLL1 complex. 2006, Pubmed
Smith, The WD repeat: a common architecture for diverse functions. 1999, Pubmed
Sun, Structural insights into protein arginine symmetric dimethylation by PRMT5. 2011, Pubmed
Tee, Prmt5 is essential for early mouse development and acts in the cytoplasm to maintain ES cell pluripotency. 2010, Pubmed
Wang, Protein arginine methyltransferase 5 suppresses the transcription of the RB family of tumor suppressors in leukemia and lymphoma cells. 2008, Pubmed
Wenschuh, Coherent membrane supports for parallel microsynthesis and screening of bioactive peptides. 2000, Pubmed
West, Ni(II) coordination to mixed sites modulates DNA binding of HpNikR via a long-range effect. 2012, Pubmed
Wilczek, Protein arginine methyltransferase Prmt5-Mep50 methylates histones H2A and H4 and the histone chaperone nucleoplasmin in Xenopus laevis eggs. 2011, Pubmed , Xenbase
Wolf, The protein arginine methyltransferase family: an update about function, new perspectives and the physiological role in humans. 2009, Pubmed
Wriggers, Using Situs for the integration of multi-resolution structures. 2010, Pubmed
Zhang, Structure of the predominant protein arginine methyltransferase PRMT1 and analysis of its binding to substrate peptides. 2003, Pubmed
