XB-ART-46753
Elife
2013 Feb 26;2:e00348. doi: 10.7554/eLife.00348.
Show Gene links
Show Anatomy links
Epigenetic conservation at gene regulatory elements revealed by non-methylated DNA profiling in seven vertebrates.
Long HK, Sims D, Heger A, Blackledge NP, Kutter C, Wright ML, Grützner F, Odom DT, Patient R, Ponting CP, Klose RJ.
???displayArticle.abstract???
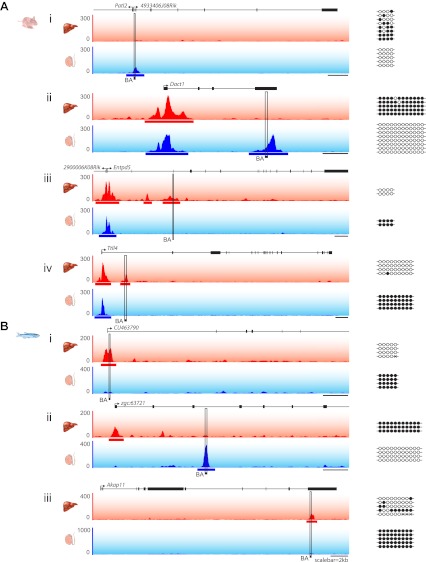
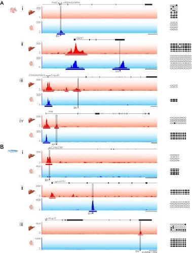
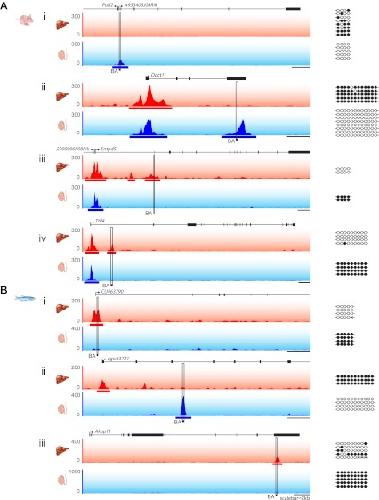
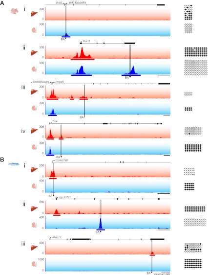
Two-thirds of gene promoters in mammals are associated with regions of non-methylated DNA, called CpG islands (CGIs), which counteract the repressive effects of DNA methylation on chromatin. In cold-blooded vertebrates, computational CGI predictions often reside away from gene promoters, suggesting a major divergence in gene promoter architecture across vertebrates. By experimentally identifying non-methylated DNA in the genomes of seven diverse vertebrates, we instead reveal that non-methylated islands (NMIs) of DNA are a central feature of vertebrate gene promoters. Furthermore, NMIs are present at orthologous genes across vast evolutionary distances, revealing a surprising level of conservation in this epigenetic feature. By profiling NMIs in different tissues and developmental stages we uncover a unifying set of features that are central to the function of NMIs in vertebrates. Together these findings demonstrate an ancient logic for NMI usage at gene promoters and reveal an unprecedented level of epigenetic conservation across vertebrate evolution. DOI:http://dx.doi.org/10.7554/eLife.00348.001.
???displayArticle.pubmedLink??? 23467541
???displayArticle.pmcLink??? PMC3583005
???displayArticle.link??? Elife
???displayArticle.grants??? [+]
A15603 Cancer Research UK, MC_U137981013 Medical Research Council , 15603 Cancer Research UK, 202218 European Research Council, MC_UU_12009/8 Medical Research Council , MC_U137761446 Medical Research Council , WT0834922 Wellcome Trust , G1000902 Medical Research Council , 090018/Z/09/Z Wellcome Trust , CRUK_15603 Cancer Research UK, MRC_MC_U137981013 Medical Research Council , CRUK_A15603 Cancer Research UK, MRC_MC_U137761446 Medical Research Council , MRC_MC_UU_12009/8 Medical Research Council , ERC_202218 European Research Council, MC_EX_G1000902 Medical Research Council , MC_UU_12021/1 Medical Research Council
Species referenced: Xenopus
Genes referenced: acta4 aptx dnaja1 ezh2 gnao1 gsx1 nkx2-2 nmi rnf2 smu1 sp9 suz12
???displayArticle.gses??? GSE43512: NCBI
???attribute.lit??? ???displayArticles.show???
References [+] :
Aday,
Identification of cis regulatory features in the embryonic zebrafish genome through large-scale profiling of H3K4me1 and H3K4me3 binding sites.
2011, Pubmed
Aday, Identification of cis regulatory features in the embryonic zebrafish genome through large-scale profiling of H3K4me1 and H3K4me3 binding sites. 2011, Pubmed
Aïssani, CpG islands: features and distribution in the genomes of vertebrates. 1991, Pubmed
Akkers, A hierarchy of H3K4me3 and H3K27me3 acquisition in spatial gene regulation in Xenopus embryos. 2009, Pubmed , Xenbase
Akkers, ChIP-chip designs to interrogate the genome of Xenopus embryos for transcription factor binding and epigenetic regulation. 2010, Pubmed , Xenbase
Anders, Differential expression analysis for sequence count data. 2010, Pubmed
Andersen, Developmental features of DNA methylation during activation of the embryonic zebrafish genome. 2012, Pubmed
Barbosa-Morais, The evolutionary landscape of alternative splicing in vertebrate species. 2012, Pubmed , Xenbase
Barski, High-resolution profiling of histone methylations in the human genome. 2007, Pubmed
Belgard, A transcriptomic atlas of mouse neocortical layers. 2011, Pubmed
Bernstein, The NIH Roadmap Epigenomics Mapping Consortium. 2010, Pubmed
Bird, A fraction of the mouse genome that is derived from islands of nonmethylated, CpG-rich DNA. 1985, Pubmed
Bird, DNA methylation and the frequency of CpG in animal DNA. 1980, Pubmed
Blackledge, CpG island chromatin: a platform for gene regulation. 2011, Pubmed
Blackledge, Bio-CAP: a versatile and highly sensitive technique to purify and characterise regions of non-methylated DNA. 2012, Pubmed
Blackledge, CpG islands recruit a histone H3 lysine 36 demethylase. 2010, Pubmed
Bock, CpG island mapping by epigenome prediction. 2007, Pubmed
Brawand, The evolution of gene expression levels in mammalian organs. 2011, Pubmed
Chen, VennDiagram: a package for the generation of highly-customizable Venn and Euler diagrams in R. 2011, Pubmed
Coulondre, Molecular basis of base substitution hotspots in Escherichia coli. 1978, Pubmed
Cross, Non-methylated islands in fish genomes are GC-poor. 1991, Pubmed
Deaton, CpG islands and the regulation of transcription. 2011, Pubmed
Duret, Biased gene conversion and the evolution of mammalian genomic landscapes. 2009, Pubmed
Edgar, Gene Expression Omnibus: NCBI gene expression and hybridization array data repository. 2002, Pubmed
Farthing, Global mapping of DNA methylation in mouse promoters reveals epigenetic reprogramming of pluripotency genes. 2008, Pubmed
Feng, Conservation and divergence of methylation patterning in plants and animals. 2010, Pubmed
Gardiner-Garden, CpG islands in vertebrate genomes. 1987, Pubmed
Glass, CG dinucleotide clustering is a species-specific property of the genome. 2007, Pubmed
Guttman, Ab initio reconstruction of cell type-specific transcriptomes in mouse reveals the conserved multi-exonic structure of lincRNAs. 2010, Pubmed
Hammoud, Distinctive chromatin in human sperm packages genes for embryo development. 2009, Pubmed
Han, Comparative analysis of CpG islands in four fish genomes. 2008, Pubmed
Hannenhalli, Promoter prediction in the human genome. 2001, Pubmed
Heger, OPTIC: orthologous and paralogous transcripts in clades. 2008, Pubmed
Heintzman, Distinct and predictive chromatin signatures of transcriptional promoters and enhancers in the human genome. 2007, Pubmed
Illingworth, Orphan CpG islands identify numerous conserved promoters in the mammalian genome. 2010, Pubmed
Ioshikhes, Large-scale human promoter mapping using CpG islands. 2000, Pubmed
Jones, Functions of DNA methylation: islands, start sites, gene bodies and beyond. 2012, Pubmed
Julien, Mechanisms and evolutionary patterns of mammalian and avian dosage compensation. 2012, Pubmed
Kent, The human genome browser at UCSC. 2002, Pubmed
Klose, Genomic DNA methylation: the mark and its mediators. 2006, Pubmed
Ku, Genomewide analysis of PRC1 and PRC2 occupancy identifies two classes of bivalent domains. 2008, Pubmed
Langmead, Ultrafast and memory-efficient alignment of short DNA sequences to the human genome. 2009, Pubmed
Maunakea, Conserved role of intragenic DNA methylation in regulating alternative promoters. 2010, Pubmed
Mikkelsen, Genome-wide maps of chromatin state in pluripotent and lineage-committed cells. 2007, Pubmed
Mohn, Lineage-specific polycomb targets and de novo DNA methylation define restriction and potential of neuronal progenitors. 2008, Pubmed
Molaro, Sperm methylation profiles reveal features of epigenetic inheritance and evolution in primates. 2011, Pubmed
Nicol, The Integrated Genome Browser: free software for distribution and exploration of genome-scale datasets. 2009, Pubmed
Orlando, CpG island structure and trithorax/polycomb chromatin domains in human cells. 2012, Pubmed
Pauli, Systematic identification of long noncoding RNAs expressed during zebrafish embryogenesis. 2012, Pubmed
Ponjavic, Functionality or transcriptional noise? Evidence for selection within long noncoding RNAs. 2007, Pubmed
Quinlan, BEDTools: a flexible suite of utilities for comparing genomic features. 2010, Pubmed
Sawarkar, Interpretation of developmental signaling at chromatin: the Polycomb perspective. 2010, Pubmed
Saxonov, A genome-wide analysis of CpG dinucleotides in the human genome distinguishes two distinct classes of promoters. 2006, Pubmed
Sharif, Divergence of CpG island promoters: a consequence or cause of evolution? 2010, Pubmed
Shibata, Extensive evolutionary changes in regulatory element activity during human origins are associated with altered gene expression and positive selection. 2012, Pubmed
Shin, CEAS: cis-regulatory element annotation system. 2009, Pubmed
Smagulova, Genome-wide analysis reveals novel molecular features of mouse recombination hotspots. 2011, Pubmed
Stadler, DNA-binding factors shape the mouse methylome at distal regulatory regions. 2011, Pubmed
Straussman, Developmental programming of CpG island methylation profiles in the human genome. 2009, Pubmed
Supek, REVIGO summarizes and visualizes long lists of gene ontology terms. 2011, Pubmed
Takai, Comprehensive analysis of CpG islands in human chromosomes 21 and 22. 2002, Pubmed
Thomson, CpG islands influence chromatin structure via the CpG-binding protein Cfp1. 2010, Pubmed
Trapnell, Transcript assembly and quantification by RNA-Seq reveals unannotated transcripts and isoform switching during cell differentiation. 2010, Pubmed
Trapnell, TopHat: discovering splice junctions with RNA-Seq. 2009, Pubmed
Ulitsky, Conserved function of lincRNAs in vertebrate embryonic development despite rapid sequence evolution. 2011, Pubmed
Weber, Genomic patterns of DNA methylation: targets and function of an epigenetic mark. 2007, Pubmed
Weber, Distribution, silencing potential and evolutionary impact of promoter DNA methylation in the human genome. 2007, Pubmed
Wu, Genes for embryo development are packaged in blocks of multivalent chromatin in zebrafish sperm. 2011, Pubmed
Xiao, Comparative epigenomic annotation of regulatory DNA. 2012, Pubmed
Zemach, Genome-wide evolutionary analysis of eukaryotic DNA methylation. 2010, Pubmed
Zhang, Model-based analysis of ChIP-Seq (MACS). 2008, Pubmed
