XB-ART-46700
Cell
2013 Feb 14;1524:768-77. doi: 10.1016/j.cell.2012.12.044.
Show Gene links
Show Anatomy links
Branching microtubule nucleation in Xenopus egg extracts mediated by augmin and TPX2.
Petry S, Groen AC, Ishihara K, Mitchison TJ, Vale RD.
???displayArticle.abstract???
The microtubules that comprise mitotic spindles in animal cells are nucleated at centrosomes and by spindle assembly factors that are activated in the vicinity of chromatin. Indirect evidence has suggested that microtubules also might be nucleated from pre-existing microtubules throughout the spindle, but this process has not been observed directly. Here, we demonstrate microtubule nucleation from the sides of existing microtubules in meiotic Xenopus egg extracts. Daughter microtubules grow at a low branch angle and with the same polarity as mother filaments. Branching microtubule nucleation requires γ-tubulin and augmin and is stimulated by factors previously implicated in chromatin-stimulated nucleation, guanosine triphosphate(GTP)-bound Ran and its effector, TPX2. Because of the rapid amplification of microtubule numbers and the preservation of microtubule polarity, microtubule-dependent microtubule nucleation is well suited for spindle assembly and maintenance.
???displayArticle.pubmedLink??? 23415226
???displayArticle.pmcLink??? PMC3680348
???displayArticle.link??? Cell
???displayArticle.grants??? [+]
GM38499 NIGMS NIH HHS , GM39565 NIGMS NIH HHS , K99 GM100013 NIGMS NIH HHS , R01 GM039565 NIGMS NIH HHS , R37 GM038499 NIGMS NIH HHS , Howard Hughes Medical Institute , P40 OD010997 NIH HHS , R37 GM039565 NIGMS NIH HHS , R01 GM038499 NIGMS NIH HHS , HHMI_VALE_R Howard Hughes Medical Institute
Species referenced: Xenopus laevis
Genes referenced: mapre1 ran tbx2 tpx2
???attribute.lit??? ???displayArticles.show???
|
|
Figure 1. Branching Microtubule Nucleation Is Stimulated by Ran and TPX2 in Meiotic Xenopus Egg Extracts(A) Branching microtubule nucleation in Xenopus egg meiotic extracts without added Ran or TPX2. EB1-GFP (green) was added to the extract to follow the microtubule plus ends and thus identify locations of new microtubule growth. Alexa568-labeled bovine brain tubulin (red) was added to visualize microtubules. Sodium orthovanadate was added to prevent dynein-mediated sliding of microtubules along the glass and allow better observation of branching microtubules. Long arrows indicate nucleated microtubules that emerge as a clear angled branch from the mother microtubule. Short arrows indicate nucleated microtubules that grow along the length of the mother microtubule. The time of this sequence is shown in seconds. Scale bar, 5 μm. See also Movie S1.(B) Branching nucleation is stimulated in the presence of a constitutively active Ran mutant (RanQ69L). Arrows are as in the Figure 1A legend. Asterisks indicate regions that are enlarged in the lower panels. Scale bar, 5 μm. See also Movie S2.(C) Microtubule nucleation in an extract containing both RanQ69L and TPX2, leading to branched fan-like structures in the absence of microtubule gliding. Arrows are as in the Figure 1A legend. Asterisks indicate regions that are enlarged in the lower panels. Scale bar, 5 μm. See also Movie S3.(D) Branching occurs from an exogenously added template microtubule. GMPCPP-stabilized, Cy5-labeled pig brain microtubules were attached to a passivated glass coverslip (to prevent binding of endogenous microtubules), and a reaction mixture of Xenopus extract, RanQ69L, TPX2, EB1-GFP and Alexa568-labeled bovine brain tubulin was added. New microtubule growth (EB1-GFP spots) can be seen emerging from the template microtubule. Scale bar, 10 μm.See also Figure S1, and Movies S4 and S5. |
|
|
Figure 2. Quantifying the Effect of RanQ69L and TPX2 on Microtubule NucleationThe number of GFP-EB1 spots is counted for each time frame and experimental condition and plotted against time. Because each microtubule, even when branched, is marked by a single EB1 spot at its growing plus tip, counting the number of EB1 spots directly corresponds to the number of microtubules per frame and field of view (82.2 à 82.2 μm). Data are from a control extract in which only vanadate was added or experiments in which further additions of RanQ69L, TPX2, or RanQ69L plus TPX2 were made. |
|
|
Figure 3. Properties of Branching Microtubule Nucleation in a RanQ69L-Treated Extract(A) Quantification of branch angles between the mother microtubule and the newly growing daughter microtubule. A 0° angle corresponds to growth of a new microtubule parallel to the mother microtubule, whereas a 180° angle signifies antiparallel growth. The polarity of the mother microtubule is preserved if the branch angle is smaller than 90°. Eighty-nine percent of the branches are <30°.(B) Quantification of branch position along the template microtubule. The majority of branches occur along the middle of the microtubule, about a third originate at the microtubule minus end, and more rarely, the EB1-enriched microtubule plus tip branches. |
|
|
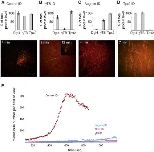
igure 4. Molecular Factors Required for Branching Microtubule Nucleation in the Presence of RanQ69L and TPX2(A) A control immunodepletion of the extract with total IgG fraction antibodies still produced fan-shaped structures composed of branching microtubules and did not significantly affect levels of augmin (Dgt4 subunit), γ-TB, and TPX2 levels as quantified in a western blot (bottom). Error bars represent the SD of three independent experiments with different extracts).(B) Immunodepletion of γ-TB (bottom) almost extinguished microtubule nucleation; most fields had no or only a few microtubules; after longer times (7 min), rare examples of fan-shaped structures with few, but long, microtubules could be found on the coverslip (see inset).(C) Immunodepletion of the augmin Dgt4 subunit, which depletes the entire augmin complex and one third of γ-TB (bottom), abolished branching microtubule nucleation but still allowed for microtubule growth.(D) Similarly, immunodepletion of TPX2 abolished branching microtubule nucleation but still allowed for microtubule growth.(E) Quantification of microtubule number over time for different immunodepletions. Reactions were made in the presence of RanQ69L plus TPX2 (except for the TPX2 depletion, in which case only RanQ69L was added). See Figure S2 and Movie S6.Scale bars, (AâD) 10 μm. The time shown indicates the approximate time of recording after adding the extracts to the flow cell. See Movie S6 for sequences of these immunodepletions. See also Figure S2. |
|
|
Figure 5. Rescue of Branching Microtubule Nucleation by Addition of Recombinant TPX2 to TPX2-Depleted Xenopus Extracts(A) Addition of purified TPX2 or CT-TPX2 to an extract depleted of TPX2 (see Figure 3D) could rescue branching microtubule nucleation and the formation of branched fan-like structures. In contrast, add-back of NT-TPX2 displayed the same phenotype as TPX2 immunodepletion (see Figure 3D). For each experimental condition a montage of four adjacent fields is displayed, which was collected with the slide explorer function of the MicroManager software (Edelstein et al., 2010). Scale bar, 10 μm. See also Movie S7.(BâD) Localization of full-length GFP-TPX2 (B), the N terminus of GFP-TPX2 (GFP-NT-TPX2) (C), and the C terminus of GFP-TPX2 (GFP-CT-TPX2) (D). The full-length and GFP-CT-TPX2 constructs bind along microtubules (A568-TB) of the fan-like structures, whereas the N terminus of GFP-TPX2 can hardly be detected. Scale bar, 10 μm.(E) Immunoprecipitations using antibodies specific against TPX2, augmin, and γ-TB, and control antibodies (total-IgG-fraction antibodies). The same antibodies were used in the immunoblot as detection reagents. TPX2, augmin, and γ-TB interact with each other. The two controls reflect separate immunoprecipitation experiments. |
|
|
Figure S1. Branching Microtubule Nucleation in the Absence of Vanadate, Related to Figure 1(A) Branching nucleation in the presence of a constitutively active Ran mutant (RanQ69L). EB1-GFP (green) was added to follow the microtubule plus ends and identify locations of new microtubule growth; Alexa568-labeled bovine brain tubulin (red) was added to visualize microtubules. In the absence of the dynein inhibitor vanadate, branched daughter microtubules are pulled away from their origin and reorganized into higher-order structures by motor proteins. However, branching events are still clearly evident. The asterisks indicate a region that is enlarged in the bottom panels. Large arrows indicate nucleated microtubules that emerge a branch from the template microtubule. Short arrows indicate nucleated microtubules that grow along the length of the template microtubule. Scale bars, 5 μm. See Movie S4.(B) Microtubule nucleation in an extract containing both RanQ69L and TPX2. Branched, fan-like structures are visible at early time points in the presence of motor gliding, but are pulled apart and reorganized shortly after. Scale bar, 5 μm. See Movie S5.(C) Microtubule nucleation in an extract containing RanQ69L, TPX2, and CC1, which inhibits microtubule gliding and preserves branched fan-like structures when substituted for vanadate (see Figure 1C). Scale bar, 5 μm.(D) Branching nucleation is also stimulated in the presence of TPX2 alone, but the fan-shaped microtubule structures that formed were less dense than in the presence of TPX2 and RanQ69L added in combination, and more single microtubules formed (see Figure 1C). Scale bar, 5 μm. |
|
|
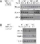
Figure S2. Immunodepletions of TPX2, Augmin and γ-TB from Xenopus Egg Extract, Related to Figure 4(A) Immunoblot of immunodepletion of total IgG-fraction antibodies as a control and TPX2.(B) Immunoblot of immunodepletion of augmin, γ-TB, and total IgG-fraction antibodies. |
References [+] :
Athale,
Regulation of microtubule dynamics by reaction cascades around chromosomes.
2008, Pubmed,
Xenbase
Athale, Regulation of microtubule dynamics by reaction cascades around chromosomes. 2008, Pubmed , Xenbase
Bird, Building a spindle of the correct length in human cells requires the interaction between TPX2 and Aurora A. 2008, Pubmed
Blanchoin, Direct observation of dendritic actin filament networks nucleated by Arp2/3 complex and WASP/Scar proteins. 2000, Pubmed
Brinkley, Microtubule organizing centers. 1985, Pubmed
Brugués, Nucleation and transport organize microtubules in metaphase spindles. 2012, Pubmed , Xenbase
Brunet, Characterization of the TPX2 domains involved in microtubule nucleation and spindle assembly in Xenopus egg extracts. 2004, Pubmed , Xenbase
Bucciarelli, Drosophila Dgt6 interacts with Ndc80, Msps/XMAP215, and gamma-tubulin to promote kinetochore-driven MT formation. 2009, Pubmed
Carazo-Salas, Generation of GTP-bound Ran by RCC1 is required for chromatin-induced mitotic spindle formation. 1999, Pubmed , Xenbase
Caudron, Spatial coordination of spindle assembly by chromosome-mediated signaling gradients. 2005, Pubmed , Xenbase
Chan, Arabidopsis cortical microtubules are initiated along, as well as branching from, existing microtubules. 2009, Pubmed
Clausen, Self-organization of anastral spindles by synergy of dynamic instability, autocatalytic microtubule production, and a spatial signaling gradient. 2007, Pubmed , Xenbase
Dinarina, Chromatin shapes the mitotic spindle. 2009, Pubmed , Xenbase
Dumont, Acentrosomal spindle assembly and chromosome segregation during oocyte meiosis. 2012, Pubmed
Eckerdt, Spindle pole regulation by a discrete Eg5-interacting domain in TPX2. 2008, Pubmed , Xenbase
Edelstein, Computer control of microscopes using µManager. 2010, Pubmed
Gell, Microtubule dynamics reconstituted in vitro and imaged by single-molecule fluorescence microscopy. 2010, Pubmed
Goshima, Augmin: a protein complex required for centrosome-independent microtubule generation within the spindle. 2008, Pubmed
Goshima, Genes required for mitotic spindle assembly in Drosophila S2 cells. 2007, Pubmed
Greenan, Centrosome size sets mitotic spindle length in Caenorhabditis elegans embryos. 2010, Pubmed , Xenbase
Groen, Functional overlap of microtubule assembly factors in chromatin-promoted spindle assembly. 2009, Pubmed , Xenbase
Groen, XRHAMM functions in ran-dependent microtubule nucleation and pole formation during anastral spindle assembly. 2004, Pubmed , Xenbase
Gruss, Ran induces spindle assembly by reversing the inhibitory effect of importin alpha on TPX2 activity. 2001, Pubmed , Xenbase
Heald, Self-organization of microtubules into bipolar spindles around artificial chromosomes in Xenopus egg extracts. 1996, Pubmed , Xenbase
Ho, Augmin plays a critical role in organizing the spindle and phragmoplast microtubule arrays in Arabidopsis. 2011, Pubmed
Hotta, Characterization of the Arabidopsis augmin complex uncovers its critical function in the assembly of the acentrosomal spindle and phragmoplast microtubule arrays. 2012, Pubmed
Janson, Efficient formation of bipolar microtubule bundles requires microtubule-bound gamma-tubulin complexes. 2005, Pubmed
Kalab, The ran GTPase regulates mitotic spindle assembly. 1999, Pubmed , Xenbase
Kalab, Visualization of a Ran-GTP gradient in interphase and mitotic Xenopus egg extracts. 2002, Pubmed , Xenbase
Kaláb, Analysis of a RanGTP-regulated gradient in mitotic somatic cells. 2006, Pubmed , Xenbase
Karsenti, The mitotic spindle: a self-made machine. 2001, Pubmed , Xenbase
Karsenti, Interconversion of metaphase and interphase microtubule arrays, as studied by the injection of centrosomes and nuclei into Xenopus eggs. 1984, Pubmed , Xenbase
Keating, Immunostructural evidence for the template mechanism of microtubule nucleation. 2000, Pubmed , Xenbase
Khodjakov, Centrosome-independent mitotic spindle formation in vertebrates. 2000, Pubmed
King, Analysis of the dynein-dynactin interaction in vitro and in vivo. 2003, Pubmed
Kollman, Microtubule nucleating gamma-TuSC assembles structures with 13-fold microtubule-like symmetry. 2010, Pubmed
Kufer, Human TPX2 is required for targeting Aurora-A kinase to the spindle. 2002, Pubmed , Xenbase
Lawo, HAUS, the 8-subunit human Augmin complex, regulates centrosome and spindle integrity. 2009, Pubmed
Loughlin, A computational model predicts Xenopus meiotic spindle organization. 2010, Pubmed , Xenbase
Mahoney, Making microtubules and mitotic spindles in cells without functional centrosomes. 2006, Pubmed
Megraw, Zygotic development without functional mitotic centrosomes. 2001, Pubmed
Minton, Mitosis: Microtubule nucleation branches out. 2013, Pubmed
Minton, Mitosis: microtubule nucleation branches out. 2013, Pubmed , Xenbase
Moritz, Structure of the gamma-tubulin ring complex: a template for microtubule nucleation. 2000, Pubmed
Murata, Microtubule-dependent microtubule nucleation based on recruitment of gamma-tubulin in higher plants. 2005, Pubmed
Murray, Cyclin synthesis drives the early embryonic cell cycle. 1989, Pubmed , Xenbase
Nakaoka, An inducible RNA interference system in Physcomitrella patens reveals a dominant role of augmin in phragmoplast microtubule generation. 2012, Pubmed
Needleman, Fast microtubule dynamics in meiotic spindles measured by single molecule imaging: evidence that the spindle environment does not stabilize microtubules. 2010, Pubmed , Xenbase
Ohba, Self-organization of microtubule asters induced in Xenopus egg extracts by GTP-bound Ran. 1999, Pubmed , Xenbase
Petry, Augmin promotes meiotic spindle formation and bipolarity in Xenopus egg extracts. 2011, Pubmed , Xenbase
Quintyne, Dynactin is required for microtubule anchoring at centrosomes. 1999, Pubmed
Sawin, Poleward microtubule flux mitotic spindles assembled in vitro. 1991, Pubmed , Xenbase
Schatz, Importin alpha-regulated nucleation of microtubules by TPX2. 2003, Pubmed , Xenbase
Tirnauer, Microtubule plus-end dynamics in Xenopus egg extract spindles. 2004, Pubmed , Xenbase
Tsai, A Ran signalling pathway mediated by the mitotic kinase Aurora A in spindle assembly. 2003, Pubmed , Xenbase
Tulu, Molecular requirements for kinetochore-associated microtubule formation in mammalian cells. 2006, Pubmed
Uehara, Functional central spindle assembly requires de novo microtubule generation in the interchromosomal region during anaphase. 2010, Pubmed
Uehara, The augmin complex plays a critical role in spindle microtubule generation for mitotic progression and cytokinesis in human cells. 2009, Pubmed
Walczak, A model for the proposed roles of different microtubule-based motor proteins in establishing spindle bipolarity. , Pubmed , Xenbase
Weis, Characterization of the nuclear protein import mechanism using Ran mutants with altered nucleotide binding specificities. 1996, Pubmed
Wiese, Microtubule nucleation: gamma-tubulin and beyond. 2006, Pubmed
Wiese, A new function for the gamma-tubulin ring complex as a microtubule minus-end cap. 2000, Pubmed , Xenbase
Wiese, Role of importin-beta in coupling Ran to downstream targets in microtubule assembly. 2001, Pubmed , Xenbase
Wilde, Stimulation of microtubule aster formation and spindle assembly by the small GTPase Ran. 1999, Pubmed , Xenbase
Wittmann, Localization of the kinesin-like protein Xklp2 to spindle poles requires a leucine zipper, a microtubule-associated protein, and dynein. 1998, Pubmed , Xenbase
Zhang, Mechanisms of plant spindle formation. 2011, Pubmed
Zheng, Nucleating new branches from old. 2013, Pubmed , Xenbase
Zhu, FAM29A promotes microtubule amplification via recruitment of the NEDD1-gamma-tubulin complex to the mitotic spindle. 2008, Pubmed
