XB-ART-46693
Elife
2013 Feb 19;2:e00290. doi: 10.7554/eLife.00290.
Show Gene links
Show Anatomy links
Mitotic spindle scaling during Xenopus development by kif2a and importin α.
Wilbur JD, Heald R.
???displayArticle.abstract???
Early development of many animals is characterized by rapid cleavages that dramatically decrease cell size, but how the mitotic spindle adapts to changing cell dimensions is not understood. To identify mechanisms that scale the spindle during Xenopus laevis embryogenesis, we established an in vitro system using cytoplasmic extracts prepared from embryos that recapitulates in vivo spindle size differences between stage 3 (4 cells, 37 µm) and stage 8 (∼4000 cells, 18 µm). We identified the kinesin-13 kif2a as a driver of developmental spindle scaling whose microtubule-destabilizing activity is inhibited in stage 3 spindles by the transport receptor importin α, and activated in stage 8 when importin α partitions to a membrane pool. Altering spindle size in developing embryos impaired spindle orientation during metaphase, but chromosome segregation remained robust. Thus, spindle size in Xenopus development is coupled to cell size through a ratiometric mechanism controlling microtubule destabilization.DOI:http://dx.doi.org/10.7554/eLife.00290.001.
???displayArticle.pubmedLink??? 23425906
???displayArticle.pmcLink??? PMC3576809
???displayArticle.link??? Elife
???displayArticle.grants??? [+]
Species referenced: Xenopus laevis
Genes referenced: aurkb cenpe kif2a kif2c kpna1 mbp tpx2 tubb2b tubg1
???attribute.lit??? ???displayArticles.show???
|
|
Figure 1. Embryo extracts recapitulate spindle scaling during development.(A) Schematic of early embryonic developmental stages of Xenopus laevis used in this study and representative images of spindles formed in egg and embryo extracts and in fixed hemisected eggs or embryos. Tubulin fluorescence is red or gray and DNA is blue. (B) Length analysis of spindles in individual or mixed embryo extracts. Fixed spindles were centrifuged onto coverslips and pole-to-pole length was measured from 49 to 230 spindles in each condition sampled from three independent experiments. Mean ± SD, p<0.0001 by KruskalâWallis test. Representative images are shown for mixtures as indicated. The scale bars represent 10 µm. (C) Spindles from unfractionated stage 8 extract, stage 8 extract centrifuged at 3000Ãg for 10 min to remove nuclei or stage 8 extract filtered through a 1-µm filter with added demembranated sperm nuclei were sedimented onto coverslips, and pole-to-pole length was measured. Mean ± SD, n ⥠29 spindles per condition. Differences were not considered statistically significant by an unpaired t-test. (D) Spindles were generated in stage 3 extract with nuclei purified from stage 8 extract. Spindles were processed and analyzed as above. Mean ± SD, n ⥠40 spindles from two extracts. Differences were not statistically significant by an unpaired t-test.DOI: http://dx.doi.org/10.7554/eLife.00290.003Figure 1âfigure supplement 1. MT flux and severing are similar in embryo extracts.(A) Examples of MT length data used to calculate the dynamics of centrosome-nucleated MTs. One MT catastrophes during the time course and starts to shrink while a different MT is shrinking and undergoes rescue. (B) Examples of fluorescent speckle analysis of stage 3 and stage 8 spindles. Sparse labeling of MTs with rhodamine tubulin permitted tracking of individual speckles as they moved toward spindle poles. Kymograph analysis allowed quantification of flux rates within the spindles. Data are included in Table 1. (C) MT severing activity was measured and analyzed as in Loughlin et al. (2011) with no significant difference between stage 3 and stage 8. Data are representative of two extracts at each stage.DOI: http://dx.doi.org/10.7554/eLife.00290.004 |
|
|
Figure 2. Spindle assembly pathways change during development.(A) Spindle assembly intermediates 15 min after initiation exhibit different morphologies in stage 3 and stage 8 extracts. (B) Left panel: Line scan quantification of tubulin intensity in spindle intermediates starting at the centrosome and ending at chromatin with normalized lengths for statistical analysis. Right panel: t-test statistical analysis across discrete length bins of stage 3 and stage 8 intensities as described in the experimental procedures. Black dashed line is equivalent to a p value of 0.01 and red dashed line is equivalent to a p value of 0.001. (C) Inhibition of the RanGTP gradient by addition of 1 µM RanT24N disrupts steady-state spindles in stage 3 but not stage 8 extracts. (D) Upper panels: Line scan quantification of tubulin intensity with normalized spindle lengths for statistical analysis. Lower panels: t-test statistical analysis across discrete length bins of control vs 1 µM RanT24N addition as described in the experimental procedures. Black dashed line is equivalent to a p value of 0.01 and red dashed line is equivalent to a p value of 0.001. Mean ± SE from three extracts, tubulin is red and DNA is blue. The scale bars represent 10 µm.DOI: http://dx.doi.org/10.7554/eLife.00290.005 |
|
|
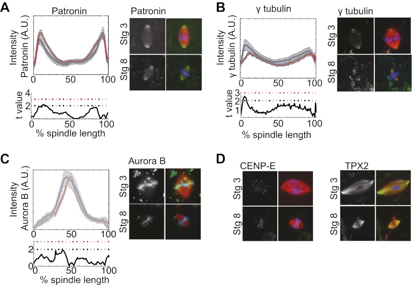
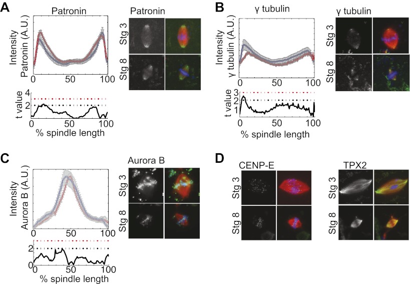
Figure 3. Stage 8 extract spindles recruit kif2a.(A) Kinesin-13s Kif2a and MCAK detected in stage 3 and stage 8 extract spindles. Top panels show microtubules (MTs) (red), chromatin (blue), and either Kif2a or MCAK as indicated (green). Bottom panels show just Kif2a or MCAK immunofluorescence within the spindle. (B) Upper panels: Line scan quantification of immunofluorescence intensity with normalized spindle lengths for statistical analysis. Lower panels: t-test analysis in each length bin. Black dashed line is equivalent to a p value of 0.01 and red dashed line is equivalent to a p value of 0.001. Mean ± SE from three extracts. (C) Immunoblot from three extracts each of stage 3 and stage 8 Kif2a indicate average levels of kif2a in each extract. (D) and (E) Inhibition of kif2a with 5 µg/ml inhibitory anti-kif2a antibody in stage 3, p=0.668 by unpaired t-test (D) and stage 8 p<0.0001 by unpaired t-test (E). Representative images are show for each condition. Mean ± SE, n ⥠65 spindles from three extracts for each condition.DOI: http://dx.doi.org/10.7554/eLife.00290.009Figure 3âfigure supplement 1. Fluorescence intensity analysis of MT dynamics modulators.(A), (B), and (C) Upper panels: Line scan quantification of patronin (A), gamma tubulin (B), and aurora B (C) fluorescence intensity with normalized spindle lengths for statistical analysis, blue line is stage 3 and red line is stage 8. Lower panels: t-test statistical analysis across discrete length bins as described in the experimental procedures. These modulators of MT dynamics show little to no difference in intensities. Black dashed line is equivalent to a p value of 0.01 and red dashed line is equivalent to a p value of 0.001. Mean ± SE from three extracts. (D) Immunofluorescence localization of CENP-E and TPX2 appear similar in stage 3 and stage 8 embryo extract spindles.DOI: http://dx.doi.org/10.7554/eLife.00290.010 |
|
|
Figure 4. Kif2a is regulated by importin α.(A) Sequence alignment of region surrounding the nuclear localization signal (NLS) identified using PredictNLS program. The boxed NLS sequence is conserved within these species. (B) Immunoprecipitation with antibodies specific for kif2a, importin α, or control IgG from egg extract indicates an interaction between kif2a and importin α that maybe subject to strong competition by other cargos. Immunoblot with the indicated antibodies detect components of the immunoprecipitation. (C) Time-lapse images and kymographs from a flow cell depolymerization assay using taxol-stabilized MTs and purified full-length kif2a or kif2a plus purified importin α. Kymographs are derived from individual MTs indicated in the time 0 frame by white arrows. The scale bar represents 5 µm in time-lapse frames. (D) Quantification of the in vitro depolymerization rate of kif2a with and without importin α. Mean ± SE, n ⥠20 MTs from two independent experiments, p<0.0001 by unpaired t-test.DOI: http://dx.doi.org/10.7554/eLife.00290.011Figure 4âfigure supplement 1. Kif2a is regulated by importin immunofluorescence detection of recombinant MBP or MBP fused to the motor domain of kif2a added at 250 nM to interphase egg extracts, showing kif2a nuclear import that is lost upon mutation of the NLS.DOI: http://dx.doi.org/10.7554/eLife.00290.012 |
|
|
Figure 4—figure supplement 3. Kif2a is regulated by importin.In vitro depolymerization of taxol-stabilized MTs by kif2a requires ATP. MTs show no sign of depolymerization from the ends compared to Figure 4C in the presence of ADP.DOI: http://dx.doi.org/10.7554/eLife.00290.014 |
|
|
Figure 5. Regulation of kif2a by importin α scales spindles size. (A) Addition of recombinant kif2a to stage 3 extracts decreases spindle size in a dose-dependent manner. Mean ± SE, n ⥠48 spindles from two extracts, p<0.0001 by KruskalâWallis test. Scale bars represent 10 µm. (B) Addition of recombinant importin α to stage 8 extracts increases spindle size. Mean ± SE, n ⥠86 spindles from three extracts, p<0.0001 by KruskalâWallis test. (C) Addition of 1 µM recombinant importin α to steady-state spindles in stage 8 extracts decreases kif2a recruitment to spindles in addition to increasing spindle size. Left panel: Line scan quantification of immunofluorescence intensity with normalized spindle lengths for statistical analysis. Right panel: t-test analysis across each length bin. Black dashed line is equivalent to a p value of 0.01 and red dashed line is equivalent to a p value of 0.001. Mean ± SE, n ⥠44 spindles from three extracts. (D) Addition of recombinant kif2a can rescue the increased spindle size caused by importin α addition in stage 8 extracts. An NLS mutant of kif2a (kif2a ÎNLS) is more robust at returning spindles to normal size. Mean ± SE, n ⥠55 spindles from two extracts.DOI: http://dx.doi.org/10.7554/eLife.00290.016Figure 5âfigure supplement 1. Importin α overexpression increases spindle size in stage 8 embryos.Mean ± SE, n ⥠65 spindles, p<0.0001 by unpaired t-test.DOI: http://dx.doi.org/10.7554/eLife.00290.017 |
|
|
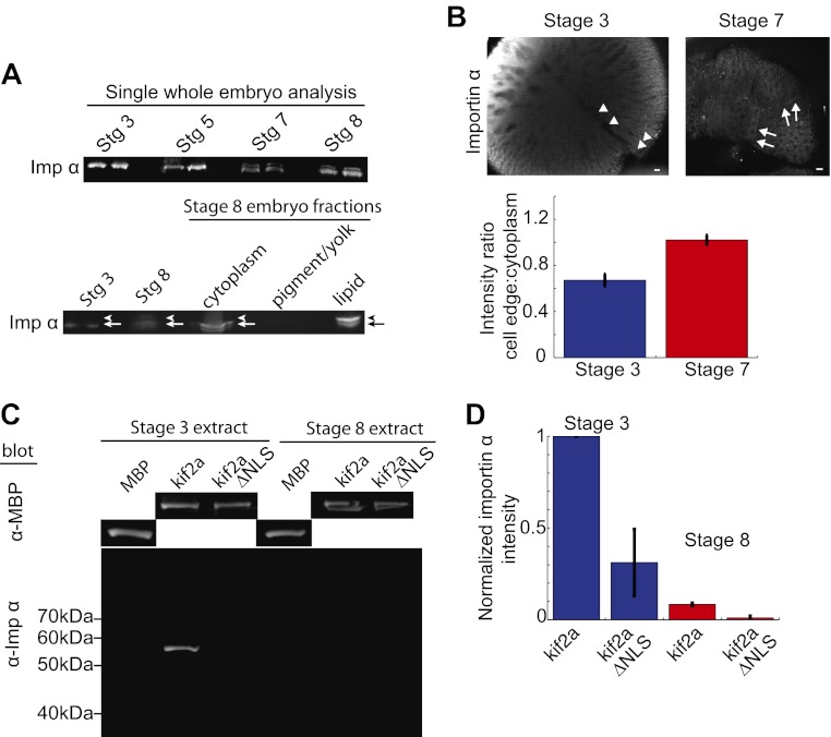
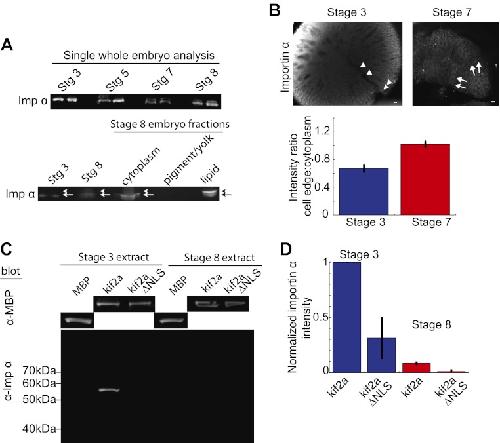
Figure 6. Partitioning of importin α to membrane decreases its cytoplasmic levels and binding to kif2a. (A) Detection of importin α in single whole embryos (two each) at different stages of development or in different fractions from a multiple embryo extract by immunoblotting with importin α antisera. Arrows in the lower panel indicate the multiple populations of importin α that partition into different fractions. (B) Immunofluorescence detection of importin α in embryos at different stages and quantification of the spatial distribution by determining the relative fluorescence intensity of importin α at the cell periphery vs the cytoplasm. Mean ± SD, n = 12 and 17 cells from more than nine embryos, p <0.0001 by unpaired t-test. Scale bars represent 40 µm. (C) Pull down of importin α from stage 3 or stage 8 embryo extracts by recombinant kif2a. Immunoblot of MBP indicates equivalent levels of kif2a retrieved, while immunoblot of importin α shows amounts of extract importin α interacting with the MBP control, kif2a or kif2a ÎNLS. (D) Quantification of importin α intensity in immunoblots from pull down experiments normalized to kif2a intensity. Mean ± SE, n = 3 extracts each.DOI: http://dx.doi.org/10.7554/eLife.00290.018 |
|
|
Figure 7. Metaphase spindle orientation in stage 3 embryos depends on spindle size.(A) Microinjection of kif2a into two-cell embryos just prior to cytokinesis decreases spindle size in the subsequent mitosis. Representative images of decreased spindle size in fixed hemisected embryos. Spindle orientation (pole-to-pole axis, red arrow, vs long axis of the cells, white arrow) is indicated in bottom left. The scale bar represents 40 µm. (B) Quantification of spindle orientation in stage 3 embryos after microinjection of kif2a or kif2a ΔNLS at metaphase. Only metaphase spindle orientation is affected. Mean ± SD, n = 6–15 spindles, p<0.01 by unpaired t-test for control vs kif2a injected and p<0.0001 for control vs kif2a ΔNLS injected. (C) Correlation plot of spindle length and spindle orientation in stage 3 embryos. Each point is a single spindle, and the line a linear regression of all the data. (D) Model of how kif2a regulation by importin α regulates spindle size during development.DOI: http://dx.doi.org/10.7554/eLife.00290.019Figure 7—figure supplement 1. Prophase and anaphase spindle orientation and astral MTs.(A) Quantification of spindle orientation in stage 3 embryos after microinjection of kif2a or kif2a ΔNLS at prophase and anaphase. Mean ± SD, n = 8–15 spindles. Comparison between control and either kif2a or kif2a ΔNLS was not significant by unpaired t-test in either prophase or anaphase. (B) Examples of spindles with astral MTs at different stages of mitosis found in stage 3 embryos microinjected with 100 nM kif2a or kif2a ΔNLS as detected by immunofluorescence against α-tubulin.DOI: http://dx.doi.org/10.7554/eLife.00290.020 |
|
|
Figure 4—figure supplement 2. Kif2a interacts with importin size exclusion chromatography of kif2a and importin α or importin α alone on a superdex 200 column.In the presence of kif2a, a portion of importin α elutes earlier and together with kif2a.DOI: http://dx.doi.org/10.7554/eLife.00290.013 |
|
|
Figure 1—figure supplement 1. MT flux and severing are similar in embryo extracts.(A) Examples of MT length data used to calculate the dynamics of centrosome-nucleated MTs. One MT catastrophes during the time course and starts to shrink while a different MT is shrinking and undergoes rescue. (B) Examples of fluorescent speckle analysis of stage 3 and stage 8 spindles. Sparse labeling of MTs with rhodamine tubulin permitted tracking of individual speckles as they moved toward spindle poles. Kymograph analysis allowed quantification of flux rates within the spindles. Data are included in Table 1. (C) MT severing activity was measured and analyzed as in Loughlin et al. (2011) with no significant difference between stage 3 and stage 8. Data are representative of two extracts at each stage.DOI: http://dx.doi.org/10.7554/eLife.00290.004 |
|
|
Figure 3—figure supplement 1. Fluorescence intensity analysis of MT dynamics modulators.(A), (B), and (C) Upper panels: Line scan quantification of patronin (A), gamma tubulin (B), and aurora B (C) fluorescence intensity with normalized spindle lengths for statistical analysis, blue line is stage 3 and red line is stage 8. Lower panels: t-test statistical analysis across discrete length bins as described in the experimental procedures. These modulators of MT dynamics show little to no difference in intensities. Black dashed line is equivalent to a p value of 0.01 and red dashed line is equivalent to a p value of 0.001. Mean ± SE from three extracts. (D) Immunofluorescence localization of CENP-E and TPX2 appear similar in stage 3 and stage 8 embryo extract spindles.DOI: http://dx.doi.org/10.7554/eLife.00290.010 |
|
|
Figure 4—figure supplement 1. Kif2a is regulated by importin immunofluorescence detection of recombinant MBP or MBP fused to the motor domain of kif2a added at 250 nM to interphase egg extracts, showing kif2a nuclear import that is lost upon mutation of the NLS.DOI: http://dx.doi.org/10.7554/eLife.00290.012 |
|
|
Figure 5—figure supplement 1. Importin α overexpression increases spindle size in stage 8 embryos.Mean ± SE, n ≥ 65 spindles, p<0.0001 by unpaired t-test.DOI: http://dx.doi.org/10.7554/eLife.00290.017 |
|
|
Figure 7—figure supplement 1. Prophase and anaphase spindle orientation and astral MTs.(A) Quantification of spindle orientation in stage 3 embryos after microinjection of kif2a or kif2a ΔNLS at prophase and anaphase. Mean ± SD, n = 8–15 spindles. Comparison between control and either kif2a or kif2a ΔNLS was not significant by unpaired t-test in either prophase or anaphase. (B) Examples of spindles with astral MTs at different stages of mitosis found in stage 3 embryos microinjected with 100 nM kif2a or kif2a ΔNLS as detected by immunofluorescence against α-tubulin.DOI: http://dx.doi.org/10.7554/eLife.00290.020 |
References [+] :
Brown,
Xenopus tropicalis egg extracts provide insight into scaling of the mitotic spindle.
2007, Pubmed,
Xenbase
Brown, Xenopus tropicalis egg extracts provide insight into scaling of the mitotic spindle. 2007, Pubmed , Xenbase
Brugués, Nucleation and transport organize microtubules in metaphase spindles. 2012, Pubmed , Xenbase
Carazo-Salas, Ran-GTP coordinates regulation of microtubule nucleation and dynamics during mitotic-spindle assembly. 2001, Pubmed , Xenbase
Courtois, The transition from meiotic to mitotic spindle assembly is gradual during early mammalian development. 2012, Pubmed
Gaetz, Dynein/dynactin regulate metaphase spindle length by targeting depolymerizing activities to spindle poles. 2004, Pubmed , Xenbase
Ganem, The KinI kinesin Kif2a is required for bipolar spindle assembly through a functional relationship with MCAK. 2004, Pubmed
Ganem, Efficient mitosis in human cells lacking poleward microtubule flux. 2005, Pubmed
Goehring, Organelle growth control through limiting pools of cytoplasmic components. 2012, Pubmed
Greenan, Centrosome size sets mitotic spindle length in Caenorhabditis elegans embryos. 2010, Pubmed , Xenbase
Gruss, Ran induces spindle assembly by reversing the inhibitory effect of importin alpha on TPX2 activity. 2001, Pubmed , Xenbase
Hachet, Importin alpha associates with membranes and participates in nuclear envelope assembly in vitro. 2004, Pubmed , Xenbase
Jang, Plk1 and Aurora A regulate the depolymerase activity and the cellular localization of Kif2a. 2009, Pubmed
Kalab, Visualization of a Ran-GTP gradient in interphase and mitotic Xenopus egg extracts. 2002, Pubmed , Xenbase
Kalab, The RanGTP gradient - a GPS for the mitotic spindle. 2008, Pubmed
Kaláb, Analysis of a RanGTP-regulated gradient in mitotic somatic cells. 2006, Pubmed , Xenbase
Knowlton, ICIS and Aurora B coregulate the microtubule depolymerase Kif2a. 2009, Pubmed , Xenbase
Levy, Nuclear size is regulated by importin α and Ntf2 in Xenopus. 2010, Pubmed , Xenbase
Levy, Mechanisms of intracellular scaling. 2012, Pubmed , Xenbase
Loughlin, Katanin contributes to interspecies spindle length scaling in Xenopus. 2011, Pubmed , Xenbase
Loughlin, A computational model predicts Xenopus meiotic spindle organization. 2010, Pubmed , Xenbase
Maddox, Direct observation of microtubule dynamics at kinetochores in Xenopus extract spindles: implications for spindle mechanics. 2003, Pubmed , Xenbase
Maresca, Methods for studying spindle assembly and chromosome condensation in Xenopus egg extracts. 2006, Pubmed , Xenbase
Mitchison, Growth, interaction, and positioning of microtubule asters in extremely large vertebrate embryo cells. 2012, Pubmed , Xenbase
Mitchison, Roles of polymerization dynamics, opposed motors, and a tensile element in governing the length of Xenopus extract meiotic spindles. 2005, Pubmed , Xenbase
Nachury, Importin beta is a mitotic target of the small GTPase Ran in spindle assembly. 2001, Pubmed , Xenbase
Newport, A major developmental transition in early Xenopus embryos: I. characterization and timing of cellular changes at the midblastula stage. 1982, Pubmed , Xenbase
Ohi, Nonredundant functions of Kinesin-13s during meiotic spindle assembly. 2007, Pubmed , Xenbase
Rape, The processivity of multiubiquitination by the APC determines the order of substrate degradation. 2006, Pubmed
Tirnauer, Microtubule plus-end dynamics in Xenopus egg extract spindles. 2004, Pubmed , Xenbase
Tournebize, Distinct roles of PP1 and PP2A-like phosphatases in control of microtubule dynamics during mitosis. 1997, Pubmed , Xenbase
Walczak, Mechanisms of mitotic spindle assembly and function. 2008, Pubmed , Xenbase
Wiese, Role of importin-beta in coupling Ran to downstream targets in microtubule assembly. 2001, Pubmed , Xenbase
Wilde, Ran stimulates spindle assembly by altering microtubule dynamics and the balance of motor activities. 2001, Pubmed , Xenbase
Wühr, Live imaging of the cytoskeleton in early cleavage-stage zebrafish embryos. 2011, Pubmed
Wühr, A model for cleavage plane determination in early amphibian and fish embryos. 2010, Pubmed , Xenbase
Wühr, Evidence for an upper limit to mitotic spindle length. 2008, Pubmed , Xenbase
