XB-ART-46651
Nat Commun
2012 Jan 01;3:1059. doi: 10.1038/ncomms2062.
Show Gene links
Show Anatomy links
Greatwall kinase and cyclin B-Cdk1 are both critical constituents of M-phase-promoting factor.
Hara M, Abe Y, Tanaka T, Yamamoto T, Okumura E, Kishimoto T.
???displayArticle.abstract???
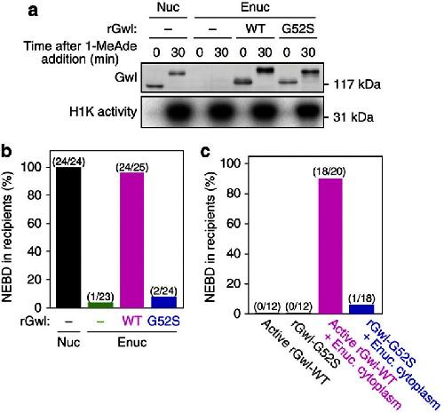
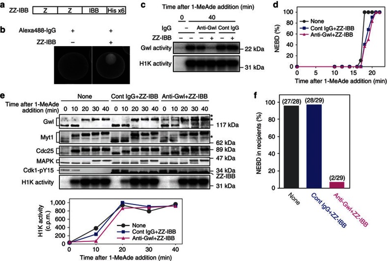
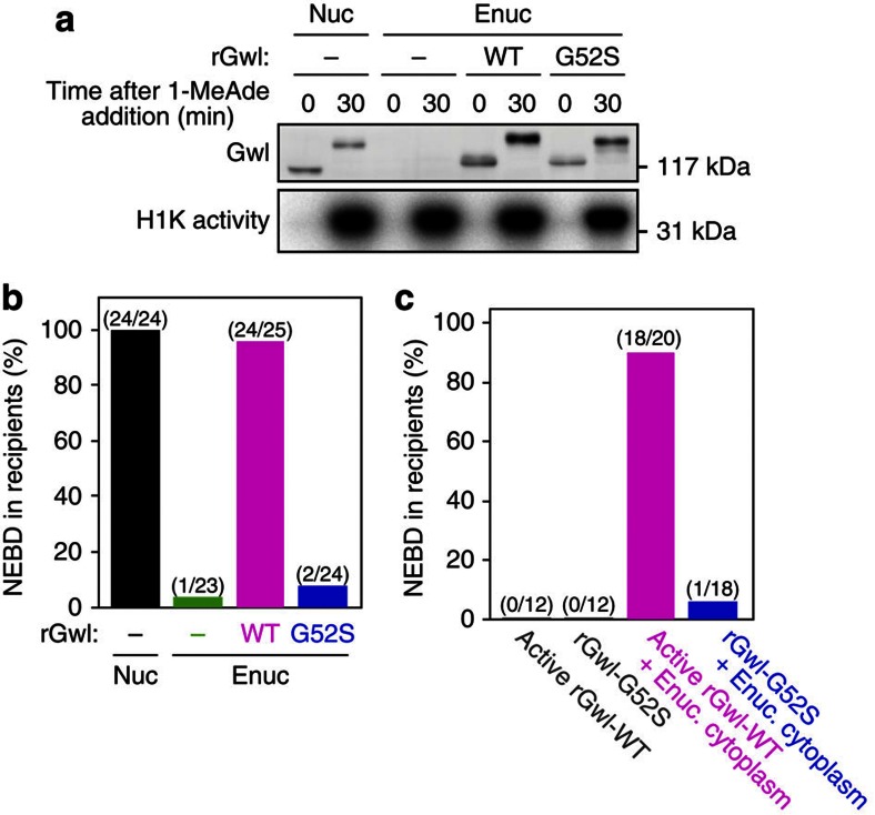
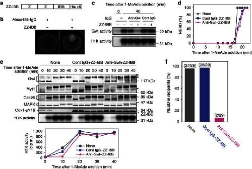
Maturation/M-phase-promoting factor is the universal inducer of M-phase in eukaryotic cells. It is currently accepted that M-phase-promoting factor is identical to the kinase cyclin B-Cdk1. Here we show that cyclin B-Cdk1 and M-phase-promoting factor are not in fact synonymous. Instead, M-phase-promoting factor contains at least two essential components: cyclin B-Cdk1 and another kinase, Greatwall kinase. In the absence of Greatwall kinase, the M-phase-promoting factor is undetectable in oocyte cytoplasm even though cyclin B-Cdk1 is fully active, whereas M-phase-promoting factor activity is restored when Greatwall kinase is added back. Although the excess amount of cyclin B-Cdk1 alone, but not Greatwall kinase alone, can induce nuclear envelope breakdown, spindle assembly is abortive. Addition of Greatwall kinase greatly reduces the amount of cyclin B-Cdk1 required for nuclear envelope breakdown, resulting in formation of the spindle with aligned chromosomes. M-phase-promoting factor is thus a system consisting of one kinase (cyclin B-Cdk1) that directs mitotic entry and a second kinase (Greatwall kinase) that suppresses the protein phosphatase 2A-B55 which opposes cyclin B-Cdk1.
???displayArticle.pubmedLink??? 22968705
???displayArticle.pmcLink??? PMC3658099
???displayArticle.link??? Nat Commun
Species referenced: Xenopus laevis
Genes referenced: ccnb1.2 cdk1 mapk1 mastl mbp mcm2 mink1 myt1 nucb1 plk1 ptpa rasgrf1
???attribute.lit??? ???displayArticles.show???
References [+] :
Abe,
A single starfish Aurora kinase performs the combined functions of Aurora-A and Aurora-B in human cells.
2010, Pubmed
Abe, A single starfish Aurora kinase performs the combined functions of Aurora-A and Aurora-B in human cells. 2010, Pubmed
Akamatsu, Transcription factor E2F and cyclin E-Cdk2 complex cooperate to induce chromosomal DNA replication in Xenopus oocytes. 1998, Pubmed , Xenbase
Burgess, Loss of human Greatwall results in G2 arrest and multiple mitotic defects due to deregulation of the cyclin B-Cdc2/PP2A balance. 2010, Pubmed
Castilho, The M phase kinase Greatwall (Gwl) promotes inactivation of PP2A/B55delta, a phosphatase directed against CDK phosphosites. 2009, Pubmed , Xenbase
Dorée, From Cdc2 to Cdk1: when did the cell cycle kinase join its cyclin partner? 2002, Pubmed
Fung, Specialized roles of the two mitotic cyclins in somatic cells: cyclin A as an activator of M phase-promoting factor. 2007, Pubmed
Gautier, Cyclin is a component of maturation-promoting factor from Xenopus. 1990, Pubmed , Xenbase
Gautier, Purified maturation-promoting factor contains the product of a Xenopus homolog of the fission yeast cell cycle control gene cdc2+. 1988, Pubmed , Xenbase
Gavet, Progressive activation of CyclinB1-Cdk1 coordinates entry to mitosis. 2010, Pubmed
Gharbi-Ayachi, The substrate of Greatwall kinase, Arpp19, controls mitosis by inhibiting protein phosphatase 2A. 2010, Pubmed , Xenbase
Görlich, A 41 amino acid motif in importin-alpha confers binding to importin-beta and hence transit into the nucleus. 1996, Pubmed , Xenbase
Hagting, MPF localization is controlled by nuclear export. 1998, Pubmed
Hunt, Maturation promoting factor, cyclin and the control of M-phase. 1989, Pubmed
Iwabuchi, Residual Cdc2 activity remaining at meiosis I exit is essential for meiotic M-M transition in Xenopus oocyte extracts. 2000, Pubmed , Xenbase
Iwashita, Essential role of germinal vesicle material in the meiotic cell cycle of Xenopus oocytes. 1998, Pubmed , Xenbase
Kanatani, Isolation and indentification on meiosis inducing substance in starfish Asterias amurensis. 1969, Pubmed
Kishimoto, Cell-cycle control during meiotic maturation. 2003, Pubmed , Xenbase
Kishimoto, Microinjection and cytoplasmic transfer in starfish oocytes. 1986, Pubmed
Kishimoto, Starfish maturation-promoting factor. 1996, Pubmed
Kishimoto, Generality of the action of various maturation-promoting factors. 1982, Pubmed , Xenbase
Kishimoto, Role of germinal vesicle material in producing maturation-promoting factor in starfish oocyte. 1981, Pubmed
Kishimoto, Cytoplasmic factor responsible for germinal vesicle breakdown and meiotic maturation in starfish oocyte. 1976, Pubmed
Labbé, MPF from starfish oocytes at first meiotic metaphase is a heterodimer containing one molecule of cdc2 and one molecule of cyclin B. 1989, Pubmed
Lindqvist, The decision to enter mitosis: feedback and redundancy in the mitotic entry network. 2009, Pubmed
Lohka, Purification of maturation-promoting factor, an intracellular regulator of early mitotic events. 1988, Pubmed , Xenbase
Lorca, Constant regulation of both the MPF amplification loop and the Greatwall-PP2A pathway is required for metaphase II arrest and correct entry into the first embryonic cell cycle. 2010, Pubmed , Xenbase
Masui, Cytoplasmic control of nuclear behavior during meiotic maturation of frog oocytes. 1971, Pubmed
Masui, Relative roles of the pituitary, follicle cells, and progesterone in the induction of oocyte maturation in Rana pipiens. 1967, Pubmed
Mochida, Regulated activity of PP2A-B55 delta is crucial for controlling entry into and exit from mitosis in Xenopus egg extracts. 2009, Pubmed , Xenbase
Mochida, Greatwall phosphorylates an inhibitor of protein phosphatase 2A that is essential for mitosis. 2010, Pubmed , Xenbase
Nigg, Mitotic kinases as regulators of cell division and its checkpoints. 2001, Pubmed
Nilsson, A synthetic IgG-binding domain based on staphylococcal protein A. 1987, Pubmed
Nishiyama, Phosphorylation of Erp1 by p90rsk is required for cytostatic factor arrest in Xenopus laevis eggs. 2007, Pubmed , Xenbase
Nurse, Universal control mechanism regulating onset of M-phase. 1990, Pubmed
Ohsumi, Meiosis-specific cell cycle regulation in maturing Xenopus oocytes. 1994, Pubmed , Xenbase
Okano-Uchida, Distinct regulators for Plk1 activation in starfish meiotic and early embryonic cycles. 2003, Pubmed
Okumura, Initial triggering of M-phase in starfish oocytes: a possible novel component of maturation-promoting factor besides cdc2 kinase. 1996, Pubmed
Okumura, Akt inhibits Myt1 in the signalling pathway that leads to meiotic G2/M-phase transition. 2002, Pubmed
Picard, The role of the germinal vesicle in producing maturation-promoting factor (MPF) as revealed by the removal and transplantation of nuclear material in starfish oocytes. 1984, Pubmed
Picard, Okadaic acid mimics a nuclear component required for cyclin B-cdc2 kinase microinjection to drive starfish oocytes into M phase. 1991, Pubmed , Xenbase
Picard, Involvement of protein phosphatases 1 and 2A in the control of M phase-promoting factor activity in starfish. 1989, Pubmed
Stemmann, Dual inhibition of sister chromatid separation at metaphase. 2001, Pubmed , Xenbase
Sunkara, Mitotic factors from mammalian cells induce germinal vesicle breakdown and chromosome condensation in amphibian oocytes. 1979, Pubmed , Xenbase
Tachibana, MAP kinase links the fertilization signal transduction pathway to the G1/S-phase transition in starfish eggs. 1997, Pubmed
Vigneron, Greatwall maintains mitosis through regulation of PP2A. 2009, Pubmed , Xenbase
Wasserman, The cyclic behavior of a cytoplasmic factor controlling nuclear membrane breakdown. 1978, Pubmed , Xenbase
Weintraub, [Demonstration of maturation promoting factor activity in Saccharomyces cerevisiae]. 1982, Pubmed , Xenbase
White-Cooper, Mutations in new cell cycle genes that fail to complement a multiply mutant third chromosome of Drosophila. 1996, Pubmed
Wolf, Dose-dependent effects of stable cyclin B1 on progression through mitosis in human cells. 2006, Pubmed
Yu, Greatwall kinase: a nuclear protein required for proper chromosome condensation and mitotic progression in Drosophila. 2004, Pubmed
Yu, Greatwall kinase participates in the Cdc2 autoregulatory loop in Xenopus egg extracts. 2006, Pubmed , Xenbase
Zhao, Roles of Greatwall kinase in the regulation of cdc25 phosphatase. 2008, Pubmed , Xenbase
