Click here to close
Hello! We notice that you are using Internet Explorer, which is not supported by Xenbase and may cause the site to display incorrectly.
We suggest using a current version of Chrome,
FireFox, or Safari.
Gen Comp Endocrinol
2013 May 01;185:10-8. doi: 10.1016/j.ygcen.2013.01.009.
Show Gene links
Show Anatomy links
Angiogenesis in the intermediate lobe of the pituitary gland alters its structure and function.
Tanaka S, Nakakura T, Jansen EJ, Unno K, Okada R, Suzuki M, Martens GJ, Kikuyama S.
???displayArticle.abstract???
The pars distalis (PD) and the pars intermedia (PI) have the same embryonic origin, but their morphological and functional characteristics diverge during development. The PD is highly vascularized, whereas the highly innervated PI is essentially non-vascularized. Based on our previous finding that vascular endothelial growth factor-A (VEGF-A) is involved in vascularization of the rat PD, attempt was made to generate transgenic Xenopus expressing VEGF-A specifically in the melanotrope cells of the PI as a model system for studying the significance of vascularization or avascularization for the functional differentiation of the pituitary. The PI of the transgenic frogs, examined after metamorphosis, were distinctly vascularized but poorly innervated. The experimentally induced vascularization in the PI resulted in a marked increase in tissue volume and a decrease in the expression of both alpha-melanophore-stimulating hormone (α-MSH) and prohormone convertase 2, a cleavage enzyme essential for generating α-MSH. The transgenic animals had low plasma α-MSH concentrations and displayed incomplete adaptation to a black background. To our knowledge, this is the first report indicating that experimentally induced angiogenesis in the PI may bring about functional as well as structural alterations in this tissue.
Fig. 1.
Generation of transgenic Xenopus expressing GFP-VEGF-A122 specifically in the intermediate pituitary melanotropes. (A) Schematic representation of the linear DNA fragment, containing the Xenopus POMC (proopiomelanocortin) gene A promoter fragment (pPOMC) and the green fluorescent protein-vascular endothelial growth factor-A122 (GFP-VEGF-A122) fusion protein-encoding sequence, that was used to generate transgenic Xenopus. S: signal peptide. (B) Pituitary-specific fluorescence imaging (arrow) of an F0 transgenic Xenopus embryo (stage 45). The positions of the eye (E), nose (N), and gut (G) are indicated. (C and D) Direct observations of green fluorescence signal in the pituitaries of wild-type (WT) and transgenic (Tg) F1 frogs. (E) Sagittal brain-pituitary cryosections of transgenic F1 Xenopus showing GFP fluorescence (green; left panel). POMC-positive cells (red) were observed in both the pars distalis (PD) and pars intermedia (PI) (middle panel). Right panel is the merged view of images of the left and middle ones. The cell nuclei were stained in blue with DAPI. Both WT and Tg frogs for panels (C–E) are those kept in green containers for 3 months. PN: pars nervosa; ME: median eminence. Scale bar, 0.5 mm (B–D) and 50 μm (E).
Fig. 2.
Hypertrophy and formation of the vascular network in the pars intermedia (PI) of transgenic (Tg) Xenopus. (A and B) Enlargement of the PI of Tg frog as compared with wild-type (WT) PI is noted. Mid-sagittal sections of pituitary glands of WT and Tg frogs were subjected to Mallory’s triple staining. Each PI is encircled with a broken line. (C) The volumes of the PD and PI of WT and Tg frogs. Values are expressed as the mean ± standard error of the mean (SEM) (n = 6). A significant difference (p < 0.05: F-test followed by Welch’s t-test) between the values for WT PD and Tg PD or WT PI and Tg PI is indicated by an asterisk. (D and E) Blood vessel formation in the pituitaries of WT and Tg frogs, as demonstrated by transcardiac perfusion of TRITC-gelatin conjugate (red). Numerous blood vessels are distributed around the lobules of melanotropes expressing GFP-VEGF-A122 (green). (F and G) The endothelial cells (red) labeled with isolectin B4 in the pituitaries of WT and Tg frogs. Panel (G) shows only the PI region. Frogs for panels (A–F) are those kept in green containers for 3 months and subsequently in black containers for 1 month. Nuclei were stained in blue with DAPI. L: lobule of the PI; ME: median eminence; PN: pars nervosa. Scale bar, 100 μm (A and B), 80 μm (D and E) and 50 μm (F and G).
Fig. 3.
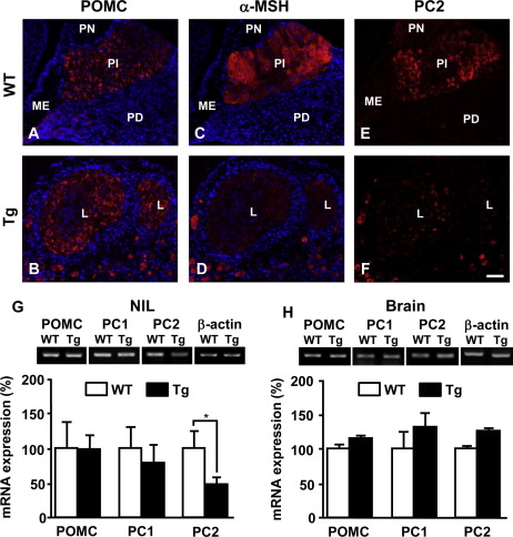
Expression of POMC, α-MSH and PC2 proteins and of POMC, PC1 and PC2 mRNAs in the pars intermedia (PI). (AâF) Immunofluorescence images of POMC, α-MSH and PC2 in the pituitaries of wild-type (WT) and transgenic (Tg) frogs. Red color indicates positive labeling for each substance. L: lobule of the PI; ME: median eminence; PD: pars distalis; PN: pars nervosa. In (AâD), the nuclei were stained in blue with DAPI. Scale bar, 50 μm (AâF). (G and H) POMC, PC1, and PC2 mRNA levels in the neurointermediate lobe (NIL) and brain of WT and Tg frogs. The mRNA levels were measured using semi-quantitative reverse transcription (RT)-PCR. All values were normalized to β-actin mRNA levels and are expressed as the mean ± standard error of the mean (SEM) (n = 4â6). The mRNA levels employed for normalization of PC1, PC2 and POMC mRNA levels were virtually equivalent between the two genotypes. A significant difference in the expression levels between WT and Tg groups is indicated by an asterisk (p < 0.05; F-test followed by Studentâs t-test). Frogs for panels (AâH) were those kept in green containers for 3 months after metamorphosis and then in black containers for 1 month.
Fig. 4.
Distribution of dopamine neurons, the degree of pigment dispersion in dermal melanophores, and the plasma α-MSH concentrations in wild-type (WT) and transgenic (Tg) Xenopus. (A and B) Light microscopy photographs showing the immunolocalization of tyrosine hydroxylase (TH; red) in the WT and Tg frogs that were reared in green containers for 3 months after metamorphosis and then in black containers for 1 month. The broken line indicates the area of the pars intermedia (PI). ME: median eminence; PD: pars distalis; PN: pars nervosa. Scale bar, 100 μm. (C–F) Photographs showing dermal melanophore in the webs of WT and Tg frogs. The frogs were reared in green containers for 3 months after metamorphosis and then placed on a white or black background for 1 month under a constant illumination. Degree of melanophore expansion in the frogs of each group is summarized in Table 2. Scale bar, 100 μm. (G) Concentrations of α-MSH in the plasma of WT and Tg frogs sampled after the background response test. Values are expressed as the means ± SEM (n = 10). N.D., not detectable (below 7.0 pg/ml). Values with different letters differ at the 5% level of significance. (ANOVA followed by Fisher’s LSD test.)