|
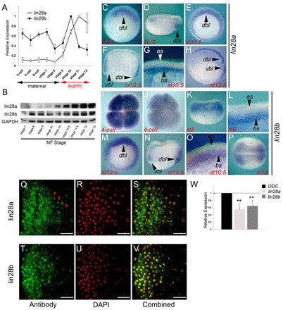
Fig. 1. Expression of lin28a and lin28b in the X. tropicalis embryo. (A,B) Temporal expression profiles of lin28a and lin28b mRNA (A) and protein (B) in early cleavage to late gastrula stage embryos as assessed by Q-PCR and western blot, respectively. (C-P) Spatial expression of lin28a (C-H) and lin28b (I-P) as assessed by in situ hybridisation. (C,E,M) Vegetal view; (D,F,H,K,N) transverse sections, lateral view; (G,L,O) higher magnification of F, K and N, respectively; (J) vegetal view of I. Stages are indicated: stage 8, mid-blastula; stage 10 to 10.5, early gastrula; stage 12.5 to 13, late gastrula. dbl, dorsal blastopore lip; vbl, ventral blastopore lip; es, ectodermal superficial layer; bs, basal sensorial layer. (Q-V) Fluorescence microscopy of cryosections from the circumblastoporal region of early gastrula stage 10.5 embryos. (Q) Immunolocalisation of lin28a expression. Red arrows indicate nuclear enrichment. (R) Nuclear DAPI staining in same section as Q. (S) Merge of Q and R. (T) Immunolocalisation of lin28b expression. (U) Nuclear DAPI staining in same section as T. (V) Merge of T and U. (W) Expression levels of lin28a, lin28b and the ubiquitously expressed housekeeping gene ornithine decarboxylase (ODC) in dnFGR4-injected embryos as compared with control embryos by Q-PCR. Solid line represents mRNA levels in corresponding control embryos (set at 1). **P<0.005 (Student t-test), for expression in experimental embryos compared with control embryos. Error bars indicate s.d. Scale bars: 50 μm. |
|
Fig. 2.
Phenotype of lin28 morphants. (A-D) Range of axis defects in X. tropicalis lin28 morphants, from unaffected (ormal to open blastopore. (B) Percentage of phenotypes in lin28a1, lin28a2, lin28b and all lin28 (i.e. in28a1 + lin28a2 + lin28b) morphant embryos. (C,D) Depletion of lin28a (C) and lin28b (D) proteins in lin28 (lin28a1 + lin28a2 + lin28b) morphant embryos as assessed by western blot at stage 20. GAPDH, loading control. (E-H) Histology on sagittal (E,F) and transverse (G,H) sections of lin28 morphants (F,H) and controls (E,G). fb, forebrain; ge, gut endoderm; nt, neural tube; ntc, notochord; oes, oesophagus; ov, otic vesicle; som, somites. |
|
Fig. 3. Effect of lin28 knockdown on mesodermal gene expression. (A) Expression of brachyury, chordin, myoD and sox17b in control and lin28 morphant X. tropicalis embryos assessed by in situ hybridisation at gastrula stage 10.5. (B) Expression of the indicated mesodermal markers in lin28 morphants relative to expression in control embryos as assessed by Q-PCR at stage 10.5. *P<0.05, **P<0.005 (Student t-test), for morphant expression compared with control expression. ODC is a ubiquitously expressed housekeeping gene. Error bars indicate s.d. |
|
Fig. 4.
Effect of lin28 knockdown on FGF and activin/nodal signalling. (A,C) Animal cap explants from control and lin28 morphant X. tropicalis embryos, with or without FGF (A) or activin (C) treatment. (B,D) Histology on sections of animal caps from A and C, respectively. ae, atypical epidermis; bl, blood; mes, mesenchyme; ms, muscle. (E) Western blots showing dpERK expression levels in animal cap explants from control and lin28 morphant embryos, with or without activin or FGF treatment. GAPDH, loading control. (F) Expression levels of FGF4 and FGF8 in lin28 morphants at stage 10.5 relative to controls as assessed by Q-PCR. Solid line represents mRNA levels in corresponding control embryos (set at 1). **P<0.005 (Student t-test), for morphant expression compared with control expression. Error bars indicate s.d. |
|
Fig. 5.
Effects on the temporal regulation of nodal-related pathway components in lin28 morphants. (A-C) Temporal expression profiles of nr1 (A), nr5 (B) and nr6 (C) from NF blastula stage 7+ to gastrula stage 11 as assessed by Q-PCR in control and lin28 morphant X. tropicalis embryos. Relative expression levels were calculated as the proportion of the maximum expression level in controls (set at 1) and fold change values are expressed relative to controls (set at 1). *P<0.05 (Student t-test), for morphant compared with control expression. (D) Western blot showing the expression levels of p-Smad2 at the NF stages analysed above. GAPDH, loading control. Error bars indicate s.d. |
|
Fig. 6.
Effects on the temporal regulation of FGF pathway components in lin28 morphants. (A-C) Temporal expression profiles of FGF4 (A), FGF8 (B) and Xbra (C) from NF blastula stage 7+ to gastrula stage 11 as assessed by Q-PCR in control and lin28 morphant X. tropicalis embryos. Relative expression levels and fold change values were calculated as in Fig. 5. *P<0.05 (Student t-test), for morphant compared with control expression. (D) Western blot showing the expression levels of dpERK at the NF stages analysed above. GAPDH, loading control. Error bars indicate s.d. |
|
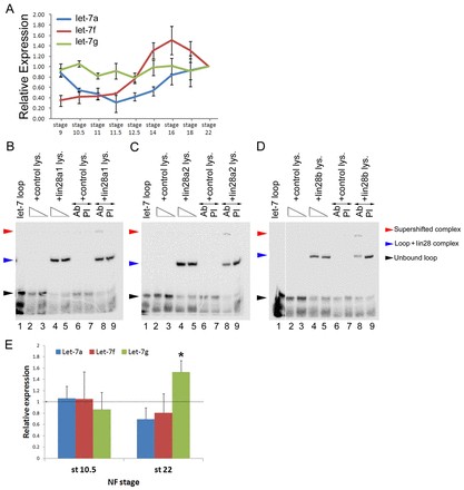
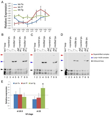
Fig. 7.
let-7 in Xenopus development. (A) Q-PCR analysis of let-7a, let-7f and let-7g expression from stage 9 to stage 22. Expression is calibrated to stage 22 for each gene. (B-D) RNA EMSA supershifts showing let-7g terminal loop RNA-binding activity of dilutions of protein extracted from Xenopus embryos overexpressing lin28a1 (B), lin28a2 (C) or lin28b (D) proteins. Lane 1, labelled let-7g terminal loop alone; lanes 2 and 3, let-7g plus 1:4 and 1:8 dilutions of control embryo lysate, respectively; lanes 4 and 5, let-7g plus 1:4 and 1:8 dilutions, respectively, of lysate from lin28-overexpressing embryos; lane 6, let-7g plus 1:4 dilution of control embryo plus relevant lin28 antibody; lane 7, let-7g plus 1:4 dilution of control embryo lysate plus relevant pre-immune serum; lane 8, let-7g plus 1:4 dilution of lin28-overexpressing embryo lysate plus relevant lin28 antibody; lanes 9, let-7g plus 1:4 dilution of lin28-overexpressing embryo lysate plus relevant pre-immune serum. (E) Q-PCR analysis of relative expression of let-7 miRNAs in lin28 morphants compared with control embryos at stage 10.5 and 22. Solid line represents miRNA levels in corresponding control embryos (set at 1). *P<0.05 (Student t-test), for morphant compared with control expression. Error bars indicate s.d. |
|
Fig. S1. The lin28 family in X. tropicalis. (A) An alignment of the conceptual peptide sequences for lin28a1, lin28a2 and lin28b. The cold shock domain is underlined in red and the conserved residues of the zinc knuckles are indicated by blue lettering. Conserved nuclear localisation signals #1 and #2 in lin28b are indicated by arrowheaded black lines. (B) The X. tropicalis lin28a genomic locus. |
|
Fig. S2. Peptide competition of lin28 antibody immunoreactivity. Fluorescence microscopy of cryosections from the animal hemisphere region of early gastrula stage 10.5 embryos. (A,C,E,G) Nuclear DAPI staining in sections corresponding to B, D, F and H, respectively. (B) Immunofluorescence in section probed with lin28a antibody. (D) Immunofluorescence in section probed with lin28a antibody in the presence of competing epitope peptide. (F) Immunofluorescence in section probed with lin28b antibody. (H) Immunofluorescence in section probed with lin28b antibody in the presence of competing epitope peptide. The residual fluorescence in D and H results from autofluorescence of yolk in early Xenopus tissues. Scale bars: 50 μm. |
|
Fig. S3. lin28 knockdown in X. tropicalis. (A) Proportion of the different phenotypes in lin28 morphant embryos, with (rescue) or without co-injection of the corresponding mRNA. (B) Western blot showing HA-tag lin28 protein levels in embryos at stage 18 injected with HA-tag lin28 mRNA (HAmRNA) alone, or co-injected with the corresponding translation-blocking MO or standard control MO (CoMO). GAPDH, loading control. (C-I) Phenotypes of control (C), lin28 morphants (D-F) and their respective rescues by co-injection of the corresponding mRNA (G-I). |
|
Fig. S4. let-7 overexpression in X. tropicalis. (A) Bent axis defects in embryos injected with 10 μM let-7 duplex but not in embryos injected with a mismatch (mm-let-7) let-7 duplex. (B) Percentages of normal axis, mild axis bending, severe axis bending and OB (open blastopore-related) defects in let-7 or mm-let-7 injected embryos and controls *P<0.05 (Student t-test), for bent axis phenotypes in let-7 injected embryos compared with control and mm-let-7 injected. |