Click here to close
Hello! We notice that you are using Internet Explorer, which is not supported by Xenbase and may cause the site to display incorrectly.
We suggest using a current version of Chrome,
FireFox, or Safari.
???displayArticle.abstract???
In the kidney, proximal tubules are very important for the reabsorption of water, ions and organic solutes from the primary urine. They are composed of highly specialized epithelial cells that are characterized by an elaborate apical brush border to increase transport efficiency. Using the pronephric kidney of Xenopus laevis we discovered that the G-protein modulator cholera toxin resulted in a dramatic reduction of the proximal tubular size. This phenotype was accompanied by changes in the cytoarchitecture characterized by ectopic expression of the distal tubular marker 4A6 and an impairment of yolk platelet degradation. In addition, cholera toxin caused edema formation. However, this phenotype was not due to kidney defects, but rather due to impaired vasculature development. Based on experiments with antisense morpholino oligomers as well as pharmacological agonists and antagonists, we could show that the complex phenotype of cholera toxin in the pronephric kidney was caused by the hyperactivation of a single G-protein alpha subunit, Gnas. This-in turn-caused elevated cAMP levels, triggered a Rapgef4-dependent signaling cassette and perturbed exo- and endocytosis. This perturbation of the secretory pathway by Ctx was not only observed in Xenopus embryos. Also, in a human proximal tubular cell line, cholera toxin or a Rapgef4-specific agonist increased uptake and decreased secretion of FITC-labeled Albumin. Based on these data we propose that the Gnas/cAMP/Rapgef4 pathway regulates the signals inducing the proliferation of proximal tubules to acquire their final organ size.
Fig. 2. Interfering with proximal tubular growth caused a defect in yolk platelet degradation. (A to B″) Xenopus embryos were treated with 2 μg/ml Ctx at stage 29/30 and analyzed at stage 42 using transmission electron microscopy at a 2650-fold (A and B) or 31,000-fold magnification (A′, A″, B′ and B″). Position of the insets is indicated by the black boxes in (A and B). Arrows indicate the gaps between the proximal tubular cells upon Ctx treatment, arrowheads point towards the membrane layer surrounding the degrading yolk platelets. (C and D) PAS staining to visualize protein-rich granules in the proximal tubules. Inset shows close-up of a single cell. (E and H) Immunofluorescence staining of proximal tubules using 3G8 (red), anti-vitellogenin or anti-seryp antibodies (green). (E′ and F′) are close-ups of the proximal tubules indicated by white boxes in (E and F); the asterisks indicate the distal tubules; nuclei were counterstained with DAPI (blue). (I and J) Quantification of anti-vitellogenin staining for untreated and Ctx treated embryos at stage 35 and 40 (I) as well as untreated and treated with Hydroxyurea/Aphidicolin (HUA) at stage 40 (J).
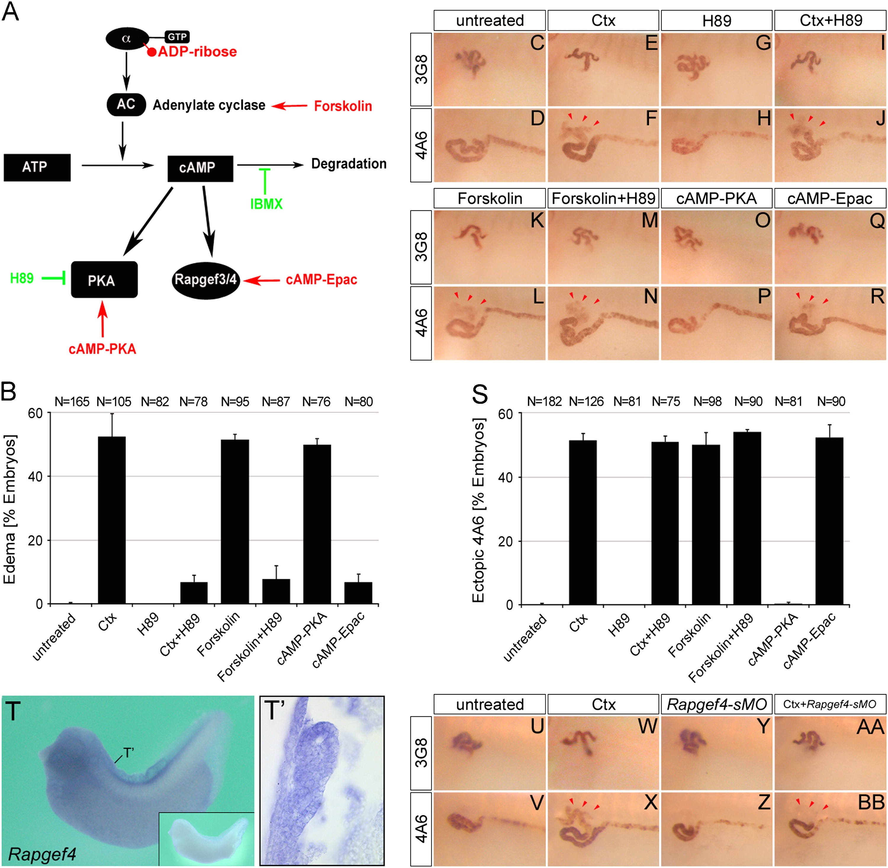
Fig. 3. Gnas is the target of cholera toxin action. (A) Schematic of signaling via the Gαs G-protein family. The activity of Ctx is indicated in red. (B and C‴) In situ hybridization of Xenopus embryos at stage 35 for Gnas and Gnal mRNA by whole mount or paraplast sections thereof. The position of the transverse sections is indicated in (B and C). (D�Q) Whole mount immunostaining with the 3G8 (D�I) and 4A6 antibody (K�P) in control embryos or embryos injected with the Gnas-MO or the Gnal-MO in the presence or absence of 2 μg/ml Ctx at stage 40. Ectopic 4A6 staining is indicated by red arrowheads. Quantification of proximal tubular cell numbers at stage 42 (J) and ectopic 4A6 staining at stage 40 (Q) summarizing three independent experiments. Data were analyzed by Student's t-test with indicating a p value of <0.01.
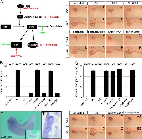
Fig. 4. Activation of Rapgef4 is responsible for the proximal tubular phenotypes. (A) Schematic diagram depicting how Gnas signals to PKA and Rapgef3/4. Pathway agonists and antagonists are indicated in red or green, respectively. (B�S) Xenopus embryos were treated with multiple compounds modulating Gnas signaling and analyzed for edema formation at stage 42 (B) and 3G8/4A6 staining (C�S). Red arrowheads indicate ectopic 4A6 staining. Note that all the agonists were used at an ED50 concentration to provide a more sensitive experimental setup. (T and T′) In situ hybridization of Xenopus embryos at stage 35 for Rapgef4 mRNA by whole mount or paraplast sections thereof. The position of the transverse section is indicated in (T). Close-up in (T) shows the sense control. (U�BB) Whole mount immunostaining with the 3G8 and 4A6 antibody of control embryos or embryos injected with the Rapgef4-sMO in the presence or absence of 2 μg/ml Ctx at stage 40. Ectopic 4A6 staining is indicated by red arrowheads in (X) and (BB).
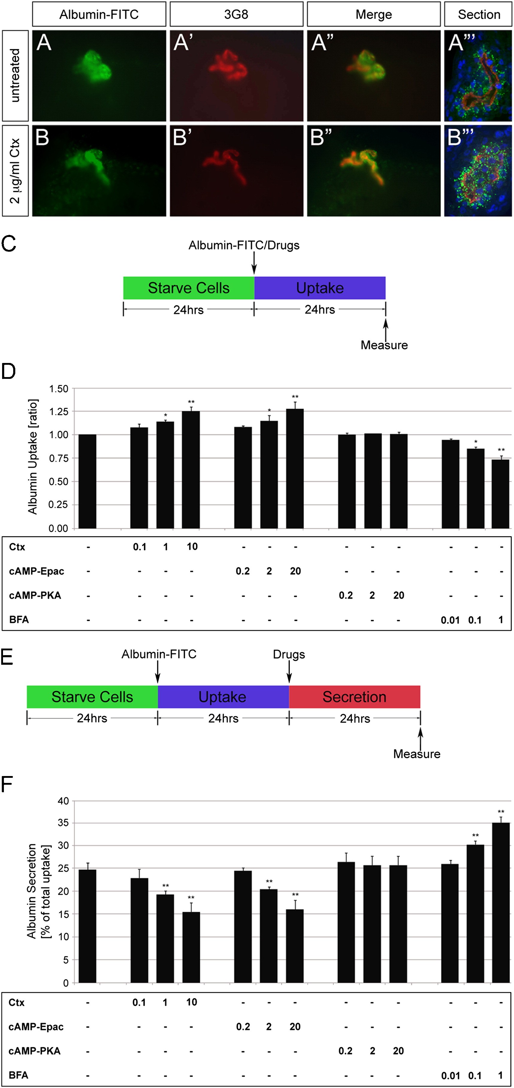
Fig. 5. Cholera toxin regulates albumin uptake and secretion. (A-B‴) Untreated or Ctx-treated Xenopus embryos were injected with Albumin-FITC (green) at stage 35. Embryos were fixed after 3 h, stained with 3G8 (red) and examined in whole mounts (A and A″, B and B″) and sections thereof (A‴ and B‴). DAPI was used to counterstain nuclei (blue). (C) Schematic for the uptake assay in HK-2 cells. (D) Bar diagram of Albumin-FITC uptake of HK-2 cells treated with different doses of Ctx, cAMP-Epac, cAMP-PKA and BFA. (E) Schematic for the secretion assay in HK-2 cells. (F) Bar diagram of Albumin-FITC secretion of HK-2 cells treated with different doses of Ctx, cAMP-Epac, cAMP-PKA and BFA. Data were analyzed by Student's t-test with indicating a p value of <0.05 and a p value of <0.01.
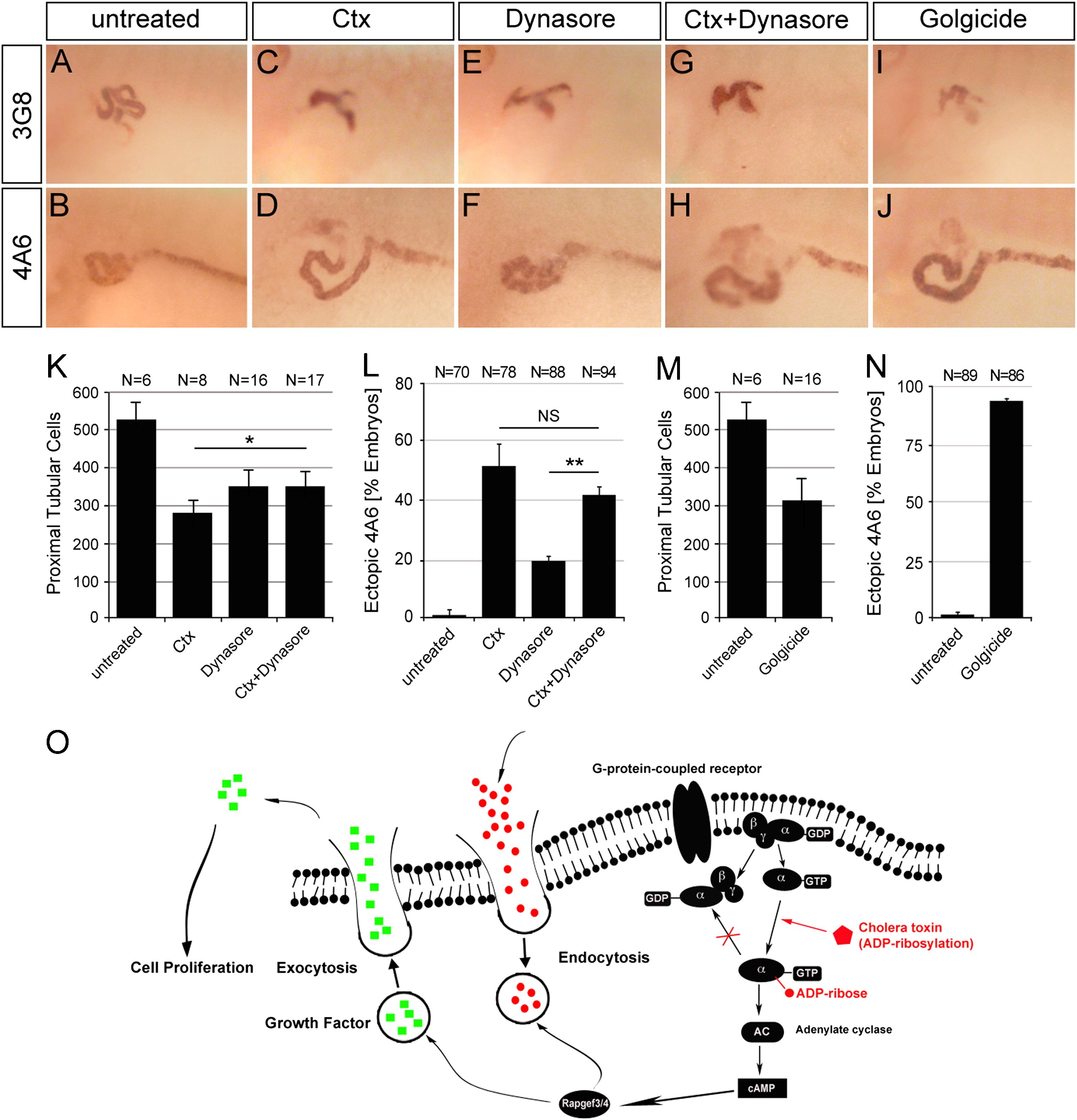
Fig. 6. Imbalance of endo- and exocytosis by Ctx causes proximal tubular defects. (A�J) Whole mount immunostaining with the 3G8 and 4A6 antibody of control embryos or embryos treated with 50 mM Dynasore in the presence or absence of 2 μg/ml Ctx or 50 μM Golgicide A at stage 40. (K�N) Bar diagrams quantifying proximal tubular cell numbers at stage 42 (K and M) and ectopic 4A6 staining at stage 40 (L and N) summarizing three independent experiments. Data were analyzed by Student's t-test with indicating a p value of <0.05 and a p value of <0.01. (O) Schematic diagram depicting the proposed mechanism of Ctx in Xenopus embryos (see text for details).
Supplementary Fig. S1. Segment-specific pronephric marker genes are not affected by cholera toxin. (A�P) Whole mount in situ hybridization of control and Ctx-treated Xenopus embryos at stage 39 with Sglt1K (A and B), Slc7a7 (C and D), Slc25a10 (E and F), Slc7a13 (G and H), Nphs1 (I and J), Nkcc2 (K and L), Ncc (M and N) and β1-Na/K-ATPase (O and P).
Supplementary Fig. S2. Inhibiting of proliferation causes yolk platelet accumulation. (A�D) Immunofluorescence staining of proximal tubules using 3G8 (red), anti-vitellogenin or anti-seryp antibodies (green) comparing untreated and Hydroxyurea/Aphidicolin (HUA) treated embryos at stage 40. (A′ and B′) are close-ups of the proximal tubules indicated by white boxes in (A and B); nuclei were counterstained with DAPI (blue).
Supplementary Fig. S3. Efficacy of the antisense morpholino oligomers. (A) Schematic of the GFP fusion proteins containing the 5′UTR and part of the coding sequence of Gnas and Gnal. The position of the Gnas-MO and Gnal-MO are indicated. (B�G) Xenopus embryos were injected animally with the Gnas-MO and Gnal-MO at the 2�4 cells stage followed by two diametral injections of synthetic mRNA encoding either Gnas- or Gnal-GFP at the 8-cell stage, while control embryos were only injected with the Gnas- or Gnal-GFP mRNA. Embryos were analyzed at stage 10.5 by florescence microscopy. Representative images are shown and the percentage of GFP-positive embryos is indicated in the upper right corner of each panel. (H) Schematic of the exonic sequence targeted by Rapgef4-sMO. Positions of the PCR primers used to test the splicing efficacy are indicated. (I) Representative image of the PCR reaction using mRNA from embryos injected with Rapgef4-sMO or uninjected controls. Position of the correctly spliced and the unspliced mRNA are indicated by one or two asterisks, respectively.
Supplementary Fig. S4. Expression of Rapgef3 and Rapgef4. (A�L) whole mount in situ hybridization of Xenopus embryos at different developmental stages with an antisense probe for Rapgef3 (A�F), its corresponding sense control (G) and an antisense probe for Rapgef4 (H�L).
Supplementary Fig. S5. Expression of aplnr upon modulating cAMP Signaling. (A�J) Whole mount in situ hybridization for aplnr comparing untreated controls and embryos treated with several drugs modulating cAMP signaling.
Supplementary Fig. S6. Uptake and secretion assays in Xenopus and human HK-2 cells. (A�L) Untreated or Ctx-treated Xenopus embryos were injected with 10 kD Dextran-FITC (A�F) or 150 kD Dextran�Rhodamine (G�L) at stage 35. Embryos were fixed at stage 40, stained with 3G8 and examined for retention of Dextran in the proximal tubules. (M�P) Representative fluorescence microscopy images of the Albumin-FITC uptake and secretion assays described in Fig. 5E and H.
Adams,
Inverse drug screens: a rapid and inexpensive method for implicating molecular targets.
2006, Pubmed
Adams,
Inverse drug screens: a rapid and inexpensive method for implicating molecular targets.
2006,
Pubmed Agrawal,
The miR-30 miRNA family regulates Xenopus pronephros development and targets the transcription factor Xlim1/Lhx1.
2009,
Pubmed
,
Xenbase Aktories,
Bacterial protein toxins that modify host regulatory GTPases.
2011,
Pubmed Angers,
Proximal events in Wnt signal transduction.
2009,
Pubmed Basnayake,
Immunoglobulin light chains activate tubular epithelial cells through redox signaling.
2010,
Pubmed Belo,
Cerberus-like is a secreted factor with neutralizing activity expressed in the anterior primitive endoderm of the mouse gastrula.
1997,
Pubmed
,
Xenbase Borland,
EPAC proteins transduce diverse cellular actions of cAMP.
2009,
Pubmed Christensen,
Gene expression analysis defines the proximal tubule as the compartment for endocytic receptor-mediated uptake in the Xenopus pronephric kidney.
2008,
Pubmed
,
Xenbase Devic,
Expression of a new G protein-coupled receptor X-msr is associated with an endothelial lineage in Xenopus laevis.
1996,
Pubmed
,
Xenbase Durieux,
Lysophosphatidic acid induces a pertussis toxin-sensitive Ca(2+)-activated Cl- current in Xenopus laevis oocytes.
1992,
Pubmed
,
Xenbase Fagotto,
Changes in yolk platelet pH during Xenopus laevis development correlate with yolk utilization. A quantitative confocal microscopy study.
1994,
Pubmed
,
Xenbase Harris,
Neuronal determination without cell division in Xenopus embryos.
1991,
Pubmed
,
Xenbase Heisenberg,
Back and forth between cell fate specification and movement during vertebrate gastrulation.
2008,
Pubmed Holz,
Cell physiology of cAMP sensor Epac.
2006,
Pubmed Howland,
On the Effect of Removal of the Pronephros of the Amphibian Embryo.
1916,
Pubmed Jorgensen,
The mechanism and pattern of yolk consumption provide insight into embryonic nutrition in Xenopus.
2009,
Pubmed
,
Xenbase Kälin,
An in vivo chemical library screen in Xenopus tadpoles reveals novel pathways involved in angiogenesis and lymphangiogenesis.
2009,
Pubmed
,
Xenbase Katanaev,
Trimeric G protein-dependent frizzled signaling in Drosophila.
2005,
Pubmed Katritch,
Diversity and modularity of G protein-coupled receptor structures.
2012,
Pubmed Lee,
Regulation of SGLT expression and localization through Epac/PKA-dependent caveolin-1 and F-actin activation in renal proximal tubule cells.
2012,
Pubmed Li,
Silencing megalin and cubilin genes inhibits myeloma light chain endocytosis and ameliorates toxicity in human renal proximal tubule epithelial cells.
2008,
Pubmed Lienkamp,
Inversin relays Frizzled-8 signals to promote proximal pronephros development.
2010,
Pubmed
,
Xenbase Macia,
Dynasore, a cell-permeable inhibitor of dynamin.
2006,
Pubmed Orth,
Pasteurella multocida toxin activation of heterotrimeric G proteins by deamidation.
2009,
Pubmed Raciti,
Organization of the pronephric kidney revealed by large-scale gene expression mapping.
2008,
Pubmed
,
Xenbase Reggiani,
The prepattern transcription factor Irx3 directs nephron segment identity.
2007,
Pubmed
,
Xenbase Romaker,
An immunofluorescence method to analyze the proliferation status of individual nephron segments in the Xenopus pronephric kidney.
2012,
Pubmed
,
Xenbase Sáenz,
Golgicide A reveals essential roles for GBF1 in Golgi assembly and function.
2009,
Pubmed Satow,
The role of Xenopus frizzled-8 in pronephric development.
2004,
Pubmed
,
Xenbase Shibasaki,
Essential role of Epac2/Rap1 signaling in regulation of insulin granule dynamics by cAMP.
2007,
Pubmed Tran,
Xenopus Bicaudal-C is required for the differentiation of the amphibian pronephros.
2007,
Pubmed
,
Xenbase Vize,
Development of the Xenopus pronephric system.
1995,
Pubmed
,
Xenbase Weinstein,
Studies of the regulation and function of the Gs alpha gene Gnas using gene targeting technology.
2007,
Pubmed Wessely,
Xenopus pronephros development--past, present, and future.
2011,
Pubmed
,
Xenbase Winklbauer,
Frizzled-7 signalling controls tissue separation during Xenopus gastrulation.
2001,
Pubmed
,
Xenbase Yang,
EPAC null mutation impairs learning and social interactions via aberrant regulation of miR-124 and Zif268 translation.
2012,
Pubmed Zhang,
Expression of Wnt signaling components during Xenopus pronephros development.
2011,
Pubmed
,
Xenbase Zhou,
Proximo-distal specialization of epithelial transport processes within the Xenopus pronephric kidney tubules.
2004,
Pubmed
,
Xenbase